研究背景
急性高山病(Acute Mountain Sickness, AMS)是一种常见于快速进入高海拔地区人群中的疾病,症状包括头痛、恶心、呕吐、乏力和失眠等。随着户外活动和旅游的普及,越来越多的人有机会接触到高海拔环境,因此预防和治疗AMS变得尤为重要。
目前预防和缓解AMS的主要方法是:
① 药物干预:使用乙酰唑胺,通过促进尿液排出,减少体内碳酸氢盐,轻微降低血液pH值,从而提高血氧饱和度。
② 非药物干预措施:远程缺血预处理(Remote Ischemic Preconditioning, RIPC),通过周期性地对身体某部位(如上肢)施加压力再释放,来提升人体对缺氧的耐受力。
那么,这两种方法结合应用,是否可以更大程度地减少AMS的症状?
研究摘要
为了探讨了乙酰唑胺和RIPC联合使用对AMS的效果,研究者收集了被分为对照组、RIPC组、快速RIPC组、乙酰唑胺组和联合组的250名临床试验志愿者的血液样本,进行精准蛋白质组学检测,研究各组炎症、免疫、粘附等功能蛋白表达差异,在440个蛋白中发现了PDGF-AB作为一种在低氧条件下表达变化的蛋白,可能参与了AMS的发病机制,并且与血管和屏障功能障碍有关。
结合验证最后发现了调控AMS的标志物蛋白PDGF-AB及引入了预防AMS的新策略。
英文题目:Effects of acetazolamide combined with remote ischemic preconditioning on risk of acute mountain sickness: a randomized clinical trial
影响因子:8.3(2025年最新影响因子)
发表时间:2024年1月
研究团队:首都医科大学宣武医院郭秀海教授团队
全文链接:https://doi.org/10.1186/s12916-023-03209-7
科研工具:① GSH-CAA-440(人440因子高通量抗体芯片,同时检测人类样本中440个因子,可用于检测至少50种疾病及常见癌症相关的核心调控因子,适用于疾病研究中针对并发症、药物药效研究、药理机制研究及相关分子机制的快速探索)
② ELH-PDGFAB-1(Human PDGF-AB ELISA Kit)
实验样本:人血桨
研究结果分析
1. 乙酰唑胺+RIPC联合使用后AMS发病率最低
152名女性和98名男性,平均年龄30.38岁且从未暴露在高海拔(>1500米)的健康人群随机分组,进行对应的药物或者RIPC干预,6天后进入常压低氧环境6h,之后发现乙酰唑胺+RIPC联合使用后AMS发病率 及Lake Louise AMS Scores(LLAMSS)都低于其他组。
2. 蛋白质组学分析发现PDGF-AB可作为AMS的标志物
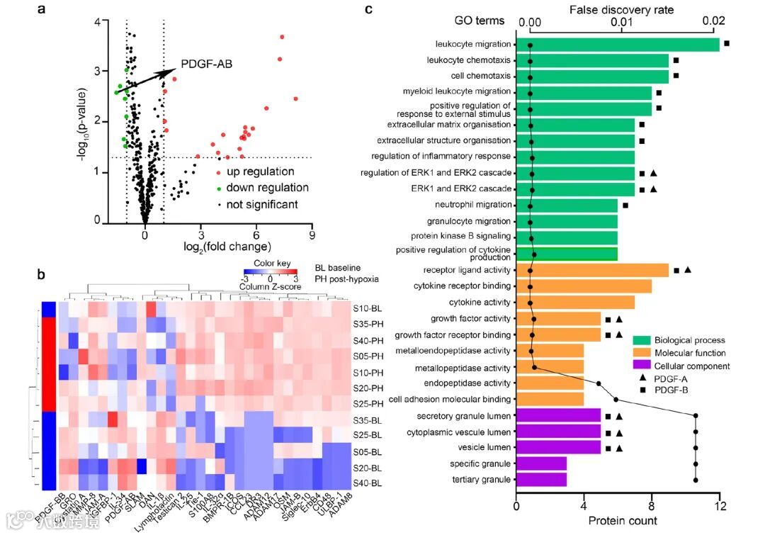
为了深入探讨乙酰唑胺+RIPC缓解AMS的作用机制,研究中利用了抗体芯片(GSH-CAA-440)对AMS患者及健康人群的血液中440种功能性细胞因子进行了检测,对比出了30种(DEPs),被富集在炎症、免疫、粘附、胞外基质重组等通路中,结合PPI分析,进一步提示这些功能参与低氧功能调控。
结合缺氧处理前后、预防措施处理的DEPs绘制了venn图,结合文献查找后从共有的15个具有协同作用的蛋白中挑选了PDGF-AB(血管内皮生长因子)进行干预实验验证,结果发现PDGF-AB在AMS的发生中起到关键作用,而且其水平的变化可以作为评估干预效果的生物标志物。
3. 根据基因分型PDGF的基因分型,采取AMS不同的治疗策略
对受试者进行基因分型鉴定后发现3个snp (PDGFA-rs2070958、PDGFA-rs9690350和PDGFArs1800814)与AMS的发生风险相关,结合预防措施的结果发现携带rs2070958T等位基因的个体或携带rs1800814 A等位基因的个体更容易对乙酰唑胺或RIPC产生反应,并且干预后PDGF-AB水平显著降低,而携带rs9690350C等位基因型的个体更容易对RIPC产生反应。
讨论与总结
文章信息:
Moqi Liu, Xueqiao Jiao, Rui Li, Jialu Li, Lu Wang, Liyan Wang, Yishu Wang, Chunmei Lv, Dan Huang,Ran Wei, Liming Wang, Xunming Ji & Xiuhai Guo. Effects of acetazolamide combined with remote ischemic preconditioning on risk of acute mountain sickness: a randomized clinical trial. BMC Medicine, 2024, Vol 22, Issue 1, p1; https://doi.org/10.1186/s12916-023-03209-7
扩展阅读
专题集锦 | 信号通路、蛋白翻译后修饰(PTMs)、肿瘤癌症、肺癌、胃癌、肝癌、胰腺癌、乳腺癌、甲状腺癌、鼻咽癌、结直肠癌、巨噬细胞、自噬、泛素、凋亡、焦亡、铁死亡、免疫、炎症、脓毒症、衰老、阿尔茨海默病、肥胖、糖尿病、肾病、血管生成、心脑血管、肝病、呼吸、结核病、皮肤、眼科、妇科、干细胞、外泌体、类器官、组织工程、骨科、新药研发、中医药、多糖、神奇动物、病毒、麻醉……
【免疫】合集
【炎症】合集
【抗体芯片蛋白组学】合集
【蛋白组学-高通量芯片】合集
【生物医学样本送样手册】合集
【科研攻略】合集
更多专题


