文章题目:MMP28 recruits M2-type tumor-associated macrophages through MAPK/JNK signaling pathway-dependent cytokine secretion to promote the malignant progression of pancreatic cancer
杂志名称:Journal of Experimental & Clinical Cancer Research(J Exp Clin Cancer Res)
影响因子:2025 IF=12.8
发表时间:2025年2月
研究团队:兰州大学第二医院周文策、兰州大学第一医院王正峰联合团队
涉及多因子检测:QAH-CYT-1(人20个炎症、免疫、趋化相关因子芯片)
检测样本:细胞上清
DOI:10.1186/s13046-025-03321-x
研究背景
胰腺癌是一种高度恶性的消化道肿瘤,因其诊断晚、侵袭性强,患者5年生存率不足12%。肿瘤微环境中,肿瘤相关巨噬细胞(TAMs)与癌细胞之间的交互作用在肿瘤进展中起关键作用,尤其M2型TAMs可促进免疫抑制和肿瘤生长。然而,癌细胞如何调控TAMs的招募与极化机制尚不明确,本研究旨在探讨基质金属蛋白酶28(MMP28)在胰腺癌中调控TAMs的分子机制。
研究结果
MMP28在胰腺癌中高表达且与M2型TAMs浸润相关
通过TCGA、GEO等数据库及临床样本分析,发现MMP28在胰腺癌组织中高表达,且与患者预后不良相关。免疫组化显示MMP28与M2标志物CD163呈正相关,与M1标志物CD86呈负相关。
MMP28促进胰腺癌细胞增殖、迁移与侵袭
在AsPC-1和BxPC-3细胞中,敲低MMP28抑制细胞增殖、迁移和侵袭,促进凋亡;过表达MMP28则相反。Western blot显示MMP28调控EMT和凋亡相关蛋白表达。
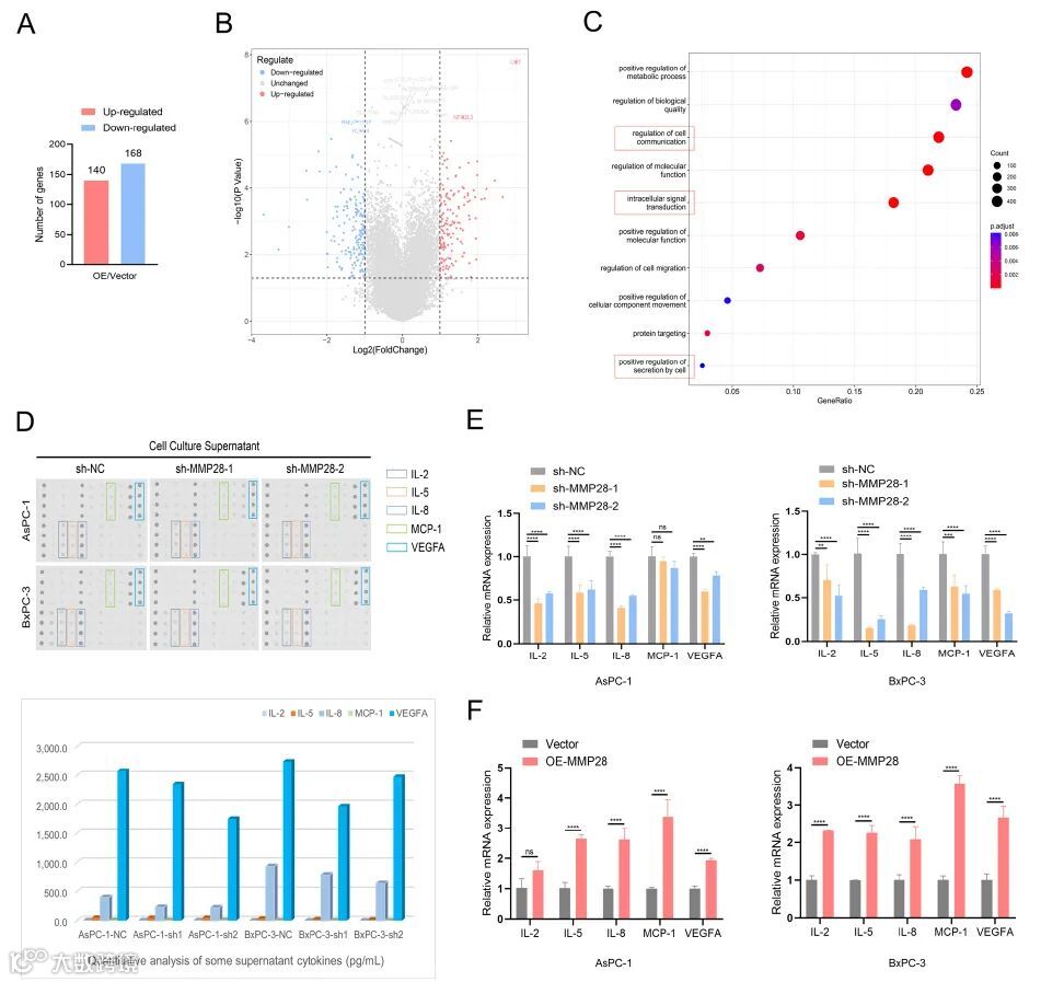
MMP28通过MAPK/JNK通路促进IL-8和VEGFA分泌
RNA-seq表明MMP28过表达后差异基因主要富集在细胞通讯调节、细胞内信号转导以及细胞分泌的正向调控通路中。
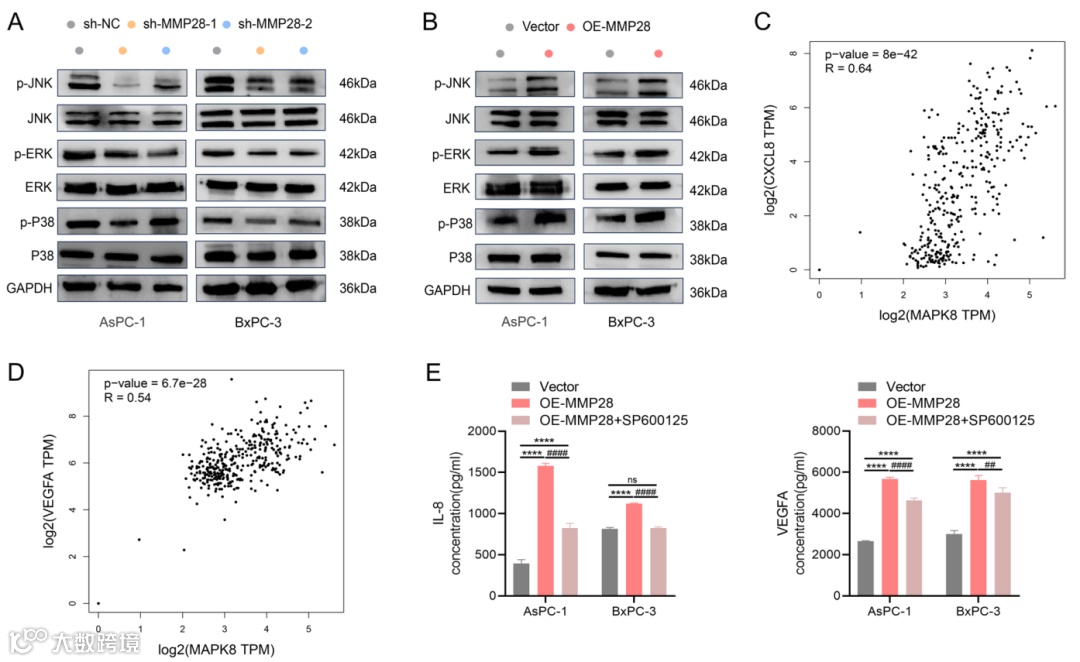
细胞因子芯片(QAH-CYT-1)分析发现,MMP28调控多种细胞因子表达,其中IL-8和VEGFA最显著。进一步机制研究表明,MMP28通过激活MAPK/JNK通路促进这两种细胞因子的分泌。
共培养实验中,MMP28过表达的癌细胞条件培养基促进TAMs迁移和M2极化,该效应可被IL-8或VEGFA中和抗体部分逆转。JNK抑制剂SP600125也可抑制该过程。
MMP28与ANXA2相互作用增强TAMs调控能力
Co-IP和LC-MS/MS证实MMP28与ANXA2存在物理互作。敲低ANXA2可减弱MMP28对TAMs的招募和M2极化作用。
在小鼠移植瘤模型中,MMP28过表达促进肿瘤生长和M2型TAMs浸润,而抑制JNK、中和IL-8/VEGFA或清除巨噬细胞均可抑制肿瘤进展。
研究结论
本研究系统阐明了胰腺癌细胞通过高表达MMP28,经MAPK/JNK通路促进IL-8和VEGFA分泌,进而招募并极化M2型TAMs的分子机制。ANXA2作为MMP28的互作蛋白,增强其对TAMs的调控能力。这些发现揭示MMP28作为胰腺癌治疗的潜在靶点,为针对肿瘤微环境的免疫治疗提供新思路。

研究技术亮点
本研究在在早期筛选环节利用了人类细胞因子抗体芯片(RayBio QAH-CYT-1)高效、精准地鉴定出MMP28调控的多个差异分泌因子,从而将研究焦点聚焦于效应最显著的IL-8和VEGFA,后续以此为出发点,逐步揭示了MMP28-细胞因子-TAM轴在胰腺癌肿瘤微环境重塑中的核心作用。
扩展阅读
专题集锦 | 信号通路、蛋白翻译后修饰(PTMs)、肿瘤癌症、肺癌、胃癌、肝癌、胰腺癌、乳腺癌、甲状腺癌、鼻咽癌、结直肠癌、巨噬细胞、自噬、泛素、凋亡、焦亡、铁死亡、免疫、炎症、脓毒症、衰老、阿尔茨海默病、肥胖、糖尿病、肾病、血管生成、心脑血管、肝病、呼吸、结核病、皮肤、眼科、妇科、干细胞、外泌体、类器官、组织工程、骨科、新药研发、中医药、多糖、神奇动物、病毒、麻醉……
【多因子检测×肿瘤癌症】合集
【胰腺癌】合集
【多因子检测×免疫】合集
【巨噬细胞】合集
更多专题
请点击以上链接查阅详情,或私信、电话 020-3160 8909 与我们联系…


