搜索
首页
大数快讯
大数活动
服务超市
文章专题
出海平台
流量密码
出海蓝图
产业赛道
物流仓储
跨境支付
选品策略
实操手册
报告
跨企查
百科
导航
知识体系
工具箱
更多
找货源
跨境招聘
DeepSeek
首页
>
广东省卫生专业技术人才职称评价标准条件——护理专业
>
广东省卫生专业技术人才职称评价标准条件——护理专业
无忧文秘新学术
2022-11-07
2
导读:广东省卫生专业技术人才职称评价标准条件——护理专业
点击上方蓝字,关注我们 获得更多信息哟
广东省卫生专业技术人才职称评价标准条件——护理专业
第一章
、
总则
一、本标准适用于在广东省医疗卫生机构从事护理学、助产学等专业技术工作的在职在岗卫生专业技术人才职称评价,并根据卫生健康行业发展和需要适时调整适用范围。
二、本专业职称设置初级、中级、高级三个层级。初级分设士级和师级,高级分设副高级和正高级。职称名称分别为:护士、护师、主管护师、副主任护师、主任护师。
三、初、中级职称以考代评,考试全国统一组织实施。副高级职称实行考试与评审相结合、正高级职称实行答辩与评审相结合的方式评价。
四、卫生专业技术人才申报各级职称,须同时具备第二章基本条件和第三章相应等级评价条件。
第二章
、
基本条件
一、遵守国家宪法和法律,贯彻新时代卫生与健康工作方针,自觉践行“敬佑生命、救死扶伤、甘于奉献、大爱无疆”的职业精神和“珍爱生命、崇尚科学、乐于奉献、团结进取”的广东医生精神,具备良好的政治素质、协作精神、敬业精神和医德医风。
二、身心健康,心理素质良好,能全面履行岗位职责。
三、取得相应职业资格,并按规定进行注册,取得相应的执业证书。
四、现职称期间,年度考核或绩效考核为合格(称职)以上等次的年限不少于申报职称等级要求的资历年限。
第三章
、
评价条件
第一节、初级职称评价条件
本专业技术人员通过相应资格考试取得的职业资格,视同取得相应专业类别的初级职称。按照《护士条例》参加护士执业资格考试,取得护士执业资格,可视同取得护士职称;具备大学本科以上学历或学士以上学位,从事护士执业
活动
满一年,可参加护师资格考试或直接聘任护师职称。具备大专学历,从事护士执业活动满3年;或具备中专学历,从事护士执业活动满5年,可参加护师资格考试。
第二节、中级职称评价条件
本专业技术人员经全国卫生专业技术资格考试(中级)合格后,取得中级职称。具备相应专业学历,并符合下列条件之一的,可报名参加考试:
一、具备博士学位并注册从事护理执业活动;
二、具备硕士学位经注册后从事护理执业活动满2年;
三、具备大学本科学历或学士学位,经注册并取得护师职称后,从事护理执业活动满4年;
四、具备大专学历,经注册并取得护师职称后,从事护理执业活动满6年;
五、具备中专学历,经注册并取得护师职称后,从事护理执业活动满7年。
第三节、高级职称评价条件
一
、申报条件
(一)学历、资历要求。
1.副主任护师
符合下列条件之一:
(1)具备大学本科以,上学历或学士以上学位,取得主管护师职称满5年且现受聘于相应层级工作岗位。
(2)具备大专学历,取得主管护师职称满7年且现受聘于相应层级工作岗位。
2.主任护师
具备大学本科以上学历或学士以.上学位,取得副主任护师职称满5年且现受聘于相应层级工作岗位。
(二)工作量要求。
现职称期间,符合相应工作量要求,具体见附表1。
二、评审条件
(一)专业能力要求。
1.副主任护师
(1)熟练掌握护理专业基础理论和专业知识,熟悉护理专业相关的法律、法规、标准和技术规范,熟悉护理专业国内外现状及发展趋势,能将新理论、新知识、新技术推广应用。
(2)在内科、外科、妇产科/助产、儿科、口腔科、眼耳鼻咽喉科、老年、精神心理、肿瘤、传染病、急诊急救、重症监护、血液净化、手术/麻醉、消毒供应、中医、伤口造口护理、静脉输液治疗护理、血站采供血技术、医院感染管理、护理管理等某一领域具有较丰富的护理工作经验,能正确按照护理程序开展临床护理工作,熟练掌握本专科患者的护理要点、治疗原则,熟练配合医生抢救本专业危重患者,处理本专业急危重症及疑难复杂等护理问题,具有指导本专业下级护理人员病情观察、评估、干预及应急处理的能力。
(3)重点从技术能力、教学能力、
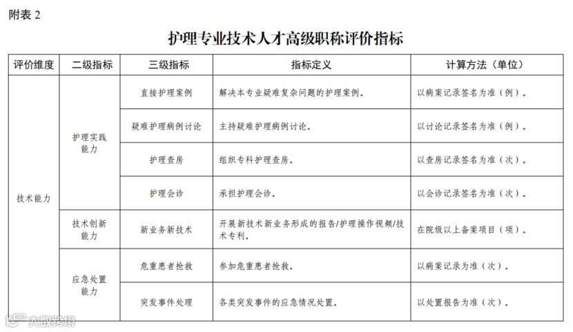
质量
安全等维度进行评价,将护理实践次数、技术创新项目数、应急处置次数、教学培训时长、患者安全案例、质量改善项目数及护理并发症发生例次等作为重要评价指标,具体见附表2。
2.主任护师
(1)精通护理学某一专科的基本理论知识与技能,熟悉本专业国内外现状及发展趋势,熟练运用新理论、新知识、新技术于临床实践。在内科、外科、妇产科/助产、儿科、口腔科、眼耳鼻咽喉科、老年、精神心理、肿瘤、传染病、急诊急救、重症监护、血液净化、手术/麻醉、消毒供应、中医、伤口造口护理、静脉输液治疗护理、血站采供血技术、医院感染管理、护理管理等某一领域有所专长。能针对全生命周期不同阶段的主要健康问题及主要影响因素,开展高级护理实践。具备解决疑难、急危重症、复杂或罕见病等患者护理问题能力。
(2)具有丰富的本专业工作经验,能独立解决复杂或重大技术问题。具有指导本专业下级护理人员病情观察、评估、干预及应急处理的能力,能在护理临床、教学和科研等方面培养高水平人才。
(3)重点从技术能力、教学能力、质量安全等维度进行评价,将护理实践次数、技术创新项目数、应急处置次数、教学培训时长、患者安全案例、质量改善项目数及护理并发症发生例次等作为重要评价指标,具体见附表2。
(二)工作业绩要求。
工作业绩实行成果代表作制度。申报人应提交取得现职称以来代表个人专业技术能力和水平的标志性工作业绩1-3项(每项提供1份):
1.副主任护师
(1)解决护理专业多学科合作疑难复杂问题、参与开展新技术新业务形成的护理案例、护理操作视频、应急处置情况
报告
等。
(2)吸取新理论、新知识、新技术形成的与护理专业相关的技术
专利
或获得的市(厅)级以。上创新奖项。
(3)结合护理专业实践开展与专业密切相关的科研工作,在公开出版发行的专业期刊上发表有一定影响力的学术论文;或者参与编写的护理学相关专业教材、著作等。
(4)主要参与的市(厅)级以上科研课题;作为主要参与人获得市级以上的科技成果奖;作为参与人获得省(部)级以上科技成果奖,或中华护理学会及其分会护理科技奖;教学奖励等成果。
(5)向大众普及护理专业知识形成的科普作品。
(6)参与研究并形成的护理技术规范、卫生标准、护理指南、专家共识。
(7)通过带教一定数量见习/实习生、规培生、进修生、专科护士等人员,以及所承担教学课题、市级以上继续教育项目等形成的人才培养工作报告。
(8)其他可以代表本人专业技术能力水平的业绩成果。
2.主任护师
(1)熟练解决护理专业多学科合作的疑难复杂问题、主持开展新技术新业务形成的高质量护理案例、护理操作视频、应急处置情况报告等。
(2)运用新理论、新知识、新技术,在推动医护一体化、多学科合作等护理新模式建设方面形成的项目报告、技术专利或主持市(厅)级以上项目获得创新奖项。
(3)结合护理专业实践开展与专业密切相关的科研工作,在公开发行的专业期刊上发表的高水平学术论文;以主编、副主编身份参与编写的专业教材、著作等。
(4)主持的市(厅)级以上科研课题;作为主要参与人获得市级以上的科技成果奖;作为参与人获得省(部)级以上科技成果奖,或中华护理学会及其分会护理科技奖;教学奖励等成果。
(5)向大众普及护理专业知识形成的具有一定影响力的科普作品。
(6)主持研究并形成的护理技术规范、卫生标准、护理指南、专家共识。
(7)通过带教、指导一定数量进修生、专科护士、研究生等人员,以及所承担教学课题、市级以.上继续教育项目等形成的人才培养报告。
(8)其他可以代表本人专业技术能力水平的业绩成果。
第四章
、
附则
一、本标准条件由广东省人力资源和社会保障厅、广东省卫生健康委员会、广东省中医药局负责解释。
二、本标准条件自2022年5月1日起实施,有效期5年。原《关于印发广东省卫生技术人员高、中级专业技术资格条件的通知》(粵人职 [1999] 23号)同时废止。
三、本标准条件未涉及的相关事项,按国家和省有关文件规定执行。
四、本标准条件有关词语或概念的解释见附录。
扫码关注
投稿指导微信QQ:
1309279885
-扫码关注我们-
更多精彩等着你
来源:广东省卫生健康委员会,
侵权
即删^~^
更多价值资讯请关注 无忧文秘新学术
【声明】内容源于网络
0
0
无忧文秘新学术
内容
140
粉丝
0
关注
在线咨询
无忧文秘新学术
总阅读
124
粉丝
0
内容
140