搜索
首页
大数快讯
大数活动
服务超市
文章专题
出海平台
流量密码
出海蓝图
产业赛道
物流仓储
跨境支付
选品策略
实操手册
报告
跨企查
百科
导航
知识体系
工具箱
更多
找货源
跨境招聘
DeepSeek
首页
>
广东省卫生专业技术人才职称评价标准条件——眼耳鼻喉专业
>
广东省卫生专业技术人才职称评价标准条件——眼耳鼻喉专业
无忧文秘新学术
2022-11-04
2
导读:广东省卫生专业技术人才职称评价标准条件——眼耳鼻喉专业
点击上方蓝字,关注我们 获得更多信息哟
广东省卫生专业技术人才职称评价标准条件——眼耳鼻喉专业
第一章
、
总则
一、本标准适用于在广东省医疗卫生机构从事眼科、耳鼻喉科等专业技术工作的在职在岗卫生专业技术人才职称评价,并根据卫生健康行业发展和需要适时调整适用范围。
二、本专业职称设置初级、中级、高级三个层级。初级分设士级和师级,高级分设副高级和正高级。职称名称分别为:医士、医师、主治医师、副主任医师、主任医师。
三、初、中级职称以考代评,考试全国统一组织实施。副高级职称实行考试与评审相结合、正高级职称实行答辩与评审相结合的方式评价。
四、卫生专业技术人才申报各级职称,须同时具备第二章基本条件和第三章相应等级评价条件。
第二章
、
基本条件
一、遵守国家宪法和法律,贯彻新时代卫生与健康工作方针,自觉践行“敬佑生命、救死扶伤、甘于奉献、大爱无疆”的职业精神和“珍爱生命、崇尚科学、乐于奉献、团结进取”的广东医生精神,具备良好的政治素质、协作精神、敬业精神和医德医风。
二、身心健康,心理素质良好,能全面履行岗位职责。
三、取得相应职业资格,并按规定进行注册,取得相应的执业证书。
四、现职称期间,年度考核或绩效考核为合格(称职)以上等次的年限不少于申报职称等级要求的资历年限。
第三章
、
评价条件
第一节、初级职称评价条件
本专业技术人员通过相应资格考试取得的职业资格,视同取得相应专业类别的初级职称。按照《中华人民共和国医师法》参加医师资格考试,取得执业助理医师资格,可视同取得医士职称;取得执业医师资格,可视同取得医师职称。
第二节、中级职称评价条件
本专业技术人员经全国卫生专业技术资格考试(中级)合格后,取得中级职称。具备相应专业学历,并符合下列条件之一的,可报名参加考试:
一、具备博士学位,并取得住院医师规范化培训合格证书;
二、具备硕士、大学本科学历或学位,取得住院医师规范化培训合格证书后从事医疗执业
活动
满2年;
三、具备大专学历,取得住院医师规范化培训合格证书,经执业医师注册后从事医疗执业活动满6年;
四、具备中专学历,取得住院医师规范化培训合格证书,经执业医师注册后从事医疗执业活动满7年。
第三节、高级职称评价条件
一、申报条件
(一)学历、资历要求。
1.副主任医师
符合下列条件之一:
(1)具备大学本科以上学历或学士以上学位,取得主治医
师职称满5年且现受聘于相应层级工作岗位;
(2)具备大专学历,在县级及以下基层医疗卫生机构工作,
取得主治医师职称满7年且现受聘于相应层级工作岗位。
2.主任医师
具备大学本科以上学历或学士以上学位,取得副主任医师职
称满
5年且现受聘于相应层级工作岗位。
(二)工作量要求。
现职称期间,符合相应工作量要求,具体见附表1。
二、评审条件
(一)专业能力要求。
1.副主任医师
(1)熟练掌握眼耳鼻喉专业基础理论和专业知识,熟悉相关的法律、法规、标准与技术规范,了解本专业相关诊疗指南、专家共识、国内外现状及发展趋势,不断吸取新理论、新知识、新技术并用于临床实践。
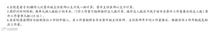
(2)具有较丰富的本专业工作经验,能熟练掌握眼耳鼻喉专业大部分三级手术,能在.上级医师指导下完成部分四级手术,并熟练正确地治疗本专业疑难病症、危重病人,具有指导本专业下级医师的能力。
(3)将病案作为评价载体,采取个人提供与随机抽取方式,选取5份申报人主治的、能够反映其专业技术水平的抢救、死亡或疑难病案进行评价。
(4)利用病案首页等医疗卫生机构信息系统相关数据,重点从技术能力、
质量
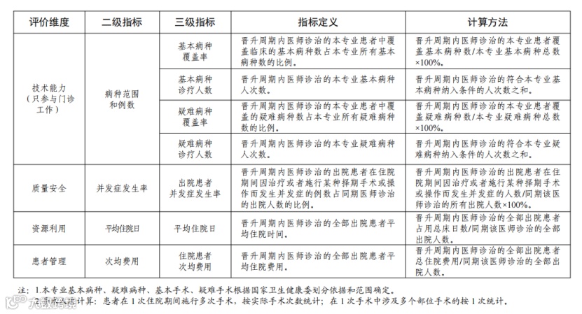
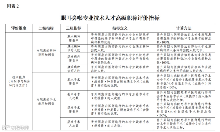
安全、资源利用、患者管理等维度科学评价申报人执业能力水平。将诊治病种范围和例数、手术难度和例数、术后并发症发生率、平均住院日和次均费用等作为重要评价指标,具体见附表2。
2.主任医师
(1)系统掌握眼耳鼻喉专业某一领域的基础理论知识与技术,并有所专长。深入了解本专业国内外现状及发展趋势,不断吸取新理论、新知识、新技术并用于临床实践。
(2)具有丰富的本专业工作经验,能独立解决复杂或重大技术问题,能熟练完成眼耳鼻喉专业三级手术及部分四级手术,具有指导本专业下级医师的能力。
(3)将病案作为评价载体,采取个人提供与随机抽取方式,选取5份申报人主治的、能够反映其专业技术水平的抢救、死亡或疑难病案进行评价。
(4)利用病案首页等医疗卫生机构信息系统相关数据,重点从技术能力、质量安全、资源利用、患者管理等维度科学评价申报人执业能力水平。将诊治病种范围和例数、手术难度和例数、术后并发症发生率、平均住院日和次均费用等作为重要评价指标,具体见附表2。
(二)工作业绩要求。
工作业绩实行成果代表作制度。申报人应提交取得现职称以来代表个人专业技术能力和水平的标志性工作业绩1-3项(每项提供1份):
1.副主任医师
(1)解决眼耳鼻喉专业中复杂问题形成的临床病案
报告
;具有自主创新意义的手术视频、应急处置情况报告、流行病学调查报告等。
(2)吸取新理论、新知识、新技术形成的与眼耳鼻喉专业相关的实用新型
专利
、发明专利。
(3)结合眼耳鼻喉专业临床实践,在公开出版发行专业期刊上发表的学术论文;参与编写的眼耳鼻喉专业教材、著作等。
(4)主要参与的科研课题,获得的科技成果奖或教学奖励等。
(5)向大众普及眼耳鼻喉专业知识形成的科普作品。
(6)参与研究并形成的眼耳鼻喉专业技术规范、卫生标准等。
(7)通过带教一定数量规范化培训医师、实习生、研究生、进修生,以及承担教学课题等工作形成的人才培养报告。
(8)其他可以代表本人专业技术能力水平的业绩成果。
2.主任医师
(1)解决眼耳鼻喉专业复杂、疑难问题形成的高质量临床病案报告;具有自主创新意义的手术视频、应急处置情况报告、流行病学调查报告等。
(2)吸取新理论、新知识、新技术形成的与眼耳鼻喉专业相关的实用新型专利、发明专利。
(3)结合眼耳鼻喉专业临床实践,在公开出版发行专业期刊上发表的高水平学术论文;以主编、副主编身份参与编写的眼耳鼻喉专业教材、著作等。
(4)主持的市(厅)级以上科研课题或获得的市级以上科技成果奖或教学奖励等。
(5)向大众普及眼耳鼻喉专业知识且有一定影响力的科普作品。
(6)主持研究并形成的眼耳鼻喉专业技术规范、卫生标准等。
(7)通过带教一定数量规范化培训医师、研究生、进修生,以及承担教学课题等工作形成的人才培养报告。
(8)其他可以代表本人专业技术能力水平的业绩成果。
第四章
、
附则
一、本标准条件由广东省人力资源和社会保障厅、广东省卫生健康委员会、广东省中医药局负责解释。
二、本标准条件自2022年5月1日起实施,有效期5年。原《关于印发广东省卫生技术人员高、中级专业技术资格条件的通知》(粵人职 [1999] 23号)同时废止。
三、本标准条件未涉及的相关事项,按国家和省有关文件规定执行。
四、本标准条件有关词语或概念的解释见附录。
扫码关注
投稿指导微信QQ:
1309279885
-扫码关注我们-
更多精彩等着你
来源:广东省卫生健康委员会,
侵权
即删^~^
更多价值资讯请关注 无忧文秘新学术
【声明】内容源于网络
0
0
无忧文秘新学术
内容
140
粉丝
0
关注
在线咨询
无忧文秘新学术
总阅读
124
粉丝
0
内容
140