大数跨境

新余即将启用29处电子警察,重点抓拍不戴安全头盔,还有......

新余即将启用29处电子警察,重点抓拍不戴安全头盔,还有...... 乐在新余
2024-05-10
2


关于启用29处固定式交通
技术监控设备设置点的通告

为规范道路交通秩序,遏制交通违法,预防和减少道路交通事故的发生,根据道路交通管理需要,依据《中华人民共和国道路交通安全法》和《江西省实施<中华人民共和国道路交通安全法>办法》,新余市公安局交警支队决定于2024年5月16日正式启用29处固定式道路交通技术监控设备进行违法抓拍,现予以公布


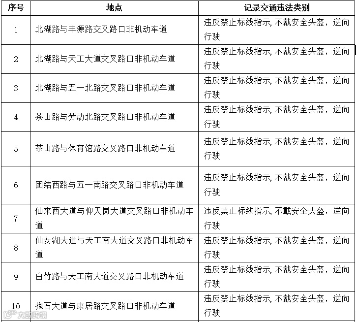
29处固定式交通技术监控设备设置明细:


特此通告。



新余市公安局交通警察支队

2024年5月10日






来源:新余交警

 
 
 
   
   
   
     
     
     
新余17人被抓......
仙女湖经济大厦主楼3至5层招商公告
新余一男子酒驾后“嘴硬”,民警气笑了
 微新余 |知新余 
江西乐在网络科技有限公司
新媒体 | 广告发布 | 活动策划 | 小程序


 商 务 合 作 
电话 | 微信
15307902799
 

【声明】内容源于网络
0
0
乐在新余
内容 0
粉丝 0
乐在新余
总阅读0
粉丝0
内容0