学术观点
摘要
广州市水务基础设施在规划上存在用地预留不足、用地缺乏集约意识、邻避效应较高、部分用地指标更新滞后缺乏有效指引等问题。探索水务基础设施用地集约化利用模式,加强规划前瞻性,优化控制性详细规划编制思路,为城市管理者、决策者以及规划主管部门在规划管理及行政审批中提供参考。
0
引言
市政基础设施历史悠久,随经济社会的发展不断演变进化,是人类文明的重要标志。水务基础设施是市政基础设施重要组成部分,是影响人居环境形态的重要构成,是城市生产和生活活动的基础保障,更是形成绿色发展方式和绿色生活方式,全面推动城乡建设绿色发展的关键节点。
随着我国经济社会快速发展,水务基础设施与社会发展形态出现了两方面主要矛盾,一方面是邻避型水务基础设施与人民群众对优美生态环境需要的矛盾,另一方面是城市有限的土地资源和水务基础设施建设需求之间的矛盾,水务基础设施用地集约化利用是解决上述矛盾的主要途径之一。
受经济和社会效益影响,目前关于土地集约化利用的研究主要集中在土地开发和利用模式的研究,关于市政基础设施,特别是邻避型水务基础设施与其他设施兼容用地集约共建的针对性、系统性的研究尚不多见。
1
广州市水务基础设施用地存在的主要问题
1.1 城市有限的土地资源和水务基础设施建设需求之间的矛盾
自党的十七大提出形成城乡经济社会发展一体化新格局以来,广州市大力推进城乡融合工作,通过优化城市更新,实现产城融合职住平衡,进一步促进广州经济社会快速发展。
城市更新和新型产业的建设导致市政水务需求极剧增大,打破了原有水务设施的保障平衡,部分区域水务基础设施负荷已趋于饱和,大型水务基础设施规划用地预留不足,无法满足城市快速发展需求。
1.2 邻避型水务基础设施与人民群众对优美生态环境需要的矛盾
邻避型水务基础设施在运行过程中可能会产生如异味、噪音等不良影响,不容易被市民接受。随着城市范围的扩张,原本处于偏远独立的水务基础设施可能会被居住密集区包围,随之广大人民群众对人居环境质量要求的提高,早期关注较少的问题也可能会逐步演变为关注的焦点。
1.3 传统控规阶段水务基础设施规划编制过程中缺乏用地集约意识
在常规控规编制过程中,市政专业向规划专业提供水务基础设施用地面积需求,该面积通常为工艺生产需求的净面积,不包含防护用地面积。
控规编制在落实有防护用地要求的水务基础设施用地时,常将该净面积简单放大以作预留防护用地面积,或直接选择一块面积稍大的道路交叉口或者边角破碎零散地块作为水务设施用地,对于用地是否集约少有关注,容易造成用地浪费。
1.4 部分规范用地指标更新滞后,影响用地落实和规划实施
部分规范中水务设施用地指标更新滞后,一方面表现为未随新工艺的发展及时更新相关用地指标,易出现选址用地规模偏大的现象。另一方面部分新型水务基础设施无相关用地指标可选取。
表1.某两座地下式净水厂用地情况一览表
2
基于用地集约化利用背景下水务基础设施规划思考
2.1 加强规划前瞻性,探索新型用地模式,确保水务基础设施落地
突增的市政水务需求打破原有市政水务供需平衡,要求在现有规划的基础上新增水务设施用地特别是大型水务设施用地往往以协调落实。例如某地区远期因规划人口剧增拟新增一处污水处理设施,原有规划对大型水务基础设施用地预留不足导致污水处理设施迟迟无法落地,影响区域发展效率。
水务基础设施规划应科学的加强规划的前瞻性,同时在存量规划基础上积极探索水务基础设施与其他设施平面集约或兼容共建的模式,将水务基础设施兼容集约建设从单专业向多专业、从个案向片区、从被动探索向主动控制方向发展,为水务基础设施建设预留足够的弹性建设空间以应对突增的市政水务需求,维持市政水务系统稳定运行。
2.2 探索邻避型水务基础设施集约用地模式,化邻避为邻利
从降低邻避效应的前提出发积极探索邻避型水务基础设施用地集约利用模式,如改造地上式污水处理厂的防护用地为便民设施、将地下式污水处理厂上部打造成公共活动空间、“打开”排水泵站的围墙利用其绿化面积改造成街心公园或口袋公园等,不仅能提升城市的整体品位,还能为市民提供更多休闲娱乐的场所,拉近与群众的距离,同时提升水务基础设施的公共形象。
2.3 精确化水务基础设施用地面积,精细化水务基础设施用地表达
控规阶段水务基础设施规划方案一般重点关注水务设施的供给规模以及用地面积,不涉及工艺建构筑物的具体形式以及平面布局。基于用地集约化利用,建议有条件情况下应精确化水务基础设施总体用地面积,精细化水务基础设施用地内部不同功能区域的布局轮廓。应至少将防护用地的轮廓边界作为图示表达基本要素之一,避免以单一色块填充笼统表达。
更加清晰、准确的表达控规中水务设施用地内部布局,明确地块防护间隔关系,可以降低对周边群众的影响,消除周边群众的误会,同时精细化的确定防护用地面积可以精确框定总体用地面积,减少土地虚高浪费,节约土地资源,达到集约用地的目的。
2.4 出台广州市地方规范,进一步指导相关水务基础设施落地实施
根据广州的实际情况,从集约用地的角度出发,梳理并对现行专业规范中水务基础设施用地指标进行细化研究,结合广州市水务设施的建设的丰富经验,提出适合广州本地水务基础设施规划建设的相关用地指标,同时查缺补漏,补充针对新型、非常规型水务基础设施的规划建设用地指标,最终形成基于用地集约化、科学化、系统性、针对性的广州市地方规范,补强广州市水务基础设施用地指标和规范短板。
3
水务设施用地集约化利用可行性分析——以污水处理厂为例
3.1 地上式污水处理厂
根据《城市排水工程规划规范》(GB 50318-2017)第4.4.4条,污水处理厂应设置卫生防护用地,经建设项目环境影响评价确定其卫生防护距离,一般不小于50m。同时,根据4.4.4条文说明,污水处理厂周边的用地宜种植高大乔木,外围宜设置一定宽度(不小于10m)的防护绿带。污水处理厂防护用地距离关系如下图所示。
图1. 污水处理厂防护用地距离关系示意图
“打开”防护绿带,设立公共停车场。
污水处理厂外围防护绿带宽度原则上不小于10m,且污水处理厂一般拥有较长的边界,防护绿带的面积较为可观。防护绿带一般种植高大树木,功能单一,建议“打开”防护绿带,在满足环境影响评价并确保高大树木对嗅味、灰尘等隔离效果的同时,增设部分公共基础设施,考虑到防护绿带距离污水处理厂厂区较近,受空气环境影响较大,不宜设置人群密集,停留时长过长的设施,故建议可根据树木的间距,设置社会停车场,一方面提供停车位解决停车难问题,另一方面可作为对影响环境空气质量的补偿,降低污水处理厂带来的负面影响,化“邻避”为“邻利”。
图2. 防护绿带停车场示意图
“共享”防护绿带,整合市政设施用地。
以环卫设施为例,根据《城市环境卫生设施规划标准》(GB/T 50337-2018)规定,部分环卫设施如生活垃圾焚烧厂、堆肥处理设施、餐厨垃圾集中处理设施等设施独立设置时用地内沿边界应设置宽度不小于10m的绿化隔离带。
污水处理厂可与上述环卫设施贴邻整合,“共享”防护绿带,恰好符合规范规定,同时还能妥善处利用防护绿带以外,卫生防护用地范围以内的用地。一方面节约用地资源满足高效利用土地的要求,另一方面集约设置邻避设施降低社会维稳成本。
图3. 污水处理厂与环卫设施集约布置示意图
市政公用设施组团
鼓励包含两类及以上的不同地上市政公用设施用地规划或整合在同一地块或相邻地块内,形成市政公用设施组团,以降低邻避影响,方便管理。
整合分共用整合与贴邻整合两类,如下图所示:
共用整合,将两类或以上不同专业市政公用设施用地在同一平面共用防护用地的建设状态。
图4.共用整合示意图
贴邻整合,同时包含两类或以上不同专业市政公用设施用地在同一平面取消共边防护用地形成贴邻建设的状态。
图5.贴邻整合示意图
以地上式污水整合为例,其与变电站、垃圾压缩站可进行平面贴邻整合。
同一地块
相邻地块
图6. 市政公用设施整合示意图
3.2地下式污水处理厂
根据《城镇地下式污水处理厂技术规程(TCECS 729-2020)》,地下式污水处理厂地面可设计为景观绿地、运动公园、停车场等公共性质的场所,不宜做封闭的建筑物,不应设置为人员密集型的场所。地面场所的相关设计应符合各专项设计规范的规定。
地下式污水处理厂其上部地面除必要通风、采光设施占地之外,有较大的公共空间可与多种不同的类型设施形成立体分层共建结构的兼容用地,国内已经有较多成功案例。
图7.地下式污水处理厂竖向空间布置示意图
修建绿色公园,还绿于民
目前比较成熟的做法是其上部兴建公园绿地,如国内规模最大的全地下花园式污水处理厂—晋阳全地下花园式污水处理厂。该处理厂工程设计规模为48万吨/日,占地面积400多亩,厂区采用全地下式布置方式,设有一个平面尺寸约为343m×202m的地下箱体。箱体的布置分为两层,其中绝大部分污水处理设备位于箱体负二层。
厂区宽敞而开阔,放眼望去如同一个花园一般,亭台水榭、假山、小湖,景致优雅,石子小路蜿蜒其中,很难看出是污水处理厂。
图8.晋阳全地下花园式污水处理厂
打造多功能公共空间,化邻避为邻利
我国第一座大规模、全地下的深圳布吉污水处理厂,占地面积5.95公顷,采用地下式污水处理厂方案,地面上盖范围打造成集绿化、休闲和停车场等为一体的功能健全的公共空间。
图9. 布吉污水处理厂厂区全景
4
水务基础设施用地集约化利用“U+X”模式
不同类型的水务基础设施(U类)可与不同类型的设施(X类)组成“U+X”用地集约化利用模式,以污水处理厂为例。
4.1地上式污水处理厂用地兼容模式“U+X”模式
地上式污水处理厂用地兼容推荐两种“U+X”组合模式。
表2. 地上式污水处理厂用地兼容“U+X”模式推荐表
4.2 地上式污水处理厂用地整合模式“U+X”模式
地上式污水处理厂用地整合推荐 “U+X”组合模式如下:
表 3.地上式污水处理厂用地整合“U+X”模式推荐表
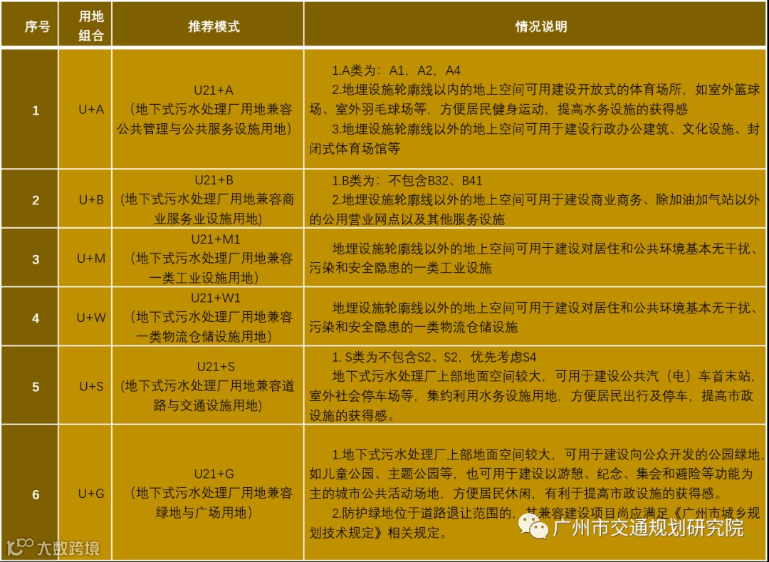
4.3地下式污水处理厂用地兼容“U+X”模式
地下式污水处理厂用地范围内,地埋设施轮廓线以内的地面空间可设计为景观绿地、运动公园、停车场等公共性质的场所,地埋设施轮廓线以外的地上空间可以适当兼容建设其他类型建构筑物。
地下式污水处理厂推荐六种用地兼容“U+X”组合模式。
表4. 地下式污水处理厂用地兼容“U+X”模式一览表
4.4 多组合模式
“U+X” 组合模式不仅限于1+1模式,该模式可以是多组合模式。例如:污水处理厂一般设置远离居住区,可利用防护用地设置有特色的主题公园(网红公园),吸引市民游玩,同时建设社会停车场,满足驱车前往的市民停车需求,即“地上式污水处理厂+社会停车场+公园”。
5
结语
水务基础设施用地集约化利用,一方面可以节约宝贵的土地资源,合理利用有限的土地空间搭建布设城市水务基础设施,提供水务需求保障,为广州社会经济快速发展提供强有力支撑;另一方面可以提高水务设施的建设标准,以满足新形势下广州城市基础设施提出的新要求;同时,水务设施用地集约化利用还可以有效的化邻避为邻利,增强群众对水务设施的获得感。
希望通过本文水务基础设施用地集约利用的探索在市政基础设施集约用地规划中引起更多思考。
作者 | 谢何锐
排版 | 技术咨询室

