
《规划师》杂志2023年11期“作品鉴析”栏目刊载了我院规划师团队学术研究成果《基于CIM平台的城市存量资源精准诊断与更新规划——以广州市白云区为例》。本研究基于CIM平台进行存量资源统筹、研判与管理,提出导入动态机制的更新规划实施策略,为解决多元复杂的存量更新问题提供有效建议。
【作者简介】
骆建云,广州市城市更新规划设计研究院有限公司董事长。
吴嘉慧,广州市城市更新规划设计研究院有限公司主任规划师。
窦飞宇,广州市城市更新规划设计研究院有限公司副总经理、副总规划师。
谢 璇,通信作者,广州美术学院建筑艺术设计学院教授、博士生导师。
摘 要
随着城镇化进程的快速推进,城市精细化管理水平提升与治理方式创新需要在科学化、精细化、智能化上下功夫,从数字化到智能化再到智慧化,是推动城市治理体系和治理能力现代化的必由之路。剖析传统规划实施存在的问题,提出以CIM平台为抓手,明确“捕获—建库—决策”的城市存量资源精准诊断与更新规划路径,并以广州市白云区为例进行实证,梳理该区域的存量资源特点,基于CIM平台进行存量资源统筹、研判与管理,提出导入动态机制的更新规划实施策略,以期推进城市更新规划技术方法与策略的创新,解决多元复杂的存量更新问题。
[关键词] CIM平台;城市更新;存量资源;精细化管理;广州市白云区
[文章编号] 1006-0022(2023)11-0147-07
[中图分类号] TU984
[文献标识码] B
[引文格式] 骆建云,吴嘉慧,窦飞宇,等.基于CIM平台的城市存量资源精准诊断与更新规划:以广州市白云区为例[J].规划师,2023(11):147-153.
引言
坚持人民城市人民建、人民城市为人民,提高城市规划、建设、治理水平,实施城市更新行动,打造宜居、韧性、智慧城市,是国家治理体系和治理能力现代化的重要内容,也是党中央在全面建设社会主义现代化国家开局起步的关键时期作出的重大战略部署。伴随着大规模的城市建设,各种“城市病”接踵而至,如混乱密集的城中村、超负荷的公共服务设施、安全与卫生隐患等,传统的更新规划技术手段与城市治理方式已无法适应当前城市更新发展的需求变化,亟须创新智慧更新规划实施治理机制。
城市治理是国家治理体系和治理能力现代化的重要内容。推进国家治理体系和治理能力现代化,必须抓好城市治理体系和治理能力现代化。运用大数据、云计算、区块链、人工智能等前沿技术推动城市管理手段、管理模式、管理理念创新,从数字化到智能化再到智慧化,让城市更聪明一些、更智慧一些,是推动城市治理体系和治理能力现代化的必由之路,前景广阔。CIM(City Information Modeling,城市信息模型)的发展为城市的精细化治理和智慧城市建设提供了新的契机。该模型源起于建筑信息模型BIM,BIM是基于工程项目的小场景模型,而CIM是基于城市宏观领域的大场景模型,汇聚和管理时空基础地理信息、监测信息、公共专题数据、业务数据等城市级别的多源异构信息。
2019年6月,根据住房和城乡建设部工作部署,广州市率先开展CIM平台建设试点工作。作为首批CIM平台建设试点城市,广州市历经10多年城市更新实践与智慧城市探索,正处于新型城镇化转型拐点,亟须探索智慧更新、精准规划与协同治理的新路径、新方法,而白云区是全市城市更新的主战场,具有一定的典型性。本文基于当前传统规划实施中存在的问题,提出基于CIM平台,对城市存量资源进行统筹评估、精准施策,并以白云区为例进行实证分析,提出导入动态机制的更新规划实施策略,以期为我国贡献城市更新实践经验与样本。
1.传统规划实施存在的问题
1.1 数据资源壁垒与规划策略单一
当前,行政部门面临职能分工差异、数据管理标准不一等情况,跨部门数据共享存在重重阻力,无法打破资源壁垒、形成合力。例如,城市更新土地整理与房屋改造相关业务涉及土地和房屋管理两个不同的行政部门,老旧小区改造与其他旧村、旧厂等存量更新工作也通常由不同的行政部门负责,城市更新业务条块分割的管理模式,容易导致信息不对称、信息碎片化,在各部门之间形成信息壁垒。目前,国内城市的更新主管部门绝大部分设在自然资源和规划或住房和城乡建设部门,使城市更新管理工作偏重采用空间规划思维或工程建设思维,更新策略方法相对单一,对存量用地的再开发建设缺乏从产业经济发展、社会人口特点、历史文化保护等多维度的引导,也缺乏更高层级协调的机制与系统高效的数字化工具辅助,难以实现真正意义上的有机更新统筹管理。
1.2 静态规划机制与反馈滞后
传统规划强调愿景式静态蓝图,从规划编制、审批到实施均针对静态的时间节点、目标蓝图与规划标准进行落实。随着技术革新,这种规划生成的模式已越发显现出弊端,在面对不断变化的多元需求下,静态的规划结果往往滞后于现实状况,且缺乏动态反馈机制,规划效用不佳。传统规划中较少考虑人口周期、公共服务合理超前供给等需求,计划性的规划指标和目标定位难免滞后于现实条件的变化,无法提供重大突发事件情景下的应对措施。
1.3 传统蓝图式规划落地实施难
传统规划建立了“总体规划(专项规划)—详细规划”的基本体系,但在详细规划环节向下层传导时,普遍过于强调刚性管控思维,甚至出现“机械式规划全覆盖”“批复后即调整”的尴尬现象。正因为上下传导僵化,缺乏切实有效的规划引导与灵活的适配性措施,未留足调整空间,没有细化、量化的弹性幅度,规划从编制到落地实施存在较大差距。要实现动态反馈规划关键指标、系统分析存在问题,一是需要充分贯彻国家最新政策方针,随时倾听群众意见,融合当前社会形势,与时俱进完善规划蓝图;二是需要客观、理性的技术分析方法与智慧规划工具辅助探索城市规划、建设和治理。
2.基于CIM平台的城市存量资源精准诊断与更新规划路径
针对传统更新规划面临的各部门存在数据资源壁垒、多元需求动态反馈弱、规划传导僵化、缺少多维对策和公共设施供给滞后等问题,主要采取以下措施:应用CIM平台有助于依靠客观的数据库,靶向性评估结果,科学预测更新目标;支持项目全生命周期智慧化管理,打通规划、建设、管理的数据壁垒,解决各管理环节碎片化与脱节问题;总结城市各片区城市更新工作经验与重点攻克难题,突出差异化的存量更新方针,优化传统规划,落实智慧更新规划。由此,本文提出以CIM平台为抓手,明确“捕获—建库—决策”的城市存量资源精准诊断与更新规划路径(图1)。首先,利用倾斜摄影、近景摄影、三维激光扫描等智慧信息技术手段,通过原始数据资源的高精度捕捉识别、高效率的数据清洗和归口分类,实现存量区域多源快速数据采集与多元信息数字化整理,全方位评估城市区域存量资源现状特点。其次,依托CIM平台建立城市更新存量资源数据库,全要素融合建模,有效打破各行政管理部门条块分割所造成的数据资源壁垒,连通信息孤岛。再次,利用CIM平台开发的存量资源体检系统开展全区存量资源基础评估,输出“全域存量资源评估报告”,为全区更新规划提供重要的工作基础和决策依据,划定更新规划实施单元以实现差异化更新。最后,提出以情景式目标实现弹性管控、片区统筹与单元联动、“规划+计划+指引”三者并轨、“蓝图↔平台↔方案”动态实施“双反馈”的更新规划实施策略,以期构建城市更新全生命周期管理体系,不断激发城市活力,开创城市高质量发展新格局。

3.基于CIM平台的广州市白云区存量资源精准诊断
3.1 广州市白云区的存量资源特点
通过资源捕获识别、收集整理,总结出白云区的现状存量资源具有类型复合性、空间复杂性和内涵动态性3个特点。
(1)类型复合性。白云区的存量资源呈现多元复合的特征,涵盖“三旧”“三园”“三乱”等9类重点对象。旧村与旧城存量用地边界模糊,国有用地与集体用地交错,建设用地与非建设用地嵌合。物流园、村级工业园、批发市场等多种低效存量资源与“三旧”图斑资源用地叠加,各类存量用地承载了集体权属、国有权属等复杂的产权主体,利益分配复杂,牵一发而动全身。例如,罗冲围片区是典型的存量资源高度复合地区(图2),存量用地上分布了丰富的产业业态,以鞋服皮具、农副产品、摩配电子为主,无税收产值占总产值的76%,同时存在复杂的交通治理、消防隐患等城市问题,亟须探索一条土地增存联动开发、多元存量用地连片整合的综合更新规划实施路径。

(2)空间复杂性。白云区现状已标图建库①的存量建设用地总面积为124km2②,占全区现状建成区总用地面积的60%以上,存量用地主要集中在城镇化水平较高的南部和中部且成团、连片分布,如三元里街、黄石街、石井街等;在相对偏远的北部和东、西部边缘则呈现线性或高度碎片化的分布形态,如钟落潭镇、江高镇、人和镇等。全区已标图建库的存量用地现状建设总量约为1.62亿m2,平均毛容积率为1.3,平均建筑密度超过40%,其中涉及城中村区域的存量空间复杂性更为显著,如“握手楼”“贴面楼”“穿楼巷”等大量超出规范管理要求的建设行为在旧村用地集中出现。因此,白云区存量用地及存量建设均具有多种物理空间形态相互叠加的复杂属性。
(3)内涵动态性。存量资源目前主要依据土地产权与现状用途进行分类,随着更新改造的实施,土地产权整合或用途变更的情况时有出现,导致存量资源的主要内涵发生动态变化。例如,城中村拆除重建改造后,部分土地从集体转为国有,用地产权界址被重新划定,同时建设用地功能按照规划发生变更。存量资源的时态则是另一个关键属性,主要受存量用地闲置时长、存量用房建成环境品质及更新维护措施等因素影响,如白云区内现状建成15年左右的旧住宅楼宇超过158万m2,预计到2030年,这些房屋将成为需要翻新维护的存量房屋。因此,存量资源更新改造与持续维护需充分考量存量资源的内涵动态性特征,宜超前研判、统筹谋划、分类分阶段有序实施。
3.2 以CIM平台辅助存量资源建库
白云区现状存量资源主要涵盖两大部分:一是已标图建库的旧村、旧厂、旧城3类存量用地资源,二是未完全标图建库的村级工业园、专业批发市场、物流园等其他存量资源(图3)。其中:旧村图斑有82km2;旧厂图斑有40km2;旧城图斑有1.6km2;村级工业园、专业批发市场、物流园等其他存量用地约为59km2。可见,现行政策导向下白云区城市更新热点为旧村与旧厂存量用地,“三旧”图斑用地上叠加了批发市场、物流园等其他各类低效存量用地,其资源复杂性与多元聚合度相较广州市其他各区更为显著,尤其是批发市场用地约占全市用地面积的1/4且经济附加值较低、规模以上企业少,亟待通过智慧信息技术辅助完成全区存量资源识别与建库,实现多元存量资源统筹管理与有效整合,进行整体更新。

3.3 存量资源复合特征评价与全流程协同数据管理
CIM平台支持信息处理,主要分为存量资源复合特征评价与全流程协同数据管理两个部分。
(1)存量资源复合特征评价。从空间分布特征来看,白云区现状存量用地可根据建设强度与集聚度归纳空间分布特征。
在建设强度上,白云区以北二环高速公路为界,南、北两侧呈现较为显著的开发强度分布差异,北二环以南区域的综合毛容积率为1.6,北二环以北区域的综合毛容积率为1.2,说明南部整体开发强度较北部高。此外,根据《广州市白云山风景名胜区保护条例》,白云区共有248hm2的图斑位于白云山风景名胜区外围保护地带,新建建筑限高15m,直接限制了白云山周边京溪村等存量用地的更新建设强度。
在集聚度上,白云区总体呈现“旧村成团、旧厂成带、旧城为点”的分布特征,在北二环以南区域存量用地集聚性突显。其中旧村图斑在主城范围内成片集聚,旧厂图斑主要沿交通廊道呈带状分布,旧城图斑呈零星点状分布。各类存量用地边界模糊,国有用地与集体用地交错,建设用地与非建设用地嵌合。此外,白云区现状57%的“三旧”图斑位于城际轨道站点辐射范围内,借鉴城市TOD开发模式,枢纽站点周边区域及重大公共设施具备优先更新、建设的必要性。
按照白云区现行控规,全区“三旧”图斑用地已覆盖法定控规部分的占比约为68%,其中75%的存量现状土地用途与控规用途不符,若按照现行控规实施将大幅度改变现状用地布局、人口分布与产业结构,亟须通过城市更新进一步研判规划可实施性并进行规划调适。按照白云区发展规划,全区有74km2的“三旧”图斑(占比为60%)位于规划重点平台,在更新规划中宜提高更新时序优先级,推动重点平台规划有序落地实施。此外,全区以旧村为主的近半存量用地涉及特殊规划管控地带,部分位于地质灾害高易发区,部分位于白云机场航空管制噪声区,不宜布局居住用地,如鹤亭村等迫切需要通过区域统筹安排逐步搬迁、异地安置,以实现更新改造。
(2)全流程协同数据管理。白云区利用统一的CIM平台关联城市更新相关行政管理部门的各个业务端口数据资源,实现城市更新全流程的部门协同数据管理。以存量资源档案为数据管理单元,以存量用地上现状房屋模型为可视化的信息载体,将规划、住房、市政、交通、公安等各部门分管数据资源进行集合、统一编码与归口管理。市、区各部门基于已搭建的技术平台,通过数据协议共享使用数据,实现城市更新链条的数字化管理升级,大幅提高更新业务流程的管理效率。例如,基于CIM平台,进一步与全区危房鉴定系统、基准地价系统、违建管控系统等数据库进行关联,实现全区更新资源管理闭环,让数据可查、信息可控、资源可用。
4.基于CIM平台的广州市白云区更新规划路径
4.1 存量资源更新潜力评估
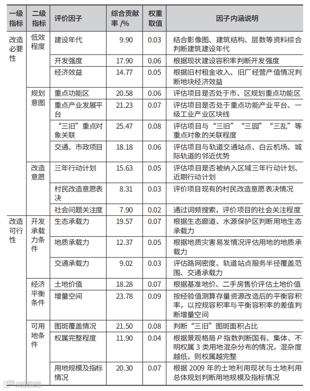
基于CIM平台分析的存量资源特征评价结果,对白云区存量资源更新改造潜力进行量化评估,建立包含约束性、必要性、可行性3个维度6类36项评价因子的评估指标体系,作为更新规划策略单元的重要参考。将全区存量用地切分为100m×100m均质基准网格,以基准网格作为评估指标赋值单位,并通过色阶可视化评估结果。参考层次分析法进行多轮研讨,初步确定一、二级指标构成;参考主成分分析模型提取评估主成分指标,并对因子的数据综合贡献率进行定量评价,贡献率越大则代表该项指标越重要,相应赋予更大权重;结合专家打分法,采纳有效意见并修正评价因子内涵与权重。
(1)约束性评价。结合相关规划对存量更新改造的约束性管控要求,量化构建约束性评价指标,指导敏感区的划定。其中约束性评价指标包括城镇开发边界、生态保护红线、永久基本农田等,最终划定敏感改造区约298km2,约占白云区总面积的49%。
(2)必要性、可行性评价。从更新改造必要性、可行性两个维度,量化存量资源更新改造潜力度评价指标(表1),指导划定鼓励改造区与一般改造区。改造必要性指标包括低效程度、规划意图、改造意愿;改造可行性指标包括开发承载力条件、经济平衡条件、可用地条件。综合改造必要性及改造可行性评价结果,最终划定鼓励改造区约155km2,约占白云区总面积的25%;一般改造区约156km2,约占白云区总面积的26%。

4.2 划分3大更新改造分区
基于存量资源更新潜力评估,将白云区划分为3大更新改造分区,分别为鼓励改造区、敏感改造区和一般改造区(图4)。①鼓励改造区。该区域包括城镇开发边界以内的产业发展区、重点平台发展区、轨道站点综合开发区、公共服务与基础设施完善区等,总面积约为169km2,约占白云区用地面积的28%。分区内鼓励城市更新行动,主要由政府统筹与引导,重点通过增存联动、土地置换、同地同价等方式,促进成片连片改造,引导资金向本区域集聚,支撑重点发展平台建设。②敏感改造区。该区域是指城镇开发边界以外的生态空间和农业空间,生态、农业资源丰富,对建设开发活动较为敏感,总面积约为298km2,约占白云区用地面积的49%。分区内存量用地改造要审慎而行,要与其所在地区的空间管制规则相适应,严格管控大规模开发建设行为。③一般改造区。该区域是指除鼓励改造区和敏感改造区以外的其他区域。分区面积约为141km2,约占白云区用地面积的23%。分区内存量用地符合政策及规划的,根据城市更新实施计划管控要求,常态化推进改造工作。
图4 白云区更新改造分区示意图
规划结合白云区实际情况以及区国土空间规划等相关法定规划管控要求,实行全区负面清单管控,突出区域城市发展战略,科学有序管控更新开发活动。规划确定全区拆除重建类更新改造的6个基本原则:一是不符合广州市、白云区国土空间总体规划“三区三线”管控要求的。二是不符合广州市城市更新专项总体规划和广州市城市更新“十四五”规划管控要求的。三是不符合广州市城市环境总体规划管控要求的;不符合广州市生态廊道管控要求的;不符合广州市各类自然保护地管控要求的;不符合广州市饮用水源水质保护要求的。四是不符合广州市历史文化名城保护规划、历史文化街区和风貌区、历史文化名镇和名村、历史建筑保护规划、传统村落保护发展规划等要求的。五是涉及帽峰山、流溪湾、巴江河“三大美丽乡村群”的。六是其他不符合广州市城乡规划建设管控要求的。
4.3 存量更新划片与确定更新策略单元
通过全区存量更新划片确定更新策略单元,因地制宜引导更新项目,确定改造模式,支持不同单元实施差异化更新。
以白云区国土空间详细规划单元为基础,保证基础设施和公共服务设施相对完整,综合考虑道路、河流等自然要素,以及产权边界、行政管理界线等因素,符合成片连片和有关技术规范的要求,一个城市更新片区用地规模一般为2~5km2,可包括一个或多个城市更新项目。城市更新片区边界可结合实际情况进行调整。为有效衔接国土空间详细规划单元,原则上单个城市的更新实施项目范围不宜跨越已批城市更新片区范围,城市更新片区范围不宜分割单宗权属用地范围;涉及异地平衡或连片土地整备、落实区域性大型基础设施建设,确需跨越城市更新片区进行统筹规划的,优先在城市更新片区所在街道(镇)内进行规划指标统筹。白云区共划定93个城市更新片区,覆盖存量用地328km2,平均单个划片区域约为3.5km2(图5)。结合更新划片情况,进一步将全区按照存量评估情况细分为“两类七区”精细化实施策略单元。

一是更新重点策略单元。白云区更新重点策略单元包括重点产业发展区、产城融合更新区、综合服务提升区、历史文化连片保护与活化区等4类子分区(图6)。重点产业发展区是在全区产业战略发展规划指导下,对接城市产业发展重点平台,重点整合现状旧厂房存量用地资源及通过存量更新清退的潜在产业用地资源,为区域产业发展提供增量空间,落实产业结构和配比要求。产城融合更新区针对旧村庄更新,明确以整村改造为原则,统筹村集体存量用地,包括村集体留用地、村级工业园用地与行政村域范围内的国有旧厂房用地,衔接广州市工业产业区块管控要求、村级工业园和物流园及专业批发市场整治提升工作要求,落实产城融合发展策略。综合服务提升区针对城镇人口密集、公共设施存在缺口的区域,通过给予适量财税优惠及容积率奖励,在城市更新项目中落实区域性公共设施的用地及资金,实现城市综合服务的品质提升。历史文化连片保护与活化区针对传统村落、文物古迹、工业遗产、古树名木、历史建筑、传统风貌建筑及其他具有保护价值的历史文化遗产,根据相关法律法规及规划要求,采用优先保护、原址保护、整体保护的方式,并可整合周边用地实施连片保护,更新方式以微改造为主,鼓励合理的功能置换、提升利用与更新活化。
图6 白云区重点城市更新片区主导功能定位示意图
二是更新难点策略单元。白云区更新难点策略单元包括机场周边搬迁区、生态保护修复区及乡村振兴发展区等3类子分区。机场周边搬迁区针对受白云机场噪声区影响的旧村庄、旧城镇居住用地,结合机场三期扩建工程,逐步开展全面搬迁、异地安置工作,项目改造模式根据具体条件研究确定。生态保护修复区针对占压生态保护红线、饮用水水源保护区等生态保护与保留区的旧村庄、旧厂房存量用地,以生态保护为主,开展必要的环境整治与生态修复,并结合实际发展需要逐步引导退出。乡村振兴发展区针对城镇开发边界以外、不占压生态保护红线及永久基本农田的旧村庄存量用地,结合乡村振兴发展战略,以综合整治为主要改造方式,促进农业和乡村特色产业发展,改善农民生产生活条件,实现乡村全面振兴。
5.导入动态机制的更新规划实施策略
5.1 策略一:以情景式目标实现弹性管控
改变传统规划中设定规划期末基准目标的方式,基于CIM平台,采用“高低情景”分别模拟更新改造目标,提供可结合实际情况调整的目标区间值。结合白云区实际情况,提出“稳步推进”与“增效提速”两种基本情景目标(图7)。情景一:稳步推进。规划至2035年,白云区推进实施城市更新改造总用地规模40km2。近期(2020—2025年)推进实施城市更新改造用地规模16km2,中远期(2026—2035年)推进实施城市更新改造用地规模24km2。
情景二:增效提速。规划至2035年,白云区推进实施城市更新改造总用地规模60km2。近期(2020—2025年)推进实施城市更新改造用地规模18km2,中远期(2026—2035年)推进实施城市更新改造用地规模42km2。
图7 白云区城市更新规划目标情景模拟示意图
5.2 策略二:片区统筹与单元联动
通过城市更新划片统筹规划衔接、空间布局、利益分配、项目部署等方式,建立更新片区之间、策略单元之间的弹性调适机制,以区域协调思维调和局部矛盾,实现更大区域的平衡融合发展与战略共赢。一是建立跨片区、跨单元的综合更新项目容积率转移机制,实现多项目捆绑改造、资金异地平衡。针对白云区部分项目受规划条件限制、现状建设量过大、可建设用地不足、难以实现就地平衡的情况,建立更新项目容积率交易平台,允许更新项目开发量按有关规定在符合规划、权属清晰、双方自愿、价值相当的前提下进行转移。二是兼顾白云区存量更新与增量开发需求,建立增量开发与存量更新联动工作机制,探索城市更新多元整合的实施路径,以及用地规模结余部分有偿转让、建设用地指标周转等用地操作指引等。加强部门横向对接和市区上下联动,推进白云区城市更新管理实现从“资源一盘棋”到“规划一盘棋”的全区城乡空间统筹发展,整合存量更新与增量开发,进行全域空间规划。
5.3 策略三:“规划+计划+指引”三者并轨
针对传统规划后端落地难的问题提出“规划+计划+指引”三者并轨制定策略,编可实施的规划、制可执行的计划、定可操作的指引,三者互为支撑,共同促进城市更新规划实施。一是更新规划做好上位规划衔接,落实传导中央对国土空间规划的工作要求,坚持“一张蓝图”干到底,充分衔接区域发展规划及各类专项规划管控要求,按照中长期规划期限制定方案、5年建设期限明确计划实施内容,结合城市更新政策背景与市场环境适时进行年度规划评估与修编。二是以重点片区及实施项目为抓手,实现重点更新区域集中发力,分类分片联动更新改造,制定全区年度城市更新行动计划并根据更新实施推进情况进行计划检讨与调整,及时与更新规划提出的目标规模进行校核。三是注重融入规划的政策性工具设计,结合更新规划提出的联动平衡、区域统筹策略,研究针对性更新支持政策措施,持续优化城市更新规划实施机制。
白云区更新规划提出4项完善更新实施机制的政策指引:一是在广州市旧村庄更新政策框架下,尊重白云区发展历史情况、切实解决历史遗留问题,研究细化城市更新拆迁补偿奖励办法,进一步细化核定合法建筑面积的操作指引,结合一户一宅、多户合建等实际情况设置核定标准,加快推动旧村庄更新实施进程。二是针对白云区旧村庄存量用地基数大、安置需求量大的特征,研究制定存量更新安置房统筹管理办法,创新“实物”与“房票”等多种安置房兑现方式,为分期实施改造提供更多灵活的操作路径。三是研究制定针对城市更新项目的招商引资工作指引,明确更新项目对新增产业用房、人才住房、交储用地等城市更新贡献指标的原则性要求,对促进产业发展的城市更新项目给予一定的税收优惠奖励、容积率奖励等,有效鼓励“四上”企业快速落户,带动全区产业升级转型。四是支持国有旧厂房、老旧小区与旧村庄项目捆绑,实现联合更新,支持将村级工业园、物流园及批发市场等其他低效存量用地纳入更新改造用地统筹,并争取城市更新土地置换政策支持。
5.4 策略四:基于CIM平台,实现“蓝图↔平台↔方案”动态实施“双反馈”
以CIM平台作为高效、动态的城市更新信息中枢,将更新规划与年度计划更新项目数据进行整合、双向反馈,解决静态规划蓝图反馈滞后问题。一是建好数字化更新规划蓝图,将更新规划蓝图的目标规模、划片布局、分区及负面清单原则、统筹指标等内容整合到CIM平台。二是做好实施项目信息挂接,将年度计划更新项目实施方案的关键内容、方案审批流程信息、项目建设监管情况等数据整合加载到CIM平台,快捷对标规划实施情况,跟随项目实施进展动态反馈信息和关键指标变化情况,实现数据透明与对方案品质的高效把控。三是实行方案联审制度,按照划片、策略单元统筹原则对更新项目进行业务流并联审批,优化联合审查、同步批复、批后监管等流程,推动市/区“多案合一”、高效审批与项目实施建设监管。
6.结束语
随着我国城镇化进程加快,存量更新问题将逐步成为制约我国城市高质量发展的关键。本文以广州市白云区为蓝本,探讨复杂机制下推进城市更新规划技术方法与策略的创新,结合区域实践总结未来城市更新规划实施应强调协同、精准和动态3个核心问题。在协同更新方面,提出平台化管理,在CIM平台支持下进行存量资源统筹与基础分析;在精准更新方面,提出量化传导技术路径,基于存量精准诊断建立“评估—分区—清单—单元”的更新规划框架;在动态更新方面,提出导入动态机制的“弹性、联动、并轨、反馈”规划实施策略。城市更新规划将更加强调尊重历史与民意、资源联动与价值共享、适度超前计划与系统协同实施,成为国土空间规划落地实施的重要保障。
往
期
回
顾




