大数跨境

通知!渝水区服务行业复工复产可网上申报!

通知!渝水区服务行业复工复产可网上申报! 乐在新余
2020-03-07
4





关于推广应用城市服务行业

复工复产网上申报系统的通知


各乡镇(办)、管委会,区委各部门、区直各单位,区新冠肺炎疫情防控应急指挥部各成员单位:

根据市疫情防控应急指挥部《关于切实做好城市服务行业复工复产疫情防控工作的通知》(余新冠指字〔2020〕20号)文件精神,为避免因经营服务单位集中到所在地街道办(乡镇)便民服务中心备案而造成人员聚集,增加疫情风险。现就推广应用城市服务行业复工复产网上申报系统的有关事项通知如下:

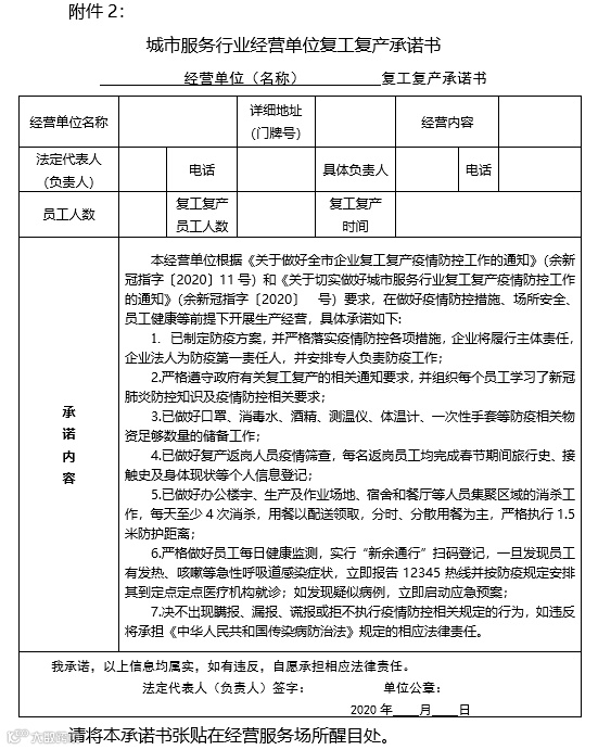
一、全区所有符合复工复产要求的城市服务行业经营服务单位可通过微信扫描二维码(见附件1)进入渝水区服务行业复工复产网上申报系统,下载填写《城市服务行业经营单位复工复产承诺书》(见附件2),签字盖章后扫描上传,完成网上备案;再将签字盖章的《承诺书》张贴于经营服务场所醒目处,即可复工复产。不需再到营业场所所在地街道办(乡镇)便民服务中心签署《承诺书》备案。
二、各街道办(乡镇)要加大宣传力度,将本通知迅速传达到辖区内的各城市服务行业经营单位, 推广应用城市服务行业复工复产网上申报系统,减少备案环节。各社区(村委)可打印一批纸质承诺书和二维码,放置于小区(村组)值守点处,供城市服务行业经营单位领取,以便及时开通网上申报系统,完成备案手续。
三、区信息中心每天将城市服务行业经营单位在网上备案的信息反馈到各街道办(乡镇)及行业主管部门。各街道办(乡镇)要落实属地管理责任,妥善保管好《城市服务行业经营单位复工复产承诺书》网上备案资料,加强对辖区内经营服务单位复工复产疫情防控工作落实情况进行监督检查;各行业主管部门要履行好行业管理责任,加强对相关城市服务行业的日常督促检查,帮助经营服务单位有序复工复产,同时对未备案企业加强督导整改,对不履行疫情防控承诺的,按管理权限,由相关职能部门对其依法采取责令改正、停业整顿、关停等措施。


附件:1.渝水区城市服务行业复工复产网上备案系统二维码

          2.城市服务行业经营单位复工复产承诺书


渝水区新冠肺炎疫情防控

应急指挥部办公室

2020年3月7日



来源:渝水区新冠肺炎疫情防控应急指挥部




 微新余 |知新余 
江西乐在网络科技有限公司
新媒体 | 广告发布 | 活动策划 | 小程序

 商 务 合 作 
电话 | 微信
15307902799

【声明】内容源于网络
0
0
乐在新余
内容 2859
粉丝 0
乐在新余
总阅读2.2k
粉丝0
内容2.9k