
安全教育及安全活动记录需要做的资料汇总目录
1、安全教育培训
1.1 项目部安全培训计划表
1.2 项目部作业人员花名册
1.3 项目部施工机具操作人员花名册
1.4 项目部职工安全培训记录汇总表
1.5 项目部特种作业人员安全培训情况登记表、项目部其他作业人员安全培训情况登记表
1.6 日常安全教育记录
1.7 三级教育考卷
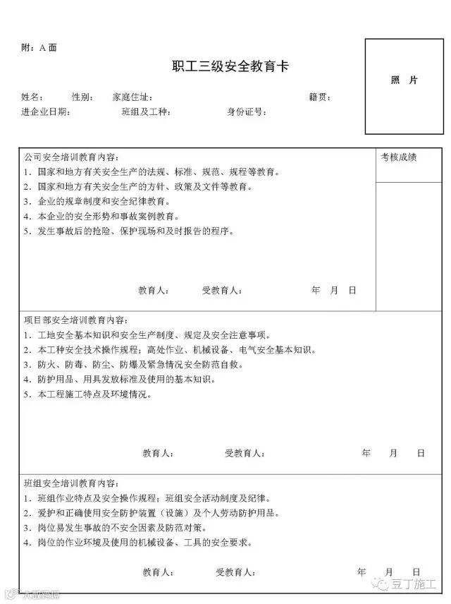
附:职工三级教育卡片
2 建筑工人业余学校管理台帐
2.1 建筑工人业余学校基本情况
2.2 建筑工人业余学校章程
2.3 建筑工人业余学校管理制度、考勤制度
2.4 建筑工人业余学员守则
2.5 建筑工人业余学校组织机构图
2.6 建筑工人业余学校师资人员配备表
2.7 建筑工人业余学校学员名单
2.8 建筑工人业余学校达标自评表
2.9 建筑工人业余学校教学计划
2.10 建筑工人业余学校月课时安排计划表
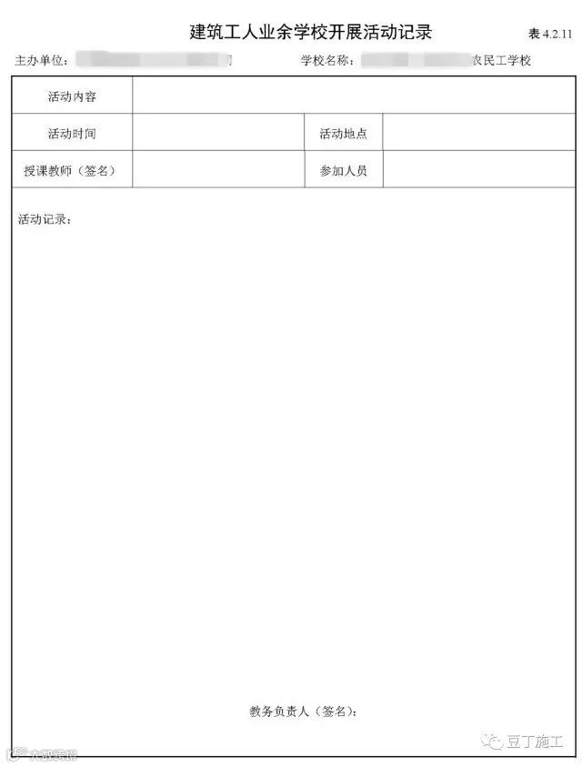
2.11 建筑工人业余学校开展活动记录
2.12 简报、照片、影音资料
2.13 建筑工人业余学校教材
2.14 建管处备案情况
3 安全活动记录
3.1 项目部安全活动记录
3.2 项目部安全会议记录
3.3 班组(日)安全活动记录
3.4 班组(周)安全讲评记录
一、关于安全教育培训的说明
1.实行总分包的工程项目,总包单位应针对本项目实际情况,统一编制职工安全教育培训计划,并报企业安全管理部门审批。
2.项目部职工每年必须接受一次专门的安全培训。项目经理、专职安全管理人员、其他管理人员、特种作业人员每年接受安全教育培训的时间分别不得少于 30、40、20、20 学时;其他职工每年接受安全培训的时间,不得少于 15 学时;待岗、转岗、换岗的职工,在重新上岗前,必须接受一次安全培训,时间不得少于 20 学时。
3.项目部新进场职工必须接受公司、项目部、班组三级安全教育,公司、项目部、班组三级培训教育的时间分别不得少于 15.15.20 学时。
4.特种作业人员应当由省级建设行政主管部门考核合格,并取得特种作业操作资格证书后,方可上岗作业;施工机具操作人员应参加企业组织的安全生产培训,合格后可上岗。
5.项目部应积极组织作业人员参加各类安全生产教育培训并记录。
6.安全教育档案应一人一档。档案应收集其身份证复印件、三级教育考卷、三级教育卡片和安全责任书,装订成册,妥善保管。
7.特种作业人员培训内容包括安全生产基本知识;专业基础知识;专业技术理论等方面。
8.安全教育培训方法包括讲授法、谈话法、访问法、练习法、复习法等。
9.安全教育培训内容包括安全生产方针政策教育;安全生产法律法规教育;一般安全生产技术知识教育;专业安全生产知识教育;安全生产技能教育;事故案例教育。








二、建筑工人业余学校管理台账样表
1.设区市城区的工程项目建筑面积 8000 m 2 以上或工程造价 1000 万元以上的建筑工地;县(市)城区的工程项目建筑面积 5000 m 2 以上或工程造价 500 万元以上的建筑工地都应建立农民工业余学校。
2.要结合工程进度和工人工作、生活实际情况合理、有效地安排课程,每周应保证 1~2 课时,每个工人每月保证接受 1~2 次培训学习。
3.新工人到工地的第二天必须参加农民工业余学校的学习,特别是要学习安全防护知识。
4.农民工业余学校的教育培训内容重点是:
1)安全知识 2)劳动保护
3)就业须知 4)法律法规
5)权益保障 6)文明礼仪
7)社会公德 8)职业道德
9)卫生防疫 10)操作技能
5.教室悬挂“XX 建筑工地农民工业余学校”标识,四周墙上要张贴教学管理制度、学院守则、教学计划和内容,布置“学习园地”以及安全技术、职业道德、文明礼仪、卫生常识等有关学习内容的宣传挂板,营造良好的学习氛围。
6.要建立详细的教学档案,包括教学管理机构设置、制度、计划、师资、课程表、教材、试卷、管理人员和教师签名表等。






三、安全活动记录样表
1.项目部应适时组织开展各项安全活动(如安全生产月、安全生产百日无事故竞赛、专项治理等),活动形式及内容应多样化,活动时间定期化、制度化。
2.项目部举办的各类安全活动均应制定活动目标及计划,活动后及时总结,保存记录。
3.项目部应定期(宜每周)由项目经理组织召开安全生产会议,学习有关最新安全生产法律、法规、标准、规范及规范性文件。
4.安全活动及安全会议记录要求内容翔实。
5.安全会议应通报安全检查情况,分析前阶段施工企业或工程项目部门安全生产形势,总结安全生产经验教训,研究部署安全生产工作,制订下阶段安全工作计划。
6. 安全会议应研究重大危险源控制措施和重大事故隐患整改措施。






