
来源:建筑工业化创新联盟(ID: ind-building)
近日,住建部官网发布《建筑节能与绿色建筑发展“十三五”规划》(以下简称《规划》)。
《规划》部署了加快提高建筑节能标准及执行质量、全面推动绿色建筑发展量质齐升、稳步提升既有建筑节能水平、深入推进可再生能源建筑应用、积极推进农村建筑节能5大主要任务,并明确了5项举措,包括:健全法律法规体系、加强标准体系建设、提高科技创新水平、增强产业支撑能力、构建数据服务体系。
《规划》中明确坚持全面推进: 从节能绿色建筑、扩展到装配式建筑、绿色建材,把节能及绿色发展理念伸至建筑全领域。
坚持统筹协调:统筹建筑节能、绿色建筑、可再生能源应用、装配式建筑、绿色建材推广、建筑文化发展、城市风貌塑造等工作要求。
大力发展装配式建筑,加快建设装配式建筑生产基地,培育设计、生产、施工一体化龙头企业;完善装配式建筑相关政策、标准及技术体系。
绿色建筑全产业链发展计划:到2020年,城镇新建建筑中绿色建材应用比例超过40%,城镇装配式建筑占新建建筑比例超过15%。

各省、自治区住房城乡建设厅,直辖市建委,新疆生产建设兵团建设局:
根据《国民经济和社会发展第十三个五年规划纲要》和《住房城乡建设事业“十三五”规划纲要》,我部组织编制了《建筑节能与绿色建筑发展“十三五”规划》,现印发给你们。请结合本地实际,认真贯彻落实。
中华人民共和国住房和城乡建设部
2017年3月1日
《建筑节能与绿色建筑发展“十三五”规划》全文
推进建筑节能和绿色建筑发展,是落实国家能源生产和消费革命战略的客观要求,是加快生态文明建设、走新型城镇化道路的重要体现,是推进节能减排和应对气候变化的有效手段,是创新驱动增强经济发展新动能的着力点,是全面建成小康社会,增加人民群众获得感的重要内容,对于建设节能低碳、绿色生态、集约高效的建筑用能体系,推动住房城乡建设领域供给侧结构性改革,实现绿色发展具有重要的现实意义和深远的战略意义。本规划根据《国民经济和社会发展第十三个五年规划纲要》《住房城乡建设事业“十三五” 规划纲要》制定,是指导“十三五”时期我国建筑节能与绿色建筑事业发展的全局性、综合性规划。
█ 工作基础
“十二五”时期,我国建筑节能和绿色建筑事业取得重大进展,建筑节能标准不断提高,绿色建筑呈现跨越式发展态势,既有居住建筑节能改造在严寒及寒冷地区全面展开, 公共建筑节能监管力度进一步加强,节能改造在重点城市及学校、医院等领域稳步推进,可再生能源建筑应用规模进一步扩大,圆满完成了国务院确定的各项工作目标和任务。
建筑节能标准稳步提高。全国城镇新建民用建筑节能设计标准全部修订完成并颁布实施,节能性能进一步提高。城镇新建建筑执行节能强制性标准比例基本达到 100%,累计增加节能建筑面积 70 亿平方米,节能建筑占城镇民用建筑面积比重超过 40%。北京、天津、河北、山东、新疆等地开始在城镇新建居住建筑中实施节能 75%强制性标准。
绿色建筑实现跨越式发展。全国省会以上城市保障性安居工程、政府投资公益性建筑、大型公共建筑开始全面执行绿色建筑标准,北京、天津、上海、重庆、江苏、浙江、山东、深圳等地开始在城镇新建建筑中全面执行绿色建筑标准,推广绿色建筑面积超过 10 亿平方米。截至 2015 年底,全国累计有 4071 个项目获得绿色建筑评价标识,建筑面积超过 4.7 亿平方米。
既有居住建筑节能改造全面推进。截至 2015 年底,北方采暖地区共计完成既有居住建筑供热计量及节能改造面积 9.9 亿平方米,是国务院下达任务目标的 1.4 倍,节能改造惠及超过 1500 万户居民,老旧住宅舒适度明显改善,年可节约 650 万吨标准煤。夏热冬冷地区完成既有居住建筑节能改造面积 7090 万平方米,是国务院下达任务目标的 1.42 倍。
公共建筑节能力度不断加强。“十二五”时期,在 33 个省市(含计划单列市)开展能耗动态监测平台建设,对 9000 余栋建筑进行能耗动态监测,在 233 个高等院校、44 个医院和 19 个科研院所开展建筑节能监管体系建设及节能改造试点,确定公共建筑节能改造重点城市 11 个,实施改造面积4864 万平方米,带动全国实施改造面积 1.1 亿平方米。
可再生能源建筑应用规模持续扩大。“十二五”时期共 确定 46 个可再生能源建筑应用示范市、100 个示范县和 8 个太阳能综合利用省级示范,实施 398 个太阳能光电建筑应用示范项目,装机容量 683 兆瓦。截至 2015 年底,全国城镇太阳能光热应用面积超过 30 亿平方米,浅层地能应用面积超过 5 亿平方米,可再生能源替代民用建筑常规能源消耗比重超过 4%。
农村建筑节能实现突破。截至 2015 年底,严寒及寒冷地区结合农村危房改造,对 117.6 万户农房实施节能改造。 在青海、新疆等地区农村开展被动式太阳能房建设示范。
支撑保障能力持续增强。全国有 15 个省级行政区域出 台地方建筑节能条例,江苏、浙江率先出台绿色建筑发展条例。组织实施绿色建筑规划设计关键技术体系研究与集成示范等国家科技支撑计划重点研发项目,在部科技计划项目中 安排技术研发项目及示范工程项目上百个,科技创新能力不断提高。组织实施中美超低能耗建筑技术合作研究与示范、 中欧生态城市合作项目等国际科技合作项目,引进消化吸收国际先进理念和技术,促进我国相关领域取得长足发展。
▼ 专栏 1 “十二五”时期建筑节能和绿色建筑主要发展指标

同时,我国建筑节能与绿色建筑发展还面临不少困难和问题,主要是:建筑节能标准要求与同等气候条件发达国家相比仍然偏低,标准执行质量参差不齐;城镇既有建筑中仍有约 60%的不节能建筑,能源利用效率低,居住舒适度较差; 绿色建筑总量规模偏少,发展不平衡,部分绿色建筑项目实际运行效果达不到预期;可再生能源在建筑领域应用形式单一,与建筑一体化程度不高;农村地区建筑节能刚刚起步, 推进步伐缓慢;绿色节能建筑材料质量不高,对工程的支撑保障能力不强;主要依靠行政力量约束及财政资金投入推动,市场配置资源的机制尚不完善。
█ 发展形势
“十三五”时期是我国全面建成小康社会的决胜阶段,经济结构转型升级进程加快,人民群众改善居住生活条件需求强烈,住房城乡建设领域能源资源利用模式亟待转型升级,推进建筑节能与绿色建筑发展面临大有可为的机遇期, 潜力巨大,同时困难和挑战也比较突出。
从发展机遇看,政府提出的推进能源生产与消费革命、走新型城镇化道路、全面建设生态文明、把绿色发展理念贯穿城乡规划建设管理全过程等发展战略,为建筑节能与绿色建筑发展指明了方向;广大人民群众节能环保意识日益增强,对建筑居住品质及舒适度、建筑能源利用效率及绿色消费等密切关注,为建筑节能与绿色建筑发展奠定坚实群众基础。
从发展潜力看,在建筑总量持续增加以及人民群众改善居住舒适度需求、用能需求不断增长的情况下,通过提高建筑节能标准,实施既有居住建筑节能改造,加大公共建筑节能监管力度,积极推广可再生能源,使建筑能源利用效率进一步提升,能源消费结构进一步优化,可以有效遏制建筑能耗的增长趋势,实现北方地区城镇民用建筑采暖能耗强度、 公共建筑能耗强度稳步下降,预计到“十三五”期末,可实 现约 1 亿吨标准煤的节能能力,将对完成全社会节能目标做出重要贡献。
从发展挑战看,我国城镇化进程处于窗口期,建筑总量仍将持续增长;经济发展处于转型期,主要依托建筑提供服务场所的第三产业将快速发展;人民群众生活水平处于提升期,对居住舒适度及环境健康性能的要求不断提高,大量新型用能设备进入家庭,对做好建筑节能与绿色建筑发展工作提出了更高要求。
█ 指导思想
全面贯彻党的十八大和十八届三中、四中、五中、六中全会精神,牢固树立创新、协调、绿色、开放、共享发展理念,紧紧抓住国家推进新型城镇化、生态文明建设、能源生产和消费革命的重要战略机遇期,以增强人民群众获得感为工作出发 点,以提高建筑节能标准促进绿色建筑全面发展为工作主线,落实“适用、经济、绿色、美观”建筑方针,完善法规、 政策、标准、技术、市场、产业支撑体系,全面提升建筑能源利用效率,优化建筑用能结构,改善建筑居住环境品质, 为住房城乡建设领域绿色发展提供支撑。
█ 基本原则
坚持全面推进。从城镇扩展到农村,从单体建筑扩展到城市街区(社区)等区域单元,从规划、设计、建造扩展到运行管理,从节能绿色建筑扩展到装配式建筑、绿色建材, 把节能及绿色发展理念延伸至建筑全领域、全过程及全产业链。
坚持统筹协调。与国家能源生产与消费革命、生态文明建设、新型城镇化、应对气候变化、大气污染防治等战略目标相协调、相衔接,统筹建筑节能、绿色建筑、可再生能源应用、装配式建筑、绿色建材推广、建筑文化发展、城市风貌塑造等工作要求,把握机遇,主动作为,凝聚政策合力, 提高发展效率。
坚持突出重点。针对建筑节能与绿色建筑发展薄弱环节和滞后领域,采取有力措施持续推进,务求在建筑整体及门窗等关键部位节能标准提升、高性能绿色建筑发展、既有建筑节能及舒适度改善、可再生能源建筑应用等重点领域实现突破。
坚持以人为本。促进人民群众从被动到积极主动参与的角色转变,以能源资源应用效率的持续提升,满足人民群众对建筑舒适性、健康性不断提高的要求,使广大人民群众切实体验到发展成果,逐步形成全民共建的建筑节能与绿色建筑发展的良性社会环境。
坚持创新驱动。加强科技创新,推动建筑节能与绿色建筑技术及产品从被动跟随到自主创新。加强标准创新,强化标准体系研究,充分发挥新形势下各类标准的综合约束与引导作用。加强政策创新,进一步发挥好政府的行政约束与引导作用。加强市场体制创新,充分调动市场主体积极性、自主性,鼓励创新市场化推进模式,全面激发市场活力。
█ 主要目标
“十三五”时期,建筑节能与绿色建筑发展的总体目标是:建筑节能标准加快提升,城镇新建建筑中绿色建筑推广比例大幅提高,既有建筑节能改造有序推进,可再生能源建筑应用规模逐步扩大,农村建筑节能实现新突破,使我国建筑总体能耗强度持续下降,建筑能源消费结构逐步改善,建筑领域绿色发展水平明显提高。
具体目标是:到 2020 年,城镇新建建筑能效水平比 2015 年提升 20%,部分地区及建筑门窗等关键部位建筑节能标准达到或接近国际现阶段先进水平。城镇新建建筑中绿色建筑面积比重超过 50%,绿色建材应用比重超过 40%。完成既有居住建筑节能改造面积 5 亿平方米以上,公共建筑节能改造1 亿平方米,全国城镇既有居住建筑中节能建筑所占比例超 过 60%。城镇可再生能源替代民用建筑常规能源消耗比重超过 6%。经济发达地区及重点发展区域农村建筑节能取得突破,采用节能措施比例超过 10%。
▼ 专栏 2 “十三五”时期建筑节能和绿色建筑主要发展指标


█ 加快提高建筑节能标准及执行质量
加快提高建筑节能标准。修订城镇新建建筑相关节能设计标准。推动严寒及寒冷地区城镇新建居住建筑加快实施更高水平节能强制性标准,提高建筑门窗等关键部位节能性能要求,引导京津冀、长三角、珠三角等重点区域城市率先实施高于国家标准要求的地方标准,在不同气候区树立引领标杆。积极开展超低能耗建筑、近零能耗建筑建设示范,提炼 规划、设计、施工、运行维护等环节共性关键技术,引领节能标准提升进程,在具备条件的园区、街区推动超低能耗建筑集中连片建设。鼓励开展零能耗建筑建设试点。
严格控制建筑节能标准执行质量。进一步发挥工程建设中建筑节能管理体系作用,完善新建建筑在规划、设计、施工、竣工验收等环节的节能监管,强化工程各方主体建筑节能质量责任,确保节能标准执行到位。探索建立企业为主体、 金融保险机构参与的建筑节能工程施工质量保险制度。对超高超限公共建筑项目,实行节能专项论证制度。加强建筑节能材料、部品、产品的质量管理。
▼ 专栏 3 新建建筑建筑节能标准提升重点工程

█ 全面推动绿色建筑发展量质齐升
实施建筑全领域绿色倍增行动。进一步加大城镇新建建筑中绿色建筑标准强制执行力度,逐步实现东部地区省级行政区域城镇新建建筑全面执行绿色建筑标准,中部地区省会城市及重点城市、西部地区省会城市新建建筑强制执行绿色建筑标准。继续推动政府投资保障性住房、公益性建筑以及大型公共建筑等重点建筑全面执行绿色建筑标准。积极推进绿色建筑评价标识。推动有条件的城市新区、功能园区开展绿色生态城区(街区、住区)建设示范,实现绿色建筑集中连片推广。
实施绿色建筑全过程质量提升行动。逐步将民用建筑执行绿色建筑标准纳入工程建设管理程序。加强和改进城市控制性详细规划编制工作,完善绿色建筑发展要求,引导各开发地块落实绿色控制指标,建筑工程按绿色建筑标准进行规 划设计。完善和提高绿色建筑标准,完善绿色建筑施工图审查技术要点,制定绿色建筑施工质量验收规范。有条件地区适当提高政府投资公益性建筑、大型公共建筑、绿色生态城区及重点功能区内新建建筑中高性能绿色建筑建设比例。加强绿色建筑运营管理,确保各项绿色建筑技术措施发挥实际效果,激发绿色建筑的需求。加强绿色建筑评价标识项目质量事中事后监管。
实施建筑全产业链绿色供给行动。倡导绿色建筑精细化设计,提高绿色建筑设计水平,促进绿色建筑新技术、新产品应用。完善绿色建材评价体系建设,有步骤、有计划推进绿色建材评价标识工作。建立绿色建材产品质量追溯系统, 动态发布绿色建材产品目录,营造良好市场环境。开展绿色建材产业化示范,在政府投资建设的项目中优先使用绿色建材。大力发展装配式建筑,加快建设装配式建筑生产基地, 培育设计、生产、施工一体化龙头企业;完善装配式建筑相关政策、标准及技术体系。积极发展钢结构、现代木结构等建筑结构体系。积极引导绿色施工。推广绿色物业管理模式。 以建筑垃圾处理和再利用为重点,加强再生建材生产技术、 工艺和装备的研发及推广应用,提高建筑垃圾资源化利用比例。
▼ 专栏 4 绿色建筑发展重点工程

绿色建筑全产业链发展计划:到2020年,城镇新建建筑中绿色建材应用比例超过40%,城镇装配式建筑占新建建筑比例超过15%。
█ 稳步提升既有建筑节能水平
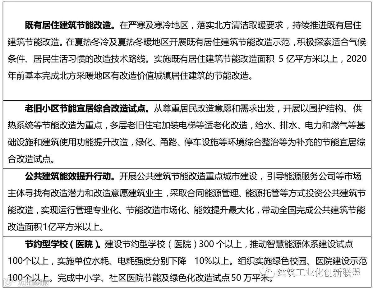
持续推进既有居住建筑节能改造。严寒及寒冷地区省市应结合北方地区清洁取暖要求,继续推进既有居住建筑节能改造、供热管网智能调控改造。完善适合夏热冬冷和夏热冬暖地区既有居住建筑节能改造的技术路线,并积极开展试 点。积极探索以老旧小区建筑节能改造为重点,多层建筑加装电梯等适老设施改造、环境综合整治等同步实施的综合改造模式。研究推广城市社区规划,制定老旧小区节能宜居综合改造技术导则。创新改造投融资机制,研究探索建筑加层、 扩展面积、委托物业服务及公共设施租赁等吸引社会资本投入改造的利益分配机制。
不断强化公共建筑节能管理。深入推进公共建筑能耗统计、能源审计工作,建立健全能耗信息公示机制。加强公共建筑能耗动态监测平台建设管理,逐步加大城市级平台建设力度。强化监测数据的分析与应用,发挥数据对用能限额标准制定、电力需求侧管理等方面的支撑作用。引导各地制定公共建筑用能限额标准,并实施基于限额的重点用能建筑管 理及用能价格差别化政策。开展公共建筑节能重点城市建设,推广合同能源管理、政府和社会资本合作模式(PPP) 等市场化改造模式。推动建立公共建筑运行调适制度。会同有关部门持续推动节约型学校、医院、科研院所建设,积极开展绿色校园、绿色医院评价及建设试点。鼓励有条件地区开展学校、医院节能及绿色化改造试点。
▼ 专栏 5 既有建筑节能重点工程

█ 深入推进可再生能源建筑应用
扩大可再生能源建筑应用规模。引导各地做好可再生能源资源条件勘察和建筑利用条件调查,编制可再生能源建筑应用规划。研究建立新建建筑工程可再生能源应用专项论证制度。加大太阳能光热系统在城市中低层住宅及酒店、学校等有稳定热水需求的公共建筑中的推广力度。实施可再生能源清洁供暖工程,利用太阳能、空气热能、地热能等解决建筑供暖需求。在末端用能负荷满足要求的情况下,因地制宜建设区域可再生能源站。鼓励在具备条件的建筑工程中应用太阳能光伏系统。做好“余热暖民”工程。积极拓展可再生能源在建筑领域的应用形式,推广高效空气源热泵技术及产 品。在城市燃气未覆盖和污水厂周边地区,推广采用污水厂 污泥制备沼气技术。
提升可再生能源建筑应用质量。做好可再生能源建筑应用示范实践总结及后评估,对典型示范案例实施运行效果评价,总结项目实施经验,指导可再生能源建筑应用实践。强化可再生能源建筑应用运行管理,积极利用特许经营、能源托管等市场化模式,对项目实施专业化运行,确保项目稳定、 高效。加强可再生能源建筑应用关键设备、产品质量管理。 加强基础能力建设,建立健全可再生能源建筑应用标准体 系,加快设计、施工、运行和维护阶段的技术标准制定和修订,加大从业人员的培训力度。
▼专栏 6 可再生能源建筑应用重点工程

█ 积极推进农村建筑节能
积极引导节能绿色农房建设。鼓励农村新建、改建和扩建的居住建筑按《农村居住建筑节能设计标准》(GB/T50824)、《绿色农房建设导则》(试行)等进行设计和建造。鼓励政府投资的农村公共建筑、各类示范村镇农房建 设项目率先执行节能及绿色建设标准、导则。紧密结合农村实际,总结出符合地域及气候特点、经济发展水平、保持传统文化特色的乡土绿色节能技术,编制技术导则、设计图集及工法等,积极开展试点示范。在有条件的农村地区推广轻 型钢结构、现代木结构、现代夯土结构等新型房屋。结合农村危房改造稳步推进农房节能改造。加强农村建筑工匠技能 培训,提高农房节能设计和建造能力。
积极推进农村建筑用能结构调整。积极研究适应农村资源条件、建筑特点的用能体系,引导农村建筑用能清洁化、无煤化进程。积极采用太阳能、生物质能、空气热能等可再生能源解决农房采暖、炊事、生活热水等用能需求。在经济发达地区、大气污染防治任务较重地区农村,结合“煤改电” 工作,大力推广可再生能源采暖。
█ 健全法律法规体系
结合建筑法、节约能源法修订,将实践证明切实有效的制度、措施上升为法律制度。加强立法前瞻性研究,评估《民 用建筑节能条例》实施效果,适时启动条例修订工作,推动绿色建筑发展相关立法工作。引导地方根据本地实际,出台建筑节能及绿色建筑地方法规。不断完善覆盖建筑工程全过程的建筑节能与绿色建筑配套制度,落实法律法规确定的各 项规定和要求。强化依法行政,提高违法违规行为的惩戒力 度。
█ 加强标准体系建设
根据建筑节能与绿色建筑发展需求,适时制修订相关设计、施工、验收、检测、评价、改造等工程建设标准。积极适应工程建设标准化改革要求,编制好建筑节能全文强制标准,优化完善推荐性标准,鼓励各地编制更严格的地方节能标准,积极培育发展团体标准,引导企业制定更高要求的企业标准,增加标准供给,形成新时期建筑节能与绿色建筑标准体系。加强标准国际合作,积极与国际先进标准对标,并加快转化为适合我国国情的国内标准。
▼ 专栏 7 建筑节能与绿色建筑部分标准编制计划

█ 提高科技创新水平
认真落实国家中长期科学和技术发展规划纲要,依托 “绿色建筑与建筑工业化”等重点专项,集中攻关一批建筑节能与绿色建筑关键技术产品,重点在超低能耗、近零能耗和分布式能源领域取得突破。积极推进建筑节能和绿色建筑重点实验室、工程技术中心建设。引导建筑节能与绿色建筑领域的“大众创业、万众创新”,实施建筑节能与绿色建筑技术引领工程。健全建筑节能和绿色建筑重点节能技术推广 制度,发布技术公告,组织实施科技示范工程,加快成熟技术和集成技术的工程化推广应用。加强国际合作,积极引进、 消化、吸收国际先进理念、技术和管理经验,增强自主创新能力。
▼ 专栏 8 建筑节能与绿色建筑技术方向

█ 增强产业支撑能力
强化建筑节能与绿色建筑材料产品产业支撑能力,推进建筑门窗、保温体系等关键产品的质量升级工程。开展绿色建筑产业集聚示范区建设,推进产业链整体发展,促进新技术、新产品的标准化、工程化、产业化。促进建筑节能和绿色建筑相关咨询、科研、规划、设计、施工、检测、评价、 运行维护企业和机构的发展。增强建筑节能关键部品、产品、 材料的检测能力。进一步加强建筑能效测评机构能力建设。
▼ 专栏 9 建筑节能与绿色建筑产业发展

█ 构建数据服务体系
健全建筑节能与绿色建筑统计体系,不断增强统计数据的准确性、适用性和可靠性。强化统计数据的分析应用,提升建筑节能和绿色建筑宏观决策和行业管理水平。建立善建筑能耗数据信息发布制度。加快推进建筑节能与绿色建筑数据资源服务,利用大数据、物联网、云计算等信息技术, 整合政府数据、社会数据、互联网数据资源,实现数据信息的搜集、处理、传输、存储和数据库的现代化,深化大数据关联分析、融合利用,逐步建立并完善信息公开和共享机制, 提高全社会节能意识,最大限度激发微观活力。
█ 完善政策保障机制
会同有关部门积极开展财政、税收、金融、土地、规划、 产业等方面的支持政策创新。研究建立事权对等、分级负责的财政资金激励政策体系。各地应因地制宜创新财政资金使用方式,放大资金使用效益,充分调动社会资金参与的积极性。研究对超低能耗建筑、高性能绿色建筑项目在土地转让、 开工许可等审批环节设置绿色通道。
█ 强化市场机制创新
充分发挥市场配置资源的决定性作用,积极创新节能与绿色建筑市场运作机制,积极探索节能绿色市场化服务模式,鼓励咨询服务公司为建筑用户提供规划、设计、能耗模拟、用能系统调适、节能及绿色性能诊断、融资、建设、运营等“一站式”服务,提高服务水平。引导采用政府和社会资本合作(PPP)模式、特许经营等方式投资、运营建筑节能与绿色建筑项目。积极搭建市场服务平台,实现建筑领域节能和绿色建筑与金融机构、第三方服务机构的融资及技术能力的有效连接。会同相关部门推进绿色信贷在建筑节能与绿色建筑领域的应用,鼓励和引导政策性银行、商业银行加大信贷支持,将满足条件的建筑节能与绿色建筑项目纳入绿色信贷支持范围。
█ 深入开展宣传培训
结合“节俭养德全民节约行动”“全民节能行动”“全民 节水行动”“节能宣传周”等活动,开展建筑节能与绿色建筑宣传,引导绿色生活方式及消费。加大对相关技术及管理人员培训力度,提高执行有关政策法规及技术标准能力。强 化技术工人专业技能培训。鼓励行业协会等对建筑节能设计施工、质量管理、节能量及绿色建筑效果评估、用能系统管理等相关从业人员进行职业资格认定。引导高等院校根据市场需求设置建筑节能及绿色建筑相关专业学科,做好专业人 才培养。
█ 加强目标责任考核
各省级住房城乡建设主管部门应加强本规划目标任务的协调落实,重点加强约束性目标的衔接,制定推进工作计划,完善由地方政府牵头,住房城乡建设、发展改革、财政、 教育、卫生计生等有关部门参与的议事协调机制,落实相关部门责任、分工和进度要求,形成合力,协同推进,确保实 现规划目标和任务。组织开展规划实施进度年度检查及中期评估,以适当方式向社会公布结果,并把规划目标完成情况作为国家节能减排综合考核评价、大气污染防治计划考核评价的重要内容,纳入政府综合考核和绩效评价体系。对目标责任不落实、实施进度落后的地区,进行通报批评,对超额完成、提前完成目标的地区予以表扬奖励。


