
8日下午,伴随考试结束的铃声响起,全国多个省份的高考落下帷幕。何时能够查分?什么时候填志愿?考后要警惕什么?高考后,这些事项考生要注意!
江西给出了查分的大致时间↓↓↓

记者昨日从省教育考试院了解到,江西高考成绩将于6月23日出炉,届时,考生可通过江西教育网(jyt.jiangxi.gov.cn)、江西省教育考试院网站(www.jxeea.cn)、江教在线网(www.know.edu.cn)、“江西省教育厅”微信公众号、“江教在线”微信公众号、“江教在线”App查询分数。
所有高校均实行计算机远程网上录取。文史类、理工类设提前批本科、国家专项本科、第一批本科(含地方专项、苏区专项等)、第二批本科、提前批高职(专科)、高职(专科)等6个批次;艺术类设提前本科单志愿、本科平行志愿、本科单志愿、提前批高职(专科)、高职(专科)等5个批次;体育类设第一批本科、第二批本科、高职(专科)等3个批次;三校生文理类和三校生艺术类分别设本科、高职2个批次录取。

严抓招考纪律
考生、家长要警惕这些诈骗套路!
除了高考成绩和填报志愿外,每年高考的招考纪律也备受关注。日前,针对“高考数学全国乙卷甘肃考生作弊”一事,教育部教育考试院再次向各地教育考试机构提出要求,进一步加强后续考试的考场监管,严肃考风考纪,坚决维护高考公平公正。
早在今年初,教育部就发文强调,进一步加强招生录取规范管理。其中提到,要加大违规查处力度,对于因疏于管理,造成考场秩序混乱、作弊情况严重、招生违规严重的,要依法依规对相关责任人严肃处理并追责问责。
文中还提到严厉打击“高考移民”、严防志愿被篡改、严禁以各种方式公布宣传炒作“高考状元”“高考喜报”“高考升学率”“高分考生”等。
此外,每年高考都会有一些不良机构或不法分子趁高考设计诈骗陷阱。公安部刑侦局总结了几种诈骗套路,比如提前查分、“补录名额、内部指标”、自称可办补助金、填报志愿指导、伪造录取通知书等。
常见的诈骗套路,还有花钱可以改成绩、伪造录取通知书、冒充高校招生人员、提前获取高考答案等等。
对此,公安部刑侦局提醒广大考生和家长,不要轻易点击来历不明的链接;保管好个人信息,拒绝向陌生人透露;通过官网渠道核实分数、录取信息。
正规的招生录取不会产生任何附加费用,凡是需要收取保证金、录取费、指标费的“招生指标”,100%是诈骗。
当接到自称高校、教育、财政等工作人员的电话、信息,要发放“国家助学金”“返还义务教育费”“助学扶助款”时,考生及家长一定要主动与当地教育部门或学校联系求证。
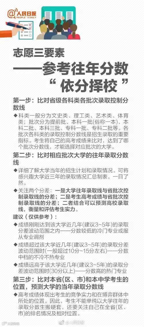
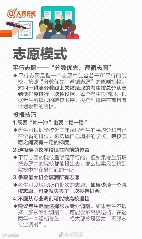
不少学生和家长都已经开始
为填报志愿做准备
先别慌









来源:江西发布、中国新闻网、人民日报微博、大江网、江西晨报
●6月吃喝玩乐福利大放送!火锅烤鱼低至1折起,多家美食等你去! ●渝水区纪委区监委招聘纪检监察看护人员12人公告(附今日招聘) ●速看!新余这些地方将停电,请做好准备! 微新余 |知新余 江西乐在网络科技有限公司 新媒体 | 广告发布 | 活动策划 | 小程序
商 务 合 作
电话 | 微信 15307902799

