2024年7月1日起,我国新一版《公司法》正式施行。与2018年版《公司法》相比较,新的《公司法》修改幅度较大,既有对2018年《公司法》已有制度的深入与完善,又有一些新规则的引入。本文将围绕新《公司法》系统性梳理作为股东需要重点了解的内容,即投资人以所有权换取股权,获得相应的自益权、共益权、救济权,也承担相应的责任,分享给珠宝首饰行业从业人员供大家参考。
01
新公司法修订
强化股东权利、义务与责任:强化股东出资义务(有限责任公司-五年实缴、股份有限公司-发起实缴),增加部分股东直接诉讼权内容,控制实际控制人滥用权利(新增横向法人人格否定)、股东滥用法律(程序轻微瑕疵但对决议无实质影响,法院不支持决议撤销之诉)。
强调董事为中心的治理:修订治理结构以加强公司自治,同时强化董事和高管义务与责任。
增强企业融资功能:有限责任公司可发行债券、股份有限公司的无面额股与类别股。
加快僵尸企业出清:简化注销程序和强制注销制度。
强调企业信用信息公示。
02
股东资格认定
认定股东资格的三大证据:
03
股东的义务
3.1 股东出资义务的具体要求
3.2 股东失权制度(新增)
新《公司法》明确规定公司可以对未足额出资的股东除权。新《公司法》第五十二条第一款:股东未按照公司章程规定的出资日期缴纳出资,公司依规发出书面催缴书催缴出资的,可以载明缴纳出资的宽限期;宽限期自公司发出催缴书之日起,不得少于六十日。宽限期届满,股东仍未履行出资义务的,公司经董事会决议可以向该股东发出失权通知,通知应当以书面形式发出。自通知发出之日起,该股东丧失其未缴纳出资的股权。
04
股东的权利
基于股东身份而产生的权利。具体包括:
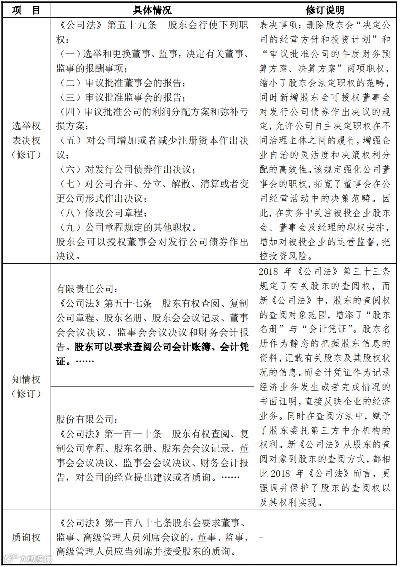
4.1 自益权
股东为维护自身利益而行使的权利。包括:股利分配请求权、剩余财产分配请求权、股权转让优先购买权、新股认购优先权、异议股东回购请求权。
股利分配请求权、剩余财产分配请求权:是一种抽象意义的权利,需要经过法定条件、程序(分配程序、清算程序)转换成具体意义的债权和既得权利。
股权转让优先购买权、新股认购优先权:对于有限责任公司和股份有限公司有区别,体现了有限责任公司的人合性。
异议股东回购请求权:有限责任公司2018年《公司法》新增;股份有限公司本次《公司法》新增;公司合并无须股东会议决议的情形本次《公司法》新增。
4.2 共益权
股东为维护包括自己利益在内的公司利益和全体股东利益而行使的权利。包括:选举权、表决权、知情权、质询权。
4.3 救济权
当公司股东自益权、共益权受到损害时,保障其权利能够实现的权利。包括:股东的派生诉讼权(为了公司的利益)、股东直接诉讼权(为了自己的利益)。
1. 股东派生诉讼权
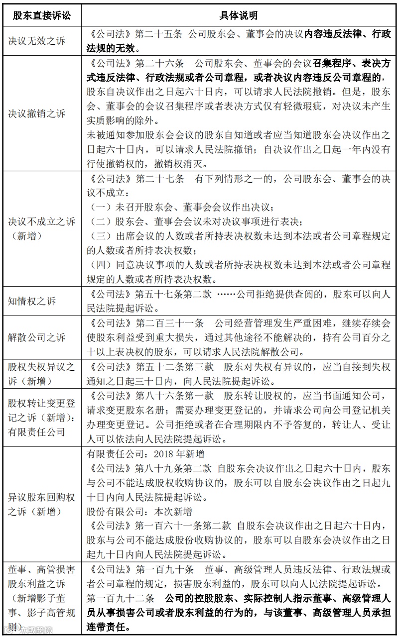
2. 股东直接诉讼权
05
股东的责任
5.1 股东出资不足的责任
5.2 股东滥用权力的责任
06
总结
总结来看,新《公司法》相比2018年《公司法》而言,从出资期限、出资不足、出资抽逃和其他股东出资瑕疵明确了股东出资义务的边界,对股东完成“出资到位”提出了更高的要求,股东不仅应关注自身出资形式和出资期限的合法性,还应关注相关股东的出资义务履行情况。民营企业存在不同程度上的出资瑕疵,尤其是在非货币出资、出资不足、出资抽逃环节,因此对于已经设立的公司,建议创始人对全部相关主体履行出资义务的情况从合规视角进行自检,对于发现的问题针对性地给予解决方案,以避免股东责任发生。
参考文献:李平、刘畅.《公司法》.中国大学MOOC
end
点击关注

