本文已发表于《交通与运输》
摘要
道路红线是控规控制线之一,承载着道路等级、线形、宽度等信息,是规划编制和审批的法定依据。为实现高速公路纳入法定控规,提出 “先构建高速公路红线一张图、再纳入控规”的两阶段工作路径,针对目前红线数据“不完整、不标准、与审批结合不充分、更新不及时”四大问题,提出“全域覆盖、统一标准、分类控制、动态更新” 四大策略,制定高速公路规划控制标准,并以广州市市域高速公路为例进行实践,为国内大城市法定化、精细化控制高速公路提供参考。
0
引言
2020年5月《广东省高速公路网规划(2020—2035年)》[1]印发,除现状和在建高速公路外,广州市新增15条高速公路,需尽快将其纳入广州市法定控规,为后续建设提供规划保障。同时,广州市正在加快推进国土空间总体规划编制,这是一次协同调整各类规划控制线、预留高速公路等重要交通设施空间资源的重要窗口期。
红线是道路在控规中的法定控制线,承载着道路等级、线形、宽度等信息,用于界定道路、广场用地和对外交通用地(管道运输用地除外)、交通设施用地范围,是规划编制和审批的法定依据,用以指导道路建设管理,也是落实路网结构和道路功能的重要保障。为确保上层次高速公路网的规划落实,需划定城市市域范围内的高速公路红线,并纳入城市法定控规。
本文以高速公路纳入城市法定控规为目标,探索高速公路道路红线规划管控的工作路径,针对目前高速公路规划控制中存在的问题,提出高速公路红线规划控制策略,制定高速公路控制技术标准,并以广州市域高速公路为例,进行探索实践。
1
高速公路红线规划控制现状问题
交通强国战略提出加快构建现代化高质量综合立体交通网络,各省市纷纷修编规划高速公路网,以发挥高速公路对区域战略的引领导向作用,承载经济社会可持续发展的高品质出行需求。在此背景下,有必要抢抓国土空间总体规划编制窗口期,预控高速公路等区域重要交通设施走廊,作为后期规划建设管理基础[2]。但纵观各大城市高速公路红线控制现状,均存在红线数据不完整、红线控制不标准、与高速公路规划审批需求结合不充分、红线数据更新不及时等问题。
1.1红线数据不完整
本轮省级规划高速公路网修编,对重点城市和地区高速公路网进行加密和完善,规划新增较多高速公路,这些新增高速公路暂未规划控制道路红线。同时,部分城市的现状和在建高速公路也存在道路红线缺失的情况,根据广州统计年鉴[3]及高速公路管理部门统计数据,广州市现状高速公路总里程1 120 km,其中,35%的高速公路缺失道路红线,主要原因有两点:一是从化、增城等外围城区撤市设区后存在规划过渡期,区内道路红线尚未纳入广州控规一张图;二是中心城区内部分地区处于控规在编或调整状态,地区道路红线控制数据暂时缺失。
1.2红线数据不标准
梳理高速公路相关规范,仅有《城市对外交通规划规范》(GB 50925-2013)[4]中第6.1.5 条指出公路红线、两侧隔离带规划控制宽度应根据城市规划、公路等级﹑车道数量、环境保护要求和建设用地条件合理确定,并给出城市建成区外高速公路红线、两侧隔离带推荐控制宽度分别为40~60 、20~50 m。目前,各城市在规划高速公路红线时多基于工程边线具体划定,尚未形成一套高速公路红线控制标准。如广州现行控规中的高速公路红线有60 、70 、80 、100 m等多种控制宽度,其控制宽度与高速公路区位(位于中心城区或外围城区)、车道数(双向6 、8 、10 车道)等无对应关系(见图1)。

图1 广州市高速公路红线控制宽度示意图
1.3红线数据与规划审批需求结合不充分
高速公路红线是沿线相关规划编制和用地审批的依据,也是高速公路项目规划审批的依据。目前高速公路红线的数据格式、属性表达等与规划审批需求结合尚不充分:一是高速公路红线与快速路、主干路、次干路等干路红线位于同一图层,不便于高速公路红线数据的直接提取比对;二是高速公路红线尚未关联高速公路的工程进展,没有实现针对高速公路不同推进阶段管控重点和深度的精准管控。
1.4 红线数据更新不及时
根据目前的规划审批管理要求,道路红线是控规的组成部分,高速公路的红线数据更新需结合控规编制同步推进。而对于规划新增、方案变动的高速公路,若其沿线地区未编制控规,则该条高速公路红线无法纳入法定控规或与工程方案不符。
2
高速公路红线规划控制策略
以满足规划管理需求为导向,高速公路规划控制的最终目标是将高速公路红线纳入控规一张图,作为后续相关规划编制和规划审批的法定依据。但考虑市级国土空间总体规划审批在即、控规编制审批流程相对较长,建议采用“先构建市域高速公路红线一张图,以纳入国土空间规划”和“再将市域高速公路红线逐步纳入控规”的两阶段工作路径。
针对第一阶段“先构建市域高速公路红线一张图,以纳入国土空间规划”的目标,本次提出“全域覆盖、统一标准、分类控制”的策略,从而预控高速公路走廊用地,引导沿线规划编制审批;针对第二阶段“再将市域高速公路红线逐步纳入控规”的目标,本次提出“动态更新”的策略,从而根据高速公路实际推进情况分批纳入控规,作为规划审批法定依据。
2.1全域覆盖
高速公路红线规划控制应编制城市市域范围内现状、在建、规划的所有高速公路的道路红线。首先抽取现行控规中已有的高速公路红线,然后纳入外围城区内控路网中的高速公路红线,最后根据工程方案制作新增的高速公路红线,从而形成全域覆盖的市域高速公路红线一张图。
2.2统一标准
高速公路红线划定前,应结合高速公路管控需求和道路红线制作经验,制定一套高速公路红线控制标准,明确高速公路红线控制宽度、立交控制方法等,以指导制定标准统一的市域高速公路红线控制方案。
2.3分类控制
高速公路红线规划控制应结合高速公路不同阶段的管控重点和深度要求,明确不同的红线控制原则,使得规划管控的针对性更强,管控更合理。本次提出将高速公路分为三类,其中:现状、在建高速公路需纳入或制作标准红线,以保障高速公路的运营和建设;近期建设高速公路需基于稳定工程方案制作标准红线,以支撑项目规划审批;远期规划高速公路需基于最新工程方案制作预控红线,作为沿线规划编制和审批工作的参考(见表1)。
表1 高速公路红线分类控制一览表

2.4 动态更新
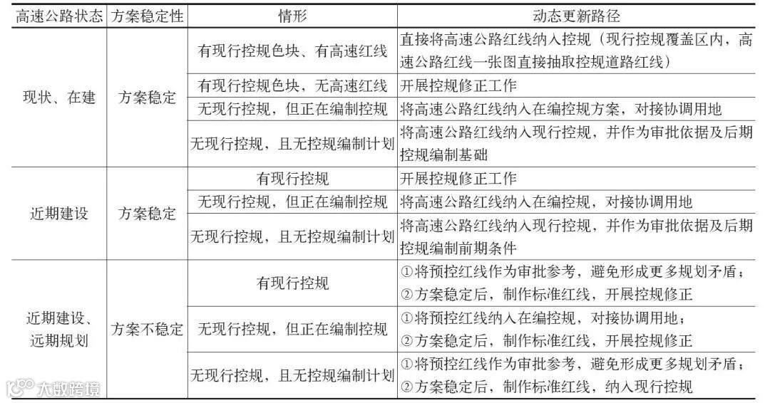
市域高速公路红线一张图形成后,可以作为相关规划编制和审批的参考,但需纳入控规后才能作为法定依据。因此,需明确根据高速公路推进进展,动态更新其道路红线,并逐步纳入控规的路径(见表2)。
表2 高速公路红线纳入现行控规路径一览表
综上所述,结合高速公路红线规划控制两阶段工作路径、“全域覆盖、统一标准、分类控制、动态更新”四大策略及具体控制原则等,可形成高速公路规划控制路径图(见图2)。

图2 高速公路规划控制路径示意图
3
高速公路红线规划控制标准
规划控制是针对普遍对象,基于统一标准,制作控制方案的过程,需找到规划全覆盖的时效性与精准度的平衡点。一方面,道路红线规划控制应充分预留道路用地,减少后期的规划调整,实现规划引领和“一张蓝图干到底”;另一方面,在结合现状等相关条件进行工程深度的设计后,仍存在道路工程方案边线超出道路红线的特殊情况,此时可通过控规修正等路径实现规划调整。
此外,高速公路等线性工程的规划控制需对应明确的规划用地指标,既要考虑集约节约用地,又要为后期改扩建等预留好弹性空间。
因此,有必要研究制定合理的高速公路红线规划控制标准,明确两大重点,分别是标准路段红线控制宽度、立交节点控制。
3.1标准路段红线控制宽度
韩胜风等[5]从道路使用者的交通需求研究探讨城市道路的红线宽度。本文则从高速公路道路红线中包含的各种功能及所需空间出发,研究其控制宽度。基于对现状、在建和前期研究的高速公路横断面特征的分析,总结高速公路走廊内可包含高速公路、市政道路、轨道交通、弹性预控等多种功能,其中弹性预控空间主要用于高速公路附属设施、安全运营、预留拓宽、环境保护等。综合考虑高速公路走廊内各类功能的典型组合横断面,建议高速公路标准路段的红线控制宽度采用60 、80 、100 m三种标准。对于高速公路的特殊路段,可采取红线局部缩窄或加宽等方式处理。
走廊内仅有高速公路的情形可采用60 m红线控制宽度,红线内包括35~45 m的高速公路功能空间(双向6车道高速公路车行空间约34.5 m,双向8车道高速公路车行空间约41.5 m)和15~25 m的弹性预控空间(见图3)。

图3 60m红线控制宽度标准示意图(以增天高速标准路段横断面为例)
高速公路、市政道路共走廊的情形可采用80 m红线控制宽度,红线内包括15~35 m的高速公路功能空间(高架段高速公路用地约10 m,地面段高速公路用地约34.5 m)、30~40 m的市政道路功能空间(地面双向6 或8 车道主干路)和15~25 m的弹性预控空间(见图4)。


图4 80m红线控制宽度标准示意图(以广明高速、增佛高速标准路段横断面为例)
高速公路、市政道路、轨道交通共走廊的情形可采用100 m红线控制宽度,红线内包括15~35 m的高速公路功能空间、30~40 m的市政道路功能空间、10~20 m的轨道交通功能空间、15~25 m的弹性预控空间(见图5)。

图5 100m红线控制宽度标准示意图(以莲花山过江通道番禺段标准路段横断面为例)
3.2立交节点控制
《广州市城市规划管理技术标准与准则》[6]及《广州市立交规划方案深化》[7]论述了立交节点控制标准,在此基础上,本次结合高速公路特征,从立交设置位置、立交用地控制两方面进一步明确高速公路沿线立交节点的控制标准。
高速公路沿线的立交设置方面应遵循以下原则:高速公路与高速公路、快速路的相交节点均设置互通立交;高速公路与主干路相交时,结合交通功能具体分析是否设置互通立交。
高速公路立交控制标准方面根据立交节点的稳定程度提出两类标准:标准一,针对已有稳定工程方案的立交节点,以工程方案立交结构外边线外扩10 m,作为立交段红线边线,立交工程方案作为红线中的立交桥梁层;标准二,针对尚无工程方案或工程方案未稳定的立交节点,应结合立交功能、用地条件、管理要求等细化立交控制方案。
其中,尚无工程方案或工程方案未稳定的立交节点控制方案主要分为三类:高速公路与高速公路的相交节点考虑近年来为提升匝道运行速度,以涡轮立交、定向互通立交为主要形式,可采用“中心圆+圆弧”形式控制用地,从而集约节约用地;高速公路与快速路、交通性主干路的相交节点,需要设置收费站,因此采用“苜蓿叶”形式控制用地;高速公路与一般性主干路活次干路的相交节点,可采用“菱形”形式控制用地,集约节约用地。(见图6、7)。

图6 立交控制标准一示例图(以机场二高—广汕公路立交节点为例)

图7 立交控制标准二示例图
4
广州市域高速公路红线规划控制方案
落实 “全域覆盖、统一标准、分类控制、动态更新” 的策略,基于上述高速公路红线规划控制标准,制作现状与在建、近期建设、远期规划高速公路红线控制方案,并整合形成市域高速公路红线一张图。
4.1现状、在建高速公路红线控制方案
现状、在建高速公路红线控制方案的编制,一是利用相关基础边线补全缺失的高速公路红线,补全及更新红线;二是根据高速公路红线规划控制标准,标准化红线。
红线补全及更新方面,一是以从化区、增城区的内控路网为依据,补齐外围城区的高速公路红线;二是以沿线控规导则地块边线为依据,补齐中心城区缺失的高速公路红线,从而确保补齐的道路红线与控规用地不产生新矛盾;三是以在建的高速公路最终工程方案为依据,制作标准道路红线。
红线标准化方面,针对增城、从化、南沙部分高速红线控宽不标准的情况,基于目前红线中线偏移制作标准宽度的红线边线。
4.2近期建设高速公路红线控制方案
根据近期建设高速公路的工程方案稳定情况明确道路红线制作精度。考虑高速公路前期研究过程中各阶段方案道路用地的稳定情况,以工可修编批复为划分节点:针对工可修编已批复的2 条高速公路,基于其稳定工程方案制作标准道路红线;针对工可修编未批复的9 条高速公路,将其最新工程方案中心线作为红线中线,以此外扩相应宽度作为预控红线边线。
如工可修编已批复的增天高速,未与其他交通设施共走廊建设,按照红线控制宽度标准一,标准路段采取60 m红线控宽;立交节点以工程方案结构边线外扩10 m制作道路红线(见图8)。
图8 近期建设高速公路红线控制方案示例图
4.3远期规划高速公路红线控制方案
远期规划高速公路前期研究进展较慢、深度尚浅、方案尚不稳定。因此,针对远期规划的5 条高速公路,将其最新工程方案中心线作为红线中线,以此外扩相应宽度作为预控红线边线,以苜蓿叶形式预控立交用地。
如远期规划的穗深通道,以最新方案中心线外扩形成60 m宽度的道路红线,并预控与南沙港快速的苜蓿叶立交(见图9)。

图9 远期规划高速公路红线控制方案示例图
整合现状与在建、近期建设、远期规划高速公路红线控制方案,可形成广州市域高速公路红线一张图。
5
结语
加快制定高速公路红线规划控制方案,既能抓住在国土空间总体规划中预控重要交通设施用地空间的契机,又能完善市域高速公路和沿线用地的规划管理依据。本文从规划管理需求出发,提出了市域高速公路红线规划控制的策略、路径,制定了高速公路红线控制技术标准,以指导构建全市域覆盖的高速公路红线一张图,以期为广州市高速公路网的规划管理提供科学依据。
作者 | 交通规划一所 刘翰宁,王伯文,苑少伟,陈名焜
编辑 | 技术质量所

