搜索
首页
大数快讯
大数活动
服务超市
文章专题
出海平台
流量密码
出海蓝图
产业赛道
物流仓储
跨境支付
选品策略
实操手册
报告
跨企查
百科
导航
知识体系
工具箱
更多
找货源
跨境招聘
DeepSeek
首页
>
完善我国养老金税收优惠政策的若干思考:基于国际经验的借鉴
>
完善我国养老金税收优惠政策的若干思考:基于国际经验的借鉴
社保金融发展论坛
2024-09-11
4
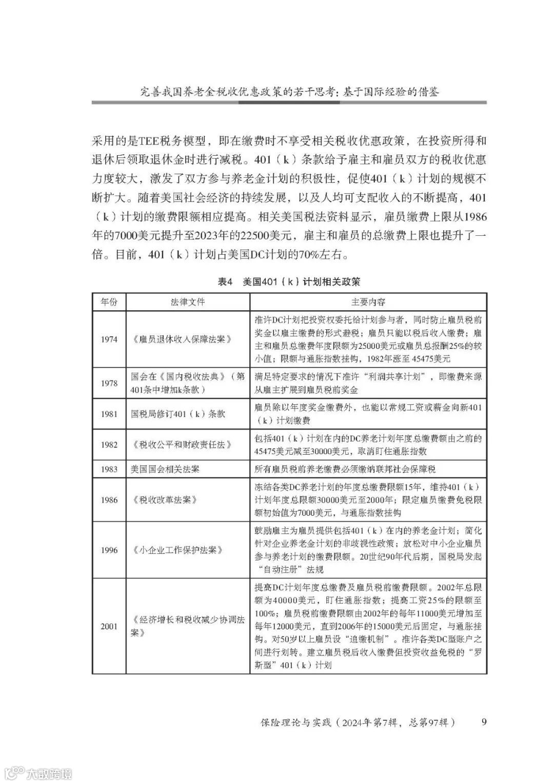
《保险理论与实践》2024年第7期发表朱铭来、李金彤文章——《完善我国养老金税收优惠政策的若干思考:基于国际经验的借鉴》。
【声明】内容源于网络
0
0
社保金融发展论坛
内容
513
粉丝
0
关注
在线咨询
社保金融发展论坛
总阅读
379
粉丝
0
内容
513