大数跨境

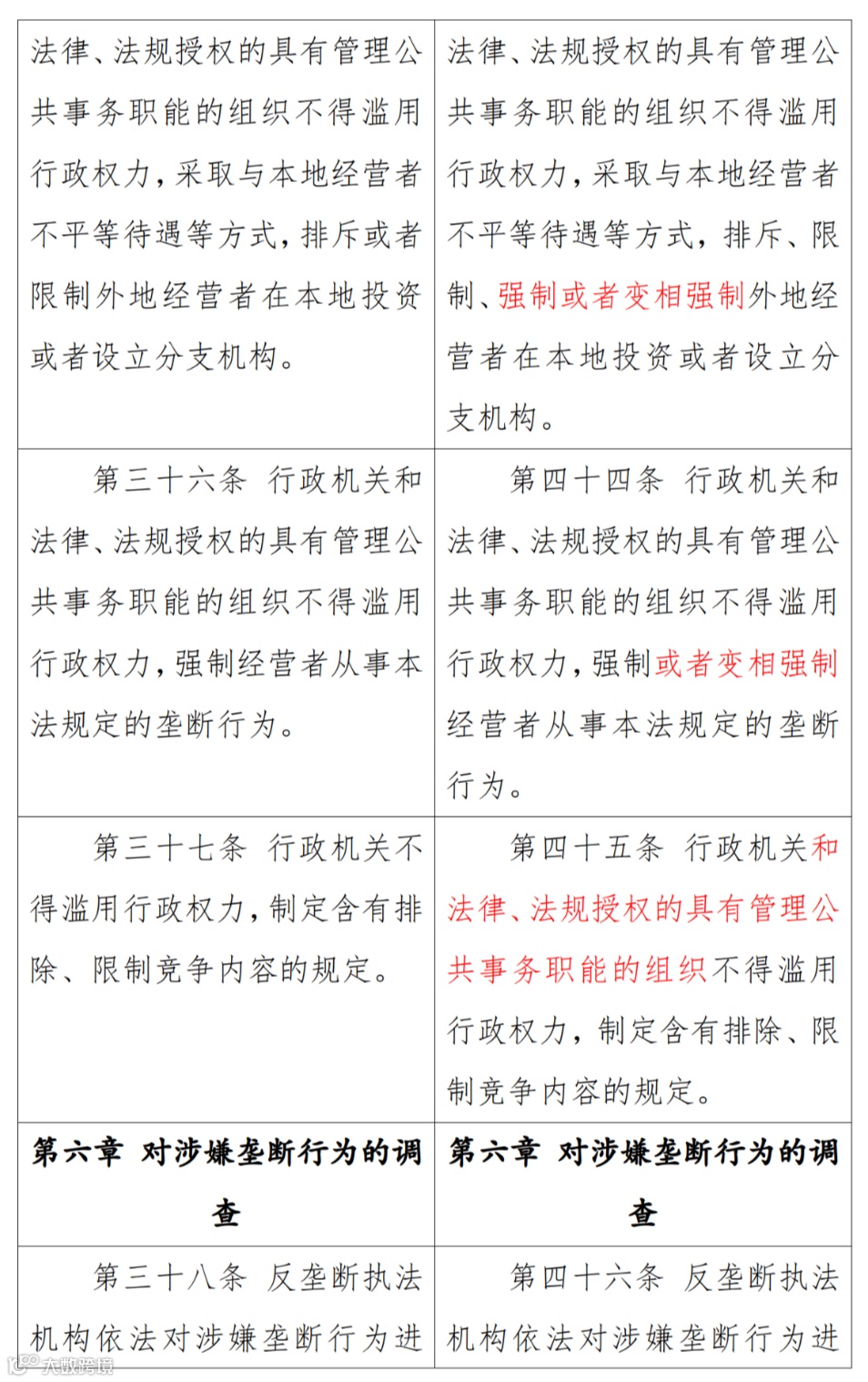
2022中国公平竞争政策宣传周|《中华人民共和国反垄断法》2022年修正前后条文对照表

2022中国公平竞争政策宣传周|《中华人民共和国反垄断法》2022年修正前后条文对照表 东方红资管
2022-11-17
2
导读:中国证券投资基金业协会开展公平竞争政策宣传周活动

转自:中国证券投资基金业协会

【编者按】为贯彻落实党中央、国务院决策部署,深入学习贯彻党的二十大精神,在基金行业深化以公平竞争保障、促进统一大市场建设的理念,推动基金行业高质量发展,培育和弘扬公平竞争文化,中国证券投资基金业协会开展公平竞争政策宣传周活动,推送《反垄断法》、《反不正当竞争法》以及公平竞争审查相关法律法规,促进基金行业深入了解相关规定,深化依法自觉合规经营理念,全面增强基金行业公平竞争意识。

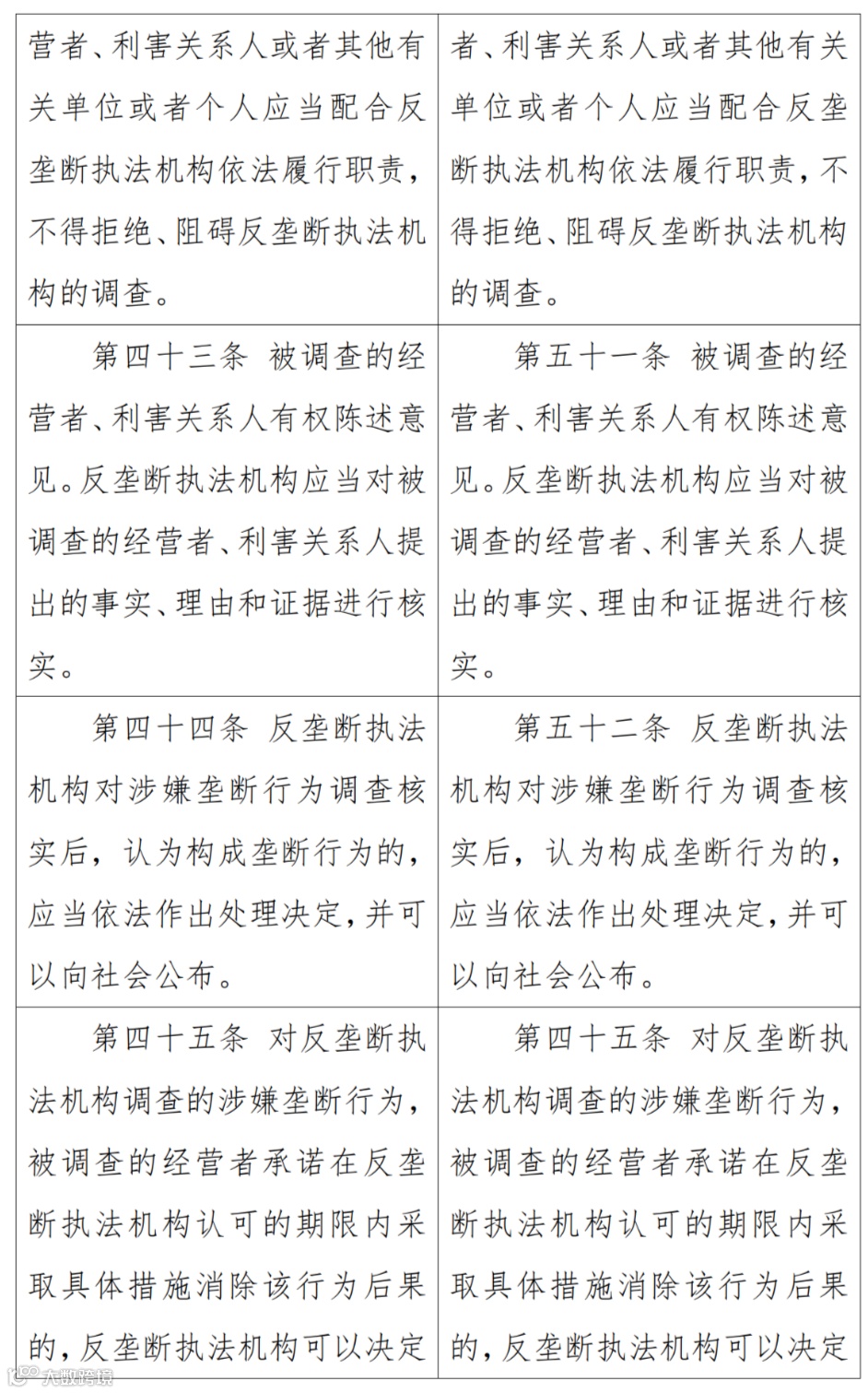
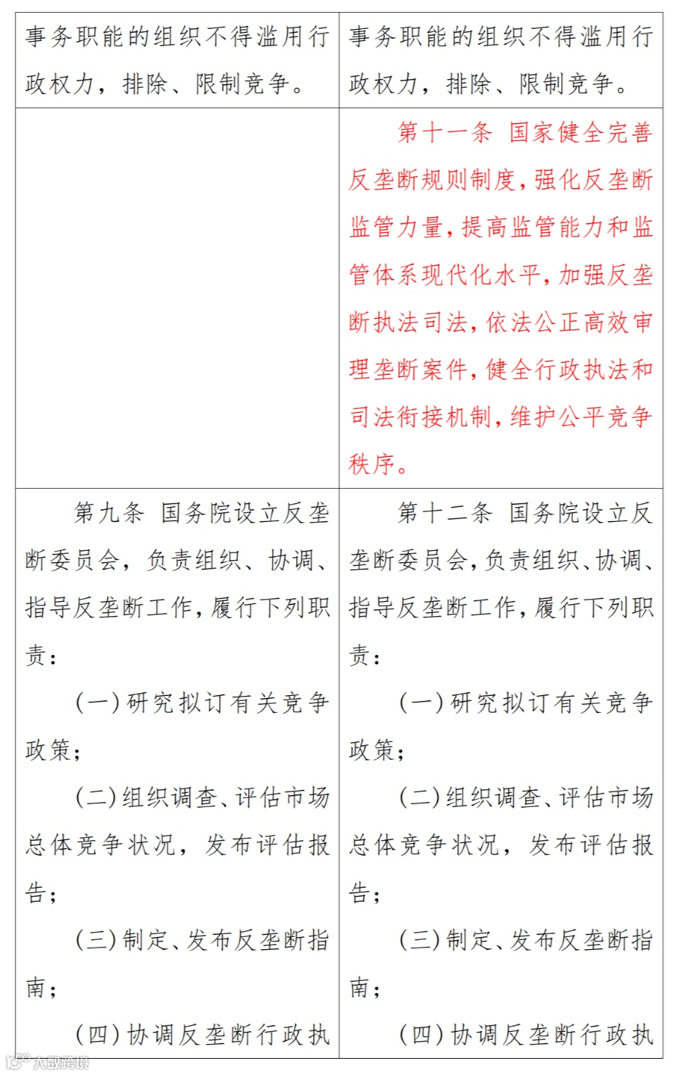
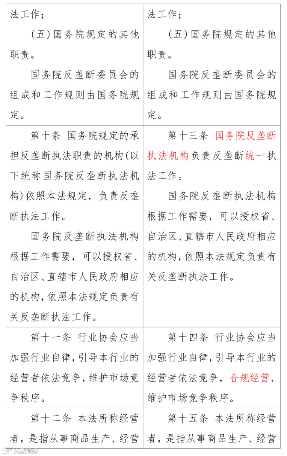
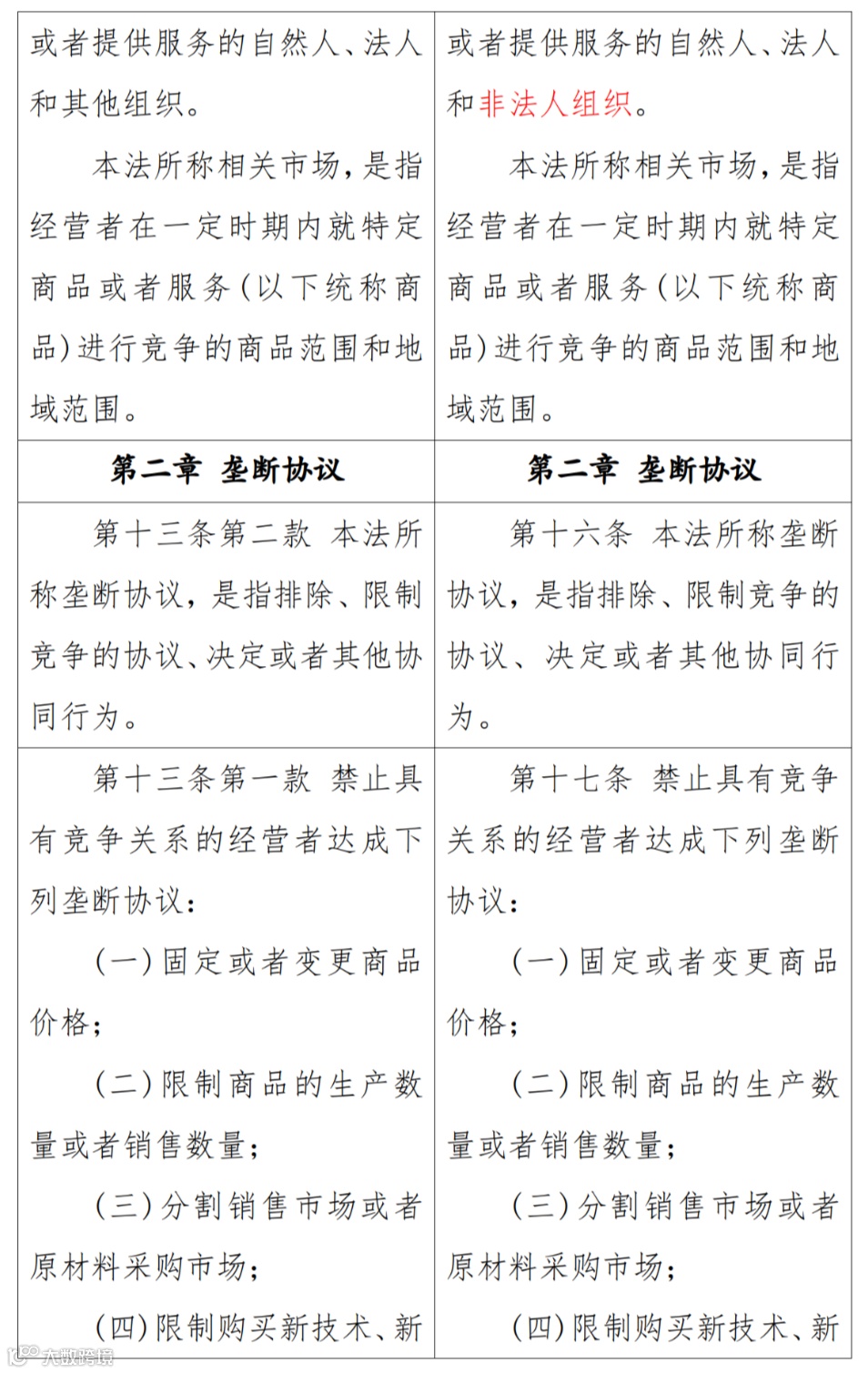
注:条文中红色字体为修改内容或新增内容



【声明】内容源于网络
0
0
东方红资管
内容 0
粉丝 0
东方红资管
总阅读0
粉丝0
内容0