2024年美国大选,吸引了全球人民的目光。作为全球的大经济体之一,美国大选的结果会对全球金融市场产生深远的影响。一些投资者朋友们现在很关心,特朗普当选可能会对咱们A股产生什么影响呢?我们又应该关注哪些投资策略与方向呢?别着急,容国小金为大家逐一剖析~
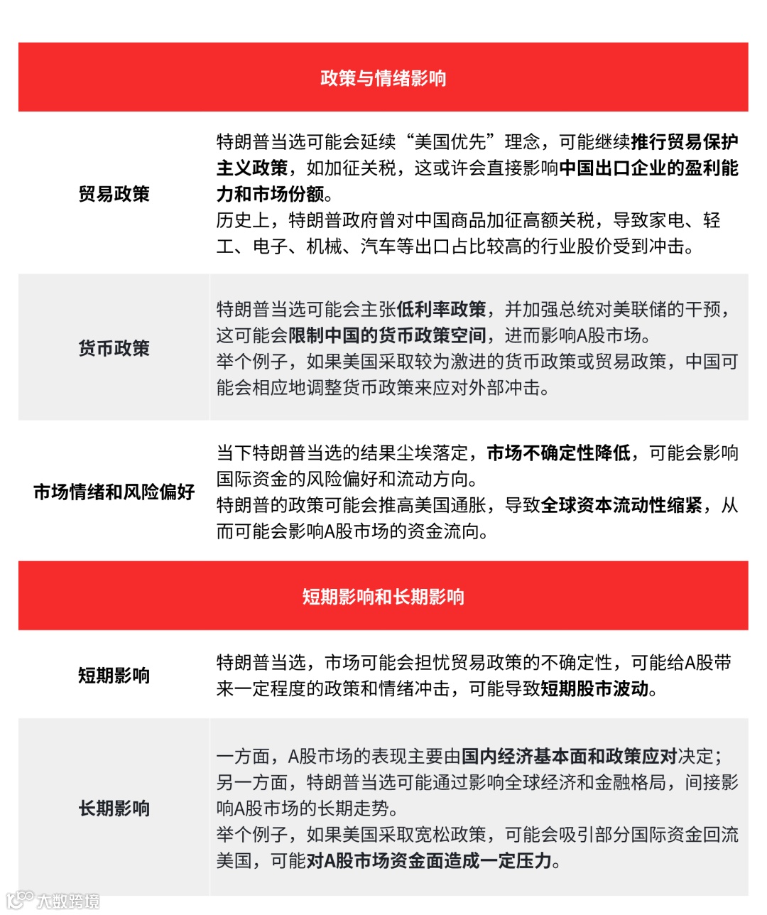
国小金认为特朗普当选,可能在贸易政策、货币政策、市场情绪与风险偏好方面对A股产生短期与长期影响~
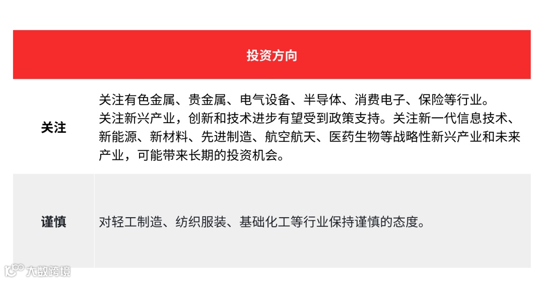
通过国小金上面的讲解,大家已经了解了特朗普当选可能对A股产生的种种影响。那么作为一名投资者,我们又应该关注哪些投资策略与投资方向,力争守住自己的“钱袋子”呢?
从投资策略来看,国小金觉得大家需要从两个方面注意:一方面是保持灵活。大选结果揭晓后,由于市场情绪和资金流动的不确定性,咱们投资者朋友们应当保持灵活,根据市场变化及时调整。另一方面是关注政策。咱们投资者朋友们应当密切关注特朗普当选对全球经济和金融市场的影响,以便做出合理的投资决策。
看到这里,咱们投资者朋友们不免关心,特朗普当选,我们需要对哪些投资方向关注或谨慎呢?国小金为大家抛砖引玉~
通过国小金上面的了解,相信大家已经对特朗普当选可能对咱们A股市场产生的复杂且多维的影响有所了解了。让我们密切关注特朗普当选后相关经济政策变化与国内经济基本面,力争做出更优的投资决策吧~当然,股票市场瞬息万变,大家也可以根据自己的风险承受能力,挑选风险收益特征与自己匹配的基金,让专业的投研团队为我们进行资产管理~
风险提示:市场有风险,基金投资需谨慎。本材料既不构成基金宣传推介材料,也不构成任何法律文件。本材料由国金基金编写,未经国金基金事先书面同意,任何机构和个人不得以任何形式更改、传送、复印、复制、刊登、发表或者引用本材料的全部或任何部分。本材料所载观点和信息仅供参考,不构成任何投资建议,不应被视为国金基金销售任何公募基金、资管计划或其他金融产品的要约,不构成产品未来投资策略及业绩的保证。本材料所载内容的来源及观点的出处皆被国金基金认为可靠,但国金基金对这些信息的准确性及完整性不作保证。国金基金承诺以诚实信用、勤勉尽责的原则管理和运用委托财产,但不保证委托财产本金不受损失,也不保证一定盈利及最低收益。因使用本材料而导致的直接或间接损失,国金基金不承担任何责任。基金有风险,投资前请认真阅读《基金合同》《基金产品资料概要》《招募说明书》等法律文件,在了解基金的特有风险并听取销售机构适当性意见的基础上,根据自身风险承受能力、投资期限和投资目标,独立做出投资决策。本材料制作时间:2024年11月6日。

