今年以来,权益市场持续震荡,投资者们更多的将目光聚集到了债券投资上。谈及债券投资,经常与“估值”这个词密不可分。那么什么是估值呢?国小金用最简单的语言解释,估值就是当前你手上有某个资产,如果卖掉,估计能卖多少钱。听到这里,我们投资者朋友们不免发出疑问,为什么要对债券进行估值呢?债券估值,对投标人、研究员、交易员与持有人而言都有重要意义,容国小金娓娓逐个解释~
对于投标人而言,债券估值类似于交易基准作用,投标人一级投标时,需要个参照,再做出投标价格决策。对于研究员而言,债券估值可以帮助其在合适的时间寻找低估值的优质债券。对于交易员而言,债券估值可作为交易基准,也就是债券二级交易中的参考价。“估值附近谈”,对于交易来说,应该算是“口头禅”了。实操中,债券二级交易协商价格时,往往会参考该债券前一交易日的估值,控制其价格偏离度。债券最终成交价格是交易员“博弈”的结果,而债券估值为其“博弈”提供了谈判的基准(交易员口中的估值,一般指的是中债或中证估值,是当前市场普遍认可了的“锚点”)。对于持有人而言,买入投资标的后,在未实际卖出之前,无法确定其变现价格。债券估值可帮助持有人估算持仓期间的价格。
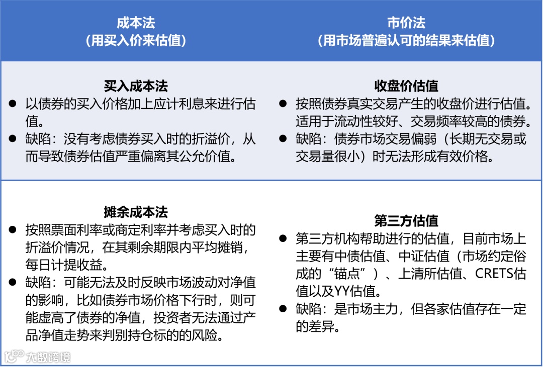
资管新规明确了资管产品净值化的管理模式,仅小部分封闭式产品可采取摊余成本法估值。在此背景下,估值变得更加重要。那么我们投资者不免想知道,债券估值有哪些方法呢?
不同于流动性较高的股票品种可直接采用最新的收盘价进行估值,国小金将活跃度相对较低的债券估值方法大致分为成本法与市价法两大类。
债券的估值方法
可见,不同的估值方法各有其优缺点。除了国小金上面的介绍内容以外,债券估值还涉及模型的选择、参数控制、数据筛选等多个环节,从原始数据到最终估值的产生没有标准答案。普通投资者可以把精力更多的放在挑选出风险收益特征与自己的风险偏好相匹配的固收基金上,让专业的投研团队为我们进行资产管理~
风险提示:本材料为客户服务资料,既不构成基金宣传推介材料,也不构成任何法律文件。本材料由国金基金编写,未经国金基金事先书面同意,任何机构和个人不得以任何形式更改、传送、复印、复制、刊登、发表或者引用本材料的全部或任何部分。本材料所载观点和信息仅供参考,既不构成投资决策的必然依据,也不构成阅读者的任何投资建议或承诺。不应被视为国金基金销售任何公募基金、资管计划或其他金融产品的要约,不构成产品未来投资策略及业绩的保证。市场有风险,基金投资需谨慎。本材料所载内容的来源及观点的出处皆被国金基金认为可靠,但国金基金对这些信息的准确性及完整性不作保证。因使用本材料而导致的直接或间接损失,国金基金不承担任何责任。国金基金承诺以诚实信用、勤勉尽责的原则管理和运作基金资产,但不保证基金一定盈利,也不保证最低收益。投资前请认真阅读《基金合同》《基金产品资料概要》《招募说明书》等法律文件。

