上期国小金为大家介绍了永续债的一些基本情况。本期,国小金主要为大家讲解一下永续债的特殊条款。
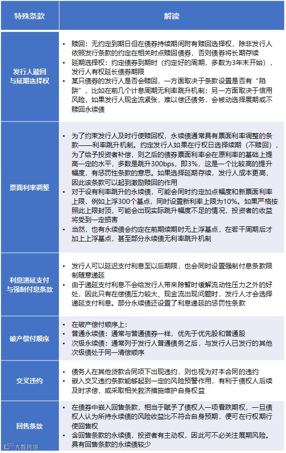
永续债的特殊条款,主要包括发行人赎回与延期选择权、利率跳升机制、递延支付利息权、破产偿付顺序、交叉违约、回售条款等:

了解了永续债的诸多特殊条款,咱们投资者朋友们就可以通过条款来判断一只永续债是股性强还是债性强。
永续债不同条款对“股性”和“债性”的影响


通过国小金的讲解,相信投资者朋友们对永续债有了更多的了解。总而言之,“二永债”丰富了资本市场的投资工具,是债券投资中不可或缺的一部分。当然,想要做好债券投资,会涉及许多专业知识,更加复杂。普通投资者可以把精力更多的放在挑选出风险收益特征与自己的风险偏好相匹配的债券型基金上,让专业的投研团队为我们进行资产管理~
风险提示:市场有风险,基金投资需谨慎。本材料既不构成基金宣传推介材料,也不构成任何法律文件。本材料由国金基金编写,未经国金基金事先书面同意,任何机构和个人不得以任何形式更改、传送、复印、复制、刊登、发表或者引用本材料的全部或任何部分。本材料所载观点和信息仅供参考,不构成任何投资建议,不应被视为国金基金销售任何公募基金、资管计划或其他金融产品的要约,不构成产品未来投资策略及业绩的保证。本材料所载内容的来源及观点的出处皆被国金基金认为可靠,但国金基金对这些信息的准确性及完整性不作保证。国金基金承诺以诚实信用、勤勉尽责的原则管理和运用委托财产,但不保证委托财产本金不受损失,也不保证一定盈利及最低收益。因使用本材料而导致的直接或间接损失,国金基金不承担任何责任。基金有风险,投资前请认真阅读《基金合同》《基金产品资料概要》《招募说明书》等法律文件,在了解基金的特有风险并听取销售机构适当性意见的基础上,根据自身风险承受能力、投资期限和投资目标,独立做出投资决策。本材料制作时间:2024年8月21日。

