大数跨境

《国土空间规划城市体检评估规程》等两项行业标准报批稿公示

《国土空间规划城市体检评估规程》等两项行业标准报批稿公示 泰一科技
2021-05-18
1

点击蓝字 关注我们



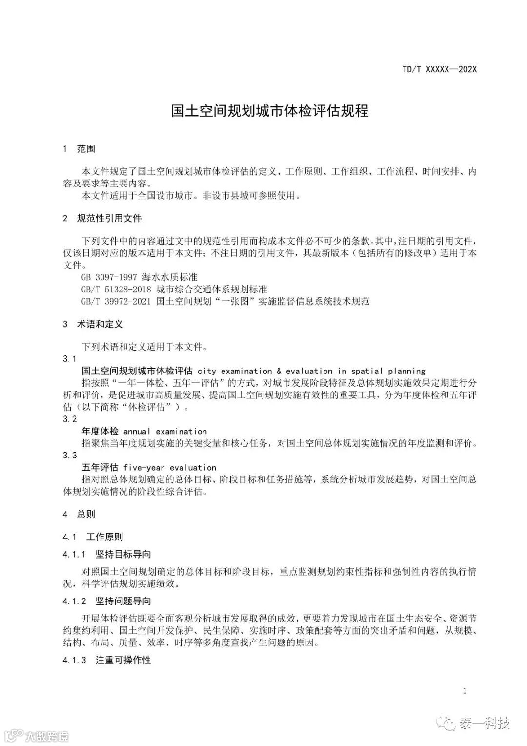
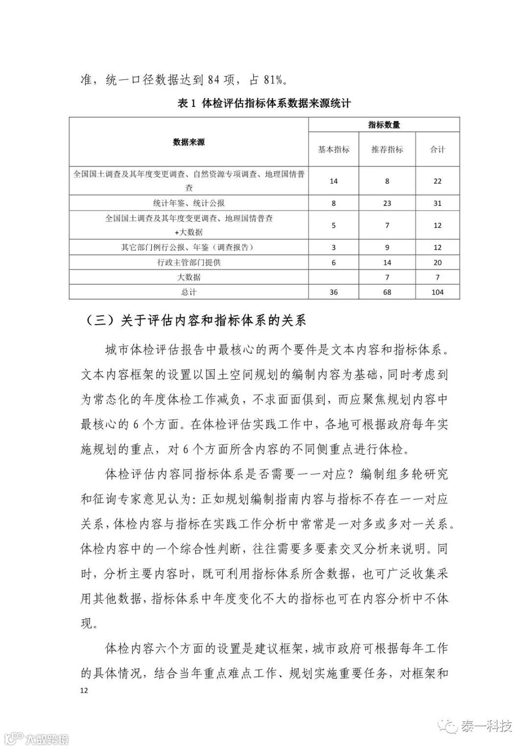
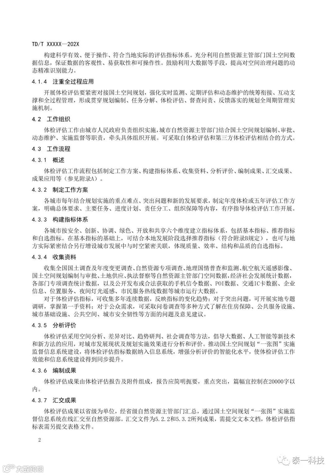
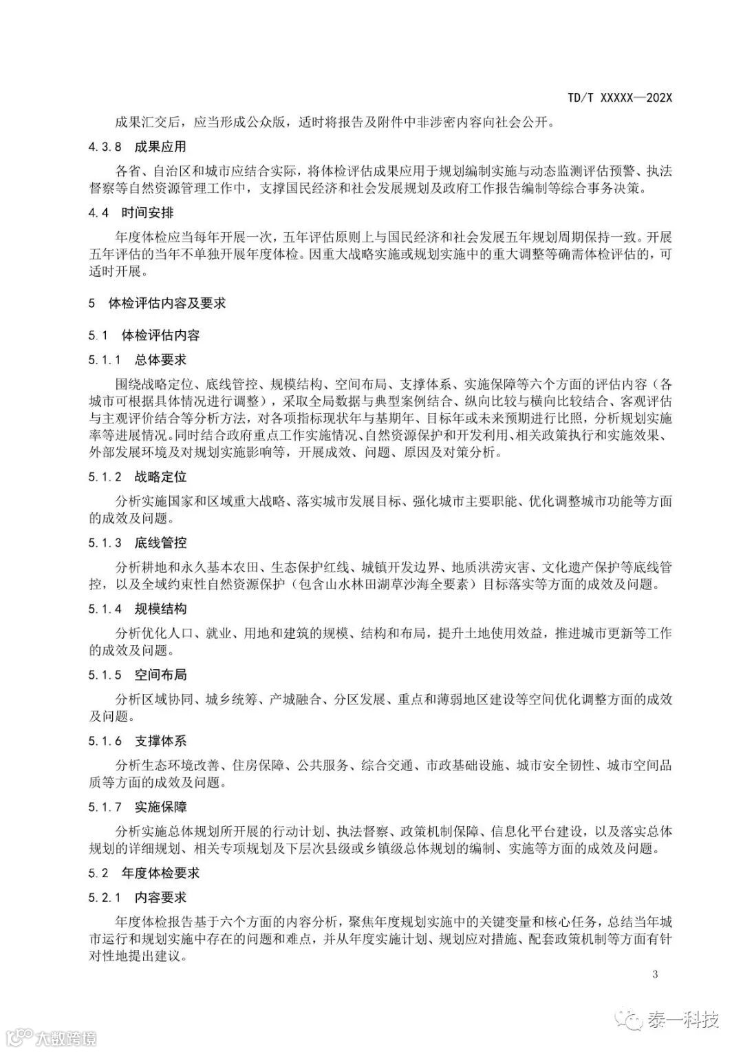
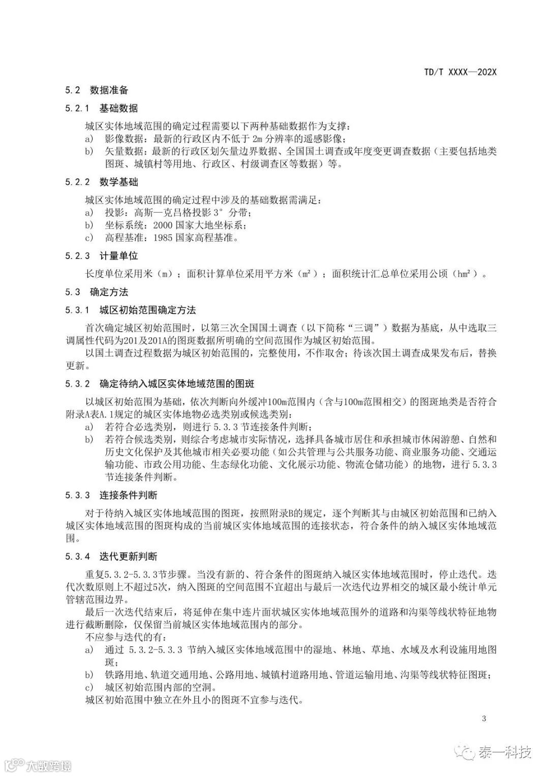
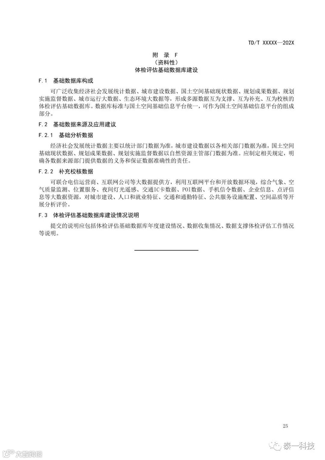
    按照自然资源行业标准制定程序要求和计划安排,自然资源部组织有关单位制修订了《国土空间规划城市体检评估规程》等两项推荐性行业标准。现已通过全国自然资源与国土空间规划标准化技术委员会审查,拟公示后报部审定发布实施,现予公示,公示时间为5个工作日。

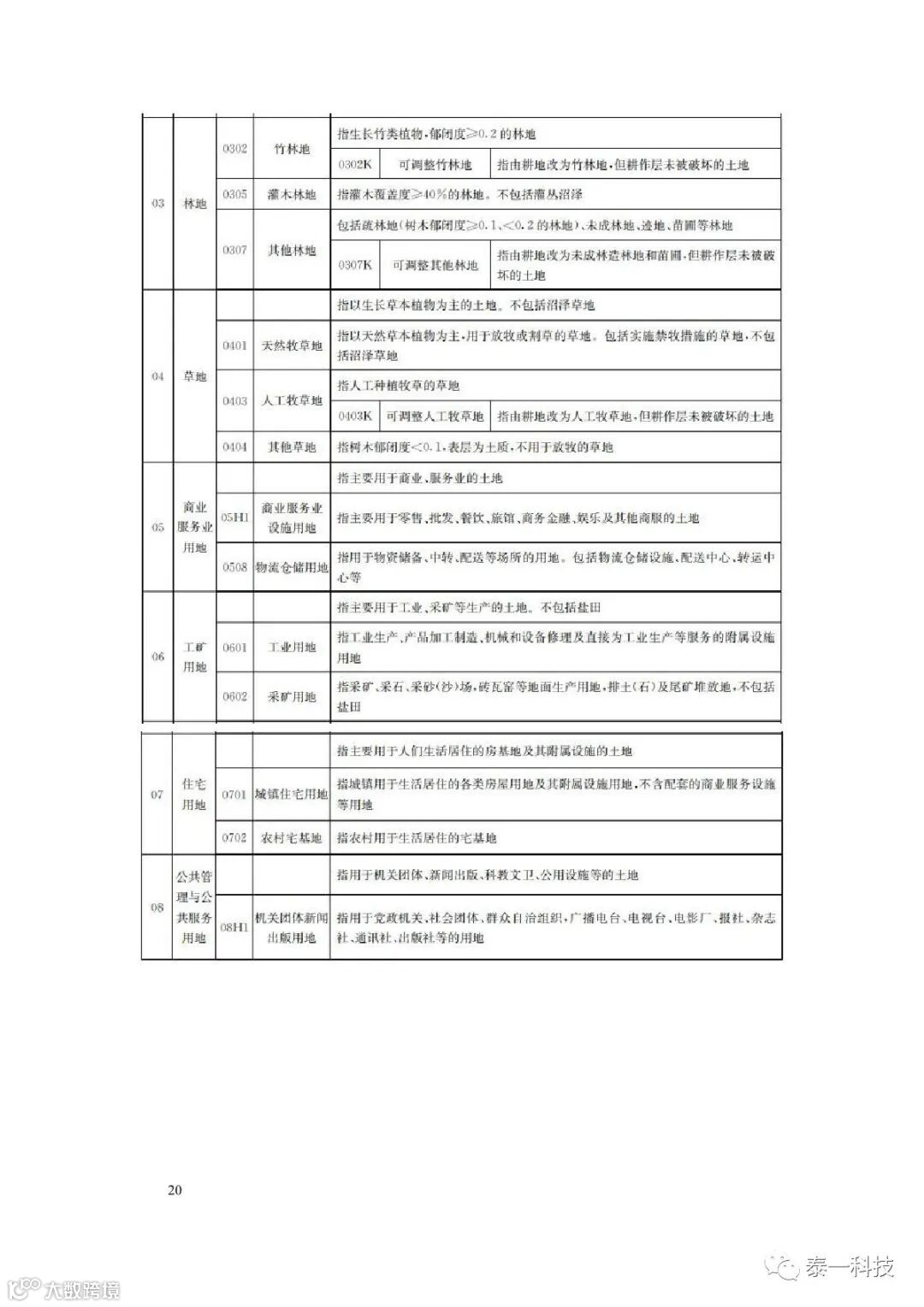
《国土空间规划城市体检评估规程》(报批稿)

左划查看完整内容

《国土空间规划城市体检评估规程》(报批稿)编制说明

左划查看完整内容

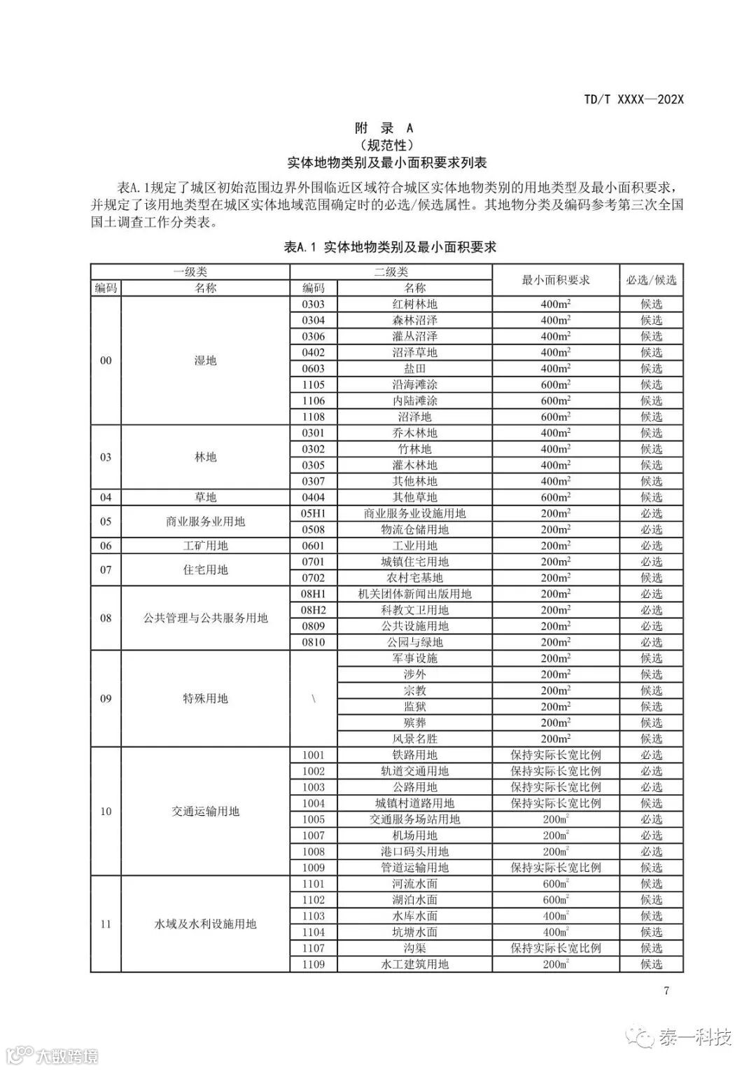
《城区范围确定规程》(报批稿)

左划查看完整内容

《城区范围确定规程》(报批稿)编制说明


左划查看完整内容

来源:中国自然资源部门户网站    
图片来源:网络,版权归原作者所有
本文仅限行业学习交流之用,版权、著作权归原载平台及作者所有。
我们尊重作者的成果,如涉嫌侵权,请联系我们及时删除。


扫描二维码了解更多泰一资讯



期待您的

分享

点赞

在看



【声明】内容源于网络
0
0
泰一科技
内容 0
粉丝 0
泰一科技
总阅读0
粉丝0
内容0