机器人行情愈演愈烈,人形机器人产业革命的序幕或已拉开,近期发生了什么?机器人有望成海内外政策共振的核心赛道吗?今天小赢和大家一起来看看~
1
近期机器人相关热点事件解读
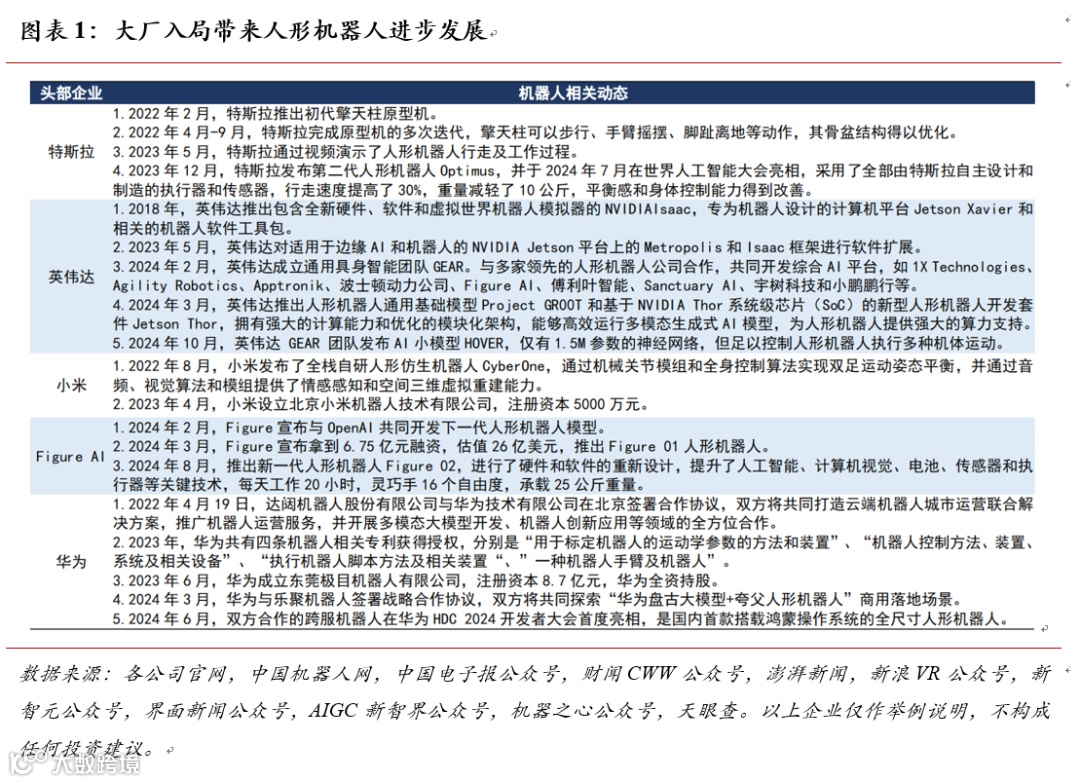
多家互联网科技巨头入局人形机器人赛道。
国际方面,2024年3月英伟达推出人形机器人通用基础模型ProjectGR00T和基于NVIDIAThor系统级芯片(SoC)的新型人形机器人开发套件JetsonThor,高效运行多模态生成式AI模型,为人形机器人提供强大的算力支持,并于2024年10月推出AI小模型HOVER,仅有1.5M 参数的神经网络,但足以控制人形机器人执行多种机体运动;英伟达投资的FigureAI在2024年8月推出新一代人形机器人Figure02;
国内方面,小米于2022年发布全栈自研人形仿生机器人CyberOne,可实现双足运动姿态平衡,全身拥有21个自由度,可实现各自由度0.5ms级别的实时响应,充分模拟人各项动作。华为2023年6月成立全资子公司极目机器,2024年与乐聚机器人签署战略合作协议,24年6月,华为与乐聚机器人合作的跨服机器人在华为HDC2024开发者大会首度亮相,是国内首款搭载鸿蒙操作系统的全尺寸人形机器人。
人形机器人已迈过样机迭代阶段,逐步探索工厂、零售、家庭等应用场景。2024年大会现场展示运动能力的人形机器人数量同增约3倍,且完成复杂运动的能力明显提升。优必选银河通用已分别现场展示了汽车工厂、零售场景的人形机器人应用方案。领先厂商已启动汽车工厂、科研、零售服务等场景的商业化落地。假设各厂商出货节奏不变,2025年样本内除优必选、银河通用外的四家国内厂商出货量有望达2000台。
2024年11月28日特斯拉机器人官方账号发布视频新动态:Optimus已可稳定接住抛来网球并放下,手指实现相对灵活弯曲。受利好消息刺激,近期人形机器人产业链持续火热,板块内多只个股连续涨停。
2
可以关注的重点子板块有哪些?
结合特斯拉及国内头部人形机器人进展,考虑技术路线、产品能力、价值量、技术壁垒、降本能力等因素,当前可以重点关注弹性大的硬件环节:
(1)丝杠:行星滚柱丝杠工艺壁垒高,价值量大,单条产线投资高,对设备、技术和资金要求高,且丝杠企业需要密切配合终端用户需求。
(2)减速器:谐波减速器和新型行星减速器在人形机器人中均有应用空间,规模化生产的一致性和稳定性、降本能力和机电一体化能力是厂商竞争关键。
(3)灵巧手:人形机器人灵巧手技术要求高,壁垒高,人形机器人本体企业以外采为主,自研难度大,灵巧手有望成为人形机器人零部件竞争格局更优的赛道。
(4)传感器:手指触觉传感器边际变化大,成为行业主流方案,关节六维力矩传感器单价高、壁垒高,目前国内应用较少,目前国内上市公司进度相对较慢。
(5)电机:高效无框电机是人形机器人厂家的核心护城河,厂家多以自研电机为主,重研发轻制造,量产售卖厂家少,可以关注目前实现规模量产售卖的无框力矩电机方向。
(6)设备和材料:专机化需求高,可重点关注与下游零部件迭代开发密切相关的硬车车床方向。
(7)六维力传感器市场:考虑到人形机器人产品成熟度的快速提升,我们假设2025年人形机器人正式商业化,并出货1万套,并在2026/2027年销量达5/10万套。同时基于人形机器人对零部件降本的要求,且六维力传感器规模放量降低生产成本情况下,假设2025-2027年六维力传感器价格由2万元降至1万元。则测算下若人形机器人出货量达到10万套,则可能提供40亿元的六维力传感器市场增量。
(8)精密减速器市场:考虑到人形机器人产品成熟度的快速提升,我们假设2025年人形机器人正式商业化,并出货1万套,并在2026/2027年销量达5/10万套。同时基于人形机器人对零部件降本的要求,且采用的减速器基本为微型减速器,价格相对较低。假设2025-2027年谐波减速器价格由1000元降至800元,行星减速器价格由600元降至400元。则测算下若人形机器人出货量达到10万套,则可能提供11.2亿元的谐波减速器市场增量和1.6亿元的行星减速器市场增量。
下一期,永赢基金将继续为您进行最新市场观点解读,敬请期待哦!
风险提示:投资有风险,投资需谨慎。免责声明:本材料由永赢基金管理有限公司编制。本材料基于合法取得的信息,但本公司对这些信息的准确性和完整性不作任何保证。本材料所包含的分析基于各种假设,不同假设可能导致分析结果出现重大不同。在任何情况下,本材料中的信息或所表述的意见并不构成对任何人的投资建议。除法律或规则规定必须承担的责任外,本公司及其雇员不对使用本材料及其内容所引发的任何直接或间接损失负任何责任。本材料版权归本公司所有。本公司保留所有权利。未经本公司事先书面许可,任何机构和个人均不得以任何形式翻版、复制、引用或转载,否则,本公司将保留随时追究其法律责任的权利。若本公司以外的其他机构(以下简称“该机构”)发送本材料,则由该机构独自为此发送行为负责。

