现在,债基可以买了吗?
自8月起信用利差开始走阔,市场波动率上升,到9月随着一系列重量级政策“组合拳”的落地,市场对于强刺激预期有一个风险偏好的再调整,理财资金赎回也导致负债端变化较大,引发了一定的负向正反馈,导致债市走弱。突如其来的反转让很多债基投资者有一些不安,担心像2022年四季度那样的债市大回调再次发生,或者开始纠结当下是不是因该卖出债基、全力投入股市。
本文将深度分析过去12年里的四次“债市大回调”以及三次“股债双牛”,通过分析历史上多次债市大回调以及股债双牛的诱因,我们可以看到,A股的大涨并不一定意味着必须要卖出债基,保留债基或可作为一种对股市后续走势不确定性的风险对冲的手段。目前,我们没有观察到大规模踩踏性赎回,伴随本轮股市转移资金需求降温和债券性价比升高,债市或已企稳。
一、复盘历史上4次债市大回调
二、股市大涨的时候,债市表现一定差吗?
三、债券类资产为什么是家庭大类资产配置的基石?
壹
复盘历史上4次债市大回调
先来简单了解一下过去12年里发生的四次比较显著的债市大回调,具体包括:
1. 这4次债市大回调都是如何发生的?分别用了多久修复回撤?
2. 每次风险事件的发生有什么核心诱发因素?
3. 这对我们当下是否具有参考价值?
过去四次“债灾”的基本情况
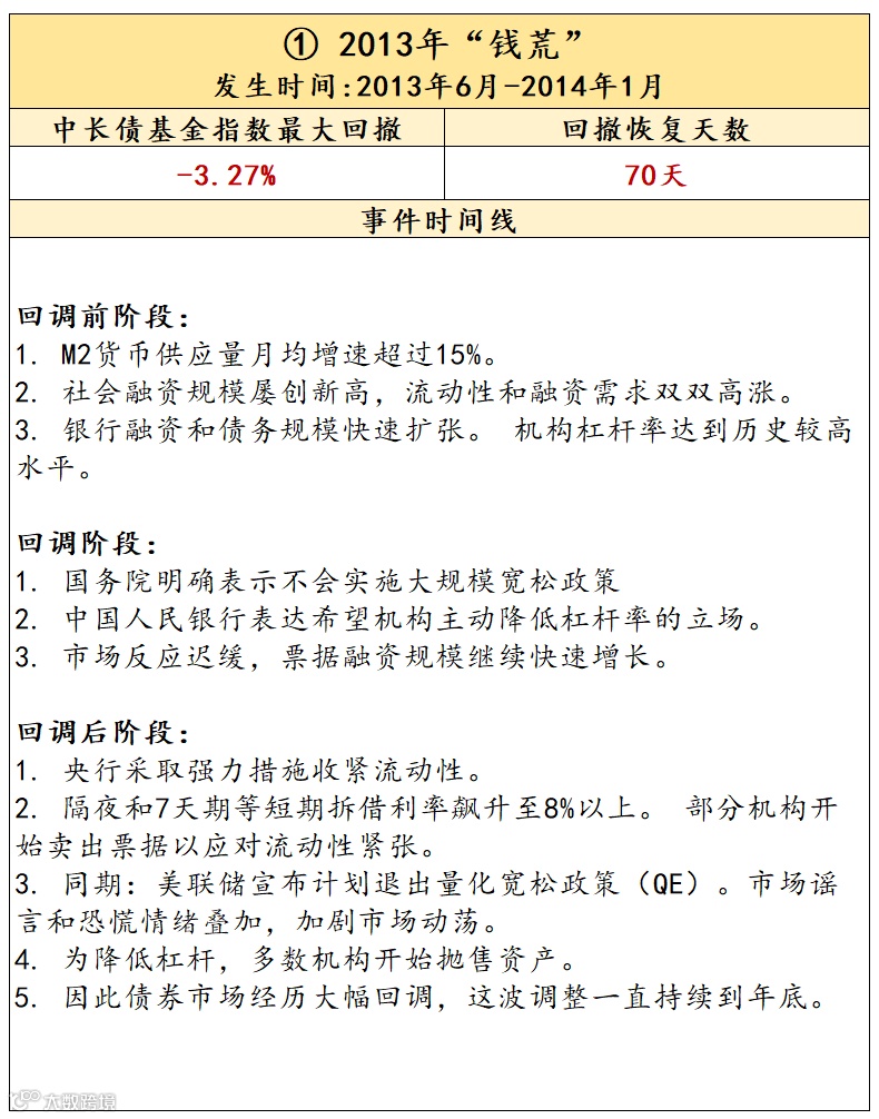
注:数据来源Wind,最大回撤区间取2013/6/3-2014/5/8。
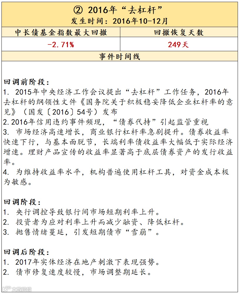
注:数据来源Wind,最大回撤区间取2016/10/24-2017/12/26。
注:数据来源Wind,最大回撤区间取2020/4/30-2021/3/3。
注:数据来源Wind,最大回撤区间取2022/10/31-2023/3/10。
四次债灾的诱发因素整理
通过梳理这四次风险事件的基础信息、时间线以及波动数据,可以发现这些风险事件的诱发因素大致可以归为4项:
1. 前期拥挤(市场过热,机构高杠杆)
2. 流动性紧缩(高杠杆空转)
3. 经济预期乐观(投资者偏好提升)
4. 恐慌情绪蔓延(踩踏性抛售债基)
注:所选项仅代表该因素在风险事件中影响较大,未选项并不代表与风险事件不相关.市场历史表现不预示未来。
这些风险因素,
当下出现了吗?
介于每一次的债市回调原因都和以上四个因素之中的2-4项相关,不妨试着用这个框架来看当下的市场的风险水平如何:
因此,基于这四个风险点的维度来看,四个风险点的风险等级与过往几次债灾存在一定差异,当下发生踩踏性赎回的情况概率或是相对较小的。
贰
股市大涨的时候,
债市表现一定差吗?
近期股市走强的同时,债市也快速走弱,很多投资者认为这是“股债跷跷板”所致,但这一说法是结果而非原因,股市和债市的相关性并不大,历史上出现过多次股债双牛。
随着经济复苏预期增强,当下债市仍有一定的利空因素,但我们仍需保持理性客观的分析态度。
以下内容简单总结了过去10年里中国资本市场中三次显著的股债双牛行情,每一次都伴随着货币政策的宽松和市场改革的推进,看是否能对当下判断进行一些启发:
1
2014年1月至2015年5月:
改革驱动下的股债双牛
a. 市场表现:万得全A指数大幅上涨168.49%,十年期国债收益率下降95个基点。
b. 政策背景:2013年市场经历股债双杀和流动性紧张后,2014年起,央行实施了多次存款准备金率和基准利率下调,引入定向降准,并创新性地推出中期借贷便利(MLF)和常备借贷便利(SLF)等货币政策工具。
c. 改革措施:资本市场改革措施频出,包括重启IPO、沪港通试点、对农村金融机构降准、发布资本市场健康发展意见等,这些措施共同推动了股市的上涨,形成了以改革为主题的牛市行情。
2
2019年1月至2020年3月:
流动性宽松下的股债双牛
a. 市场表现:万得全A指数上涨43.39%,十年期国债收益率下降52个基点。
b. 政策背景:央行继续实施宽松货币政策,多次下调准备金率,推进利率市场化改革,调低MLF和SLF利率,保持市场流动性充裕。
c. 疫情影响:2020年初新冠疫情导致市场预期悲观,股市一度大幅下跌。但随着中国迅速控制疫情,市场信心恢复,A股市场逐步震荡上涨。
3
2021年3月至9月:
汇率政策与股债双牛
a. 市场表现:万得全A指数上涨16.42%,十年期国债收益率下降37个基点。
b. 政策背景:央行采取了上调外汇存款准备金率和下调人民币存款准备金率的操作,以缓解人民币贬值压力,同时保持市场流动性合理充裕。
c. 市场影响:这一时期的股债双牛行情体现了货币政策在汇率稳定和内部流动性管理之间的平衡。
通过总结以上三次股债双牛的情况,非常相似的核心原因是:预期货币政策较为宽松。可以发现,这三次行情都是在货币政策宽松和市场改革深化的背景下发生的。政策制定者通过调整货币政策工具,影响市场流动性和投资者预期,进而推动了股市和债市的上涨。
因此,股市的上涨并不一定是利空债市,关键在于上涨的驱动因素。如果是资金面驱动(宽松的流动性驱动),则可能会出现股债双牛的格局,这是因为流动性的宽松会同时提升股市估值,并降低债券利率。
结合当前宽松的货币政策,市场流动性得到了显著提升,这或将为股市和债市提供共同的上行动力。在基本面尚未逆转时,股市反弹或许会让债市有一时的波动,但并不改变利率趋势。
叁
为什么债券类资产是
家庭大类资产配置的基石
股票大涨,需要卖出债基吗?
股票大涨并不一定意味着必须要卖出债基。这取决于个人投资目标、风险承受能力、资金需求以及对市场的长期预期等。
如果是为了长期资产配置和平衡风险,债基在投资组合中起着稳定收益、降低风险的作用。债券基金作为投资组合中的压舱石,可有效缓冲股市波动引发的资产价值剧烈波动。如果您没有近期的资金需求,且对股票市场的后续走势不确定,保留债基可以作为一种风险对冲的手段。
债券基金相对权益类资产具有两大优势:
1. 确定性较高:主要投资债券,获取稳定票息,适合长期投资,帮助资产配置。
2.波动性较低:与股票相关性较小,可有效分散风险,是家庭理财的好选择。
牛长熊短,债市投资价值仍在
回顾历史可以发现,债券资产在历史上呈现出明显的牛长熊短的特征。
注:数据来源wind,时间区间为2006/7/28-2024/10/14.
从政策上看,财政化债力度是近年来最大。财政发布会提及的债务置换、平衡财政收支、保障经济发展、提振市场信心,对债市来说刺激相对可控,前期担忧的大规模、一次性刺激政策并未出台,信用债已经拐点进入到右侧区间。本次修复机会胜率和赔率都较好,经过8-9月的连续调整,投资价值彰显。
面对复杂多变的市场环境,单一的投资品种往往难以满足投资者的收益需求。因此,做好资产配置显得尤为重要。在当前各期限结构中,可以考虑优先配置纯债基金以增强投资组合的防御性。鉴于新一轮化债力度较大、年内可能的降准及未来潜在的降息空间,即使长期经济展望改善,中期内市场利率仍有下降趋势。
对于寻求长期配置的资本,本轮债市回调可能提供了一个较为有利的入场时机,在未来的市场修复行情中,有望获得更好的回报。
风险提示:投资有风险,投资需谨慎。免责声明:本材料由永赢基金管理有限公司编制。本材料基于合法取得的信息,但本公司对这些信息的准确性和完整性不作任何保证。本材料所包含的分析基于各种假设,不同假设可能导致分析结果出现重大不同。在任何情况下,本材料中的信息或所表述的意见并不构成对任何人的投资建议。除法律或规则规定必须承担的责任外,本公司及其雇员不对使用本材料及其内容所引发的任何直接或间接损失负任何责任。本材料版权归本公司所有。本公司保留所有权利。未经本公司事先书面许可,任何机构和个人均不得以任何形式翻版、复制、引用或转载,否则,本公司将保留随时追究其法律责任的权利。若本公司以外的其他机构(以下简称“该机构”)发送本材料,则由该机构独自为此发送行为负责。

