1、一带一路园区建设龙头,海外订单爆发增长
公司主要从事工程承包、设计勘察及其他业务,具备化工、石油、医药、电力、煤炭、建筑、环保等工业园区所需要的全部最高资质,作为工业园整体建设模式的龙头可承担起“一带一路”沿线国家工业及能源基础设施建设的重任,引领一带一路园区建设。公司2013-2015年海外营业收入CAGR高达8.38%,2015年海外收入/毛利占比19.06%/10.66%。2016年公司海外新签合同336亿元,同比上升87.7%,占比提升至47.6%。
2、央企平台,资质齐全,化建工程领军企业,新签订单4年来首次回升
公司目前控股股东是中化工程集团,持股比例为64.62%,实际控制人为国务院国资委,是我国工业工程领域内资质最为齐全、功能最为完备、业务链最为完整的工程公司,核心业绩主要来源于化建工程领域。公司2015年实现营收/归母净利润分别为635.32亿元/28.42亿元,YOY-8.26%/-10.24%。2016年前三季度实现营收/归母净利润365.15亿元/14.43亿元,YOY-18.38%/-23.38%。公司新签订单自2011年的1022.6亿元连续下降至2015年的630.3亿元,连续4年下降。 2016年海外订单的爆发性增长,带动新签订单同比增速首次由负转正,2016年新签订单705亿元,同比增长11.8%。
3、主业复苏,下游回暖带动煤化工订单增长,多元化发展初见成效
2015年公司煤化工业务新签合同占比26%,占比较前几年有所下滑。今年以来随着油价持续上行,煤化工经济性凸显,同时随着煤化工技术成熟、环评放开,政策再次进入扶持期,长期来看煤化工战略储备地位不改,公司煤化工订单有望触底回升。公司的非化工领域所占比例上升至21.17%,业务集中度过高的现象得到初步缓解。随着未来在环保等领域的突破,公司业务有望在更为多元的领域取得进展。
4、海外市场空间广阔,“一带一路”工业建设潜力巨大
“一带一路”沿线国家及海外2017年建筑业总产值预计超过10万亿美元,是中国的3倍,中国企业的潜在市场近1万亿美元,占中国市场总额为30%。有别于传统的认识,我们认为国家“一带一路”作为国家战略持续推进,不仅仅是传统的在海外修路架桥的传统模式,而是要拉动沿线国家区域整体开发建设,进而带动产品、设备和劳务输出。公司作为国内工业建筑龙头,随着“一带一路”国家战略的持续推进,沿线国家工业化的建设需求必将带动公司迎来二次爆发。
5、投资建议与估值
预测公司2016-2018年净利润分别为24.76/28.63/34.99亿元,同比增长-13%/16%/22%。EPS分别为0.50/0.58/0.71元,PE分别为14/12/10倍,给予“买入”评级。
风险提示:其他国家政治风险、汇率风险、竞争风险、项目自身风险。



一、公司简介:海外化建工程龙头企业
中国化学成立于2008年9月23日,经国资委批准,由中国化学工程集团公司、神华集团有限责任公司和中国中化集团公司作为发起人共同发起设立。公司于2010年1月7日在上海证券交易所挂牌。公司是一支集勘察、设计、施工为一体,知识技术密集型的国际工程建设集团,具有优质主营业务资产和优良的企业文化。
(一)央企控股,股权集中度高
公司目前控股股东是中国化学工程集团公司,中化工集团直接持有公司64.62%股权,与其它控股股东无关联关系,也不属于一致行动人,公司实际控制人为国务院国资委。共同发起人中国中华集团和神华集团分别持有公司0.42%和2.90%的股份,对控股股东的股权地位不构成影响。公司下设23家子公司,业务范围涉及制造业、发电、设计承包、建筑安装、工程监理等,公司参与联营与合营的公司共有五家,业务涉足房地产开发和污水处理及其再生利用。

(二)区域分布广泛,业务领域齐全
公司国际工程经验丰富,作为中国最早进入国际市场的领军企业之一,公司至今已在亚、非、欧、北美、南美、大洋洲共计50多个国家和地区承包工程。公司业务领域涉及传统煤化工,石油化工,化学制品生产,电站等,在国际承包商中享有极高声誉。

公司是我国工业工程领域内资质最为齐全、功能最为完备、业务链最为完整的工程公司,公司主要传统业务领域分别为工程承包,勘察设计和其他业务,且具备化工、石油、医药、电力、煤炭、建筑、环保等工业园区所需要的全部最高资质,是化建工程业领军企业。

公司拥有国家级企业技术中心6家、国家能源研发中心1家、省级企业技术中心9家、博士后工作站5家、高新技术企业17家,除此之外,公司拥有设计综合甲级资质的子公司2家,甲级资质的子公司有7家,拥有8个全行业工程勘察、设计甲级资质,31个一级施工总承包资质和50个一级施工承包资质。

(三)财务分析:营收净利持续下滑,复苏拐点在即
公司2015年实现营业收入635.32亿元,同比下降8.26%,实现归母净利润28.42亿元,同比下降10.24%。2010-2015年营收规模从325.83亿元增加至635.32亿元,复合增速为14.29%,归母净利润从16.59亿元增长至28.42亿元,复合增长率为11.37%。
2016年前三季度公司实现营收365.15亿元,同比下降18.38%,实现归母净利润14.43亿元,同比下降23.38%。

公司毛利率比较稳定,2010-2015年均在13%以上,净利率水平各年均在4.5%以上。2016年前三季度,公司实现毛利率13.26%,净利率3.99%。

公司主营业务包括:工程承包;勘察、设计及服务;其他业务。
从收入来看,2015年工程承包和成套设备实现营业收入564.44亿元,占比89.47%,为公司的核心业务;勘察、设计及服务实现营业收入25.89亿元,占比4.10%,其他业务实现营业收入40.56亿元,占比6.38%。从毛利来看,2015年工程承包和成套设备实现毛利74.15亿元,占比85.86%;勘察、设计及服务实现毛利3.29亿元,占比3.81%,其他业务实现毛利8.92亿元,占比10.33%。

二、 “一带一路”风起云涌,海外订单大幅增加
(一)行业分析:政策升级叠加“一带一路”进入落地期,国际工程春风已至
1、天时地利,内外推动国际工程全面发展
(1) “一带一路”进入落地期,信贷支持全面放开
2016年12月份中央经济工作会议重点强调“一带一路”建设,自2014年8月提出以来已经渐渐成为国家层面上的发展战略,自2016年下半年开始,工作重心逐渐从推广转为落实,“一带一路”将进入落地期。

一直以来,信贷和保险政策对国际承包工程的影响最大,直接影响到项目的新签和生效,而“一带一路”战略吸引了亚投行等国际金融机构对我国国际工程项目的投资,信贷支持的全面放开意味着中国企业在国际工程行业的核心障碍得到解除。


今年上半年习近平主席先后出访多个沿线重要国家推动战略发展,与土耳其、捷克、波兰、沙特等国签署《关于加强“网上丝绸之路”建设合作谅解备忘录》,外交部与联合国亚太经社会签署《中国外交部与联合国亚太经社会关于推进地区互联互通和“一带一路”倡议的意向书》,一系列举措标志着“一带一路”加速推进,目前已进入2.0时代。
在此背景之下,未来“一带一路”将呈现以下几方面趋势:
a.合作区域进一步扩大,由亚、非、拉等欠发达国家向发达国家扩展;
b.合作领域进一步深化,由基建领域延伸至金融、文化等领域;
c.合作模式进一步创新,突破原有工程承包模式向产能合作、跨境电商发展

(2)外部环境利好中国建筑企业出海
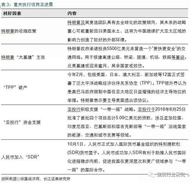
唐纳德•特朗普赢得2016美国总统大选,其战略有收缩倾向,这将为中国继续扩大亚太区域的影响力创造了较好的外部环境。“TPP”破产,特朗普表示要主导美国退出该协议。“亚投行”为“一带一路”提供资金支持,在“一带一路”战略的起到了关键的融资支持作用。此外人民币加入“SDR”也为“一带一路”向纵深发展提供便利。

2、中国企业在海外:发展迅速,竞争力逐渐增强
2015年,我国对外承包工程完成营业额1540.7亿美元,同比增长8.19%。在2005-2014年中,我国对外承包业务取得了长足的进步,合同完工额从2005年的194.58亿美元增长到2015年的1540.70亿美元,11年CAGR达22.99%。2015年新签合同额2100.7亿美元,同比增长9.55%,我国在世界工程承包市场份额在逐步扩大。

根据2015年ENR排行榜的统计,进入世界前250强国际承包商名录的中国企业增加到65家,较上一年入围企业数量持平。65家内地企业海外营业额合计936亿美元,同比增长4.5%,增速放缓,但仍远优于行业平均增幅-6.7%;65家内地企业海外平均营业额14.4亿美元,相比去年平均营业额的13.8亿美元增长了4.35%。但另一方面,但另一方面,中国建筑企业海外承包的份额仍然偏小。从经营业绩看,入围的52家欧洲企业共完成海外营业额2122.6亿美元,65家中国企业则共完成946.2亿美元,仅为欧洲企业营业额的44.6%。

3“一带一路”沿线及美洲市场建筑业总产值预计近10万亿美元
据测算,2017年“一带一路”沿线国家建筑业总产值估算可达5.91万亿美元,是中国的1.72倍。美洲建筑业总产值估计可达3.56万亿美元,是中国的1.04倍。

4、国际工程市场对中国企业潜在市场达万亿规模
根据中国1995-2015年建筑企业总收入占建筑业总产值比重以及中国企业在海外市场中占当地市场份额数据,我们可以大致测算出对应我国的海外工程潜在市场空间。
我国1995-2015年建筑企业总收入占建筑业总产值比重约为0.94,有一定稳定性。根据ENR统计,中国建筑企业在非洲市场中所占份额为54.9%,亚洲市场份额为25.0%、欧洲市场份额为3.6%、中东市场份额为17.2%。以上述数据作为中国建筑企业在“一带一路”沿线各区域市场中所占份额。

据估算2017年“一带一路”沿线潜在市场空间高达6526.91亿美元。根据中国国家统计局数据和历年平均汇率计算,2015年中国建筑业企业总收入为26262.37亿美元,2010-2015 CAGR为12.76%,预计2017年中国企业的市场额可达31919.71亿美元,“一带一路”沿线国家中国企业的潜在市场为6527亿美元,占中国市场总额的20.45%。同样测算出美洲潜在市场为3615亿美元,占中国市场总额为11.33%。

(二)公司海外订单爆发性增长,结构改善提升未来盈利能力
公司整体新签订单自2011年后连续五年负增长,2016年公司新签订单增速由负转正,全年新签订单705亿元,较2015年同期增长11.84%。显示公司订单情况发生好转,业绩拐点有望今年出现。

分地区看,境内新签合同金额为369亿元,同比下滑18.23%,境外新签合同336亿元,同比上升87.69%。海外订单的爆发性增长是订单上升的主要原因。


三、煤化工回暖带动下游复苏,公司业绩拐点初现(一)油价上涨是煤化工产业的核心驱动因素
以煤制油、煤制烯烃、煤制乙二醇、煤制气为主的现代煤化工项目产业规模快速增长。2015年,我国煤制油产能达到278万吨,产量132万吨;煤(甲醇)制烯烃产能达到792万吨,产量648万吨;煤制乙二醇产能达到212万吨,产量102万吨;煤制天然气产能达到31亿立方米,产量16亿立方米。截至“十二五”末,我国已建成20套煤(甲醇)制烯烃、4套煤制油、3套煤制天然气和12套煤制乙二醇示范及产业化推广项目。
煤化工的经济性主要取决于煤炭和石油的价格,另外还要综合考虑水资源、原材料及产品运输管网费用。由于煤化工产品以前均由石油路线制得,所以简单说来,石油价格上涨幅度超过煤炭涨幅,煤化工将受益。现在煤化工项目采用的原料大致为劣质煤,暨优质褐煤。 该煤热值低,性质差,不适合发电和炼焦等,所以作为煤化工原料生产清洁能源加以利用。
煤制油经济性测算
煤制油项目的盈亏平衡点影响因素包括:原料煤,动力煤、水资源、能耗、项目产品结构、装臵规模。一般来说,装臵规模越大、产品种类越多,盈亏平衡点就越低,反之,盈亏平衡点就越高。
神华一期100万吨/年煤制油项目,根据神华集团方面介绍,煤制油的成本大约对应国际原油价格在50-60美元/桶。将来随着装臵的消缺和稳定高负荷运行,盈亏点能适当降低。
以目前的工艺,每产一吨成品油,直接液化消耗原煤是3-4吨,间接液化消耗5吨;每吨油品产出中,直接液化耗水量为5-10吨,间接液化项目耗水量是8-12吨。从单位投资金额计算,直接液化的每万吨成本是0.8亿-1.1亿元,而间接液化则是1.1亿-1.3亿元。
从煤制油成本构成来看,与石油炼制不同的是,其成本中与投资相关的固定成本占50%左右,主要原料和动力煤炭成本占35%左右,因此尽管2016年下半年煤炭价格大幅上升,但是对于煤化工成本端的作用却相对有限。
煤制乙二醇经济性测算
目前国内在建的煤制乙二醇项目只有2家,丹化科技和华鲁恒升。 国内的石油路线乙二醇成本一直很高,原因之一是核心设备和催化剂依赖进口,成本居高不下,原因之二是原油和乙烯成本高,导致国内石油路线的乙二醇比中东高30%以上。据测算,煤制乙二醇的成本比国内石油路线低将近50%,但由于示范装臵没有运营,这一数据只能是理论推测。根据丹化科技披露的试验数据测算,煤制乙二醇的成本如下:
按此成本,煤制乙二醇的成本相当于国际油价在30美元左右。
考虑到目前煤炭坑口价已达到298元/吨,煤制乙二醇总成本估计为36美元左右。
煤制烯烃经济性测算
煤制烯烃和石脑油裂解制烯烃技术路线经济性比较,主要取决于甲醇价格,而甲醇价格又由煤炭价格决定。如采用外购甲醇制备烯烃,烯烃的成本受国际甲醇和中东天然气价格影响。
目前国内唯一运行的神话包头项目,每月净利润有将近2.5亿,每年能收回30亿。我们以两种甲醇价格和选用不同煤制烯烃技术(UOP&DMTO)分析煤制烯烃的盈亏点。
煤制天然气经济性测算
我们以40亿立方米煤制天然气为例,采用三种主流的气化技术,测算煤制天然气的成本。我国西气东输二线口岸气价测算约2.5元/m,煤制天然气的优势将随着天然气价格的上涨逐渐凸现出来。
目前的OPEC一揽子原油价格为51美元/桶,恰好处于煤制油的经济平衡线附近。若未来原油价格进一步上涨,煤化工产业将具有显著的经济性。从而带动煤化工产业的运营和投产。此外,对于煤制乙二醇、煤制烯烃和煤制天然气来说,目前的油价具有明显的经济性,未来煤化工项目投产数将有望持续增多。
(二)政策与技术逐步成熟,环评通过数量增加
国家对于煤化工的政策导向经历了10年的摇摆期,也使得煤化工始终没有真正成为国家战略级产业。
2004-2007年,煤化工刚刚起步,政府对其基本持肯定态度,政策也以鼓励为主;
2008-2011年,政策则从积极倡导转变为控制现代煤化工产能的增加;
2012-2014年,政府对煤化工重燃热情,政策悄然转向;
2014-2015年,政府对煤化工的态度又悄然下降,政策再次降温。
2016年以来,政策逐步回暖,环评通过数量增多,同时审批权下放,政策导向也趋向于鼓励新型煤化工合理、规范发展。
截至2016年11月,已获得国家环保部环评批复的新建煤化工项目共有6个。同时,国家发改委官网显示,在近半个月的时间内,国家发改委已受理了两个建设项目的环境影响评价文件,这两个项目分别是青海矿业集团股份有限公司60万吨/年烯烃项目和伊泰伊犁能源有限公司100万吨/年煤制油示范项目。
从2014年下半年开始,环评难过就逐渐成为现代煤化工的业内共识。据不完全统计,2014年只有一个煤化工新建项目环评获批。而2015年,环保部更是收紧了煤化工新建项目的环评,当年未有新建煤化工项目获批,多个大型煤化工项目的环评均被否。这其中就包括2016年获批的山西潞安矿业(集团)有限责任公司高硫煤清洁利用油化电热一体化示范项目、苏新能源和丰有限公司40亿标准立方米/年煤制天然气项目等。
2016年以来环评通过项目的增加,一方面是因为前几年批复的项目比较多,很多环评都堆积在一起,另一方面是因为之前环评不合格的也都已进行了相关改进,达到了环评的要求。
随着煤化工技术的不断改进和发展,应对环评业内普遍认为不存在技术上的难题。
(三)石油对外依存度不断攀升,战略储备地位支撑煤化工长期逻辑
中国一直以来是一个资源相对贫瘠的国家,石油、天然气和煤炭储产比均低于世界平均水平,其中石油的储产比仅为11.7年,远远少于天然气和煤炭的储产比。
由此导致我国石油的对外依存度不断攀升,2016年我国石油对外依存度达到65.6%,为历史最高。若未来油价进一步上行,国家战略资源将受到威胁,因而从长期来看,煤化工的战略储备地位将得到加强。2016年7月,习总第二次访问神华集团,主要就是考察煤制油项目建设进展,显示了高层对于煤化工长期战略地位的肯定。
从公司公告的国内订单来看,煤化工项目占其大型订单的较大比例,且其签订时间与数量也与煤化工整体周期的景气度呈相关关系,我们认为随着煤化工产业景气度的再次回升,公司煤化工项目新签订单有望触底回升。
从2016年半年报公布的订单数据来看,公司订单结构上煤化工所占比例逐步下降,其他各领域均有不同程度的下降。各领域所占比例分别为:化工40.1%、石油化工30.94%、煤化工7.79%、电力1.47%、建筑8.82%、环保2.07%、其他8.81%。非化工领域所占比例由2014年的7.17%上升至21.17%,公司业务集中度过高的现象得到初步缓解。随着未来公司在环保等领域的突破,有望在更为多元的领域取得进展。


四、风险提示
(一)政治风险
“一带一路”首先会遭遇其他大国在国家战略层面可能的挑战,比如美国在东盟、中东的影响力,俄罗斯在中东欧及中亚地区的影响力,包括印度在南亚地区的影响力等都可能对中国“一带一路”战略的实施产生遏制作用。
此外,“一带一路”国家内部政治的不稳定。沿线的合作伙伴中,许多是正处于社会和经济结构转型时期的发展中国家,他们在安全和发展方面普遍存在不确定性矛盾,比如转型前景不明、面临领导代际交接的中亚、西亚等国。这些国家在未来的十几年前间可能在政权模式和对外政策中都会有较大的摇摆。

(二)汇率风险
“一带一路”战略涉及60多个国家和地区,其中很多都是新兴经济体,它们的货币可能并不全是可兑换货币,有可能外汇管制比较严,金融市场深度、广度也不够,导致汇率风险难以化解。再加上国际经济环境与金融市场波动的影响,我国企业“走出去”面临着一定的汇率风险。
(三)竞争风险
国际工程承包中,大型跨国建筑企业运用信息技术和现代管理手段,能够以比传统管理手段更高的效率和更低的成本实现全球资源的配置,从而增强在国际市场的竞争力。从行业层面看,则促进了全球建筑市场一体化程度的提高。这也导致了国际市场竞争日益激烈。中国大部分国际性建筑企业由于体制机制等问题没有根本解决,导致经营模式相对落后,管理水平偏低,在国际建筑市场上面对欧美大企业的竞争有较大压力。
(四)煤化工发展不达预期的风险
尽管煤化工产业由于油价的上行景气度开始回升,但是不可避免未来由于政策、环保等因素,煤化工的发展再次受抑制。同样有可能由于国际油价再度大幅下行导致煤化工经济性下降,下游煤企投资意愿减弱,公司煤化工订单下滑。
五、投资建议与估值
1、作为海外园区建设平台,公司大幅受益于“一带一路”政策的推进。
2、公司受益于煤化工产业景气度上升。
3、订单结构转型,非化工领域占比上升,多元化发展可期。
预测公司2016-2018年净利润分别为24.76/28.63/34.99亿元,同比增长-13%/16%/22%。EPS分别为0.50/0.58/0.71元,PE分别为14/12/10倍,给予“买入”评级。

风险提示:其他国家政治风险、汇率风险、竞争风险、项目自身风险。
文:长江建筑

