■军工行业已具备战略投资价值:“党指挥枪”的党对军队绝对领导的原则,决定了军工行业具有极政强的治属性,强国必先强军,国家对国防建设的重视程度和投入力度,保证了军工板块长期景气程度,随着“军改”不断推进和深化,军工集团资本运作频频,军民融合已上升为国家基本国策的空前高度,我们认为,军工行业具备极高的长期投资价值。
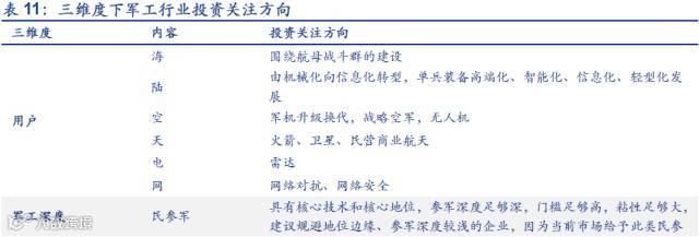
■三维度看军工行业投资机会:我们从用户、“军工深度”和行业领域三个维度去定位以及定义一个军工股,以及探索军工板块和个股的投资机会。
用户:现代作战体系已从原来的海陆空三维发展到海陆空天电网六位一体。海:围绕航母战斗群的建设;陆:机械化向信息化转型,单兵装备高端化、智能化、信息化、轻型化发展;空:军机升级换代,战略空军建设和无人机的发展;天:火箭、卫星和民营商业航天;电:电子对抗和雷达;网:网络对抗和网络安全。
“军工深度”:无论是“民参军”还是资产注入和军工院所改制,对于军工企业,尤其是上市公司,结果和目的皆是提高公司军工业务的“深度”和比例。民参军关注具有核心技术和核心地位,“参军”深度足够深,门槛足够高,粘性足够大,建议规避地位边缘、“参军”深度较浅的企业;关注小市值大平台的传统军工企业以及优质科研院所改制机会。
行业领域:重点关注装备制造、新材料和电子信息三个领域。装备制造:飞机尤其是大飞机制造,以及围绕航母的相关建设,动力板块特别是航空动力。新材料:“一代材料,一代装备”,关注高温合金、铝合金、钛合金等金属材料,以及碳纤维复合材料、陶瓷基复合材料、石墨烯等材料在军工领域的应用。电子信息:雷达、卫星、导航、通信和信息安全等相关应用。
■关注:航天电子、国睿科技、中航机电、中国动力、中航动力、金信诺、天银机电、尤洛卡、欧比特、川大智胜
风险提示:军改等相关政策不达预期;军工订单延迟。
一年回顾
1.1.板块整体平淡,资本运作频现
军工板块全年整体平淡,年初至今,上证综指下跌10.9%,国防军工(中信)指数下跌约24.1%,在各行业中排名倒数第五。七月受南海仲裁案等事件刺激,出现短暂反弹。目前军工行业PE为109.9倍左右,PB在维持在4.3左右,估值仍处于合理区间。年度涌现出南洋科技、st黑豹、方大化工等明星股。




1.2.国防军费开支持续加大
本世纪以来我国的军费开支一直保持增长态势,从2002年到2014年(2010年除外),军费开支的增速一直保持在两位数。2016年我国军费增加7.6%,约9543亿元,但是总体上军费增长仍是和国家经济增长相同步的,略低于预期主要原因有:GDP目标增速的下滑带动军费支出预算同步下滑;符合历史上“保增长”大年是军费增速小年的特点;“军改”推行压缩了军费中各项非战斗力支出导致整体军费增速略微下滑。
虽然目前外部环境总体有利,但长期看来仍面临多元复杂的地缘安全威胁,遇到的外部威胁和挑战存在较大可能性。预计2017年军费增速可能略高于2016年增速,维持在8%-10%的区间范围,按照目前增速预测,我国明年的军费支出有望突破万亿。

1.3.国际形势概览
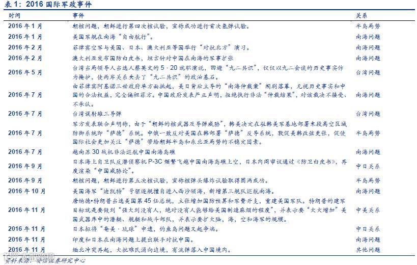
台湾问题:蔡英文上台后两岸关系复杂化。2016年1月,民进党赢得台湾地区选举。蔡英文5月在就职演讲中回避“九二共识”;6月出访巴拿马期间署名“台湾总统”制造争议并称台湾驻日代表为“大使”;7月台湾误射雄三飞弹;台湾新当局的种种动作已经显示了明确台独政策倾向,加上台湾断言未来在南海问题上,两岸不可能展开合作,使得新时期下的台湾政策更加扑朔迷离和敏感复杂。
中美关系:特朗普当选美国总统中美关系不确定性加大。唐纳德•特朗普当选美国第45任总统,主张增加国防预算和军费开支,重建美国军队。特朗普的建军目标就是要做到“强大到没有人,绝对没有人能够给美国制造麻烦的程度”,并表示要“大大增加”美国武器库中的潜艇、舰艇和战斗部队,并表示要扩大陆海空规模,并提出将在南海施加军事影响力。
中日关系:东海问题积怨已久日本方面动作频繁。中日在东海主权问题上积怨已久,以钓鱼岛的所有权归属问题为甚。今年7月中日军机在钓鱼岛上空对峙,日本拟将“奄美〃琉球”申遗,并同印度在南海问题上联手对付中国,中日关系再遇冰点。
南海问题:南海争端趋缓,南海局势仍不明朗。九段线内的南沙群岛,目前中国实际控制的只有9个,而被越南、菲律宾、马来西亚等国家控制的却多达45个。美国不认同中国的“九段线”国界,在南海问题上成为其他国家的后盾,今年美国与菲律宾等国进行多次海上联合演习,并派航母南海巡逻,意在搅乱南海局势。今日菲律宾杜特尔特上台后中菲南海问题稍微缓和,但南海问题仍未解决,南海局势仍不明朗。
半岛局势:朝核问题难以解决,萨德入韩半岛局势危机四伏。9月朝鲜进行第五次核试验,宣称核弹头爆炸试验取得圆满成功。以此为借口韩国同意美国在其国内部署萨德反导系统,不仅进一步加剧了朝鲜半岛局势恶化,也对我国的国家安全造成重大威胁。
台湾当局领导人当选人蔡英文的5〃20就职演说,回避“九二共识”,仅仅以九二会谈的历史事实作为掩护,使两岸关系失去了“九二共识”的政治基石。由菲律宾阿基诺三世政府单方面挑起,美日背后主导的“南海仲裁案”闹剧落幕,无视历史事实和中国的合法权益,完全偏袒菲方。中国政府发表严正声明,拒绝执行非法“仲裁结果”,对该裁决不接受、不承认。

三维度看军工股:军工股已具备战略投资价值
军工行业和军工企业比较容易定义,特殊性源于客户是军队,其产品或服务应用于国防领域。军品有广义和狭义之分,狭义上通常指武器装备和其他军事专用品,广义上指由军队使用的一切物资。军队的特殊性导致了军品或相关服务标准规范也具备了明显不同且严格的特征,如,需求牵引、注重保密性、安全性和可靠性,多品种长周期,部分种类多批次小批量等。
军工股的定义存在一定的困难,当前A股的军工股中,可以以军工业务为主,可以有部分军工业务,也可以是无军工业务但隶属于军工企业,甚至可以是存在进入军工领域的预期或者具备相关概念即可。
我们从用户、“军工深度”和行业领域三个维度去定位以及定义一个军工股。
用户:军品或服务的用户即是军队,现代作战体系已从原来的海陆空三维发展到海陆空天电网六位一体,需求发起和标准制定皆来自于海陆空天电网各用户。
“军工深度”:“军工深度”属于自创的名词,无论是“民参军”还是资产注入和军工院所改制,对于军工企业,尤其是上市公司,结果和目的皆是提高公司军工业务的“深度”和比例,因此我们将这个维度归纳为“军工深度”。
行业领域:“军工行业”的表述其实并不严谨,行业是生产同类产品或具有相同工艺过程或提供同类劳动服务划分的经济活动类别,而所谓“军工行业”涉及机械、电子、材料、化工、计算机等众多领域。

军工股的看多逻辑,一般是几点,军费的逐年增长,中国军费占GDP比值相比美俄还有很大提升空间,军队体制改革,军工集团资产证券化空间很大等等,可是这些理由一直都存在,为什么现在要投资军工股。“党指挥枪”的党对军队绝对领导的原则,决定了军工行业具有极强的政治属性,行业发展方向和重点受政策影响极大。而本届政府和领导人对于国防军工姿态明显有所转变,东海防空识别区的划设,南海、钓鱼岛的不妥协,习近平主席在阅兵典礼上振臂一呼裁军30万大出国内国外意料,包括军内外坚决反腐“老虎苍蝇一起打",战区的划设,无不显示出一个脱离了一味中庸的国家形象,当前国家意志和外交手腕都很强硬。强国必先强军,国家对国防建设的重视程度和投入力度必然导致我国军工行业迈上一个新的台阶。我们认为当前军工股已具备战略投资价值。
三维度之一:用户
军工行业的用户,我们分为海陆空天电网六个维度,并非严格以军种划分,如陆航在编制属于陆军,海军航空兵属于海军,但我们将其归为“空”,而属于空军的雷达旅,我们将其归为“电”。由于存在类似难以界定归类的情况,此维度定性不定量。
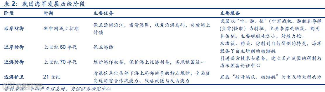
3.1.海军:远洋战略,建设航母战斗群
亚丁湾护航、航母出海,我国海军战略已发生本质性的转变,率先走出去,走向深海。海军按照近海防御、远海护卫的战略要求,逐步实现近海防御型向近海防御与远海护卫型结合转变,构建合成、多能、高效的海上作战力量体系,提高战略威慑与反击、海上机动作战、海上联合作战、综合防御作战和综合保障能力。
美国国防部发布的《中国军事与安全发展态势报告》认为,中国大力推进海军现代化的过程遵循着这样的战略路线图:一是保持有限的战略核反击能力,建设有效的水下战略核威慑体系;二是确保“近海”控制权,在东海、台海、南海等周边海洋区域的领土争端可能引发的冲突中取得胜利;三是实现有限的“远海”投送,保护重要的海上交通线,执行撤侨、反海盗、人道主义援助等多样化军事任务,同时力争在第一岛链以外的“远海”海域排除美军对其“近海”冲突的干预。

参考美国军费构成,海军投入在各军兵种中排在首位。而我国海军的远洋战略,必然会导致海军武器装备的持续投入,围绕航母战斗群的建设将成为重点。

3.2.陆军:规模缩减,机械化向信息化转型
随着武器装备的发展以及战争形态和作战样式的不断演变,其他军兵种在战争中的地位迅速崛起,陆军在军队中的主体地位以及在战争中的主宰地位已经不可避免地发生改变。陆军按照机动作战、立体攻防的战略要求,实现区域防卫型向全域机动型转变,加快小型化、多能化、模块化发展步伐,适应不同地区不同任务需要,组织作战力量分类建设,构建适应联合作战要求的作战力量体系,提高精确作战、立体作战、全域作战、多能作战、持续作战能力。
规模缩减是为了适应新的战略环境和战争形态的深刻变革,并不代表战斗力减弱,陆战过时、陆军无用的认识是错误的。美军认为,陆军能够将空军和海军夺取的短暂优势转化为永久优势,陆军的投入和部署是美国承诺履行任何陆上使命的最明确标志。陆军对国家安全的贡献是,在军事行动的全部范围和冲突的所有阶段上,提供及时而持续的地面控制,陆军是国家最为倚重的履行全谱军事行动的部队。
我们认为,陆军建设的机遇在于由机械化向信息化转型,在转型过程中,陆军信息化武器装备的比例和规模是逐步增大的,如我军新一代主战坦克需要具备实时战场感知、高效指挥控制、快速机动突击、精确火力打击、信息综合防护等特点。
在信息化转型进程中,在小型化、多能化、模块化原则的指导下,陆军单兵装备同样会向着高端化、智能化、信息化、轻型化发展。如美国国防高级研究计划局启动的“班组X核心技术”项目,目的是在复杂环境中的步兵班组提高极高的感知、适应和机动能力,重点是四个领域:精确打击能力,可精确打击1千米距离以上的威胁目标;非动能攻击能力,包括有效破坏敌方指挥控制和通信系统,以及可跟随班组徒步行军的无人系统;班组感知能力,以班组作战速度探测1千米距离上的潜在威胁;班组自主能力,增强班组成员在无GPS信号环境下对6米范围内自己和同伴位臵的实时感知能力。德国莱茵金属公司启动了为德国陆军研制的“未来步兵”数字化士兵系统,该系统可能采用全无线结构设计,通过蓝牙或wifi技术实现各独立部件连接,为指挥官配备甚高频手持式无线电台,实现连及以上的梯队连接,并将系统质量减小到3.5kg。
世界先进单兵作战系统的人均装备价格都在两万美元以上,例如俄军今年投入使用的Ratnik单兵系统,军方曾公布该系统单人装备成本在100万卢布左右,按当时的汇率算约合31000美元;2013年驻阿富汗的澳大利亚士兵采用的是Land125单兵系统,单人装备价格约为27700美元;德军于2006年采购并于2012年投入测试使用的IdZ单兵系统单人装备价格约为26500美元。除此之外,还有正在计划中的FIST单兵系统(英国军队)、SoldatoFuturo单兵系统(意大利军队)、F-INSAS单兵系统(印度军队)等,都将投入不菲。

3.3.空军:战略空军下的大飞机
空军按照空天一体、攻防兼备的战略要求,实现国土防空型向攻防兼备型转变,构建适应信息化作战需要的空天防御力量体系,提高战略预警、空中打击、防空反导、信息对抗、空降作战、战略投送和综合保障能力。
我们认为,主战飞机的升级换代和无人机的迅速发展,是未来投资空军相关领域的机会所在。从主战飞机的数量来看,我国各类型主战飞机数量均低于美国的水平,部分类型战斗机数量甚至要少于日本。据美国国防部发布的中国军力报告2016统计,美国作战飞机数量为3529架,我国数量仅为1504架,仅为美国数量的二分之一左右。空军作战能力与美国相差巨大,也难以达到覆盖我国领土巡航的要求。

从战斗机类型看,我国战斗机装备落后,空军战斗力不足,与美国差距巨大:
•我国第二代机机型占比达到81.83%,第三代机占比仅为1.58%,第四代机占比为0,第二代机型难以满足现代国防战争要求;
•相比美国,第三代机占比73.18%,第四代机占比8.05%,所以,发展我军自主机型,大规模制造高水平军机迫在眉睫。


随着二代战机的逐步退役,歼10,歼11等第三代战机将大量列装。预计未来5-10年,第三代战斗机新增数量将达到1000架左右。同时,以歼20为代表的四代战机也逐步列装。
随着国内军队的列装稳定增长以及军贸出口市场在全领域横向与纵向的扩张,根据互联网研究机构艾瑞咨询《2016年中国无人机行业研究报告》,我们预测,到2024年左右,我国军用无人机产销量有望达到全球无人机市场25%左右的份额。我们认为,到2024年我国无人机规模预计将达到170亿元人民币。未来十年,预计我国军用无人机产值合计或超1100亿元人民币。

我国军用无人机领域的研究起步于20世纪50年代,相对晚于西方国家30多年,主要参研单位和企业包括高校研究所以及中航工业及航天科工集团,产业及技术水平处于世界第二梯队。随着彩虹系列、翼龙、翔龙无人机的研发成功和利剑无人机的试飞成功,我国与第一梯队美以欧等国的差距逐渐缩小,我国无人机技术已经接近国际先进水平。

目前我国军用无人机型号已实现全领域覆盖,与美以等无人机研发强国差距缩小。通过各研制单位分工合作,多种型号已经完成研发并逐渐进入服役阶段。目前在高空高速无人机领域,主要有“翔龙”无人机、WJ-600无人机、“云影无人机”,与全球鹰的定位相似;中空长航时无人机领域,我国研制的彩虹系列、翼龙系列无人机与捕食者定位相似,并且部分型号性能已取得领先;战术无人机领域,航天三院的刀锋无人机、九院的中近程彩虹系列无人机以及ASN系列无人机都已达到国际领先水准。特别是高性能隐身无人机“利剑”在2013年的首飞,在美国X-47B以及欧洲“神经元”之后,成为第三个实现该机型首飞的国家,标志着我国在军用无人机研制方面已经达到了国际先进水平。

3.4.“天军”:航天事业快速攀升
我国航天事业将进入快速攀升阶段,重量级成果将在“十三五”出现快速增长,航天是长期逻辑。“十三五”规划已将航天发展列为国家核心发展方向,未来国家发展战略将紧紧围绕“网络强国、海洋强国、航天强国”等国家战略展开;将重点发展“深海、深地、深空、深蓝”等领域的战略高新技术;力争在深空探测以及天地一体化信息网络等领域率先突破。航天已不是纯粹的学术、军队专属,目前北斗卫星导航已接近布网完成,亟待民用放量;移动通信卫星已上天服务,服务弱覆盖区域;商用遥感卫星已慢慢步入正轨,我国航天事业正在飞速的向民用、向市场靠拢,预计随着天基布完的日益完善,发达国家万亿航天市场将现于中国。今年以来,高分三号、量子卫星、天宫二号、神舟十一号、长征五号等频繁成功升空,密集航天事件将在未来5年内频繁启动,航天板块充满长期机会。民营资本逐步参与到商业航天领域,关注其中的投资机会。

据ULA数据,火箭制造中,一级火箭和二级火箭的比例为2:1,则我国未来十年一级火箭市场空间约为860亿元,二级火箭市场空间约为430亿元。一级火箭中,发动机造价占比58%,约为498.8亿元,箭体结构占比24%,约为206.4亿元,电子配套设备占比9%,约为77.4亿元,管道连接器件占比9%,约为77.4亿元。二级火箭中,发动机、箭体结构和电子配套设备均占比30%,约为129亿元,管道连接器件占比10%,约为43亿元。

我国卫星发射数量保持增长态势,仅计算价值量较大的50kg以上的卫星,2013年共发射18颗卫星,2014年共发射21颗卫星,2015年共发射23颗卫星,基于我国天基建设高速发展的背景,我们预计我国卫星发射数量将保持每年2颗的增长速度,十年总计发射50kg以上卫星将达到340颗。欧洲咨询公司预测,未来十年50kg以上卫星平均每颗造价约为1.29亿美元。以此平均造价计算,我国卫星制造十年总规模将达到438.6亿美元,折合人民币约3005亿元。按制造成本比例计算,卫星载荷制造约占市场规模的60%,为1803亿元,卫星平台制造约占18%,为540.9亿元,卫星总装总测约占22%,为661.1亿元。

3.5.电子对抗:电磁战争,雷达受益
现代战争电磁环境日益复杂,电子对抗就成为重中之重。电子对抗就是敌对双方为削弱、破坏对方电子设备的使用效能、保障己方电子设备发挥效能而采取的各种电子措施和行动,又称电子战。电子对抗分三个方面:电子对抗侦察、电子干扰和电子防御。电子对抗按电子设备的类型可分为雷达对抗、无线电通信对抗、导航对抗、制导对抗、光电对抗和水声对抗等;按配臵部位又可分为外层空间对抗、空中对抗、地面(包括海面)对抗和水下对抗。机载电子对抗系统是现代电子对抗的主要手段。随着弹道导弹和卫星的发展,外层空间是一个新的战场。
在电子对抗领域,我们对中国军用雷达市场保持乐观。我国军用雷达市场已迈入高速增长阶段,我们预测,2025年军用雷达市场规模有望达到573亿元,年复合增长率高达11.5%,未来十年军用雷达市场总规模将达到3776亿元。


3.6.“网军”:制信息权,网络安全
网络是信息化战争的基础设施,网络攻防或网络战就是利用网络的漏洞和安全缺陷对网络系统以及系统中的数据进行攻击和破坏。我们判断,信息化建设和网络攻防领域持续投入是未来的趋势。美国最早建立了规模最大的网络战部队,还发展了世界上最先进的网络战装备,并已将其推向实战。这支网军成立于2002年,美国总统布什签署“国家安全第16号总统令”,组建了美军历史上,也是世界上的第一支“黑客”部队——“网络战联合功能司令部”。2010年8月,美国和以色列合作研发的“震网”病毒对伊朗布什尔核电站发动了攻击,成为美国网军用于实战的最好例子。此外,美军也十分重视举行网络攻防演练。2006年、2008年和2010年,美国连续3次举行了代号为“网络风暴”的跨部门网络攻击应对演习。
三维度之二:军工深度
“军工深度”:“军工深度”属于自创的名词,无论是“民参军”还是资产注入和军工院所改制,对于军工企业,尤其是上市公司,结果和目的皆是提高公司军工业务的“深度”和比例,因此我们将这个维度归纳为“军工深度”。而此深度的维度,包含着“比例”和“质量”两层含义,我们推荐“优质大比例”,具有核心技术和核心地位,参军深度足够深,门槛足够高,粘性足够大,建议规避地位边缘、参军深度较浅的企业,因为当前市场给予此类民参军标的估值较高,一旦业绩可持续性不足,将面临“双杀”的风险。
4.1.军民融合是基本国策
军民融合已提升到基本国策,习主席率七常委出席年度军民融合会议,民参军企业大机遇是不变主题。习主席莅临军民融合成果大会时强调,军民融合是国家战略,要续把军民融合发展这篇大文章做实,加快形成军民深度融合发展格局。本月,年度最高级别军民融合展会也将在北京举办,装备发展部主办、七大常委出席,近百家优秀民参军企业齐聚。民参军国家战略方针不断深化推进,随着“十三五”各领域纲要的不断推出,军民融合已上升至基本国策,新的军品研发体系将带来军工系统性机会,其中民参军企业将成为短期最大受益者,且具有较大弹性。
8月8日发布的“十三五”科技创新指导纲要中,军民融合在科技创新的地位被再次强调,纲要确定将加大制度的建设、引导民营企业参与国防重大任务中来。此外,航天继续成为未来我国科技创新重大方向之一:
1.增强民用技术对国防建设的支持:深入贯彻落实军民融合发展战略,推动形成全要素、多领域、高效益的军民科技创新深度融合格局。建立完善军民重大任务联合实施的新机制,为国防建设提供更加强大的技术支撑。积极引导鼓励优势民口科研力量参与国防重大科技创新任务。打通阻碍转化的关键环节,加强评估引导,为军用技术向民用技术转化提供良好政策环境。
2.部署启动新的航天重大科技项目:深空探测及空间飞行器在轨服务与维护系统。重点突破在轨服务维护技术,提高我国空间资产使用效益,保障飞行器在轨安全可靠运行。天地一体化信息网络。推进天基信息网、未来互联网、移动通信网的全面融合,形成覆盖全球的天地一体化信息网络。
军民融合再次被提到了国家建设的战略位臵,纲要中着重强调了建立军民重大任务联合实施机制,鼓励民口科研力量参与到我国防重大科技创新中。有着较深技术底蕴的民参军企业将有机会涉及重大军事项目,而不仅仅是参与到国防边缘的业务中。大量的优秀民营企业有望在新政策下与军工企业共享国防项目红利,让军民领域融合、经济互促。在技术应用经验更
丰富,发展更多元化的领域,民营企业具有着比军工企业更大的技术优势以及效率优势。比如光纤通信、IT、民用卫星通信等高技术民营企业将率先参与到我国重大国防建设中。

2016年以来,从国家到地方,以军民融合为主题的各类型基金大量涌现,此类基金重点投资民参军、新材料、信息化、军工电子等方向,其投资方向和投资标的对二级市场的投资有一定的参考和借鉴价值,如军民融合海洋防务(大连)产业基金参股的赛思科已通过被中电广通收购而退出。
国家层面:我国首个军民融合产业发展基金(国华军民融合产业发展基金)于今年9月成立,首期规模为302亿人民币,总额预计达到1000亿元;近期国资委会议上,决定设立设立国协、国同、国创、国新4支产业引导基金,基金规模达到4000亿,军工也是重要投资领域。
国企央企层面:多个国企央企参与设立军民融合产业发展基金;其中,中船重工集团设立中船重工军民融合产业发展基金,军工集团层面积极推动军民融合基金设立,基金规模为200亿;并参股设立军民融合海洋防务(大连)产业基金,投资项目包括赛思科。
省市层面:多个省市成立军民融合产业投资基金和专项资金。其中,四川,贵州,河北等省设立的军民融合基金规模均达到百亿级。
私募基金层面:投资军民融合主题的私募基金增长态势明显,主要有达晨创投,西安高新技术产业风险投资,丰年资本,华安未来资本等。


4.2.军工集团资产注入和院所改制稳步推进
当前军工总体资产证券化率30%左右,大部分核心军工资产仍在体外,军工资产证券化率空间较大。十三五期间国防工业将进入一个国家层面推进的全面资产证券化的阶段,我们预计未来三年资产证券化率将显著提高到50%以上。


科研院所改制注入上市公司是大势所趋。军工科研院所注入到上市公司,不但可以快速大幅增厚上市公司业绩,而且将有力增强企业研发能力,提高上市公司核心竞争力。科研院所改制2017年有望取得实质性进展。2016年军工科研院所改制已在政策层面得到进展。十三五期间军工科研院所改制有望全面推广。改制完成后相关资产的资产证券化有望加速。

三维度之三:行业领域
5.1.装备制造
军工制造业和先进制造技术作为国防科技工业的重要组成部分和技术基础,其技术水平和生产能力,对增强国防实力、提升综合国力,起着决定性的作用。国防科技工业的现代化,离不开制造业及制造技术的发展与进步。高新技术武器装备及其产品的更新换代总是伴随着新材料、新工艺、新技术的重大突破,制造技术的进步为加速这些产品的更新换代提供了坚实的技术基础。集成化、数字化、网络化是现代制造系统和制造技术的发展趋势,也是军工制造业的技术发展方向。工艺技术及装备是制造业的基础,先进制造工艺及现代化装备是国防制造能力的重要体现,数字化、精密化和高效化是工艺装备现代化的主要发展趋势。
装备制造领域,重点关注飞机尤其是大飞机制造,以及围绕航母的相关建设。
航发集团的成立,两机专项的支持,我们认为,动力板块尤其是航空动力具备很大的发展空间。

5.2.新材料
军用新材料是新一代航空航天设施和武器装备的物质基础,也是当今世界航空航天和军事领域的关键技术。军用新材料主要应用于航空工业、航天工业、兵器工业和舰船工业中,其中航空航天引领着新材料的潮流,可谓“一代材料,一代装备”。以高温合金、铝合金、钛合金为代表的先进金属材料一直以来是军事工业中应用最为广泛的材料,金属材料的性能很大程度上决定了装备的性能。近年来,以碳纤维复合材料、陶瓷基复合材料为代表的一系列复合材料凭借其优异的综合性能逐渐在一些关键部件处取代金属,大有后来居上之势。此外,“面向未来的材料”石墨烯也开始在军工中大放异彩,有望在国防军工领域率先打开产业化的突破口。


5.3.电子信息
习近平在部署深化国防和军队改革时也重申,构建能够打赢信息化战争、有效履行使命任务的中国特色现代军事力量体系是改革的努力目标。由于历史原因,中国军队信息化基础相对薄弱,目前整体仍处于由机械化向信息化转变的过程中。在信息化战争中,要取得胜利,就必须拥有制信息权,制信息权是夺取现代战场胜利的关键。依靠指信息权,信息化军队可以通过精确打击武器精准打击敌方要害、通过天地侦查网络制敌于先、通过网络攻击瘫痪敌方指控系统等,使敌军的物质力量在战场上失去效力,使己方的战斗力得到倍增。信息化作战方式是全军种一体化联合作战,数字化网络把分散配臵和单独作战的部队连接到一起,把一个个小系统连接为中系统,继而连接成大系统,加之武器的射程、速度、杀伤破坏力的发展,精确打击手段的提升,从而最大限度地集中了作战威力和作战能力,具备快速胜的特点。
在国防信息化大潮下,军工电子和信息技术已成为军工行业发展的重要支撑和技术方向,关注雷达、卫星、导航、通信和信息安全等相关应用。



按照我们三维分析框架,将上述内容总结如下表。军工行业各股皆可以在三维坐标中找到其位臵。



_______________________________________
免责声明:所载内容来源互联网,微信公众号等公开渠道,我们对文中观点保持中立,仅供参考,不作为投资依据。部分文章推送时未能与原作者取得联系,若涉及版权问题, 请发送消息至公号后台与我们联系,非常感谢!
_______________________________________
深圳国金永恒基金管理有限公司(以下简称“国金永恒基金”)成立于2014年,是经中国证券投资基金业协会批准设立的投资顾问公司和私募基金管理人。国金永恒基金主要从事受托管理股权投资基金、受托资产管理、投资管理、股权投资、经济信息咨询、投资咨询、企业管理咨询等业务。产品线将涵盖定向增发基金、股票型基金、FOF股权基金、量化对冲基金、可转债基金、其他理财产品、VIP理财。为投资者提供多维度的理财配置方案。国金永恒基金研究团队致力于宏观经济投资策略和股票上市公司实地调研精准分析,研究证券市场投资策略和未来走势预测,真诚服务于私募基金客户和广大投资者。

长按二维码,关注国金永恒基金

