上下滑动查看完整风险提示
肖侃宁履历:曾就职于长江养老保险股份有限公司、太平养老保险股份有限公司、天同(万家)基金管理有限公司、南方证券武汉分公司,2016年8月加入银华基金,现任公司 FOF 投资管理部总监兼基金经理。现管理基金如下:银华尊和养老 2035 三年持有混合(FOF)(2018 .12. 13起)、银华尊尚稳健养老一年持有混合发起式(FOF)(2019.8.14起),银华尊和养老 2030 三年持有混合发起式(FOF)(2019.8.16起 ),银华尊和养老 2040 三年持有混合发起式(FOF)(2019.8.16起 )、银华尊颐稳健养老目标一年持有混合发起式(FOF)(2022.1.4)、银华尊禧稳健养老目标一年持有期混合型发起式(FOF)(2022.3.3起)、银华尊和养老目标日期 2045 三年持有期混合型发起式(2022.3.25起)、银华玉衡定投三个月持有混合发起(FOF)A/C(2022.8.8起)、银华华利均衡优选一年持有混合(FOF)(2022.8.31起)。
熊侃履历,2004年11月至2006年6月任职于国信证券,担任金融工程分析师。2006年7月加入银华基金。现管理基金如下:银华尊和养老2035三年持有混合(FOF)(自2018.12.13起),银华尊尚稳健养老一年持有混合发起式(FOF)(2019.8.14起),银华尊和养老目标2040三年持有混合发起式(FOF)(2019.8.16起),银华尊和养老2030三年持有混合发起式(FOF)(2019.8.16起)、银华尊颐稳健养老目标一年持有混合发起式(FOF)(2022.1.4)、银华尊禧稳健养老目标一年持有期混合型发起式(FOF)(2022.3.3起)、银华尊和养老目标日期 2045 三年持有期混合型发起式(2022.3.25起)、银华玉衡定投三个月持有混合发起(FOF)A/C(2022.8.8起)、银华华利均衡优选一年持有混合(FOF)(2022.8.31起)。
现管理基金业绩如下:
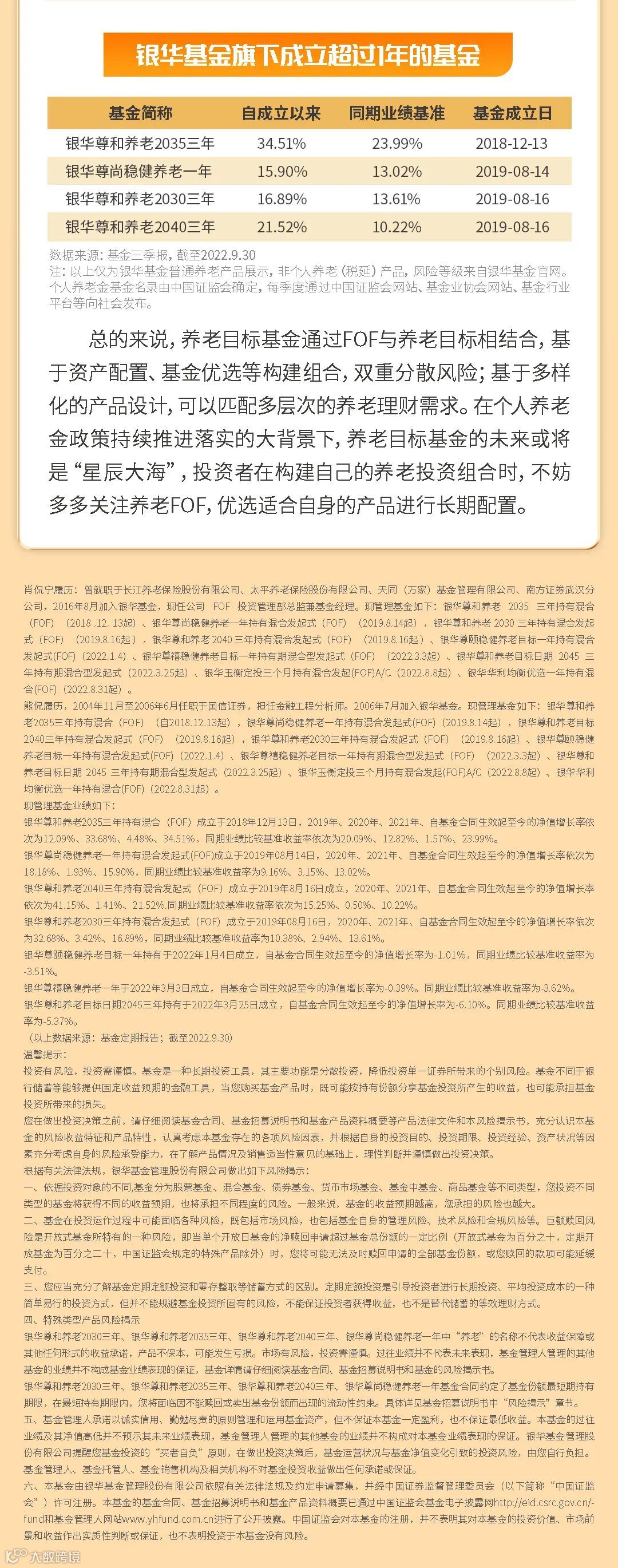
银华尊和养老2035三年持有混合(FOF)成立于2018年12月13日,2019年、2020年、2021年、自基金合同生效起至今的净值增长率依次为12.09%、33.68%、4.48%、34.51%,同期业绩比较基准收益率依次为20.09%、12.82%、1.57%、23.99%。
银华尊尚稳健养老一年持有混合发起式(FOF)成立于2019年08月14日,2020年、2021年、自基金合同生效起至今的净值增长率依次为18.18%、1.93%、15.90%,同期业绩比较基准收益率为9.16%、3.15%、13.02%。
银华尊和养老2040三年持有混合发起式(FOF)成立于2019年8月16日成立,2020年、2021年、自基金合同生效起至今的净值增长率依次为41.15%、1.41%、21.52%.同期业绩比较基准收益率依次为15.25%、0.50%、10.22%。
银华尊和养老2030三年持有混合发起式(FOF)成立于2019年08月16日,2020年、2021年、自基金合同生效起至今的净值增长率依次为32.68%、3.42%、16.89%,同期业绩比较基准收益率为10.38%、2.94%、13.61%。
银华尊颐稳健养老目标一年持有于2022年1月4日成立,自基金合同生效起至今的净值增长率为-1.01%,同期业绩比较基准收益率为-3.51%。
银华尊禧稳健养老一年于2022年3月3日成立,自基金合同生效起至今的净值增长率为-0.39%。同期业绩比较基准收益率为-3.62%。
银华尊和养老目标日期2045三年持有于2022年3月25日成立,自基金合同生效起至今的净值增长率为-6.10%。同期业绩比较基准收益率为-5.37%。
(以上数据来源:基金定期报告;截至2022.9.30)
温馨提示:
投资有风险,投资需谨慎。基金是一种长期投资工具,其主要功能是分散投资,降低投资单一证券所带来的个别风险。基金不同于银行储蓄等能够提供固定收益预期的金融工具,当您购买基金产品时,既可能按持有份额分享基金投资所产生的收益,也可能承担基金投资所带来的损失。
您在做出投资决策之前,请仔细阅读基金合同、基金招募说明书和基金产品资料概要等产品法律文件和本风险揭示书,充分认识本基金的风险收益特征和产品特性,认真考虑本基金存在的各项风险因素,并根据自身的投资目的、投资期限、投资经验、资产状况等因素充分考虑自身的风险承受能力,在了解产品情况及销售适当性意见的基础上,理性判断并谨慎做出投资决策。
根据有关法律法规,银华基金管理股份有限公司做出如下风险揭示:
一、依据投资对象的不同,基金分为股票基金、混合基金、债券基金、货币市场基金、基金中基金、商品基金等不同类型,您投资不同类型的基金将获得不同的收益预期,也将承担不同程度的风险。一般来说,基金的收益预期越高,您承担的风险也越大。
二、基金在投资运作过程中可能面临各种风险,既包括市场风险,也包括基金自身的管理风险、技术风险和合规风险等。巨额赎回风险是开放式基金所特有的一种风险,即当单个开放日基金的净赎回申请超过基金总份额的一定比例(开放式基金为百分之十,定期开放基金为百分之二十,中国证监会规定的特殊产品除外)时,您将可能无法及时赎回申请的全部基金份额,或您赎回的款项可能延缓支付。
三、您应当充分了解基金定期定额投资和零存整取等储蓄方式的区别。定期定额投资是引导投资者进行长期投资、平均投资成本的一种简单易行的投资方式,但并不能规避基金投资所固有的风险,不能保证投资者获得收益,也不是替代储蓄的等效理财方式。
四、特殊类型产品风险揭示
银华尊和养老2030三年、银华尊和养老2035三年、银华尊和养老2040三年、银华尊尚稳健养老一年中“养老”的名称不代表收益保障或其他任何形式的收益承诺,产品不保本,可能发生亏损。市场有风险,投资需谨慎。过往业绩并不代表未来表现,基金管理人管理的其他基金的业绩并不构成基金业绩表现的保证,基金详情请仔细阅读基金合同、基金招募说明书和基金的风险揭示书。
银华尊和养老2030三年、银华尊和养老2035三年、银华尊和养老2040三年、银华尊尚稳健养老一年基金合同约定了基金份额最短期持有期限,在最短持有期限内,您将面临因不能赎回或卖出基金份额而出现的流动性约束。具体详见基金招募说明书中“风险揭示”章节。
五、基金管理人承诺以诚实信用、勤勉尽责的原则管理和运用基金资产,但不保证本基金一定盈利,也不保证最低收益。本基金的过往业绩及其净值高低并不预示其未来业绩表现,基金管理人管理的其他基金的业绩并不构成对本基金业绩表现的保证。银华基金管理股份有限公司提醒您基金投资的“买者自负”原则,在做出投资决策后,基金运营状况与基金净值变化引致的投资风险,由您自行负担。基金管理人、基金托管人、基金销售机构及相关机构不对基金投资收益做出任何承诺或保证。
六、本基金由银华基金管理股份有限公司依照有关法律法规及约定申请募集,并经中国证券监督管理委员会(以下简称“中国证监会”)许可注册。本基金的基金合同、基金招募说明书和基金产品资料概要已通过中国证监会基金电子披露网http://eid.csrc.gov.cn/fund和基金管理人网站www.yhfund.com.cn进行了公开披露。中国证监会对本基金的注册,并不表明其对本基金的投资价值、市场前景和收益作出实质性判断或保证,也不表明投资于本基金没有风险。

