近期,连日侵袭全美多州的冬季风暴目前已经造成了至少38人死亡,数百万家庭和商户持续停电。
因受到致命冬季风暴的袭击,美国卫生与公众服务部于当地时间2月18日宣布得克萨斯州进入公共卫生紧急状态。
截至2月18日,得克萨斯州大约325000户家庭和企业仍然没有电力。恶劣天气也使该州的饮用水系统受损,由于低温破坏了基础设施和管道,当局命令居民需要烧开自来水后再饮用(没有电,只能捡柴火烧开水了)。
在供需的极端不平衡下,得州电价疯狂飙升。
本周早些时候,得州批发电价一度突破了1万美元/兆瓦时,相当于每千瓦时超过10美元,相当于65元人民币一度电,与平日电价相比增长近200倍。
美国国家气象局说,在未来几天,飓风将从南部平原向东海岸移动,途经的地区将有超过1亿美国人受到影响,铲雪、保暖、生活必需品热销。
2月16日,亚马逊最新通知:连续三个月销售总额达到1万美元后,卖家需要购买至少100万美元的商业保险,未购买保险可能导致无法提现甚至被禁止销售。
现在部分卖家已经投保了,可以看到这笔支出是强制性的,大卖是躲不开了。

邮件表示,希望卖家为通过亚马逊商店销售的产品提供责任保险证明,卖家要在2021年3月15日前回复。
在连续三个月的销售总额达到10,000美元之后的30天内,卖家需要购买并维持至少100万美元的商业普通保险,附加责任险或超额责任险。
收到邮件的卖家需要在30天内使用账号注册邮箱回复这封邮件,并在邮件中附上责任保险证书,责任保险证书需涵盖在Amazon.com上进行销售交易的所有商品。
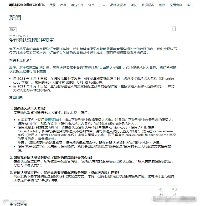
亚马逊对卖家出货新要求是:如今,对于自配送订单,卖家在通过平台的“管理订单”页面确认发货时,必须提供承运人名称。平台将对确认发货流程进行以下变更:
从2021 年 4 月 5 日开始,卖家在通过批量上传数据、API 或集成商确认发货时,必须提供承运人名称(即即承运人代码字段)。常用的承运人名称有 USPS、UPS 和 FedEx 等。
从2021年5月3日开始,亚马逊将验证所有卖家自配送订单的跟踪详细信息(包括承运人名称和跟踪ID),并对无效的跟踪详细信息显示警告。

中国春节假期过后,洛杉矶长滩港口的拥堵还是没有缓解。据海运网2月19日消息,在洛杉矶和长滩有63艘集装箱船,32艘集装箱船在锚地等待泊位。
洛杉矶港上周通过其Signal平台公布特定集装箱船的停泊天数。数据显示,一些船只在锚地停泊等待的时间几乎与穿越太平洋航行的时间一样长。
截至周二,停靠洛杉矶船只停泊的平均时间为8天。
中港协表示,初步计算,今年春节假期期间(2月11日-2月17日),上海港完成集装箱吞吐量较2020年春节增幅超过20%,宁波舟山港集装箱吞吐量增长28.85%,深圳港集装箱吞吐量增长超过10%。
1.日本宣布发现一种新型冠状病毒
日本18日宣布发现一种新型变异新冠病毒,其传染力没有变强,但有可能减弱抗体的作用。这种变异病毒,与此前在英国、南非和巴西出现的变异病毒有不同的基因变异。
日本国立感染症研究所公布的数据显示在日本国内共发现91例这种新型变异病毒感染病例。
2.日本多地将迎来暴风雪天气
据日本《每日新闻》网站报道,受低气压及强冷空气的影响,18日,从北日本至西日本的大范围地区将出现暴风、大雪天气,以日本海一侧为中心的地区可能出现暴风雪、大浪、大雪天气。对此,日本气象厅呼吁民众小心雪崩、积雪和交通阻塞等情况的出现。
截止至18日下午6时的24小时降雪量较多的地区中,日本北陆地区将达到100厘米,近畿地区将达到80厘米,关东甲信、东海地区可达60厘米,北海道地区可达40厘米,四国、九州北部地区将达到30厘米。




