
法检医疗物资无需
电子底账和产地检验
4月10日,海关总署发布了2020年第53号公告,决定对医用口罩等11类商品实施出口法定检验,立刻引起广大出口企业关注。以下为青岛海关12360热线公众号发布的口罩出口快速通关指南:
Q:
所有出口口罩都是法检的吗?
A:
为加强医疗物资出口质量监管,2020年4月10日海关总署发布第53号公告, 对医用口罩实施出口商品检验。

只有上述HS编码项下医用、医用、医用商品才实施出口法检,非医用不实施出口法定检验。
Q:
医用口罩出口属法检商品,报关前是否需要申请电子底账?
A:
与其它出口法检商品不同,此次新增纳入《法检目录》的11类医疗物资,在出口前不需要申请电子底账,正常向海关报关,报关时不需提供电子底账号。当然,也不实施产地检验,无需在产地报检。
Q:
医用口罩出口时,报关需提交哪些随附单据?
A:
根据《医疗器械分类目录》(国家食品药品监督管理总局公告 2017年第104号),医用口罩属二类医疗器械。报关时需按照《商务部 海关总署 国家药品监督管理局关于有序开展医疗物资出口的公告》(2020年第5号)要求,提供医疗器械产品注册证和出口医疗物资声明。


Q:
非医用口罩是否属于出口法定检验商品?报关时有什么特殊要求?
A:
非医用口罩不属于出口法定检验商品,报关时不需要提供医疗器械产品注册证及质量安全承诺声明,出口企业应如实申报。
Q:
出口的口罩是医用口罩,但不是给医疗机构使用,而是供企业员工或消费者使用的,是否可以申报为“非医用”?
A:
不可以。确定是否为医用口罩时,是依据商品本身的属性,而不是最终的用途。请出口企业重点关注,避免因不了解相关要求而申报错误。
Q:
企业在出口时,如何区分医用和非医用口罩?
A:
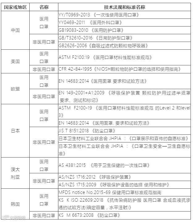
可以根据我国及国外口罩相关标准进行区分:

重要提示:符合GB2626标准要求的KN90、KN95、KN100、KP90、KP95、KP100等系列口罩,均属非医用口罩;带呼吸阀的口罩也属非医用口罩。NIOSH认证的N95口罩不等于医用防护口罩。

Q:
出口双边协议国家医用物资有什么要求?
A:
按照中国和国外政府签订的双边协议,目前对出口至下面4个国家的口罩,需申请实施装运前检验。符合装运前检验范围的,仍按照之前出口法检商品要求实施产地检验+口岸监装,并由海关出具装运前检验证书。
|
国家 |
装运前检验范围 |
|
塞拉利昂 |
每批次价值在2000美元以上的贸易性质商品 |
|
埃塞俄比亚 |
每批次价值在2000美元以上的贸易性质商品 |
|
伊朗 |
《出入境检验检疫机构实施检验检疫的进出境产品目录》中第25-29、31-97章,海关监管条件为B,检验检疫类别为N的所列产品。 |
|
也门 |
《商品名称及编码协调制度的国际公约》(HS编码)中第25至29章和第31至97章的产品。 |
海关教你分辨口罩认证证书

近期,海关查获了未获得医疗器械产品注册证书的出口医疗物资。同时提醒出口企业在报关前甄别相关认证证书的真伪,以免造成损失。
下面与大家一起具体了解如何分辨口罩认证证书的真伪。
医用口罩在中国属于二类医疗器械,是由省一级药品监管部门实施注册管理,可以通过医疗器械查询医疗器械准入号进行查询。
国家药监局官网查询地址:

进入该页面后按照上面标注的情况,把商品最小独立包装上注明的商品信息输入就可以进行查询了。
医用口罩在美国属于医疗器械,由美国食品药品监督管理局(FDA)管理。近期,FDA亲自辟谣,在官网上说明其不会对任何企业出具认证证书。

目前已获得美国FDA准入的口罩产品可以通过其官网查询注册证书号进行查询:
https://www.accessdata.fda.gov/scripts/cdrh/cfdocs/cfPMN/pmn.cfm
FDA注册查询地址:
https://www.accessdata.fda.gov/scripts/cdrh/cfdocs/cfRL/rl.cfm

(口罩产品注册证书查询)

(FDA注册查询)
根据FDA最新政策,目前是在满足一定条件的情况下认可中国标准的口罩。
授权企业链接为(名单动态更新):
https://www.fda.gov/media/136663/download

市场上的CE认证证书五花八门,几乎以假乱真。申请认证的企业可以问发证机构两个问题:
1.贵司是否为NB机构? 机构号是否可以查询?
2.出具的CE证书在官网可查吗?



欧盟公布了一系列由欧盟统一监管和认证资质授权的机构,也就是我们说的NB机构,并授予每家机构一个唯一的四位数编码即公告号,CE证书的申请和颁发就由对应法规和指令授权的公告号机构颁发。
链接如下:
https://ec.europa.eu/growth/tools-databases/nando/index.cfm?fuseaction=notifiedbody.main

对应所获取的NB授权号,点击相应的编码所在位置,进入以后可以查询该机构得到授权的指令。出具的在授权范围内的指令的认证证书才是有效的。目前欧盟和口罩相关的指令有:
医疗器械指令93/42/EEC(MMD)
医疗器械的新法规(EU) 2017/745(MDR)
个人防护装备(PPE)法规(EU)2016/425

医用外科口罩在韩国属于Ⅱ类医疗器械产品。MFDS(韩国食品和药品安全部)对Ⅱ类器械实行上市前批准。韩国规定该类商品进口商应确保进口产品符合质量管理体系的要求,并拿到MFDS授权机构的许可的。MFDS只向本国公司发证,韩代职责更重,证书真伪不用太担心。
口罩产品在澳洲需要通过澳洲澳大利亚政府保健品管理局TGA注册,TGA是澳大利亚的治疗商品(包括药物、医疗器械、基因科技和血液制品)的监督机构,依据Australian Therapeutic Goods (Medical Devices) Regulations 2002,澳大利亚对医疗器械的分类几乎和欧盟分类一致,如果已经获得欧盟公告机构(Notified Body)签发的CE证书,是可以被TGA认可的,并可以作为满足澳大利亚安全法规的重要注册资料。TGA审批通过后会为生成ATRG登记号,查询方式如下。
首先,进入官网
http://www.tga.gov.au/

选择方框中的“Australian Register of Therapeutic Goods (ARTG)”开始搜索http://www.tga.gov.au/

来源:关务小二综合自商务部、青岛海关12360热线、海关发布。


点个在看
把干货分享给更多人

