
本文转自:场内交易型产品论坛

在多方面因素综合作用下,港股市场正在经历“大变局”,港股市场生态也在逐步发生根本变化。一方面,越来越多的新经济公司或美国上市的中概股公司选择赴港上市或二次上市,使得香港形成了新经济的“聚集地”并已初具规模。这一趋势叠加关键指数如恒生科技的创设和恒生指数与国企指数的调整,正在深刻地改变整个港股原有更多偏向老经济和周期的传统面貌。
更加包容的上市规则正在改变港股市场结构。2018年修改上市规则后,新经济公司上市逐年增多,2021年已占到整体融资规模的81%。目前新经济板块在香港中资股中占比约60%,已经高于A股(数据来源:Wind,截至2022/3/31)。变化的市场结构正在增强港股在全球吸引力,港股逐步成为投资中国新经济的桥头堡。港股市场逐步汇聚中国新经济优质龙头公司,对来自全球包括大陆的投资者吸引力进一步增强。随着一批新经济公司赴港上市及中概股回归,港股新经济板块已初具规模。其中互联网、电商、生物科技、物业管理、餐饮酒店、纺织服装、运动品牌等相对于A股较为稀缺的板块吸引了大量海外与大陆资金流入并驻足香港。
图表1:港股市场已经形成
独特且与A股互补的稀缺赛道
近期A/H溢价持续走高,处于历史高位。除了纵向对比港股市场各指数近年来走势,横向对比港股市场以及A股市场表现也能够从侧面体现当前港股市场的投资价值,而A/H折溢价正是进行港股与A股比较的重要参考。由于港股市场在2021年受政策监管以及地产等板块债务违约等一系列因素的影响大幅跑输全球各大类资产,A/H折溢价也随之来到高位。当前A/H溢价已经处于长期历史均值一倍标准差以上。
图表2:当前A/H股折溢价已经处于历史高位

资料来源:万得资讯,银华基金
从中期角度看,共同配置A股与港股能够起到较好的提高风险收益比的效果。由于港股市场本身的分化和相当一些公司与A股的同质性,投资者往往在选择投资港股与投资A股之间有所纠结。但随着一批新经济公司赴港上市及中概股回归港股,港股新经济板块已初具规模,并且汇聚了一批独具特色且稀缺的板块。我们精选一些公司(例如南下偏好公司、恒生科技类的港股独特赛道公司等),与A股走势具有更好的风险分散特征(相关性更低)。从组合收益与风险分散角度,我们分别测算了蓝筹(恒指)、宽基指数(MSCI中国)、恒生科技指数、南下偏好(持股最高)的四类公司分别与A股构建组合后的效果,发现南下偏好精选个股的思路最好,科技指数次之,宽基指数第三,蓝筹最差(因为金融周期与A股重合度太高)。分别采取南下精选组合以及恒生科技指数以提高港股配置比例,不仅能提升组合收益,还能降低组合波动率。
图表3:南下偏好精选组合5年维度内配置收益曲线

资料来源:彭博资讯,银华基金
图表4:恒生科技指数5年维度内配置收益曲线

资料来源:彭博资讯,银华基金
稳增长政策有助于修正悲观经济预期,提振估值。在2021年底的中央经济工作会议中提到,“适度超前开展基础设施投资”“引导金融机构加大对实体经济特别是小微企业、科技创新、绿色发展的支持”。短期来看,“稳增长”政策定调下流动性渐宽,叠加资本市场改革催化和证券行业盈利性持续提升,预计板块估值修复行情将持续。长期来看,市场深化发展下,行业依托于企业客户、机构客户及零售客户(含高净值)日益丰富的需求,正迎来综合投行、金融市场、财富管理三大业务板块的重构。预计具备领先体制机制和综合客户服务能力的头部公司,以及细分领域差异化优势突出的特色公司有望脱颖而出。
在稳增长的政策背景下,我们认为银行业在2022年将否极泰来。主要理由包括1)稳增长政策发力见效,部分问题资产以重组方式化解,行业指标保持稳定,其中,头部机构保持报表健康状态,其他加速确认、去化问题资产。2)疫情冲击后盈利重回稳健增长轨道,净息差企稳和高增手续费收入带动PPOP增速走高,优质银行净利润潜力释放。3)估值继续调整的空间和幅度有限,估值和仓位所反映的过于悲观的市场预期有望得到修正。同时,根据历史经验,海外市场加息利好香港本地银行。
全球加息预期升温,将利好香港本地银行股。我们认为加息可能发生在2022年下半年,且HIBOR通常存在2-3个月的滞后,因此香港银行息差显著改善或需等到四季度甚至更晚。另一方面,我们认为短端利率继续下行的可能性较小,在加息预期的驱动下,香港银行2022年息差将呈现稳步回升的趋势。历史上看,利率上行周期中香港银行股价整体跑赢大市。我们认为香港银行股价与美国十年期国债存在较强正相关性,从历史长端利率上行周期看,香港银行股价表现较好,整体录得正向绝对收益和相对收益。期间表现较差个股主要由于自身经营状况不佳,我们建议在利率上行周期中优先选择资产质量稳健的标的。
2021年是互联网行业整体叙事逻辑剧变的一年,虽然行业在各种不利因素冲击下,褪去了高增长、高份额、高利润率的光环,但我们对板块的行情并不悲观。从“情绪底——估值底——业绩底”的节奏看,业绩底近在眼前。短期看,因为21Q4和22Q1预计较差的业绩,很难有行业性大机会,可重点关注行业份额此消彼长带来的情绪波动机会;中期看,在预期较低的时刻布局长期增长动力足、壁垒高的龙头将是不错的机会;长期看,下一阶段互联网硬科技等新兴方向亦在悄然酝酿。
加强反垄断和反不正当竞争的指导方向不变。自2021年7月以来,监管政策超预期等一系列因素导致港股市场中传媒互联网板块大幅走低,以港股新经济龙头成长板块为代表的恒生科技指数更是在全年跑输基本全球所有大类资产。而从中央经济工作会议的定调中我们可以看到,从“防止资本无序扩张(2020)”到“要为资本设置‘红绿灯’(2021)”,监管对于资本的性质有越来越深刻的了解,监管脉络更加清晰,执法节奏更从容和有的放矢。因此,目前市场已基本度过第一阶段最凶险的恐慌杀估值阶段。已进入第二阶段,即外部冲击后对业绩影响的落地期。第二阶段与第一阶段的不同主要在于以下几点:1、估值有底线,类似第一阶段“商业模式是否被摧毁”的恐慌会小很多,这会带动之前极度被担忧监管风险的公司出现明显反弹。2、配置价值会出现,之前由于“全景图”展开的比例非常低,部分资金选择离场,随着市场对监管理解的加深,有较高定价权的海外资金考虑到长期低配存在踏空风险,会逐步买入互联网板块大公司,并进一步带动板块。3、对监管的讨论会落实到具体影响和细节,最终在业绩而不是情绪上体现。
展望2022年,中短期大概率不会再有超预期的行业政策,可能迎来阶段性明显修复。2022年海外科技监管趋势仍值得关注,但中国科技监管政策出台高峰渐过,港股互联网龙头的业绩风险已逐步兑现,港股新老经济估值低、卖空交易占比较高且持续时间较长、机构投资者的仓位偏低,香港经济发展与国际金融中心地位方向未变,由于当前股价已较为充分地反映了市场的悲观预期,我们预计港股可能在2022年迎来阶段性明显修复,对应港股整体可能是均值回归的一年。当然,市场更为强劲的上涨可能还需要盈利预期上修和监管政策更加明确等利好因素的支撑。与此同时,从传媒行业来看,摒弃“唯流量论”趋势下精品优质内容的多元开发成为核心,加速促进行业有序健康发展;网络娱乐发展进入下半场,头部公司工业化与多媒体形态布局成为关键;拥有内容与渠道优势的平台型公司有望放大变现能力,实现价值和效率的双升。
当前内地房地产行业整体正处于需求端趋势下行、供给端深度改革的交织演变中。短期来看,预计2022年地产基本面整体将较2021年继续降速,路径上前低后高。
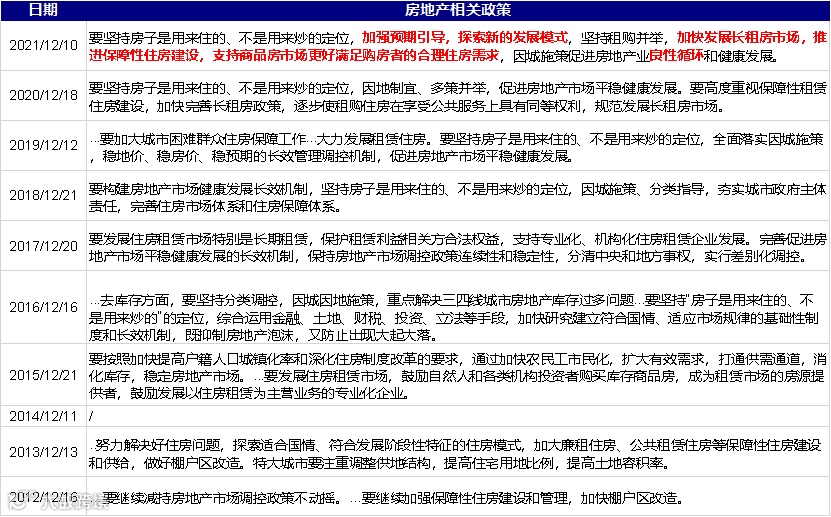
不过2021年底中央经济工作会议提出“要坚持房子是用来住的、不是用来炒的定位,加强预期引导,探索新的发展模式,坚持租购并举,加快发展长租房市场,推进保障性住房建设,支持商品房市场更好满足购房者的合理住房需求,因城施策促进房地产业良性循环和健康发展”。其中“良性循环”是目标,不仅对应于当前市场出现的由销售走弱传导至企业信用端恶化、又进一步反馈于实体市场的负向作用而言,长期来看更是须引导土地和金融资源在市场主体间形成合理正向流动,尤其避免金融资源过度配置于高风险主体而引发信用链条的负面传导。
随着供给侧“劣币”出清,行业良性竞争可期。企业高增速、高波动、不持续变为低增速、低波动、可持续。长期来看,中国城镇居民新房需求的合理中枢已跨过大周期顶部,开始步入下行趋势,宅地成交和开工量同样将随之回落且面临结构性调整与市场份额的再分布。在此背景下,开发业务更趋向于向制造业回归,拼的是产品、财务、运营的综合能力,有利于“全能型”开发商加速胜出。而额外具备优质商业性物业开发和运营基因的公司将有望锁定更为长期的终局优势。地产开发业务虽然有周期性,但也有永续性(房子总是要建的)。
一方面,开发业务回归制造业并非坏事,利润率虽薄但至少是可持续的;另一方面,通过投资性物业赚取持续稳定租金回报的市场也正得到大幅拓展(与消费、长租、养老、产业、物流等相关),这些都将助力优秀企业穿越周期。
图表5:过去十年中央经济工作会议房地产相关表述

资料来源:银华基金
2021年底的中央经济工作会议中指出,要正确认识和把握碳达峰碳中和;传统能源逐步退出要建立在新能源安全可靠的替代基础上;要立足以煤为主的基本国情,抓好煤炭清洁高效利用,增加新能源消纳能力,推动煤炭和新能源优化组合;稳步推进电网、铁路等自然垄断行业改革。
强调能源供应重要性,火电兜底及调峰作用获重视。此次会议较以往来看,除了重申新能源是长期发展方向外,亦明确了传统电源在电力转型过渡期中在保供方面不可或缺的重要支撑作用,对各地激进的“运动式”减碳进行纠正。我们认为当下火电资产的重要性正在凸显,应该获得合理回报,基于:1)电力保供兜底;2)通过现金流回血加快新能源装机布局;3)火电灵活性改造仍是当前最具备经济性、可规模化的调峰能力,是提升新能源消纳的重要手段。
新能源发展坚定不移,有“量”还须有“质”。会上指出传统能源逐步退出要建立在新能源安全可靠的替代基础上,我们认为在对新能源规模提升上,加强了对项目安全性、稳定性的要求。1)平价新能源项目回报水平不能过低、增强其面对风险的能力,受益高耗能对绿电需求提升,交易规模提升;2)增加新能源消纳能力迫在眉睫,关键环节在于电网升级改造以及 增加灵活性调节资源。国家规划到2025年新型储能/抽水蓄能装机达到30/62GW,“十四五”新增火电灵活调峰容量30-40GW。南网规划在“十四五”投资6700亿元,预计在乐观情景下“十四五”电网投资总额较“十三五”增速有望达到15%-20%,以满足新能源并网和消纳需求。(数据来源:国家发展改革委、国家能源局)
智能电动化变革时代下,中国新能源汽车产业加速渗透。2022年全球主流市场的新能源汽车渗透率有望突破10%临界点,将进入S型增长曲线的陡峭阶段,中国也是全球新能源汽车最主力的市场和产地之一。2022年预计行业需求稳健增长,新能源渗透率快速提升、智能化加速推进,产业变革已至。大变革背景下,车企乃至产业链都面临颠覆与重塑,能够快速迭代的技术和产品创新是重要抓手,也是公司业绩估值爆发的核心驱动力。中国自主品牌有望受益新能源汽车加速渗透。长期来看,从汽车大国到汽车强国,借力电动智能趋势,发挥本土化和人才优势,中国产出的自主品牌有望享受能源转型、产业升级和技术创新的红利,实现中国品牌走向全球。预计2050年中国乘用车出口量占比有望达到35%,龙头自主车企打开长期成长空间。(数据来源:《2022中金汽车白皮书》)
在稳增长的宏观调节促进下,2022年消费需求有望逐渐企稳反弹。2021年8月以来的消费放缓应当只是短期修整,基于疫情后补偿性消费带来的去年同期高基数,维持对2022全年消费呈前低后高的走势的判断。2019年,我国人均GDP已达到1万美元,加之2020年疫情之后的补偿性消费,大多数消费品在量价方面已达到了阶段性的较高水平。消费相关标的的估值已经下调到了相对较低的位置,而稳经济将会有效推动消费的企稳回升。看好大众消费的龙头公司,特别是年轻人和现代家庭需求较旺盛的服装、餐饮、娱乐、文玩等赛道。同时,家电和家具板块则有望受益于相关政策鼓励。(数据来源:国家统计局)
未来消费的总量增速靠人均GDP提升,结构变化带来新机会。以宏观视角看未来消费趋势,总消费需求取决于总收入与消费率。总收入取决于人口与人均GDP,中国仍处于良好发展阶段,生产效率提升较快,因此人均GDP增长有望超过人口变化的拖累,使得总体收入仍呈现正增长趋势。另外,随着人口老龄化,消费率也有望提升,促进消费的持续增长。人均GDP提升与老龄化也意味着消费结构的变化,更符合这些趋势的消费领域有望获得更快的发展。
稳增长和共同富裕的政策都将推动中国大众消费市场扩容。稳增长的政策中,相关的基建投资、社会开支、减税降费等措施是手段,而消费复苏则是稳经济的结果。共同富裕的政策中,推动经济总量与居民收入的持续增长、调节收入分配等措施都将有助于促进中等收入群体的逐步扩大,并有望全方位的提升居民的消费能力和消费意愿。
投资有风险,投资需谨慎。本文涉及的任何内容及观点仅供参考,不构成投资建议或依据,投资者需自主决策、自行承担风险。市场有风险,投资需谨慎。基金净值会因为证券市场波动等因素产生波动,投资者需根据自身的风险承受能力、投资期限和投资目标,谨慎选择合适的产品并详细阅读产品的法律文件,基金的具体风险请查阅招募说明书的“风险揭示”章节的相关内容。基金投资策略、投资范围、基金经理等相关信息,可前往银华基金官网的信息披露板块查询了解。


