
七月实行的外贸新规有哪些?货兜为您搜集呈现!
国家市场监督管理总局和中国国家标准化管理委员会发布的新的呼吸防护标准GB2626-2019,将于2020年7月1日起正式实施。
这一标准将替代 GB 2626-2006,将对KN95型口罩在呼吸阻力、气密性、实用性能、清洗和消毒等方面提出更高的要求,更能反映口罩实际使用过程中的性能。


德国总理默克尔宣布1300亿欧元的一揽子经济刺激方案,希望以此来摆脱目前德国的经济危机,刺激社会的消费欲望。
一揽子经济刺激计划中,其中核心政策就是下调增值税税率:
原本适用于19%增值税的商品税率降低为16%;
原本适用于7%增值税的商品税率降低为5%;
政策执行有效期为2020年7月1日至2020年12月31日;
2020年7月1日可提前实行自定义终端费体系条件的唯一成员国——美国将很快实施自定义终端费,也就是要对进入美国的国际小包涨价了!
国际邮件顾问集团IMAG执行董事Kate Muth透露,未来托运人的资费变数很大,但IMAG成员预计,美国邮政从中国进口的邮件资费或将上涨100%或是比现有资费水平高出很多。从美国到加拿大的运费也将上涨50%以上,尤其是轻小件。
近期,受中印边境冲突等事件影响,印度国内发起了抵制中国产品的运动。
6月23日,印度钦奈港口报关代理人协会(CCBA),向所有成员发布了内部清关延迟的通知,要求对所有来自中国的货物,暂停清关工作。已经完成清关的货物,需要重新进行检查,至于是否涉及所有印度港口和口岸,有待商榷。

据路透社报道,6月18日,两名印度政府官员表示,作为保护本国企业的一部分,印度计划对来自中国和其他地区的约300种产品,设置更高的贸易壁垒,并提高进口关税,该计划可能会在未来3个月内逐步成形。
有出口至印度的货主、货代企业,请提前了解当地海关政策,做好相应准备。未发货的企业,建议暂缓发货,以避免不必要的损失。
7月31日,每周向失业者发放的600美元联邦失业金将终止,目前看来并不会有接下来任何继续慷慨补助政策。实际上,许多共和党人根本不想推出后续的救助措施。因此,八月份数千万家庭的收入很可能骤降。
尽管美国采取了刺激性措施,6月约有三分之一的房客仍无法支付房租。一项联邦法律禁止在任何由联邦支持的抵押贷款资助的财产中驱逐居民(据一项估计,这占所有家庭的四分之一以上),但这项政策将于7月25日到期。在7月25日开始,房东可以驱逐房客。
数百万人的目前依赖失业金生活,而7月31日他们的生命线一般的收入来源将被掐断。如果收入援助无法得到延长,否则在失业危机最严重的地方禁止驱逐房客的禁令也将在那时左右到期:佛罗里达州于7月1日,加利福尼亚州于7月28日,纽约州于8月20日。
当数以百万计的人在其房东将他们赶出去的那一刻,在他们的收入突然暴跌时,他们的账单也将到期。数百万份被暂停的学生贷款将在10月初开始重新需要付款;在4月份大规模裁员后,超过400万个房主暂停了6个月抵押贷款支付,他们也需要在10月底重新开始还款。
很少有人认真地预期美国经济会在这些法案到期后尽快复苏。联邦政府自己的预测是,即使隔离解除后,人们马上能重返工作岗位,明年的失业率仍将高得惊人。
据外媒报道,英国首相约翰逊的办公室表示,约翰逊将在6月23日公布最新“解封”计划,并将于7月4日正式让英国进入解封第三阶段,以全面重启经济。
报道进一步指出,尽管英国商店商场已全面开业,但营业额仍只维持在平时水平的40%左右。为此,英国政府还在酝酿减税大招,财政大臣苏纳克很可能会宣布将增值税(VAT)从目前的20%降低到17%,甚至到15%。
为了帮助各位商户平稳物流价格,降低物流价格上涨给商户们带来的成本压力,Wish将在7月初上线A+物流计划美国路向。具体上线时间、物流价格,及Wish给予的优惠政策将会尽快公布,请各位商户及时关注相关公告。
Dash Wand设备停止
6月23日消息,据the Verge报道,亚马逊近日向用户发送邮件,宣布将会在7月21日起停止支持Dash Wand设备。
据了解,Dash Wand发布于2017年,可让用户扫描条形码并自动将扫描物品添加到购物车中。此前,亚马逊在2019年2月停止销售Dash按钮,并于去年8月关闭了功能服务。
关闭 Echo Look 服务
亚马逊(Amazon)将停止其独立设备Echo Look camera的生产,这款设备使用人工智能和机器学习技术,为用户提供时尚建议。
Look的配套应用和设备本身将于7月24日停止运行。从现在到2021年7月24日,Look用户可以通过创建一个免费的亚马逊照片账户来备份他们的图片和视频。
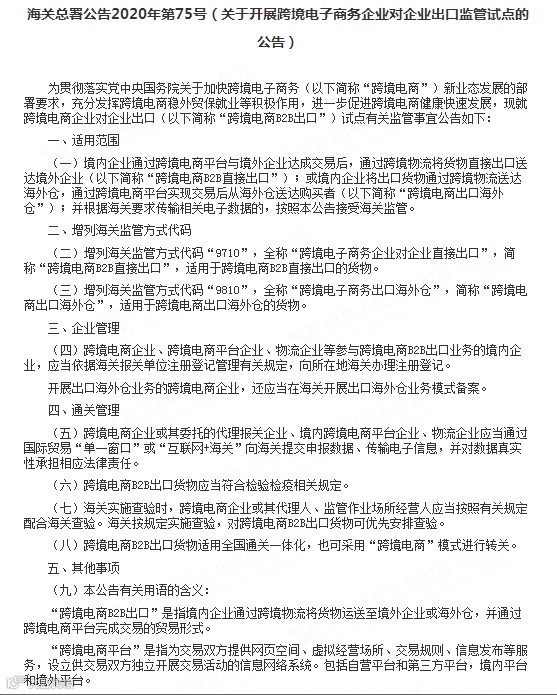
6月13日,海关总署75号政策的公布让跨境圈沸腾:增列海关监管方式代码“9710”、“9810”,跨境电商B2B出口货物适用全国通关一体化,也可采用“跨境电商”模式进行转关。该政策将于2020年7月1日起正式施行。

两种类型跨境电商业务可以参与B2B出口试点:
一种是跨境电商企业对企业直接出口。境内企业通过跨境电商平台与境外企业达成交易后,通过跨境物流将货物直接出口送达境外企业。海关增列监管方式代码“9710”,适用于跨境电商B2B直接出口的货物。
另一种是跨境电商出口海外仓。境内企业将出口货物通过跨境物流送达海外仓,通过跨境电商平台实现交易后从海外仓送达购买者。海关增列监管方式代码“9810”,适用于跨境电商出口海外仓的货物。
对于核定征收政策来说,铺货模式的卖家可能实施起来还有些难处(尤其是小包多、复购率比较低、单价低的产品,走9610从时效上和费用上看可能都不那么划算),但是对于精品卖家、特别是大量走海外仓模式的,走9810实施起来相对来说应当还是比较容易实现。
中国人民银行新近发布的《中国人民银行关于开展大额现金管理试点的通知》(全文附后),决定自2020年7月起,在河北省、浙江省和深圳市开展大额现金管理试点:

试点为期2年,先在河北省开展,再推广至浙江省、深圳市。自2020年7月起,河北省开始试点。自2020年10月起,浙江省、深圳市开始试点。
各地对公账户管理金额起点均为50万元,对私账户管理金额起点分别是河北省10万元、浙江省30万元、深圳市20万元。
管理业务情形以有现金实物交接的柜面业务为主,包含通过大额高速存取款设备自助存取款情形,并须针对拆分、现金隐匿过账等规避监管、“伪大额现金交易”情形制定防范措施,既监测单笔超过起点金额的交易,也监测多笔累计超过起点金额的交易。
点击查看更多干货内容



