学术观点
摘要
随着我国社会经济的快速发展,城乡发展不平衡等问题凸显,在超大型城市尤为突出。城乡融合发展是实施乡村振兴战略的重要突破口,强调融合互动、共建共享,交通对于推动城乡融合发展有着重要的作用,但我国传统的村庄规划存在诸多局限性,而国内学者对于城乡问题的研究主要致力于经济、体制等方面,对于村庄交通规划缺乏关注与实践探索。为促进城乡融合发展,本文结合乡村振兴与国土空间规划体系的新要求,以广州为例探索提出了一套超大型城市的村庄交通规划方法,包括基于产业类型的村庄交通规划方法、基于集聚类型的乡村群交通规划方法、城乡交通融合措施等,为同类研究提供参考。
1
引言
英国诗人库柏说:“上帝创造了乡村,人类创造了城市”。城市由乡村发展而来,我国由于城乡制度的差异,城市与乡村的发展出现了巨大差异。随着城镇开发边界不断扩张,原本空间上相互隔离的城与乡变得越来越近,城乡互动逐渐频繁。当前,我国的主要矛盾已经转变为“人民日益增长的美好生活需要和不平衡不充分的发展之间的矛盾”,其中城乡发展不平衡、乡村发展不充分等问题表现得尤为突出。党的十九大提出建立健全城乡融合发展体制机制和政策体系,正式提出了“城乡融合发展”的概念,强调融合互动、共建共享,是实施乡村振兴战略的重要突破口。国家正在加快推进“多规合一”的国土空间规划体系,将主体功能区规划、土地利用规划、城乡规划等空间规划融合为一,促进乡村振兴、农业现代化与城乡融合发展。
超大型城市的乡村地区,一方面承接城市溢出功能,另一方面自身对于品质的追求,与供给端的缓慢增长相比严重脱节。如何妥善处理城乡关系,尤其是推进城乡产业一体化,补齐乡村配套基础设施的发展短板,已是实现乡村振兴的关键。一直以来,国内学者对于城乡问题的研究主要致力于经济、体制、机制等方面,但对于村庄交通规划如何适应、支撑城乡融合发展,乃至推动城乡关系的重塑均缺乏关注与实践探索。
2
超大型城市的城乡问题与传统村庄规划的局限
超大型城市是指常住人口超过1000万的城市,广州2019年常住人口约1500万、全市面积7434平方公里,其中农村人口占18%、农村面积占78%,具有大城市带大农村的特征,城乡之间的发展水平差异明显,但传统村庄规划尤其是村庄交通规划存在诸多局限,未能充分发挥交通对城乡融合的推动作用。
2.1 城镇与乡村的供应链体系存在断层
广州城镇化率超过80%,大量的城镇人口集中居住在仅占不到全市面积22%的建成区内,公路及市政道路总长度超过1万公里、地铁里程超过500公里,其中70%以上位于建成区内。在完整的生产与服务网、联通设施网有机整合一体的城市建成区中,物资供应链体系利用相关配套、发达的道路网、轨道线网实现大范围的资源配置功能。
广州背山面海,南北跨度超过150公里,分布了1142个不同类型的村庄,按照区位可分为城中村、城边村、远郊村等,按照产业又可分为农业、工业、旅游等。各类村庄差异较大,城中村位于建成区内,城边村位于近郊,其人口、产业、交通便利性都明显优于远郊村。村庄在产业、交通、环境等各方面,都与城区存在较大差距,户籍100人以上的自然村虽已实现“村村通公路”,但尚有部分村庄未通村道,交通设施“建、管、养”问题突出。村庄空间尺度较小、人口有限,可容纳产业规模小,不能形成完整产业链,配套设施严重依赖于周边镇、集市供应,由传统农业向现代农业过渡的进程缓慢,人口外流,产生空心化、老龄化问题。
乡村地区农业规模化不足以及制造业、服务业均处于低水平阶段,导致农业内部有机融合、全产业链融合等渠道不畅,与城市供应链体系产生断层。广州里仁洞村是全国有名的 “淘宝村”,以特色农产品和手工艺品为主力产品,但由于农产品标准化、规模化程度低,基础设施不完善、物流不健全,导致经营成本高、销售价格低,商家难以为继 [1]。供应链断层导致超大型城市的城乡居民收入差距逐年加大,广州城乡人均可支配收入比例达2.36,介于北京2.57、上海2.25之间,而珠三角主要城市均在2以下。
2.2 传统村庄规划的局限
城乡一体化发展的核心是城乡产业一体化,只有通过统一市场促使人、物、资金等要素在城和乡两个地域空间、在不同产业之间有序流动和优化配置,才能推动城乡产业形成优势互补、分工协作、渗透融合、协同发展的一体化格局[2]。交通对于推动城乡融合发展有着重要的作用,通过促进人与物的双向流动,推进城乡产业升级与互补,完善供应链体系。但我国传统的村庄规划,尤其是村庄交通规划存在以下局限,未能充分发挥交通对城乡融合的推动作用。
一是规划编制起步较晚。我国的村庄规划起步于改革开放初期,从单纯解决农民房随意占用耕地等农保田问题,到有规划可循、有法规可依的规范化阶段;从“一法(《城市规划法》)一条例(《村庄和集镇规划建设管理条例》)”指导下的传统村庄规划编制体系(“总体规划—建设规划”),到“一法(《城乡规划法》)”指导下的城乡一体规划编制体系,不断探索 [3]。广州持续推进村庄规划编制, 2007年完成全市村庄规划全覆盖,2013年被列为全国村庄规划编制和信息化建设试点城市,2014年完成第二轮村庄规划,然而村庄规划中交通内容很少、指导性较差,专门的村庄交通规划自2016年才开展,起步较晚。
二是缺乏与城市规划的对接。一个村庄布点规划往往管控几十个、上百个行政村,管控与衔接力度弱,难以有效对接城市规划。尤其在村庄交通规划中,只关注落实市域高快速路,未考虑城市主次干道、支路与村道如何衔接,导致城乡结合部的规划冲突严重,控规与村规存在两套不同的规划路网。
三是缺少产业规划以及与土地规划的协调。村庄规划以划定宅基地区域、农业生产区、生态保护区为主,致力于空间布局、建设用地布局调整、公共配套设施、生态环境保育和农村住宅建设[4],产业布局规划仅落实重大产业园区,与大部分村庄本身没有关系,在更为广阔的集体土地范围内往往是一片绿色[5]。缺乏有效的产业规划引导以及与土地利用规划的协调[6],空间规划犹如唱“空城计”。村庄交通规划更是基本未考虑乡村地区的交通设施布局,与城乡产业、空间脱节,用地指标紧张,交通设施没有明确的指标控制,规划落实遥遥无期。
3
乡村振兴战略及国土空间规划体系的新要求
3.1 交通是城乡空间衔接的最前沿
城与乡之间存在或有形或无形的边界线,要实现城乡产业一体化,核心是人如何跨过去、物如何运过去,因此交通的衔接协调是城乡融合过程中首要解决的问题。2019年4月,中共中央、国务院发布《中国中央国务院关于建立健全城乡融合发展体制机制和政策体系的意见》,明确指出统筹规划重要市政公用设施,推动向城市郊区乡村和规模较大中心镇延伸,推动城乡路网一体规划设计,畅通城乡交通运输连接。在村庄规划的内容逐渐向全域化、全要素、全过程的思路转变的过程中,构建城乡一体化空间规划新体系,进一步强化规划在重塑城乡空间结构和经济地理、适应城乡融合发展新要求、均衡城乡公用设施等方面的法定地位[7],逐步改变建设布局“重城不重乡、城乡分离”的传统发展模式,着力打造基础设施、生态廊道、产业经济、历史文脉等交互融合的空间结构,形成城乡规划一体、空间有机联动、资源配置优化、整体效能提升的城乡规划发展新格局
3.2 交通将乡村产业推向与城镇供应链体系深度融合
乡村振兴是一项复杂的系统工程,必须强化规划引领。十九大报告明确将产业兴旺放在乡村振兴的首位,产业兴旺以农业为基本依托和核心,但不局限于农业,乡村发展和农民富裕不能仅依赖于农业,可通过农业内部有机融合、全产业链发展融合、农业产业链延伸融合、农业功能拓展融合、产业集聚融合等多种模式[8]。在乡村地区产业逐步融入城市产业体系过程中,提升乡村产业在城市供应链体系中的重要性,离不开城乡物流体系的搭建、交通基础设施的深度融合。
国土空间规划体系中各级规划虽存在一定的共性,但对于村域尺度和国土空间规划而言,仍需立足于乡村的地域特性构建[9]。不同地域、特征、产业类型的村庄具有不同的资源条件,面临不同的问题,需要多元化、差异化的交通规划对策,坚持因地制宜、突出地域特色,防止乡村建设“千村一面”。
3.3 交通可深度管控乡村空间资源、组织秩序
《中共中央国务院关于建立国土空间规划体系并监督实施的若干意见》、《关于加强村庄规划促进乡村振兴的通知》指出,应坚持“多规合一”规划理念,推动乡村建设、产业发展、土地利用、基础设施、生态保护等规划相互协调与衔接,科学合理安排村落分布、土地资源、产业集聚、生态涵养等空间布局,切实解决“规划不管控,用地无指标,发展缺产业”等空间资源无法有效利用的问题。
村庄规划是国土空间规划体系中乡村地区的法定详细规划,引导乡村空间系统重构、统筹村域空间要素配置、落实基层空间资源管制、促进村庄组织秩序构建。在村庄用地空间受限的情况下,存量发展占据土地开发主体地位,锁定效应日益突出[10],交通设施具有长寿命、空间排他性的特征,其肌理将在较长时间内影响乃至决定村庄产业、居住等空间布局,科学合理的村庄交通规划可实现对乡村空间资源、组织秩序的深度管控。
4
超大型城市的村庄交通规划方法探索
超大型城市与一般城市相比,城乡特征与问题更为复杂,本文结合乡村振兴战略及国土空间规划体系的新要求,探索提出了一套超大型城市的村庄交通规划方法,已在广州村庄规划编制中得到应用。由于城中村位于城市建成区内,主要以城边村、远郊村为研究对象。
4.1 单处村庄交通规划
4.1.1 村庄交通体系构成
参考城市交通规划体系,村庄交通体系由道路、公共交通、静态交通、慢行交通、货运交通、交通管理与安全等六大系统构成,并与“三块地”(农用地、农村集体经营性建设用地、宅基地)以及“三生空间”(生活、生产、生态)相协调,以便能够在土地指标有限的前提下落实交通设施。
道路系统是村庄交通规划的核心,广州将村庄道路划分为村干道、村支路、街巷和田间道四个等级(见表1),形成《广州市村庄道路规划技术指引》并已印发实施。
在超大型城市的供应逻辑中,镇一级可相对弱化,适当打破城—镇—村三级垂直结构关系,在村庄交通规划中打通城与村、村与村间的直接联系,并与城市规划协调互动。
表1 村庄道路等级指标一览表
4.1.2 基于产业类型的村庄交通规划要点
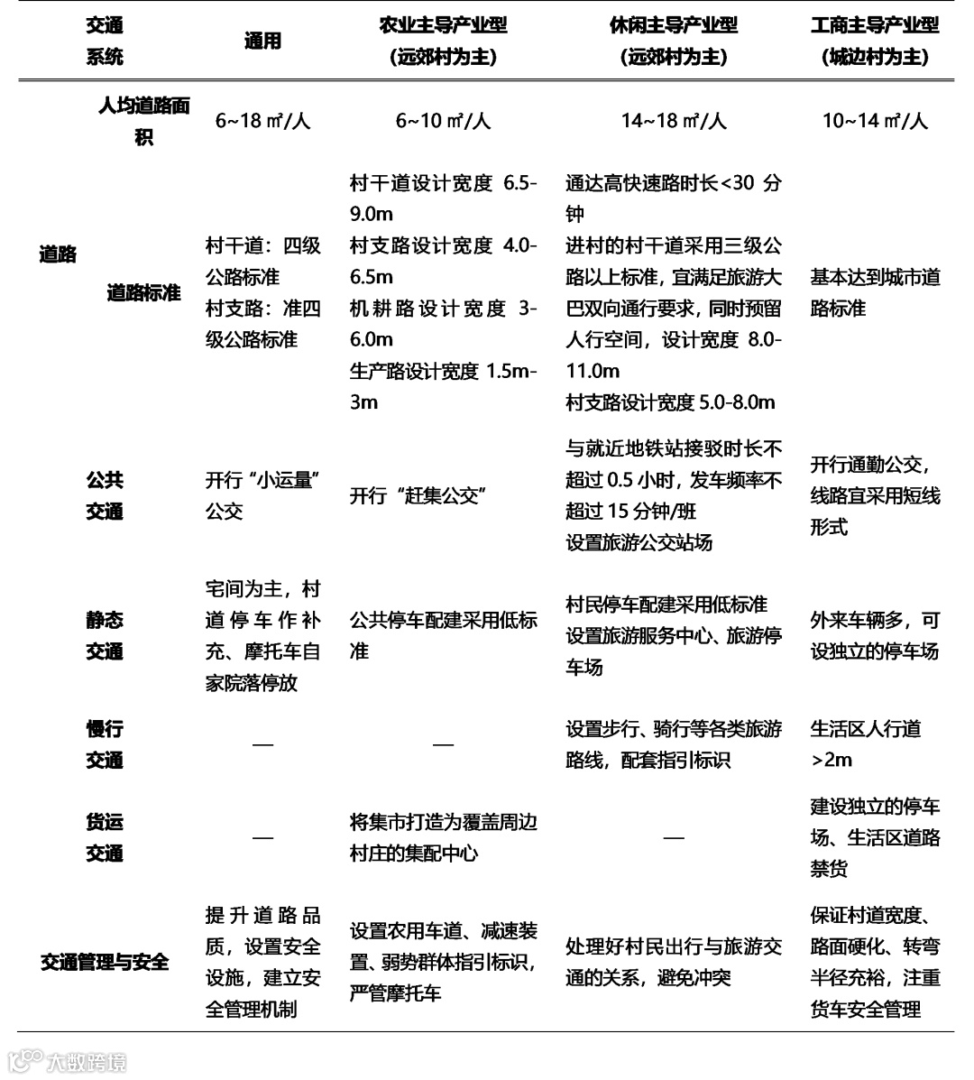
超大型城市的各类村庄差异明显,基于产业类型分为农业主导产业村、休闲主导产业村、工商主导产业村和综合产业村,分别确定交通规划要点与设施指标(见表2,综合产业村按其涉及的产业类型参照确定)。
表2 各类村庄交通规划要点及设施指标一览表
4.1.3 村庄交通设施规划布局与规模
村庄交通设施布局除了要考虑村庄功能区布局、用地限制等,还应结合考虑城乡交通设施的衔接(见图1)。
图1 村庄交通设施规划布局示意图
村庄公交系统不仅应考虑公交首末站、公交线路在本村的设置,还应在片区层面考虑与城市轨道及交通、常规公交的协同(见表3)。
村庄交通设施规模应根据村民人口、交通方式与习惯、产业交通特征等,结合交通设施布局综合确定。以休闲主导产业村的旅游停车规模为例,可根据日均旅游人数确定各类泊位数(见表4)。
表3 村庄公共交通系统规划要点一览表
表4 村庄旅游交通停车规模指标参考表
4.2 乡村群交通规划
4.2.1 乡村群的概念与作用
乡村群是指在一定区域内,基于资源、产业而存在一定关联性的,不同形态规模的村庄所组成的地域体。目前广州乡村正处在一个从传统的散落分布、自然共生向群落联合、规模集约发展的过渡期,乡村地区规划呈现由“单村独干”的个体式向“多村联动”的群落式转变的发展趋势,并依靠交通联系周边乡村形成乡村群[11]。
乡村群是破除乡村发展边界的手段,能够推动群内部产业联动,使得产业向横向规模化或纵向一体化发展。乡村群规划是从尺度上重构村庄规划体系的关键,将改善村庄布点规划管控几十、上百条村庄的既有缺陷,使得村庄规划形成宏观-中观-微观的合理框架。
4.2.2 基于聚集类型的乡村群交通规划要点
根据空间结构、经济发展、组织管理等关系,将乡村群分为主从式、并列式和互补式,其中后两者交通特性近似,乡村群交通规划主要针对主从式、并列式。
主从式乡村群的各村产业类似或互补,以核心村为龙头带动各村共同发展,交通资源应集中与核心村,并注重核心村与一般村间的联系。并列式乡村群的各村产业联系紧密,相互均衡,齐头并进发展,交通资源配置均衡,注重各村之间的联系(见表5)。
表5 乡村群交通规划要点一览表
4.2.3 乡村群交通规划案例
瓜岭乡村群位于广州市增城区新塘镇,由瓜岭、田心、三安、上基、下基、沙角6条村组成,总人口约7500人,总面积约8平方公里,规划研学旅游产业为主导,乡村文化创意产业、特色生态农业产业为支撑。该乡村群内各村经济状况以及产业模式较为均衡,可发展成为并列式乡村群。
现状对外交通条件较好,广园快速路穿过乡村群,在瓜岭村口和三安村-上基村口设有出入口。部分村道宽不足5米,路面较差,货车通行受阻。仅田心村设有1处公交站,1条线路通往新塘镇,其余村庄无公交。除田心村外均设有停车场或路边停车泊位,但难以满足停车需求。
交通规划方案包括:新增2条、改造3条村干道,形成“一纵、一环、多分支”路网结构,有效支撑乡村群的并列式发展;规划形成“地铁接驳线+镇区慢线+群内短线”公交体系,加强瓜岭乡村群与地铁13号线新沙站的联系并使群内各村间有公交线路相连;结合对外出入口设置2处综合停车场,在田心村设置村民停车场;结合滨河路和机耕路设置休闲绿道,在途经乡村群的东江设置水上休闲游线。
图2 广州市增城区瓜岭乡村群交通规划示意图
4.3 城乡交通规划融合措施
4.3.1 城乡规划路网一体化
随着村庄逐渐融入城市,其路网将嵌套于城市路网中。城市道路的控制与管理按其在城市中所处相应道路等级执行,而村庄道路大多沿用现状村道,灵活但不确定。为统筹衔接村庄路网与市域骨架路网,应在村庄地区形成以村干道、村支路为毛细血管,高速公路、快速路、城市干道为基本骨架的道路体系,广州的规划目标为2035年每个行政村到达市域骨架路网的时间小于30分钟,与城市道路通行时间基本持平。
4.3.2 城乡公交一体化
广州现状的“原八区公交—至外围区公交—区内公交”线路模式,随着轨道交通向外围城区的延伸,规划逐步转换为“市轨道站点接驳—区轨道站点接驳”模式,乡村居民通过灵活、便捷的村巴直接接驳换乘轨道交通,享受与城镇居民同等的公交服务。
4.3.3 城乡管理与安全统筹一体化
形成“政府领导、部门配合、社会联动”,落实养护的主体责任制,向城市管理标准看齐。市、区交通主管部门加强对乡道、村道的养护进行技术指导和质量督查,乡、镇政府负责日常养护,乡村群、村庄内实行路长制,由村委会承担本村道路及配套交通设施的维护管理责任。落实道路交通安全目标责任制,成立交通安全宣传队,提高农民群众安全意识。
5
结语
在乡村振兴、城乡融合发展、国土空间规划体系等背景下,广州正在编制新一轮全市村庄规划,本文探索提出了超大型城市的村庄交通规划方法,已在同步编制的广州村庄交通专项规划中得到应用,有望对城乡空间融合、产业融合、要素融合起到积极促进的作用。除此之外,城乡规划精准引领,技术创新推进城乡产业融合,城乡土地、人才机制深化改革等[12],均对城乡融合发展起着重要的促进作用,只有在规划、建设、体制、管理等方面多措并举,方可走好新时代的乡村振兴之路。
参考文献:
[1] 林柳琳,吴兆春.乡村振兴战略背景下特大城市推进农村一二三产业融合发展路径研究——以广州市为例[J].广东省社会主义学院学报,2019(04):92-96.
[2] 刘卫红.城乡产业一体化的路径与对策[J].当代经济,2015(11):36-38.
[3] 周轶男. 村庄规划的新视野——分区层面村庄规划的编制探索[C]. 中国城市规划学会.城市时代,协同规划——2013中国城市规划年会论文集(12-小城镇与城乡统筹).中国城市规划学会:中国城市规划学会,2013:24-34.
[4] 侯静珠. 基于产业升级的村庄规划研究[D].苏州科技学院,2010.
[5] 吴燕.全球城市目标下上海村庄规划编制的思考[J].城乡规划,2018(01):84-92.
[6] 梁印龙, 田莉. 新常态下农村居民点布局优化探讨与实践——以上海市金山区为例[J]. 上海城市规划,2016(4):42-49.吴燕. 上海土地利用规划编制和管理的供.
[7] 宁暕. 新时期“多规合一”村庄规划编制办法探索——以武汉市童周岭村为例[C]. 中国城市规划学会、杭州市人民政府.共享与品质——2018中国城市规划年会论文集(18乡村规划).中国城市规划学会、杭州市人民政府:中国城市规划学会,2018:5-18.
[8] 陆梦龙.城乡融合和产业融合 乡村振兴战略的重要抓手[J].新西部,2018(13):4-6.
[9] 贾铠阳,乔伟峰,王亚华,戈大专,黄璐莹.乡村振兴背景下村域尺度国土空间规划:认知、职能与构建[J].中国土地科学,2019,33(08):16-23.
[10] 马小毅,江雪峰.大城市国土空间规划中交通规划编制方法探索——以广州市为例[J].城市交通,2019,17(04):11-16.
[11] 叶红,李贝宁.群落化视角下的珠三角地区乡村群规划[J].上海城市规划,2016(04):22-28.
[12] 王阳,左向宇.广州实施乡村振兴战略要在推进城乡融合发展上求突破、创品牌[J].广东经济,2018年08期
供稿 | 李健行,陶钧宁
编辑 | 技术咨询室

