↑点关注 买房不迷路

近日,长沙市住房公积金管理中心发布了最新的《长沙住房公积金个人住房贷款管理办法》。
长江中游城市群异地贷款包括:长江中游城市群省会城市武汉、长沙、合肥、南昌与观察员城市黄石、岳阳、九江、黄冈、株洲、抚州、咸宁、湘潭、宜春,以及新加入的宜昌、荆州、鄂州、孝感、天门、仙桃、潜江。
在这些城市正常缴存住房公积金的职工,在长沙购房可向长沙公积金中心申请公积金异地贷款。
在湖南省内其他13个市州正常缴存住房公积金的职工,在长沙购房可向省直分中心申请公积金异地贷款。(来自《关于统一长沙住房公积金管理中心和省直分中心业务政策的通知》)
• 𝐓𝐡𝐞 𝐄𝐧𝐝 •
【敬天广场】
位于长沙市五一大道190号,长沙市CBD中心,袁家岭商圈核心,立体交通双地铁上盖,虹吸百万人流红利、商务需求红利和商圈发展增值潜力
配套学校:燕山街小学、育英小学
配套医疗:湘雅附二医院、长沙市第八医院、市妇幼
配套商业:友谊商店、佳兆业广场、阿波罗商业广场、家乐福超市、火车站IT商圈
物业服务:第一太平戴维斯做物业服务(全球物业五大行之一)
城市集群:百万方城市综合集群,其中商业规模逾50万方
——小空间 大钱坤
32-600㎡毛坯/精装五星公寓,火爆销售中!



买好房,上福道居!
好房好礼 买房省钱 分享赚个工资钱!

说明:
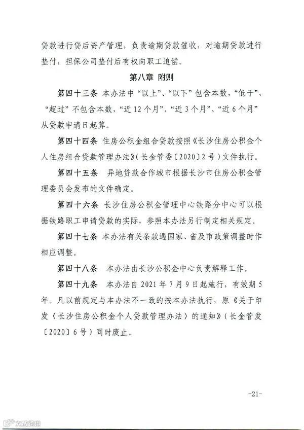
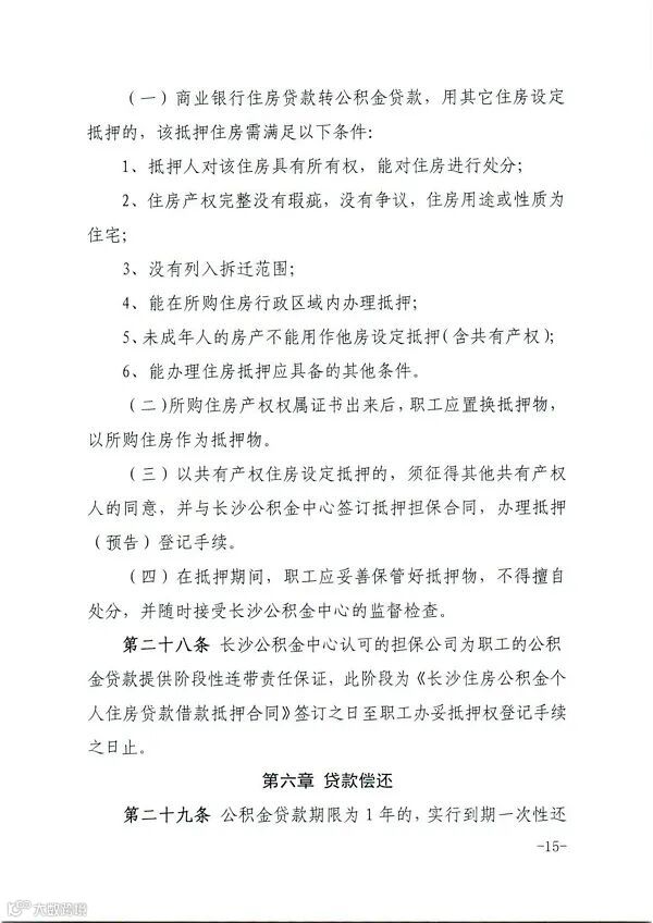
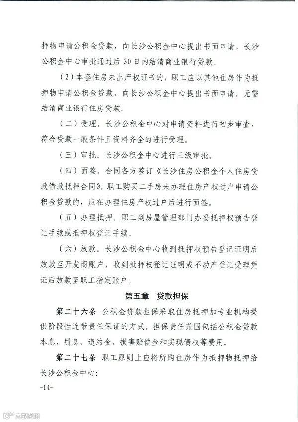
1、本广告为邀约邀请,所涉及的图文资料仅供参考;2、双方的权力义务等具体以合同及补充协议约定为准;3、福道居在法律规定范围内保有最终解释权;4、文章内引用的相关配套及政府规划内容,不排除因政府相关规划、规定及本公司未能控制的原因而发生变化,福道居因不可抗力对此不做承诺;5、图片内容来源于网络,如有侵权请联系删除。

