

日前,发改委和财政部联合26个部门印发《关于对财政性资金管理使用领域相关失信责任主体实施联合惩戒的合作备忘录》的通知,(发改财金[2016]2641号),加快推进社会信用体系建设,健全跨部门失信联合惩戒机制,促进财政性资金依法依规合理使用。
建立全国信用信息共享平台的失信联合惩戒系统
财政部、国家发展改革委通过全国信用信息共享平台的失信联合惩戒系统,依法依规向签署本备忘录的其他部门和单位提供财政性资金管理使用领域相关失信责任主体信息,并在“信用中国”网站、企业信用信息公示系统、国家发展改革委和财政部网站向社会公布。其他部门和单位按照本备忘录规定实施联合惩戒措施,按季度将执行情况通过该系统反馈给国家发展改革委和财政部。
惩戒对象
联合惩戒的对象为财政部、国家发展改革委会同有关部门确定的在财政性资金管理使用领域中存在弄虚作假、虚报冒领、骗取套取、截留挪用、拖欠国际金融组织和外国政府贷款到期债务等失信、失范行为的单位、组织和有关人员。
惩戒措施
对失信责任主体申请参与基础设施和公用事业特许经营,依法进行必要限制。
对失信责任主体在取得政府供应土地方面依法予以限制或禁止。
依法限制失信责任主体作为供应商参加政府采购活动。
将失信责任主体相关信息作为选择参与政府和社会资本合作的依据或参考。
依法限制失信责任主体受让收费公路权益。
6、依法限制参与政府投资工程建设项目投标活动
对失信责任主体申请参与政府投资工程建设项目投标活动, 依法进行必要限制。
依法限制失信责任主体设立融资性担保公司;依法限制失信责任主体任职融资性担保公司或金融机构的董事、监事、高级管 理人员。
将失信责任主体相关信息作为设立保险公司审批参考;依法限制失信责任主体(自然人)及失信责任主体(企事业单位)的法定代表人、主要负责人、影响债务履行的直接责任人员、实际控制人支付高额保费购买具有现金价值的保险产品。
将失信责任主体相关信息作为设立商业银行或分行、代表处以及参股、收购商业银行的审批时审慎性参考。
对失信责任主体为境内国有控股上市公司的,协助中止其股权激励计划或终止其股权激励对象行权资格。
在合格境外机构投资者、合格境内机构投资者额度审批和管理中,将失信状况作为审慎性参考依据。
引导各金融机构在融资授信时查询拟授信对象及其法定代表人、实际控制人、董事、监事、高级管理人员是否为失信责任主体,对拟授信对象为失信责任主体的从严审核。
在实施优惠性政策时,查询相关机构及其法定代表人、实际控制人、董事、监事、高级管理人员是否为失信责任主体,对其享受该政策时审慎性参考。
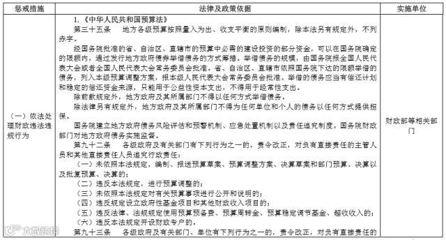
对失信责任主体违反预算管理法律法规和财经纪律的行为,按照《中华人民共和国预算法》、《财政违法行为处罚处分条例》 等有关法律法规严肃处理。
限制财政补助补贴性资金和社会保障资金支持各部门在主管领域内依法限制失信责任主体申请财政补助补贴性资金和社会保障资金支持。
对失信责任主体在银行间市场发行债券从严审核。
17、供证券公司、基金管理公司、期货公司设立及变更持 有 5%以上股权的股东、实际控制人审批,私募投资基金管理人 登记的依据或参考;从严审核发行企业债券及公司债券;在上市 公司或者非上市公众公司收购的事中事后监管中,对有严重失信 行为的生产经营单位予以重点关注
将失信责任主体相关信息作为证券公司、基金管理公司、期 货公司设立及变更持有 5%以上股权的股东、实际控制人审批,私募投资基金管理人登记的依据或参考;从严审核失信责任主体发行企业债券及公司债券;对失信情形严重的失信责任主体,在上市公司或者非上市公众公司收购的事中事后监管中,对有严重 失信行为的生产经营单位予以重点关注。
失信责任主体申请适用海关认证企业管理的,海关不予通过认证;已经成为认证企业的,按照规定下调企业信用等级。
在失信责任主体申请办理通关业务时,对其进出口货物加大监管力度,加强单证审核和布控查验。
对失信责任主体申请安全生产许可证予以限制。
对失信责任主体申请生产等许可证予以限制。
将失信责任主体违法失信行为纳入检验检疫进出口企业信用管理系统,依据《出入境检验检疫企业信用管理办法》对其进 行信用评级和监管。
失信责任主体为个人的,依法限制其担任国有独资公司法定代表人、董事、监事及国有资本控股或参股公司法定代表人、董事、监事及国有企业的法定代表人、高级管理人员;已担任相关职务的,提出其不再担任相关职务的意见。
失信责任主体为个人的,依法限制登记为事业单位法定代表人。
将失信责任主体和以失信责任主体为法定代人、实际控制人、董事、监事、高级管理人员的单位,作为重点监管对象,加大日常监管力度,提高随机抽查的比例和频次,并可依据相关法 律法规对其采取行政监管措施。
协调相关互联网新闻信息服务单位向社会公布失信责任主体信息。
协助限制招录(聘)失信人为公务员或事业单位工作人员。
对于机关、企事业单位、社会团体或其领导成员为失信责任主体的,不得参加文明单位评选,已经取得文明单位荣誉称号的予以撤销。各类失信责任主体均不得参加道德模范评选,已获得道德模范荣誉称号的予以撤销。
法律及政策依据附件:






























来源:发改委官网,如有问题请联系我们,我们将在第一时间作出处理,谢谢


