投资要点
在需求方面,近期棚改收紧的传言逐步被证实,三四线地产预计逐步降温。叠加房企融资环境仍严,房贷利率上升,开发资金与销售资金会受到双重制约,地产投资稳步下行趋势难改。但目前房产库存较低,今年的房地产投资先行指标并未一路下行,部分积极信号表明下半年地产投资增速回落幅度有限。在外贸方面,将进入去伪存真的阶段。一方面,下半年出口本身一般季节性弱于上半年,且7月6日美联储加税箭在弦上,负面冲击较大,下半年贸易部门对经济的支撑作用或有所下滑。从季节性特征看,6月份华东地区受梅雨季节影响,叠加部分地区的农忙时节临近,7、8月份为持续高温天气,需求转弱拐点大概率确认。
在供给方面,5月份至今,政策层面的环保限产仍对生产端有较大的影响,6月六大发电集团日均耗煤量环比5月出现回落,6月底高炉开工率等产能利用率指标初现回落迹象,显示生产面从高位有所降温。意味着6月份生产释放会面临需求不足的约束,可持续性或有限。近期螺纹钢、煤炭等价格出现盘整甚至小幅下跌,显示随着供需缺口收窄,本轮经济小周期回升或接近尾声,供需缺口收窄将带动工业品价格下行。
在库存方面,5月份产成品库存继续去化,而原材料库存开始被动积累。从目前的高频数据可以看到,截至6月22日,钢材社会库存出现回升,且库存水平处于历史相对高位。随全国开始高温和进入雨季,需求将边际走弱,库存压力将逐步增大。
在流动性方面,资金跨季后或将呈现偏宽松状态。虽然当前货币政策边际宽松有助于改善实体经济融资环境的恶化,但在去杠杆和防风险的政策目标约束下,信用环境难以出现明显宽松,“宽货币紧信用”的格局延续,短期内对于提振内需的效果可能有限。
在外部环境方面,下半年经济增长外部环境的不确定性有所加大。贸易战所带来的中美增量资产的冲突,对出口及出口产业链将带来直接的影响。在情绪上也会提升投资的风险偏好,资产价格将持续受到扰动,震荡幅度也将增大。
综上所述,7月雨季和高温或拖累需求,贸易战面临石锤的冲击,需求边际倾向收缩,生产释放将面临需求不足的约束,供需缺口收窄。目前库存水平处于高位,且出现累库迹象,工业企业或进入被动补库存阶段,大宗商品价格承压。从安全边际的角度来看,7月的商品走势农产品>有色>黑色。建议关注豆粕期货的买入机会,套利策略可考虑1901合约买卷抛螺和成品材的买1抛5跨期正套策略
风险因素:贸易摩擦超预期,意大利变局超预期发酵,国家稳增长政策超预期。
一、 宏观环境及政策
内部环境:生产端景气略降,实体经济融资成本仍高
在景气度上,预计6月制造业PMI指数小幅回落,生产端景气略降。据目前高频数据显示,6月主要发电集团日均耗煤有所回落。且在端午假期的影响下,6月工作天数环比下降。预计6月官方制造业PMI可能出现小幅回落。

在流动性上,资金跨季后或将呈现偏宽松状态,宽货币紧信用格局难改。5月信贷数据全线走低,社融数据腰斩,紧信用严监管格局延续。具体来看,在居民贷款方面,居民消费需求较好支撑短期贷款,居民中长期贷款小幅回落,但商品房销售韧性仍存,预计回落速度有限。5月企业贷款扩张整体偏弱,目前银行信贷额度紧张,在贷款利率上行预期下,银行对长期授信态度较为消极。5月社融大幅走低,一方面由于资管新规落地后表外融资收缩剧烈,另一方面近期信用违约事件频发,紧信用背景下拖累债券融资。整体来看,5月银行信贷扩张整体平稳,此前央行货币政策微调,采用定向降准等政策,虽在边际上改善了商业银行的负债压力,有助于信贷增速的企稳。但在紧信用严监管的背景下,表外融资持续收缩,而银行表内信贷额度扩张并不明显,社融增速整体仍然承压。

5月M2增速与上月持平录得8.3%,M1增速6%,M1和M2负剪刀差进一步扩大,房地产调控使得居民负债增速下滑,压制M1增速反弹,M1和M2负剪刀差或成为常态,实体部门资金状况恶化。目前来看,结构性去杠杆的背景下,货币政策取向微调,为了防止对于实体经济的干扰,央行采取定向降准等手段缓解银行的“负债压力”,预计未来定向降准仍有空间。
6月24日,央行决定通过定向降准支持市场化法治化“债转股”和小微企业融资。从2018年7月5日起,定向下调指定银行人民币存款准备金率0.5个百分点。本次是2018年以来第3次实施定向降准操作。央行目前处于定向降准通道,其背后逻辑主要考虑以下四方面:1).在资金层面,有利于降低资金成本。今年来宏观经济增长下行压力加大,叠加在金融去杠杆的大背景下,整体社会信用环境偏紧,引发了一波信用债券违约潮;而二季度是传统的缴税大月,季节性扰动较为明显,央行通过连续降准操作对冲税期和债券违约的负面影响,有助于保持总量流动性的平稳,防范金融风险。2). 上周因中美贸易冲突加剧,人民币重回下跌通道,人民币贬值预期再起,需对冲外汇占款下降所导致的流动性紧缩。3).5月信贷数据全面走低,紧信用格局持续,定向降准有利于银行负债端扩张。当金融去杠杆从内部的同业负债加强到对资产端的监管时,出现了银行资产负债调整的明显错配,此次定向降准,利于银行负债端的扩张。4).5月经济数据全面不及预期,特别是中美贸易战箭在弦上或限制下半年出口,房地产投资内生动力不足,政府投资大幅下行或对整体投资形成拖累,下半年经济承压,此次定向降准促进资金流向实体经济,有助于经济企稳。
虽然当前货币政策边际宽松有助于改善实体经济融资环境的恶化,但在去杠杆和防风险的政策目标约束下,信用环境难以出现明显宽松,“宽货币紧信用”的格局延续,短期内对于提振内需的效果可能有限。
外部环境:贸易争端面临实锤冲击
美东时间6月15日8时,美国总统特朗普打破之前的谈判约定,通过白宫声明称,将继续对来自中国的500亿美元商品加征25%的关税,共涉及1102项产品。关税清单包含两个序列,第一批有约340亿美元的818项产品,将于7月6日开征。另一批约160亿美元的284项新添加产品,将重新经过公共评论期后生效,这部分产品被认定有益于“中国制造2025”计划。
美方发布公告后,中国商务部第一时间给予回应,将立即出台同等规模、同等力度的征税措施,双方此前磋商达成的所有经贸成果将同时失效。决定对原产于美国的659项约500亿美元进口商品加征25%的关税,其中对农产品、汽车、水产品等545项约340亿美元商品自2018年7月6日起实施加征关税,对其余商品加征关税的实施时间另行公告。
中美贸易战一触即发,7月6日或将面临贸易战的实锤冲击,若双方按计划开始征收关税,贸易战后续大概率逐步升级。就国内经济增长而言,尽管目前加征关税商品规模在中国出口中占比仍属有限,但考虑到后续贸易战继续升级的可能,下半年经济增长的不确定性有所升温,或倒逼货币政策的定向宽松。在情绪上也会提升投资的风险偏好,资产价格将持续受到扰动,震荡幅度也将增大。
二、 下游行业需求:需求转弱拐点确认
在投资方面,1至5月城镇固定资产投资同比6.1%,创纪录新低,房地产数据韧性仍强,制造业投资持续回升,基建投资是主要拖累项。
房地产限购限价与低库存的组合导致“地产周期”的弹性下降。5月全国房屋新开工面积累积同比上涨10.8%(前值7.3%),其中新建住宅开工面积累积同比增长13.2%(前值9.4%);地产投资方面,5月全国房地产开发投资完成额累积同比增长10.2%(前值10.3%),其中住宅投资累计同比增长14.2%(前值值14.2%)。1-5月房地产开发投资小幅下滑,销售面积持续下降。近期,棚改收紧的传言逐步被证实,三四线地产预计逐步降温。叠加房企融资环境仍严,房贷利率上升,开发资金与销售资金会受到双重制约,地产投资稳步下行趋势难改。但目前房产库存较低,今年的房地产投资先行指标并未一路走低,其中5 月新开工面积增速持续回升,部分积极信号表明下半年地产投资增速回落幅度有限。

5月房价稳中微升,商品房成交面积略有企稳。5月70大中新建商品住宅价格环比上涨0.8%(略高于前值0.6%),其中一线上涨0.4%,二线上涨0.9%,三线上涨0.8%。二手房方面,5月70大中二手住宅价格环比上涨0.6%(略高于前值0.5%),其中一线环比上涨0.5%,二线环比上涨0.7%,三线上涨0.6%。
在房地产销量方面,5月商品房销售面积同上涨8.0%,商品房销售额同比大幅回升。5月30大中城市一线商品房成交面积同比上涨4.2%,扭转持续一年多的下跌趋势,二线城市商品房成交面积同比下降26.3%,三线城市商品房成交面积同比下跌16.9%,二三线降幅均有所收窄。

5月制造业投资持续小幅回升至5.2%,随着未来中美贸易不确定性的持续以及我国供给侧结构性改革的推进,内部和外部的压力将共同迫使制造业转型升级,预计未来一段时间内,高新制造业投资将在一定程度上支持投资增速。
5月基建投资(不含电力等)回落3%至9.4%,主因地方债务整顿,资渠道受到限制,对于基建投资增速能否企稳存在较大的不确定性,一方面中央层面的PPP项目库清理接近尾声,且国家倡导扩大内需,支撑基建投资企稳;另一方面受到地方债务整顿,融资成本抬升的限制。

在消费方面,5月社会消费品零售总额同比8.5%,大幅低于预期及前值,创2003年以来新低。由于前期居民加杠杆导致居民负债规模扩张,挤压消费,预计今年居民消费增速整体增速承压。从细项数据来看,汽车消费由正转负,5月份为-1%,大幅低于去年全年水平,对整体消费的拖累作用较为明显。食品、服装、化妆品、日用品类消费连续两月持续下滑,分别下滑至7.3%、6.6%、10.3%和10.3。仅金银珠宝类、家具类和通讯器材及石油及制品类保持小幅上升。与5月房产销售小幅回暖相一致,但伴随着房地产市场调控政策的持续作用,未来地产后产业链商品消费仍将持续放缓。目前油价较为坚挺,支撑石油制品名义消费增速保持较高水平。

在进出口贸易方面,5月进口数据强劲,贸易顺差收窄。中美贸易战是目前外部最大的不确定性因素,若7月6日贸易战实锤落地,我国贸易顺差或面临持续的收窄。
整体来看,5月进口同比增速继续回升,一方面因国内生产表现较强,带动工业生产整体恢复;另一方面大宗商品价格的坚挺支撑进口增速;同时受贸易磋商影响5月大豆进口数量激增。目前来看,国家提出“主动扩大进口,今年将相当幅度降低汽车进口关税,同时降低部分其他产品进口关税”,一定程度上“扩大内需”政策将支撑进口数据。
5月出口同比增速继续小幅回升,受益于海外主要经济体仍处于较高景气。从主要出口国制造业PMI来看,美国5月ISM制造业PMI持续回升至58.7,高于前值及预期,反应制造业仍处于持续扩张;欧元区5月制造业PMI出现回落,录得55.5,低于上个月数值56.2,触及15个月新低;日本5月份制造业PMI为52.8,环比下降1个点,欧洲和日本制造业PMI短期出现下降但仍保持在高景气区间。具体来看,5月,对美国和日本出口增速持续回升,分别至11.61%、10.17%;对欧洲出口增速小幅回落。对新兴经济体出口增速回升较明显,其中对俄罗斯、巴西和印度出口增速回升分别至16.89%、65.5%和17.19%。
整体来看,外贸增速进入到去伪存真的阶段。一方面,下半年出口本身一般季节性弱于上半年,且7月6日美联储加税箭在弦上,负面冲击较大;另一方面,人民币持续贬值,在短期内又将对进出口带来一定的支撑作用。下半年贸易部门对经济的支撑作用预计有所下滑。

长期来看,需求目前处于调整下行周期,但直至5月份才出现一定的下滑,整体仍表现出较强的韧性,支撑力量一方面来源于房地产限购限价与低库存的组合导致“地产周期”的弹性下降,地产投资端表现出的缓步下行,另一方面来源于贸易部门回暖与基建投资回落形成对冲。但下半年这两条逻辑都会出现弱化迹象。近期棚改收紧的传言逐步被证实,三四线地产预计逐步降温。叠加房企融资环境仍严,房贷利率上升,开发资金与销售资金会受到双重制约,地产投资稳步下行趋势难改。但目前房产库存较低,今年的房地产投资先行指标并未一路走低,其中5 月新开工面积增速持续回升,部分积极信号表明下半年地产投资增速回落幅度有限。在外贸方面,将进入去伪存真的阶段。一方面,下半年出口一般季节性弱于上半年,且7月6日美联储加税箭在弦上,负面冲击较大;另一方面,人民币持续贬值,在短期内又将对进出口带来一定的支撑作用。下半年贸易部门对经济的支撑作用预计有所下滑。
从季节性特征看,由于需求端3月底才启动,金三银四的旺季往后推移,5月份的需求有一定延续,但进入中旬之后成交开始转弱。步入6月份,华东地区进入梅雨季节,叠加部分地区的农忙时节临近,7、8月份为持续高温天气,需求转弱拐点大概率确认。
三、 中游行业商品供给:供给释放面临需求不足的约束
从高频数据方面来看,截至6月28日,6月六大集团发电日均耗煤约69万吨,低于5月的日均72万吨左右的水平,但仍处于相对高位。一方面有夏季高温到来的缘故,另一方面表明6月工业生产依然景气。从Mysteel最新数据表明,截至6月22日,调研247家钢厂高炉开工率82.58%,环比上周降0.58%,同比降7.55%;高炉炼铁产能利用率81.10%降0.19%,同比降5.66%,钢厂盈利率92.31%持平,日均铁水产量226.80万吨降0.51万吨,同比降15.83万吨。用高频指标的发电耗煤和螺纹钢价格分别代表经济在工业端的量和价,二季度经济的量价表现环比来看要好于Q1末,6月下旬初见高位回落的迹象。

5月规模以上工业增加值同比6.8%,略低于市场预期及前值。5月高炉开工率和6大发电集团日均耗煤量等高频指标均持续回升,整体来看,生产端略有降温但仍保持较高景气。分三大门类看,5月份,采矿业增加值同比增长3.0%,4月份为下降0.2%;制造业增长6.6%,比4月份回落0.8个百分点;电力、热力、燃气及水生产和供应业增长12.2%,加快3.4个百分点。受工业用电需求明显增加和高温影响,当月电力生产明显加快。5月发电量5443.3亿千瓦时,同比增长9.8%,增速比上月加快2.9个百分点。4月以来的开工恢复和贸易摩擦恐慌企业提前出口是带动本轮经济小周期回升的主要原因,工业品产量在高利润下维持增长态势,5月份生产面数据仍保持在较高水平。但步入6月份生产释放会面临需求不足的约束,预计可持续性有限。值得注意的是,规模以上工业增加值仅统计年主营业务收入2000万元以上的工业企业,在在中小企业加快出清的过程中,数据的有效性稍显不足。

1-5月份全国规模以上工业企业利润同比增长16.5%,增速比1-4月份加快1.5个百分点,其中5月单月增速21.1%,较4月微幅回落,仍然保持在高位。从行业结构上来看,三大类行业的利润增速变化程度不一,采矿业与制造业延续回升态势,而公共事业受原材料价格保持高位的影响继续小幅下降。1-5月采矿业利润同比增长41.6%,较1-4月加快2.6个百分点;制造业利润同比增长13.8%,加快1.8个百分点;公用事业利润同比增长26.1%,放缓2.5个百分点。
截至6月中旬,水泥行业步入需求淡季,价格开始出现下跌。库存小幅回升,截至6月22日全国82个城市水泥库容比为55.9%(前值53.8%)。即将到来的7、8月高温天气,开工率将受到影响,开工率或有所回调,需求走弱可能使得水泥价格受到一定拖累。
整体来看,4月以来的开工恢复和贸易摩擦恐慌企业提前出口是带动本轮经济小周期回升的主要原因,工业品产量在高利润下维持增长态势。5月份至今,政策层面的环保限产仍对生产层面有较大的影响,6月六大发电集团日均耗煤量环比5月出现回落,6月底高炉开工率等产能利用率指标初现回落迹象,显示生产面从高位有所降温。意味着6月份生产释放会面临需求不足的约束,因而可持续性有限。近期螺纹钢、煤炭等价格出现盘整甚至小幅下跌,显示随着供需缺口收窄,本轮经济小周期回升或接近尾声,供需缺口收窄将带动工业品价格下行。
四、 商品库存:库存拐点已现
1-5月工业企业产成品存货增长7.3%,较1-4月回升1.8个百分点;1-5月产成品周转天数较1-4月小幅增加0.2天至16.6天。5月产成品库存指数为46.1%,较上月下跌1.1个百分点,产成品去库存明显;相对来看,原材料库存指数则较上月小幅上涨0.1个百分点至49.6%。整体来看,产成品库存继续去化,而原材料库存开始被动积累,未来库存压力或将进一步增大。
在商品库存方面,截止6月22日,全国主要钢材品种总库存为1009.71吨,环比上周回升1.1%。螺纹钢、线材、热轧的库存分别环比+0.2%/-0.7%%/+2.5%。其中螺纹钢和热卷出现累库,且库存水平处于历史同期高位。随全国开始高温和进入雨季,需求将边际走弱,库存压力将逐步增大。

五、 策略逻辑
在需求端,长期来看,需求目前处于调整下行周期,但直至5月份才出现一定的下滑迹象,整体仍表现出较强的韧性,支撑力量一方面来源于房地产限购限价与低库存的组合导致“地产周期”的弹性下降,地产投资端表现出的缓步下行,另一方面来源于贸易部门回暖与基建投资回落形成对冲。但下半年这两条逻辑都会出现弱化。近期棚改收紧的传言逐步被证实,三四线地产预计逐步降温。叠加房企融资环境仍严,房贷利率上升,开发资金与销售资金会受到双重制约,地产投资稳步下行趋势难改。但目前房产库存较低,今年的房地产投资先行指标并未一路走低,其中5 月新开工面积增速持续回升,部分积极信号表明下半年地产投资增速回落幅度有限。在外贸方面,将进入去伪存真的阶段。一方面,下半年出口本身一般季节性弱于上半年,且7月6日美联储加税箭在弦上,负面冲击较大;另一方面,人民币持续贬值,在短期内又将对进出口带来一定的支撑作用。下半年贸易部门对经济的支撑作用或有所下滑。
从季节性特征看,由于需求端3月底才启动,金三银四的旺季往后推移,5月份的需求有一定延续,但进入中旬之后成交开始转弱。步入6月份,华东地区进入梅雨季节,叠加部分地区的农忙时节临近,7、8月份为持续高温天气,需求转弱拐点大概率确认。
在供给方面,4月以来的开工恢复和贸易摩擦恐慌企业提前出口是带动本轮经济小周期回升的主要原因,工业品产量在高利润下维持增长态势。5月份至今,政策层面的环保限产仍对生产层面有较大的影响,6月六大发电集团日均耗煤量环比5月出现回落,6月底高炉开工率等产能利用率指标初现回落迹象,显示生产面从高位有所降温。意味着6月份生产释放会面临需求不足的约束,因而可持续性有限。近期螺纹钢、煤炭等价格出现盘整甚至小幅下跌,显示随着供需缺口收窄,本轮经济小周期回升或接近尾声,供需缺口收窄将带动工业品价格下行。
在库存方面,5月份产成品库存继续去化,而原材料库存开始被动积累。从目前的高频数据可以看到,截至6月22日,钢材社会库存出现较为明显的回升,且处于历史相对高位。随全国开始高温和进入雨季,需求将边际走弱,库存压力将逐步增大。
在流动性方面,资金跨季后或将呈现偏宽松状态,且央行或有进一步降准或降准置换MLF的空间。虽然当前货币政策边际宽松有助于改善实体经济融资环境的恶化,但在去杠杆和防风险的政策目标约束下,信用环境难以出现明显宽松,“宽货币紧信用”的格局延续,短期内对于提振内需的效果可能有限。
在外部环境方面,下半年经济增长外部环境的不确定性有所加大。贸易战所带来的中美增量资产的冲突,对出口及出口产业链将带来直接的影响。在情绪上也会提升投资的风险偏好,资产价格将持续受到扰动,震荡幅度也将增大。
综上所述,7月雨季和高温或拖累需求,贸易战面临石锤的冲击,需求边际倾向收缩,生产释放将面临需求不足的约束,供需缺口收窄。目前库存水平处于高位,且出现累库迹象,工业企业或进入被动补库存阶段,大宗商品价格承压。从安全边际的角度来看,7月的商品走势农产品>有色>黑色。
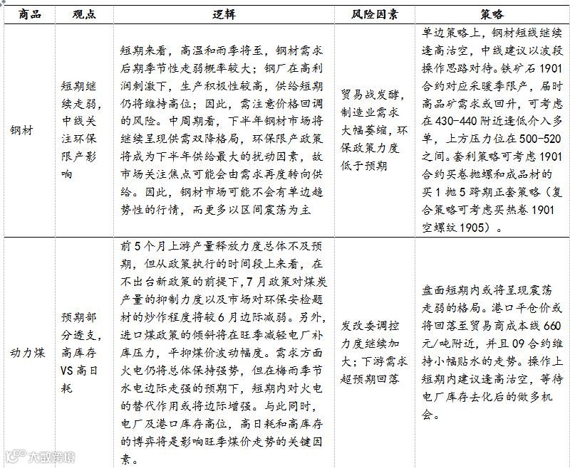
六、 具体品种配置策略:




免责条款:
本报告立足于结合基本面及技术面对市场价格运行趋势及轮廓进行整体判断,提示可能存在的投资风险与投资机会。报告中的信息均源自于公开材料,我公司对这些信息的准确性和完整性不作任何保证。报告仅作参考之用,在任何情况下均不构成对所述期货品种的买卖建议,我们也不承担因根据本报告操作而导致的损失。


