原油期货业务规则应答:
2017 年 5 月 11 日,上海期货交易所子公司上海国际能源交易中心(以下简称能源中心)发布了《上海国际能源交易中心章程》、《上海国际能源交易中心交易规则》。
同时,经报告中国证监会,能源中心还一并发布了《上海国际能源交易中心交易细则》、《上海国际能源交易中心结算细则》等 11个业务细则。
经过漫长的等待与准备,2018 年 3 月 26 日,我国原油期货即将上市,上海国际能源中心也随后公布了油种,交割仓库,检验机构等细则。
东海期货研究所仔细研读了能源中心原油交易交割细则,就其中一些主要问题编制成了《上海国际能源交易中心原油期货业务规则问答》,供公司各位同仁及投资者交流学习。
【问题目录】
一、能源中心原油标准合约基础
1、能源中心原油期货标准合约长什么样?
2、能源中心原油期货合约有什么特点?
3、一手原油期货的保证金大约多少?
4、一手原油期货合约最小变动价值是多少?
5、上市合约有哪些?
二、投资者参与资格及方式
6、投资者参与能源中原油期货交易需要什么资格?
7、投资者申请交易编码,对其账户资金的具体要求有哪些?
8、投资者申请交易编码,对其交易经历的具体要求有哪些?
9、投资者可以通过哪些途径开户,参与能源中心期货交易?
三、投资者交易中应该注意的问题
10、除了人民币,还有哪些资产可以作为原油期货保证金?
11、交易中,保证金有哪些优惠?
12、能源中心在哪些情况下会调整保证金比例?
13、投资者持仓的限额是多少?
14、自然人客户原油期货持仓可以到什么时间?
15、每次下单最大量为多少?
16、参与原油期货使用程序化交易需要事先备案么?
17、能源中心原油期货申请套期保值交易和套利交易时涉及的一般月份与临近交割月份分别指什么时段?
18、投资者应当在什么时段申请一般月份和临近月份的套期保值持仓额度与套利持仓额度?
19、投资者通过什么途径申请套利交易持仓额度和套期保值持仓额度?
20、套利交易持仓额度申请需要哪些资料?
21、能源中心审核套利交易持仓额度的原则是什么?
22、一般月份套利额度能自动转化为临近交割月份套利额度么?
23、申请原油套保额度需要提供哪些资料?
24、能源中心审核套保额度的原则是什么?
25、一般月份套期保值额度能转化为临近交割月份保值额度么?
26、已申请且批准的临近交割月套保额度,最晚什么时间可用?
27、套期保值、套利交易持仓的保证金、手续费是怎么收取的?
四、能源中心原油期货交割中应该注意的问题
28、原油期货可交割油种,品质及升贴水标准有哪些?
29、原油交割仓库主要有哪些?
30、原油备用交割仓库主要有哪些?
31、原油期货指定检验机构有哪些?
32、如何确定交割结算价?
33、能源中心原油的交割手续费是多少?
34、能源中心交割单位是多少?
35、能源中心原油期货的最小出入库量是多少?
36、原油保税标准仓单有有效期吗?
37、能源中心原油期货采取那种方式交割?
38、原油交割业务基本流程以及注意事项有哪些?
39、原油入出库的数量以什么数据为准?
40、原油入出库时客户需要缴纳多少损耗补偿?
41、入出库溢短如何结算?
42、能源中心确保交割原油质量的措施以及责任认定方式?
43、原油期货的标准仓单是如何生成的?
五、能源中心境外特殊参与者管理
44、申请成为能源中心境外特殊经纪参与者需具备哪些条件?
45、申请成为能源中心境外特殊非经纪参与者需具备哪些条件?
一、能源中心原油标准合约基础
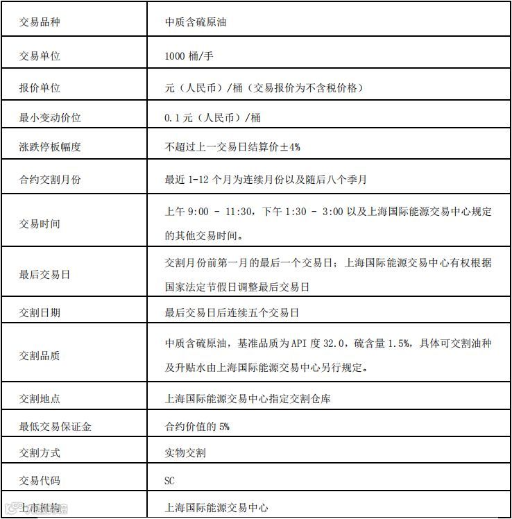
1、能源中心原油期货标准合约长什么样?
答:

2、能源中心原油期货合约有什么特点?
答:能源中心原油期货特点如

3、一手原油期货的保证金大约多少?
答:按照国际原油价格 50 美元/桶计算,能源中心一手原油期货合约的价值为 50 美元/桶×6.9×1000 桶=¥345000 元,按照能源中心最低保证金比例 5%计算则一手的保证金约为 1.73 万元,按照投资者 10%的比例则一手的保证金需 3.45 万元。
4、一手原油期货合约最小变动价值是多少?
答:按照能源中心的原油期货标准合约计算,能源中心一手原油期货合约最小变动价值为 1000 桶×0.1 元/桶=¥100 元,即能源中心原油期货每跳动一个价位,单手合约价值跳动¥100 元。
5、上市合约有哪些?
答:最近 1-12 个月为连续月份以及随后八个季月。假设 2017 年 9 月上市,则挂牌的合约为 1710、1711、1712、1801、1802、1803、1804、1805、1806、1807、1808、1809、1812、1903、1906、1909、1912、2003、2006、2009。
二、投资者参与资格及方式
6、投资者参与能源中原油期货交易需要什么资格?
答:投资者参与资格要求如下:

7、投资者申请交易编码,对其账户资金的具体要求有哪些?
答:根据能源中心期货交易者适当性制度操作指南,投资者申请交易编码,还需注意以下事项:
(1)投资者应当确认可用资金余额是否符合能源中心规定的资金余额要求:
投资者保证金账户可用资金余额以开户机构收取的保证金标准作为计算依据。人民币
和外币余额加总计算,外币与人民币之间的换算公式为:
外币金额×中国外汇交易中心发布的当日外汇兑人民币汇率中间价×外汇充抵折扣率
其中,外币是指能源中心规定的可作为保证金使用的外汇资金。可用外币币种和外汇充抵折扣率由能源中心另行公布。
(2)投资者申请日前 5 个交易日每日结算后,在开户机构处的保证金账户可用资金余额均不得低于能源中心规定的要求。
(3)境外特殊经纪参与者、境外中介机构为客户申请交易编码的,该客户申请日前 5个交易日在该开户机构处的保证金账户可用资金余额均不得低于能源中心规定的要求。对于通过适当性审核的投资者,境外特殊经纪参与者、境外中介机构应当为该投资者出具《关于客户符合上海国际能源交易中心期货交易者适当性制度可用资金要求的证明》,并在申请交易编码时将该证明作为开户材料提交。
8、投资者申请交易编码,对其交易经历的具体要求有哪些?
答:开户机构为投资者向能源中心申请交易编码前,应当确认该投资者具备能源中心要求
的境内外期货交易经历或者能源中心认定的仿真期货交易经历。
(1)关于境内期货交易经历。投资者应当提供由期货公司正式出具的期货交易结算单,以证明其最近三年内具有 10 笔以上(含)的期货或期权交易成交记录。
(2)关于境外期货交易经历。投资者应当提供由境外金融机构正式出具的期货交易记录明细、结算单据或者其他凭证作为证明,以证明其最近三年内具有 10 笔以上(含)的期
货或期权交易成交记录。
(3)关于能源中心认定的仿真期货交易经历。目前能源中心认定的仿真期货交易经历,是指能源中心联调仿真系统的仿真交易测试。投资者的仿真交易经历应当包括累计 10个交易日、10 笔以上(含)的仿真交易记录。一笔委托分次成交的视为一笔成交记录。
9、投资者可以通过哪些途径开户,参与能源中心期货交易?
答:境内投资者主要通过国内的期货公司进行开户,且每家期货公司只能开立一个账户;境内重要投资者可直接向能源中心申请非期货公司会员,参与原油期货交易。
境外投资者参与的途径有以下几种方式:
A、作为能源中心境外特殊自营参与者,参与原油期货交易;
B、通过境内期货公司进行开户,参与原油期货交易;
C、通过境外境外特殊经纪机构开户,参与原油期货交易;(注意:境外特殊经纪机构无结算权)
D、通过转委托方式的境外期货中介机构在境内期货公司开户,参与原油期货交易;
E、通过 IB 方式的境外期货中介机构在境内期货公司开户,参与原油期货交易。
三、投资者交易中应该注意的问题
10、除了人民币,还有哪些资产可以作为原油期货保证金?
答:经能源中心批准后,下列资产可以作为保证金使用。
A、标准仓单;
B、外汇资金(币种类别、折算方式和适用范围由能源中心另行公布)
C、能源中心另行确定的其他资产。
11、交易中,保证金有哪些优惠?
答:能源中心在以下情况下可以单边收取保证金。
A、同一客户在同一会员、境外特殊经纪参与者处的同品种双向持仓(合约进入最后交易日前第五个交易日闭市后除外),按照保证金金额较大的一边收取;
B、非期货公司会员、境外特殊非经纪参与者同品种的双向持仓(合约进入最后交易日前第五个交易日闭市后除外),按照保证金金额较大的一边收取;
C、能源中心认为必要的其他情况。
12、能源中心在哪些情况下会调整保证金比例?
答:能源中心调整保证金方式如下:
A、按照运行的不同阶段调整

B、持仓量达到一定水平的;
C、临近交割期的;
D、价格波动加大时,(连续数个交易日的累计涨跌幅达到一定水平的;连续出现涨跌
停板的;能源中心认为市场风险明显变化的)
E、遇国家法定长假的;
F、能源中心认为必要的其他情况。
13、投资者持仓的限额是多少?
答:能源中心的一般限仓制度如下:

对于产业链客户和套利为主的投资公司,一般持仓额度不满足交易需求的,可申请套保和套利额度。具体可联系我司协助申请。
14、自然人客户原油期货持仓可以到什么时间?
答:原油期货合约最后交易日前第八个交易日闭市后,不能交付或者接收能源中心规定发票的自然人客户该期货合约的持仓应当为 0 手。自最后交易日前第七个交易日起,对该自然人客户的交割月份持仓直接由能源中心强行平仓。
15、每次下单最大量为多少?
答:交易指令每次最小下单数量为 1 手,每次最大下单数量为 500 手,能源中心另有规定的除外。
16、参与原油期货使用程序化交易需要事先备案么?
答:会员、境外特殊参与者、境外中介机构、客户采取程序化交易方式下达交易指令,可能影响能源中心系统安全或者正常交易秩序的,能源中心可以采取相关限制性措施。
17、能源中心原油期货申请套期保值交易和套利交易时涉及的一般月份与临近交割月份分别指什么时段?
答:原油期货合约的套期保值交易持仓和套利交易持仓,所涉的一般月份是指合约挂盘至交割月份前第三月的最后一个交易日,所涉的临近交割月份是指交割月份前第二月和交割月份前第一月。
18、投资者应当在什么时段申请一般月份和临近月份的套期保值持仓额度与套利持仓额度?
答:原油期货合约的一般月份套期保值额度应当在该套期保值所涉合约挂盘至交割月份前第三月的最后一个交易日之间提出,逾期能源中心不再受理。
原油期货合约的临近月份套期保值额度和临近月份套利额度的申请应当在该合约交割月份前第四月的第一个交易日至交割月份前第二月的最后一个交易日之间提出,逾期能源中心不再受理。
原油期货临近月份套期保值额度在交割月份前第二月可以重复使用,自交割月份前第一月第一交易日起不得重复使用。
19、投资者通过什么途径申请套利交易持仓额度和套期保值持仓额度?
答:投资者应当向开户机构申请套利交易持仓额度或套期保值持仓额度,开户机构审核后,按照规定向能源中心办理申请手续;非期货公司会员、境外特殊非经纪参与者应当直接向能源中心申请套利交易持仓额度或套期保值持仓额度。
20、套利交易持仓额度申请需要哪些资料?
答:套利交易持仓额度分为一般月份的套利交易持仓额度(以下简称一般月份套利额度)和临近交割月份的套利交易持仓额度(以下简称临近月份套利额度)。
【一般月份套利额度申请所需资料】
A、一般月份套利额度申请(审批)表;
B、套利交易策略,主要包括资金来源和规模说明、跨期套利交易或者跨品种套利交易;
C、能源中心要求的其他材料。
【临近月份套利额度申请所需资料】
A、临近月份套利额度申请(审批)表;
B、套利交易策略,主要包括资金来源和规模说明、跨期套利交易或者跨品种套利交易、建仓和减仓安排、交割意向等;
C、申请合约价差偏离情况分析;
D、能源中心要求的其他材料。
21、能源中心审核套利交易持仓额度的原则是什么?
答:能源中心审核套利交易持仓额度因时段不同略有区别:
【一般月份】
能源中心按照市场情况、资信情况、历史交易状况、套利交易持仓使用情况等因素,核定一般月份套利交易持仓额度。
【临近月份】
能源中心按照市场情况、资信情况、历史交易状况、合约持仓状况、可供交割品数量、申请合约价差是否背离等因素,核定临近月份套利交易持仓额度。
22、一般月份套利额度能自动转化为临近交割月份套利额度么?
答:一般月份套利额度适用于申请品种的一般月份的所有期货合约,但不能自动转化
为临近交割月份套利额度。
23、申请原油套保额度需要提供哪些资料?
答:
【一般月份套保额度申请所需资料】
A、一般月份套期保值额度申请(审批)表,包括申请人基本信息、申请合约、一般月份套期保值额度需求及其他信息;
B、企业营业执照副本或者公司注册证书等能够证明经营范围的文件;
C、上一年度现货经营业绩或者最新经审计的年度财务报告;
D、当年或者下一年度现货经营计划,与申请套期保值交易相对应的购销合同或者其他有效凭证;
E、套期保值交易方案,主要内容包括风险来源分析、保值目标;
F、非期货公司会员、境外特殊非经纪参与者申请的,提供套期保值交易管理制度;
G、能源中心要求的其他材料。
【临近月份套保额度申请所需资料】
A、临近月份套期保值额度申请(审批)表,包括申请人基本信息、申请合约、临近月份套期保值额度需求及其他信息;
B、企业营业执照副本或者公司注册证书等能够证明经营范围的文件;
C、证明临近交割月份套期保值交易需求真实性的相关材料,包括当年或者上一年度生产计划书、与申请额度相对应的现货仓单、加工订单、购销合同、购销发票或者拥有实物的其他有效凭证;
D、非期货公司会员、境外特殊非经纪参与者申请的,提供套期保值交易管理制度;
E、能源中心要求的其他材料。
24、能源中心审核套保额度的原则是什么?
答:
【一般月份审核原则】
能源中心按照申请人的主体资格是否符合,是否具有真实的套期保值交易需求,套期保值品种、交易部位、买卖数量、套期保值时间与生产经营规模、历史经营状况、资金等情况是否相适应等因素,确定申请人的一般月份套期保值额度。一般月份套期保值额度不超过其所提供的申请材料中所申报的数量。
【临近月份审核原则】
能源中心按照交易部位和数量、现货经营状况、对应期货合约的持仓状况、可供交割品在能源中心库存以及期现价格是否背离等因素,确定申请人的临近月份套期保值额度。全年各合约月份临近月份套期保值额度累计不得超过其当年生产能力、当年生产计划或者上一年度该商品经营数量。
25、一般月份套期保值额度能转化为临近交割月份保值额度么?
答:未申请临近月份套期保值额度的,一般月份套期保值额度进入临近交割月份后,能源中心按照一般月份套期保值额度与该上市品种临近交割月份一般持仓限额中的较低标准,转化为临近月份套期保值额度。
26、已申请且批准的临近交割月套保额度,最晚什么时间可用?
答:套期保值所涉合约最后交易日前第三个交易日闭市前建仓。在规定期限内未建仓的,视为自动放弃相应套期保值交易持仓额度。
27、套期保值、套利交易持仓的保证金、手续费是怎么收取的?
答:能源中心当前尚未公布套期保值、套利交易持仓的保证金、手续费标准。后续我们会根据能源中心公告通知各位投资者。
四、能源中心原油期货交割中应该注意的问题
28、原油期货可交割油种,品质及升贴水标准有哪些?
答:目前能源中心公布的可交割油种,品质及升贴水标准如下所示

注: 1:API 度=(141.5/60 华氏度时的比重)-131.5;比重,根据 ASTM D1298 确定。
2:硫含量,根据 ASTM D4294 确定。
29、原油交割仓库主要有哪些?
答:上海国际能源交易中心于 2018 年 2 月 13 日批复中国石化集团石油商业储备有限公司、中石油燃料油有限责任公司、中化兴中石油转运(舟山)有限公司、大连中石油国际储运有限公司、青岛实华原油码头有限公司、洋山申港国际石油储运有限公司为从事原油期货保税交割业务的指定交割仓库。具体仓库库容如下:

30、原油备用交割仓库主要有哪些?
答:上海国际能源交易中心于 2018 年 2 月 13 日批复大连港股份有限公司、营口港仙人岛码头有限公司、中海油烟台港石化仓储有限公司为从事原油期货保税交割业务的备用交割仓库。
31、原油期货指定检验机构有哪些?
答:上海国际能源交易中心于 2018 年 2 月 13 日批复中国检验认证集团检验有限公司、通标标准技术服务有限公司、上海东方天祥检验服务有限公司、上海出入境检验检疫局工业品与原材料检测技术中心为从事原油期货保税交割业务的指定检验机构。
32、如何确定交割结算价?
答:原油期货的交割结算价为该期货合约最后 5 个有成交交易日的结算价的算术平均值。交割结算时,买方、卖方以原油期货合约的交割结算价为基础,再加上交割升贴水。
1)原油保税标准仓单持有人报关完税价格的计算审定基础是保税交割结算价。到期合约保税交割结算价的计算公式为:保税交割结算价=交割结算价
2)期转现中使用保税标准仓单的,期转现保税交割结算价的计算公式为:
期转现保税交割结算价=期转现申请日前一交易日交割月份合约的结算价
3)期转现中使用非标准仓单的,交割结算价为双方协议价格。
33、能源中心原油的交割手续费是多少?
答:进行实物交割的买方、卖方应分别向能源中心支付人民币 0.05 元/桶的交割手续费。
34、能源中心交割单位是多少?
答:原油期货合约的交割单位为 1000 桶,交割数量应当是交割单位的整数倍。
35、能源中心原油期货的最小出入库量是多少?
答:原油入库的最小量为 20 万桶。原油出库的最小量为 20 万桶,不足 20 万桶的,可通过现货等方式凑足 20 万桶以上方可办理出库业务,货主与指定交割仓库另有约定的除外。
36、原油保税标准仓单有有效期吗?
答:原油保税标准仓单不设有效期。
37、能源中心原油期货采取那种方式交割?
答:原油期货合约采用实物方式仓库交割,且实行保税交割模式,即以原油指定交割仓库保税油罐内处于保税监管状态的原油作为交割标的物进行期货交割。
38、原油交割业务基本流程以及注意事项有哪些?
答:原油交割的基本流程如下:

【入库申报注意事项】
A、入库申报内容:品种、数量、货主名称、拟入库日期及拟入库指定交割仓库名称,并提供各项单证;
B、货主在办理入库申报前,应当妥善协调码头、港口、管道运输、海关、商品检验等相关机构,并应当在原油拟入指定交割仓库的 30 天前向能源中心办理入库申报;
C、原油入库有效期为原油拟入库日期前后各 5 天;
D、原油入库的最小量为 20 万桶;
E、原油入库应当交纳人民币 1.5 元/桶的申报押金,按实际到货量返还,违约入库差额支付给仓库作为补偿;
F、办理入库的原油应当是原油原产地装运港起运或者能源中心认可的指定交割仓库保税油罐内储存的原油,且在装运和储存期间不得与其他油品调和。
【入库检验注意事项】
商品入库时,货主应当到指定交割仓库监收;货主不到指定交割仓库监收的,视为货
主同意指定检验机构的检验结果。
【出库注意事项】
A、原油出库的最小量为 20 万桶,不足 20 万桶的,可以通过现货等方式凑足 20 万桶以上方可办理出库业务,货主与指定交割仓库另有约定的除外;
B、标准仓单合法持有人提货时,应当委托能源中心指定检验机构对交割商品的质量和数量进行现场检验;标准仓单合法持有人未委托能源中心指定检验机构进行检验的,视为认可指定交割仓库发货无误,指定交割仓库和能源中心不再受理交割商品有异议的申请;
C、标准仓单合法持有人对交割商品的质量有异议的,应当在指定检验机构出具检验报告后 10 个工作日内,向指定交割仓库提出书面申请,并应当同时提供指定检验机构出具的质量鉴定结论。逾期未提出申请的,视为对交割商品无异议,指定交割仓库和能源中心不再受理交割商品有异议的申请;
39、原油入出库的数量以什么数据为准?
答:原油入出库时的数量以指定检验机构签发的指定交割仓库岸罐计量的原油净体积桶数为准。数量检验以罐容标尺计量为准,但出库量在能源中心规定标准以下的,检验机构可以选择以流量计或其他计量工具进行计量。
原油净体积桶数=原油毛体积桶数× (1-水杂百分数)
原油毛体积桶数=原油总计量体积-明水体积
40、原油入出库时客户需要缴纳多少损耗补偿?
答:能源中心规定入出库货主须向指定交割仓库缴纳入出库损耗补偿,并在指定检验机构出具检验报告后 3 个工作日内由货主与指定交割仓库进行结算:
入库损耗补偿=原油保税标准仓单签发数量×0.6‰×(原油入库完成前一交易日能源中心最近月份原油期货合约的结算价+交割升贴水)
出库损耗补偿=原油保税标准仓单注销数量×0.6‰×(原油出库完成前一交易日能源中心最近月份原油期货合约的结算价+交割升贴水)
41、入出库溢短如何结算?
答:入出库时原油溢短数量不超过入库申报数量的±2%。在指定检验机构出具检验报告后的 3 个工作日内,由货主按照下述公式直接与指定交割仓库进行结算:
入库溢短货款=允许范围内的原油溢短数量×(原油入库完成前一交易日能源中心最近月份原油期货合约的结算价+交割升贴水)
出库溢短货款=允许范围内的原油溢短数量×(原油出库完成前一交易日能源中心最近月份原油期货合约的结算价+交割升贴水)
42、能源中心确保交割原油质量的措施以及责任认定方式?
答:能源中心通过多层次的限制来确保交割原油的质量。
【来源确保】原产地直达、原产地直达减载(境内可监控)、交割仓库现货备案。杜绝两港装、两港卸、两港拼。
【仓储确保】指定交割仓库同一个保税油罐内不得混装不同交割油种的原油。
【检验确保】多次全面取样,责任认定清晰
A 样:船舱内油样,其中 A1 样多个,A2 样两个
B 样:库内原有油品油样,三个
C 样:库内混合油品油样,三个

43、原油期货的标准仓单是如何生成的?
答:能源中心、会员、境外特殊参与者、境外中介机构、客户及指定交割仓库等标准仓单业务参与者应当通过能源中心标准仓单管理系统办理与标准仓单业务有关的各项业务。
标准仓单业务参与者应当在标准仓单管理系统中,按照规定提交申请资料,开立标准仓单账户,方可持有标准仓单,参与标准仓单业务。
标准仓单账户实行一户一码管理,即一个标准仓单业务参与者只能拥有一个标准仓单账户。
能源中心标准仓单的生成流程如下图所示:

五、能源中心境外特殊参与者管理
44、申请成为能源中心境外特殊经纪参与者需具备哪些条件?
答:申请成为境外特殊经纪参与者应当具备下列条件:
(1)所在国(地区)具有完善的法律和监督管理制度;
(2)财务稳健,资信良好,具备充足的流动资本;
(3)具有健全的治理结构和完善的内部控制制度,经营行为规范;
(4)所在国(地区)期货监管机构已与中国证监会签订监管合作谅解备忘录;
(5)在境外设立并具有所在国(地区)期货经纪业务资格;
(6)承认并遵守能源中心业务规则及各项规定和决定;
(7)净资本不低于 3000 万元人民币或者等值外币;
(8)持续经营 2 年以上;
(9)具有满足开展业务所需要的人员、期货交易业务系统、设备和场地;
(10)具有健全的财务管理制度、完善的期货业务管理制度和良好的运营能力、诚信状况和声誉,处于正常运营状态;
(11)授权在境内合法存续满一年的经济组织或代表机构作为指定联络机构,并指定该经济组织或者代表机构的诚信良好的高级管理人员或者员工作为指定联络人;
(12)能源中心规定的其他条件。
45、申请成为能源中心境外特殊非经纪参与者需具备哪些条件?
答:申请成为境外特殊非经纪参与者应当具备下列条件:
(一)所在国(地区)具有完善的法律和监督管理制度;
(二)财务稳健,资信良好,具备充足的流动资本;
(三)具有健全的治理结构和完善的内部控制制度,经营行为规范;
(四)承认并遵守能源中心业务规则及各项规定和决定;
(五)净资本或者净资产不低于 1000 万元人民币或者等值外币;
(六)具有满足开展业务所需要的人员、期货交易业务系统、设备和场地;
(七)具有健全的财务管理制度、完善的期货业务管理制度和良好的运营能力、诚信状况和声誉,处于正常运营状态;
(八)授权在境内合法存续满一年的经济组织或者代表机构作为指定联络机构,并指定该经济组织或者代表机构的诚信良好的高级管理人员或者员工作为指定联络人;
(九)能源中心规定的其他条件。
免责条款
本报告立足于结合基本面及技术面对市场价格运行趋势及轮廓进行整体判断,提示可能存在的投资风险与投资机会。报告中的信息均源自于公开材料,我公司对这些信息的准确性和完整性不作任何保证。报告仅作参考之用,在任何情况下均不构成对所述期货品种的买卖建议,我们也不承担因根据本报告操作而导致的损失。


