投资要点
8月经济需求延续疲弱,稳增长政策再加码,着力于扩大内需,减税预期增强。若未来3个月,政策推动信用扩张,叠加宽松财政政策有利于基建投资企稳,支撑工业品价格。但政策微调主要用于托底,而非刺激,或仍将弱于传统经济周期,难现单边上涨行情。
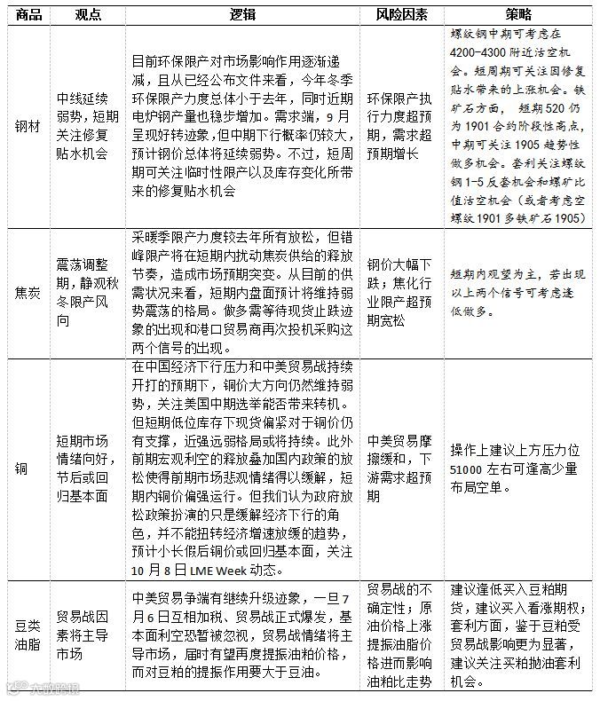
在供给方面,开工季来临,工业生产环比小幅回升,但受到环保限产和需求低迷影响,回升力度不及往年。9月日均耗煤增速先回升后下降,整体低于历年同期。9月高炉开工率小幅回升,但自6月以来仍有较明显的回落。另一方面,环保限产对市场影响作用逐渐递减,且从已经公布文件来看,今年冬季环保限产力度总体小于去年。
在库存方面,8月需求疲弱向供给侧传导,导致企业继续被动积累库存。自18年4月以来,主营业务收入增速不断放缓,而产成品库存增速则不断回升,经济已进入了“被动加库存”阶段。在商品库存方面,9月钢材和螺纹钢社会库存先升后降。受益于旺季开工,但去化速度低于往年水平。
在流动性方面,宽松状态延续,但信贷投放仍然偏弱,与信贷额度、合意融资需求和风险偏好有关。短期来看,从宽货币到宽信用,促进资金入实的过程,暂难看到有明显加杠杆空间的主体,稳预期效果大于实际作用,仍需等待信用扩张效果的显现,需关注后续信用扩张的路径。
在外部环境方面,中美贸易战第二轮互征关税落地,同日,中国发布了《关于中美经贸摩擦的事实与中方立场》白皮书。目前来看,中美贸易战持续恶化,短期难以缓和,逐步进入中美增量资产冲突阶段。美联储处于加息通道,新兴经济体汇率承压。
综上所述,贸易战为最大不确定性,“类滞胀”仍是投资主线,工业品震荡格局延续。在具体品种操作上,单边方面建议关注:螺纹钢短周期因修复贴水带来的上涨机会;中期可考虑在4200-4300附近沽空机会。铁矿中期可关注1905趋势性做多机会。建议关注逢低买入豆粕期货。在套利方面,建议关注螺纹钢1-5反套机会和螺矿比值沽空机会,以及买粕抛油套利机会。
风险因素:中美贸易战进展超预期、实体经济融资需求明显回落、环保限产执行力度超预期
一、宏观环境及政策
在信贷环境方面,8月信贷数据基本符合预期,但结构难言乐观。票据冲量是信贷融资高于季节性的主要原因,银行信贷风险偏好仍低,企业融资偏弱。社融增量大超预期,受益于非标融资降幅收窄,资金面持续宽松致债券融资放量,但社融存量增速下滑,整体融资需求难言明显改善。在货币供应量方面,M1增速继续回落或因企业盈利的放缓,地方债发行提速对M2增速造成负面影响。
目前流动性虽处于宽松状态,但由于对实体信用风险担忧增强,银行发放贷款的难度加大,资金更多存留于银行体系,导致实体经济融资仍然萎缩,而金融杠杆有所增加。短期来看,从宽货币到宽信用,促进资金入实的过程,暂难看到有明显加杠杆空间的主体,稳预期效果大于实际作用,仍需等待信用扩张效果的显现。下半年政策着力解决疏通货币信贷传导渠道,关注后续信用扩张的路径。

在物价水平方面,通胀预期抬升。8月食品价格受强降雨和猪瘟疫情的影响,超季节性上涨,属于短期扰动因素。9月份蔬菜、蛋类及猪肉供给仍将偏紧,叠加中秋节的错位,食品价格或仍将处于高位。预计到10月中下旬食品价格会逐渐回落。长期来看,原油价格上涨和人民币贬值将带来一定的输入性通胀压力,而贸易摩擦短期对CPI的影响或相对有限,预计CPI上行压力整体可控。年内PPI仍将温和下行,下半年基建投资结构性发力,主要用于托底而非刺激经济,预计对工业品需求仍将弱于传统周期,预计将延缓PPI下行节奏,但难改下半年PPI下行趋势。

二、下游行业需求:需求疲弱向供给侧传导,稳增长效果暂不明显
在投资方面,至8月城镇固定资产投资同比5.3%,增速低于预期及前值,继续刷新纪录新低。房地产投资韧性超预期,制造业投资持续回升,基建投资仍是主要拖累项。
从三大类投资来看,在房地产方面,1-8月全国房地产开发投资完成额累计同比增长10.1%,今年以来房地产投资增速维持在10%左右水平,是支撑固定资产投资增长的主力。1-8月房地产新开工面积回升1.5%至15.9%,商品房销售面积回落0.2%至4%。9月中上旬主要37大中城市地产销售同比持平,其中22个一二线城市同比增长8.8%,而15个三四线城市同比下降25.9%。目前来看,政治局会议强调房地产调控高压不减,但目前房地产库存较低,销售及新开工面积未见明显下行,预计四季度地产投资下行幅度有限。
8月制造业投资连续5个月回升至7.5%,随着未来中美贸易不确定性的持续以及我国供给侧结构性改革的推进,内部和外部的压力将共同迫使制造业转型升级,预计未来一段时间内,高新制造业投资将在一定程度上支持投资增速。
1-8月基建投资同比增长4.2%,较1-7月增速继续下降1.5个百分点,基建投资持续下滑主因防控地方政府债务风险和金融去杠杆的影响,是拖累固定资产投资增速回落的主要原因。7.31政治局会议再次明确政策边际宽松定调,宽信用政策落地。目前来看,基建投资稍有改善迹象,但仍未改变下行趋势。一方面,8月PPP项目储备环比改善;另一方面,地方债加速发行,8-9月份地方政府新增债券的发行高峰期,8、9月份地方债的净融资总量预计在1.7万亿,比去年8、9月净发行量同比大幅增加0.51万亿和0.22万亿。
目前来看,稳增长政策再加码,若未来3个月,政策推动宽松信用,基建投资企稳,有助于支撑工业品价格。但政策微调主要用于托底,而非刺激,或仍将弱于传统经济周期,难现单边上涨行情。目前,财政支出和政府主导投资未见起色,开工旺季工业生产恢复力度不及往年。房地产严监管成为限制全面宽松的枷锁,如果信贷渠道短期难以疏通,或将呈现“金九银十”旺季不旺的行情。

在消费方面,8月社会消费品零售总额同比增速9%,低于预期及前值。8月消费微升,但汽车消费仍处于负增长,居民加杠杆导致居民负债规模扩张,对消费的挤压效应仍强。从细项数据来看,8月汽车消费同比增速-3.2%,仍处于负增长区间且降幅有所扩大,7月份同比增速为-2%,对整体消费的拖累作用较为明显。7月1日开始实施的进口汽车关税下调,对汽车消费的修复效果较小。8月基础日用品消费多数出现回升,粮油食品消费增速上涨1.5个百分点至10.1%;日用品类消费增速上行4.5个百分点至15.8%;服装鞋帽消费增速持续下滑录得7%。8月消费升级类商品销售增速涨跌互现,家具类、通讯器材类和中西医药类同比分别增长9.5%、3.2%和7.4%,环比回落1.6、6.5和2.5个百分点;金银珠宝类、家用电器和音像器材类出现回升。家电零售和建筑装潢受房地产销售增速放缓的滞后影响表现偏弱。目前油价较为坚挺,支撑石油制品名义消费增速保持较高水平,增速由7月的18.4%升至19.6%。消费具有较明显的顺周期性,但本身波动较小,伴随着下半年经济继续探底,消费整体承压。
由于中秋错位,预计9月消费延续温和回升。9月20日,国务院发布《关于完善促进消费体制机制,进一步激发居民消费潜力的若干意见》。促消费力度加强,但仍受制于居民负债规模扩张,预计四季度居民消费增速仍有压力。

在进出口贸易方面,8月进出口增速均出现减速,显示内需与外需趋弱,但走势仍好于预期。
在进口方面,8月份进口增速按人民币计价为18.8%,按美元计价为17.7%,平稳回落但仍高于预期。从主要进口商品来看,进口量增速涨跌不一,进口价格因素支撑仍在。8月原油、钢材、大豆进口量增速较7月回升9.3、2.4、28.8个百分点至13%、7.5%、8.3%。或担心受中美贸易影响导致大豆价格在第四季度上涨,买家提前买入大豆。8月未锻造的铜及铜材、铁矿砂、煤及褐煤进口量增速较7月下滑7.7、3.5、35.6个百分点至7.7%、0.8%、13.5%。在进口金额方面,8月原油、钢材、大豆进口额增速较7月回升11.4、3.3、27.6个百分点至74.4%、12.7%、15.7%。8月未锻造的铜及铜材、铁矿砂、煤及褐煤进口额增速较7月下滑19.8、13.1、36.5个百分点至11.8%、6.6%、36.2%。另外,8月份全国高炉开工66.5%,较上月70.2%有一定程度的下降。
在出口方面,8月出口增速按人民币计价为7.9%,按照美元计价为9.8%,贸易战对出口的负面影响暂时并未显现。一方面因对贸易战加剧的担忧导致企业提前出口的效应仍在,另一方面因人民币贬至低位对出口存在促进效应。从主要出口国情况来看,8月对主要贸易国家出口涨跌互现。其中,对美国出口增速回升2个百分点至13.22%,8月23日美国加征关税落地前,促使企业提前出口,且目前仅有500亿美元商品加征关税影响较小,使整体对美国出口增速仍有支撑。同期对欧日出口增速回落,对部分新兴经济体出口出现大幅下滑。其中,对欧日出口分别增长8.4%、3.8%,较7月放缓1.1、8.5个百分点。对新兴国家出口来看,8月对东盟、南非出口分别增长15.9%、19.9%,较7月加快0.5、15.1个百分点。对巴西、俄罗斯出口分别增长-5.9%、-3.1%,较7月均大幅放缓。目前来看,美国经济增长一枝独秀,在税改计划,扩张基建,重振制造业等多项举措刺激下稳健扩张,并如期完成两次加息。而欧洲,日本等国家经济增长在上半年相继遭遇增长疲软,整体来看,全球经济复苏态势或将趋缓,外贸环境面临一定的压力。

在中美贸易战方面,第二轮互征关税落地,美国于9月24日对2000亿中国商品加征10%关税 ,同日中国对原产于美国的600亿商品征收5%或10%的关税。同日,中国发布了《关于中美经贸摩擦的事实与中方立场》白皮书。目前来看,中美贸易战持续恶化,短期难以缓和。四季度企业提前外贸的刺激作用将大幅减弱,明年1月份将完全消失,从而进入中美增量资产冲突阶段,贸易部门对经济的支撑作用将会下滑。
7月以来,稳增长政策的着力点主要集中在保持流动性宽松和重振基建投资,在货币市场已经初现改善迹象,并且地方政府融资明显加快。9月份以来,稳增长政策再加码,扩大内需力度加强,减税预期增强。国务院发布《关于完善促进消费体制机制,进一步激发居民消费潜力的若干意见》;国务院和税务总局表态:改革社保征收体制总体上不增加企业负担;国税总局发文:进一步落实简证减税降负等措施,市场减税等改革预期升温。但目前来看,稳增长政策的传到路径并不通畅,主要受到以下三方面的约束,严监管制约银行资产负债表扩张并压制其风险偏好,信贷传导机制不顺畅;环保限产政策压制工业生产,且抬高原材料价格;外需环境严峻,投资和消费情绪受挫。综合来看,三季度经济继续下行,四季度关注社融结构改善和基建投资增速能否企稳。
三、中游行业商品供给:开工季来临,生产恢复不及往年
9月日均耗煤增速先回升后下降,整体低于历年同期。9月高炉开工率小幅回升;截至9月21日当周,高炉开工率为67.96%,较月初回升0.42个百分点,但自6月以来仍有较明显的回落。9月水泥价格延续上涨,但“金九银十”销量不及往年。开工季来临,工业生产环比小幅回升,但受到环保限产和需求低迷影响, 回升力度不及往年。另一方面,目前环保限产对市场影响作用逐渐递减,且从已经公布文件来看,今年冬季环保限产力度总体小于去年。

8月规模以上工业增加值同比6.1%,微升0.1个百分点,仍处于低位徘徊,主要行业增速涨少跌多。分三大门类看,8月份,采矿业增加值同比增长2.0%,增速较7月份加快0.7个百分点;制造业增长6.1%,回落 0.1个百分点;电力、热力、燃气及水生产和供应业增长9.9%,加快0.9个百分点。8月工业增加值略升,一方面由于前期基数较低,另一方面或受贸易战影响出现提前备货。
8月规模以上工业企业利润同比增长9.2%,大幅低于前值16.2%。1-8月累计工业利润同比增长16.2%,前值17.1%,下滑幅度超出市场预期。分行业看,由于前期高基数和需求断崖式下跌导致汽车制造利润下滑,由于强势美元,叠加弱需求和成本上升导致有色冶压需求下滑,但受供给侧改革影响的采矿、钢铁、石油等行业利润仍表现亮眼。基建反弹预期或利好钢铁、煤炭等周期行业,石油价格上涨利好石油、化工品等上下游行业,涨价行业短期内利润或仍表现较好。但需警惕环保政策或有放松的风险。

四、商品库存:需求疲弱向供给侧传导,经济步入“被动补库存”
8月需求疲弱向供给侧传导,导致企业继续被动积累库存。8月工业企业产成品库存同比上涨9.8%,增速较上月提升0.3个百分点。产成品周转天数上升0.2天至16.9天,企业应收账款回收期上升0.5天至46.5天。自18年4月以来,主营业务收入增速不断放缓,而产成品库存增速则不断回升,经济已进入了“被动加库存”阶段。
在商品库存方面,9月钢材和螺纹钢社会库存先升后降。钢材社会库存比月初下降14.9万吨,螺纹钢库存比月初下降15.37万吨,去化速度低于往年水平。钢价上涨仍主要由供给因素推动,需求端改善情况并不明显。

五、具体品种配置策略:





