职称
是专业技术人才
学术技术水平和专业能力的
主要标志
职称评审是按照评审标准和程序
对专业技术人才
品德、能力、业绩的评议和认定
职称评审结果是专业技术人才
聘用、考核、晋升等的重要依据
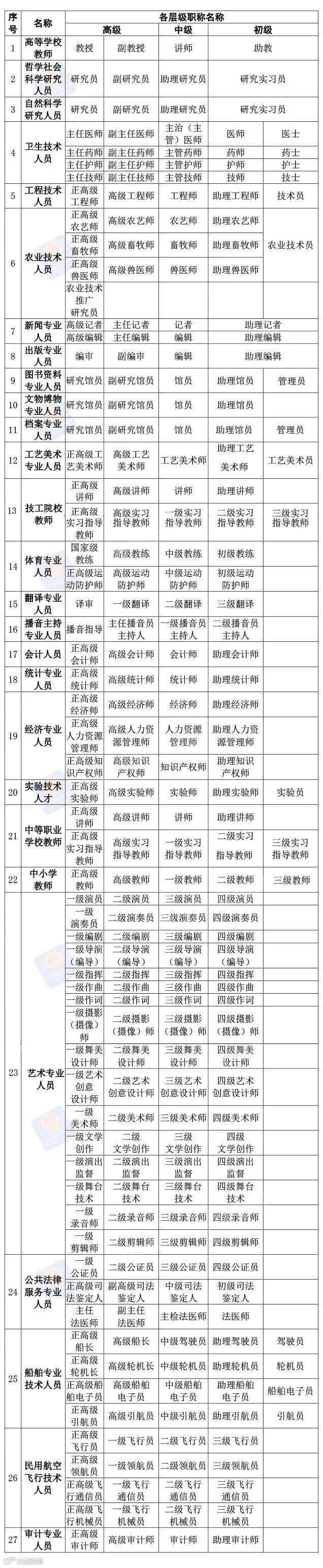
职称有哪些?
27个职称系列(专业)各层级名称
带您一图了解↓
明白啦!那我想评职称,具体需要哪些条件呢?
戳下方链接,一站式查询!
超全!27个系列职称制度改革,来这“一站式”查询!
还有些要求要知道!
评职称,对论文、学历、奖项有新要求!点击了解
不在国企或事业单位工作能申报吗?
当然可以啦!
职称评审进一步打破户籍、地域、身份、档案、人事关系等制约,创造便利条件,畅通非公有制经济组织、社会组织、自由职业专业技术人才职称申报渠道。
@民营企业专业技术人才
民营企业专业技术人才
一般在劳动关系所在地
自愿参加职称评审
根据《人力资源社会保障部办公厅关于进一步做好民营企业职称工作的通知》相关规定,非面向单位、系统内部组建的职称评审委员会,均向民营企业平等开放。
民营企业专业技术人才可在创业孵化基地、高新技术开发区、科技园区等地设立的职称申报受理服务点,或通过人才中介服务机构、工商联、行业协会商会、学会等社会组织进行职称申报。
经批准离岗创业或到民营企业兼职的高校、科研院所、医疗机构等企事业单位专业技术人才,3年内可在原单位按规定申报职称,其创业和兼职期间工作业绩作为职称评审的依据。
民营企业专业技术人才被派驻外地连续工作一年以上的,可按有关规定在派驻地申报职称评审。
民营企业职称评审标准
充分体现民营企业
专业技术人才特点和工作实际
贴近民营企业用人需求
克服唯学历、唯资历、唯论文、唯奖项倾向,突出工作能力和业绩考核,注重市场认可和对企业的实际贡献。
对论文、职称外语等不做限制性要求,专利成果、技术突破、工艺流程、标准开发、成果转化等均可作为职称评审的重要内容。
@自由职业者
符合条件的自由职业者可根据属地原则申报参加当地人社部门组织的职称评审。
职称评审信息怎么查?
人力资源社会保障部开通了
全国职称评审信息查询平台
面向各地人社部门、用人单位及个人
提供跨地区职称信息核验查询服务
大家可通过
www.12333.gov.cn网页、
手机12333客户端、
人力资源社会保障部门户网站、
“人力资源和社会保障部”微信公众号等
多种渠道登录使用
例如,在人力资源社会保障部微信公众号,可通过访问菜单栏“证书查询”—“职称查询”进入职称查询平台
职业资格证书与职称相互认同吗?
目前,我国的职称制度与职业资格制度已有效衔接。
为避免交叉设置,减少重复评价,降低社会用人成本,人社部以职业分类为基础,统筹研究规划了职称制度和职业资格制度框架。
在职称与职业资格密切相关的职业领域建立职称与职业资格对应关系,专业技术人才取得职业资格即可认定其具备相应系列和层级的职称,并可作为申报高一级职称的条件。
初级、中级职称实行全国统一考试的专业不再进行相应的职称评审或认定。

