1.为什么要强调金融业反洗钱?
答:
金融业承担着社会资金存储、融通和转移职能,对社会经济发展起着重要的促进作用。但同时也容易被洗钱犯罪分子利用,以看似正常的金融交易作掩护,改变犯罪收益的资金形态或转移犯罪资金。
因此,金融业是反洗钱工作的前沿阵地,能够尽早识别和发现犯罪资金,通过追踪犯罪资金的流动,预防和打击犯罪活动。
2.金融机构必须要开展的反洗钱工作有哪些?
答:
根据《反洗钱法》、《金融机构反洗钱和反恐怖融资监督管理办法》、《金融机构反洗钱规定》、《证券期货业反洗钱工作实施办法》等反洗钱法律法规规定金融机构反洗钱义务主要包括:
❖
建立健全反洗钱内部控制制度
❖
设立反洗钱专门机构或者指定内设机构负责反洗钱工作
❖
对客户进行持续的身份识别/尽职调查
❖
对客户进行洗钱风险等级评估,对高风险客户强化管控
❖
对客户进大额和可疑交易监测、分析及报告
❖
开展反洗钱培训和宣传工作
❖
发现涉嫌犯罪的,向中国人民银行当地分支机构和当地公安机关报告
❖
依法协助、配合司法机关和行政执法机关打击洗钱活动
❖
依法履行对客户信息、配合调查的信息保密义务
❖
向中国人民银行、地方证监局等报送反洗钱工作信息
3.客户办理期货业务时基于配合反洗钱工作需要,需提供哪些信息?
答:
根据反洗钱相关法律法规规定,客户在期货公司办理业务时,需配合金融机构身份识别/尽职调查,如实提供客户的基本信息以及期货公司根据反洗钱相关规定开展反洗钱工作要求的其他相关信息。包括但不限于:
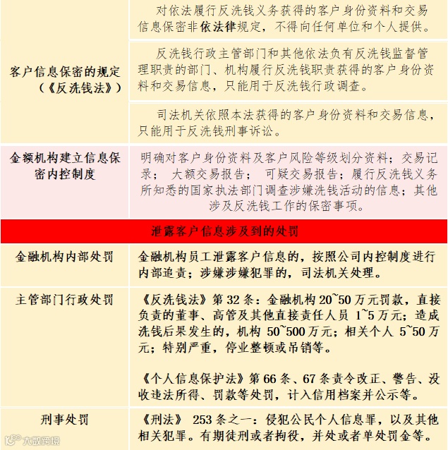
4.客户信息如何保护?工作人员泄露客户信息会受到何种处罚?
答:
《反洗钱》、《刑法》、《个人信息保护法》等法律法规规关于信息保密相关规定,金融机构及其员工均应执行,保护客户信息安全。
5.期货公司可以对客户采取哪些反洗钱管控措施?
答:
期货公司在为客户办理业务时,会按规定对客户进行洗钱风险等级评估、可疑交易监控等,并根据客户风险情况采取相应的管控措施,包括:
6.社会公众有哪些反洗钱义务或者需要做些什么?
推荐阅读
2021-12-17
2022-03-19

