(文章内容综每日经济新闻、人民日报微信、华尔街见闻等)
据人民日报客户端消息,美国当地时间11月9日凌晨,唐纳德•特朗普率先获得超过270张选举人票,当选新一任美国总统。

▲图片来源:人民日报客户端
唐纳德•特朗普,1946年出生在美国,在13岁时,特朗普父母就把他送到了纽约军事学校。随后,他去了宾夕法尼亚大学沃顿商学院就读,虽然特朗普只有大学本科文凭,但通过房地产、赌场、航运等行业,拥有大量财富。根据《福布斯》最新数据显示,特朗普的财富达到了37亿美元。2016年《福布斯》富豪排行榜上,特朗普排名第156位。
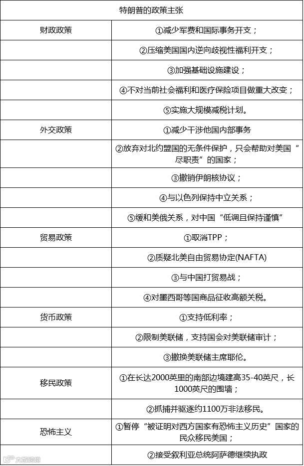
▲特朗普及其政治主张(点击可放大) 图片来源:ibtimes,中金

亚太股市一片惨绿,墨西哥比索崩盘
和英国退欧一样意外。
此前被认为希望渺茫的特朗普,击败政治老手希拉里,最终成为新一任美国总统。但对金融市场来说,投资者此前习惯的赚钱模式,在特朗普上台后,可能将面临重大挑战。
全球最大对冲基金桥水就直白地表示,如果特朗普赢得美国大选,全球股市会崩盘,预计美股会大跌10.4%。虽然桥水的说法有些夸张,但今天全球市场在特朗普这只黑天鹅的袭击下,还是开启了惨重的下跌模式。
其中日经指数跌幅最大,跌幅超过5%,仅次于英国退欧(6月24日)当日7.92%的跌幅;韩国综合指数跌幅达2.25%;澳洲标普200指数下跌1.92%;雅加达综合指数下跌1.14%。上证综指收盘跌幅收窄,下跌19.52点。

▲亚太股市今天表现(11月9日)

▲美元对墨西哥比索汇率走势(截至北京时间14点09分,越往高走,代表美元升值)
对于自己国家面临的风险,墨西哥方面也在积极准备。墨西哥央行行长AgustínCarstens上周三晚间对墨西哥电视台Milenio说,墨西哥正在为美国大选出现“不利”结果做准备:如果不利结果变成现实,可以预见,墨西哥当局会以某种方式作出反应。
尽管对墨西哥比索大涨,但美元指数却大幅下挫,截至发稿前跌幅高达1.63%。被视为避险货币的日元对美元大幅升值,超过2.8%;欧元对美元升值超过2%,英镑对美元升值超过1%;韩元对美元大幅贬值,贬值幅度超过1.7%。

▲主要货币对美元情况(截至北京时间16:29)
为了应对特朗普这只黑天鹅给本国汇率带来的巨大影响,据外媒报道,日本财务省、央行、金融厅将于当地时间今天下午3点举行会议;日本财务省财务官浅川雅嗣暗示,日本政府已做好干预汇率市场的准备。同时,韩国国家安全委员会将在当地时间今天下午4点召开会议,讨论美国大选结果。
黄金市场。由于避险情绪陡增,国际金价飙涨,伦敦现金价格达到1300美元 。

特朗普当选,如何影响我们?
中金认为,特朗普上台,尽管有些政策主见(比如大幅降低企业所得税、放松金融监管、加大基建刺激等)对经济有利,但仍需要较长的立法流程,能否得到民主党的支持也不得而知,关键的是有些政治主张(比如贸易保护、限制非法移民和禁止穆斯林入境、将中国列入汇率操纵国)与目前的政策偏离度较大,可能引发贸易纷争和国家间的矛盾,形成不利局面和不利预期。特朗普上台意味着更大的不确定性,也使得企业不愿意轻易追加投资,在中短期内可能会压制美国经济的表现。
特朗普当选后,可能短期内会导致美元走弱,暂时缓解人民币的贬值压力,但中期来看,特朗普的贸易保护主义(抑制从中国进口货物)以及主张将中国纳入汇率操纵国,都可能会增加人民币贬值压力。而墨西哥比索在特朗普当选的情况下,贬值的压力会更为明显。

▲去年7月以来人民币对美元中间价
特朗普上台,会给A股带来怎样的影响?
兴业证券张忆东研报称,美国大选若有“黑天鹅”事件(即特朗普当选),正是买入好时机。即使是特朗普上台。回顾历史,总统大选之后的11~12月份收益明显高于9~10月。
首先,总统阵营改换党派时,大选日后存在反弹机会。
第二,类似改换政党时,投资者对于未知恐惧风险偏好下降,但随着新总统上任后的政策沟通和实践打消疑虑,行情迎来更大幅度的反弹。
第三,风险指标显示市场正在反映大选的影响,一旦风险释放行情有望迎来反弹。
这里有一份美国大选前后上证指数的表现,其实整体表现尚可。

▲美国大选后上证指数表现

说到新任美国总统特朗普,很多人的第一反应是:这家伙,太不靠谱!
他曾多次语出惊人,更让不少人觉得:这家伙就是个疯子,净说些不着边际的话!
——我要在墨西哥边境修一道1300英里的墙,而且这钱要让墨西哥出。

——与恐怖主义有关的国家,我要停止他们的移民!

——我要让美国退出WTO!

——我有好多钱,比他们的钱加一块都多,比他们那些骗人的捐款加起来都多,但我就是想做我自己。

……
从宣布竞选的那一天起,很多人都觉得特朗普满嘴跑火车,各种不靠谱。
但事实是:特朗普,其实特靠谱!
他的政治主张主要如下:

考察特朗普的这些政治主张,包括他接受记者采访和电视辩论中的表述,其实他在共和党里不但不算极端,而且还是最温和的。
wpresidential-candidates.insidegov.com 网站列举了所有获选人的政治立场,特朗普是整个共和党里最靠“左”的。从堕胎和同性恋到医保和移民,特朗普都相当务实,他甚至承认自己曾经考虑过由政府出面提供全民医保的方案,一点都不像共和党人。

美国总统大选之后,全球金融市场还将迎来美联储议息会议。尽管特朗普曾指责耶伦领导下的美联储偏袒奥巴马政府,因而迟迟没有再次加息的举动。美联储12月加息似乎已经板上钉钉。
为什么?
摩根大通研报指出,尽管特朗普此前曾表示若胜选将撤换美联储主席耶伦,但实际情况是耶伦至少还会担任美联储主席15个月。有“美联储通讯社”之称的希森拉特表示,此前公布的10月非农就业人数稳定增加,失业率小幅下滑,这已经足以促使美联储在12月加息。
不过,万事都有可能。费城联储主席哈克表示,美联储在美国大选结果正式公布前或将一直推迟改变货币政策。事实上,美联储的官员一直都想远离政治选举,而哈克的言论似乎暗示着美联储可能会基于谁赢得大选而做出相应的政策变化。
众所周知,希拉里和特朗普在大选中都获得了巨额的捐赠,但希拉里获得的捐赠额5倍于特朗普。值得注意的是,来自美国国家广播公司的数据显示,硅谷大公司雇员向希拉里竞选阵营的捐款达到300万美元,是流向特朗普竞选阵营的整整50倍,依此计算,硅谷对希拉里的支持率高达97%,剩余的3%人群中也仅有少部分支持特朗普。
言归正传,美国总统大选其实就是在为各个候选人背后的利益群体创造最大化回报,候选人背后财团的金融资产比重也很大。贝莱德分析表明,制药公司、保险公司和银行可能在特朗普治下会活得更好。目前看来,在不考虑流动性风险的前提下,美国的军工、生物医药都会有比较强的看多情绪。
总体而言,希拉里主要是在奥巴马政府政策的基础上进行小修小补,而特朗普则声称进行大规模的经济改革,主张相对更为激进,但两者大体延续了民主党主张平等,共和党重视效率的原则。比于总统“宝座”,有投资者认为更应该关注美国两党的国会大战。目前,美国民主党和共和党对国会控制权的争战依然存在很大变数,也成为接下来可能冲击市场的关键因素。
(文章容仅供参考,不构成投资建议。投资者据此操作,风险自担)
官方微信:搜索“东方红资产管理”,关注微信服务号(dfh_zcgl)、订阅号(dfhzcgl)
手机客户端:欢迎至各应用市场搜索“东方红资产管理”下载APP
客服热线:400-920-0808
更多信息敬请登录官网:www.dfham.com

