国资国企改革落地年
——2015年A股投资策略展望之五
文/东方证券研究所分析师 邵宇、邹慧、吴胜春
研究结论
2015年将是国资国企改革落地年。深化国资国企改革,核心目标是要提高国有资本运营效率和国有企业活力。新常态下,提质增效要求国企必须进一步完善现代企业制度和市场化经营机制,适应公平开放透明的市场规则以及全球化4.0北京下的走出去战略;改革3.0要求改变国资管理体制,从而提高国企的经营效率。因此随着各项改革措施的细化,明年预计是国企改革大年。
国企改革的核心是竞争中性和激发活力。国企改革不是私有化。坚持公有制的主体地位是国企改革的底线,市场化是国企改革的重点,而竞争中性是其核心逻辑,即私有化未必会带来效率的提升,但竞争一定会,公平竞争会真正激发活力和创造力,混合所有制将是重要实施路径。
国资委体系下的国企改革分三个层次。首先是构建“国资委-国有资本运营和投资公司-国有企业”三层次管理架构,构建国资流动平台,将国资委对国有企业的监管职能和股东职能分开,由管企业变为国资监管者;其次是改革国有企业治理体制,即真正落实现代企业制度和公司治理层面上的混合所有制;最后是作为配套人事制度方面的董事会三项试点以及后续的市值管理,建立起完善的激励约束机制。
国有资产资本化的看点是国有资本平台的建设。未来将有序建立国有资本投资平台和国有资本运营平台,其下属上市公司可能会进行系列资产整合,尤其是大集团小公司类的国企,看好资产证券化带来的并购重组机会。三类企业有望接续国投、中粮成为下一轮试点,一是国有资产运营平台升级,如诚通;二是大型产业集团,如中化工、中材、国机;三是综合性央企,如招商局、保利、华润。
混合所有制将首先从竞争类国企开始。混合所有制作用主要包括完善公司治理结构、实现产权多元化、完善内部激励约束机制、引入外部竞争打破垄断等。混合所有制的实现形式主要有六种:改制重组、资产证券化、员工持股计划、引入战略投资者、设立基金、项目导入等。竞争类国有企业作为市场参与主体,通过市场化改革激发竞争活力,以经济效益最大化为主要目标并兼顾社会效益,而资本市场是混合所有制的最优载体。建议关注治理结构较优、竞争力较强、引入了战略投资者或进行股权激励的优质国企。
混合所有制首先是资本的融合,市值管理是实现资本共赢的重要手段。进行市值管理的前提是建立现代企业制度,提升国企经营效率,围绕公司治理结构建设和激励约束机制设计,推进董事会职权试点和员工持股计划等是重要手段。可跟踪开展相关试点的公司,如神华集团、宝钢集团等。
风险提示:主题投资难以完全回避系统性风险;相关政策的推进时间表难以准确把握;经济可能出现超预期下滑。
一、2015,国资国企改革落地年
2014年奏响了国资国企改革的序曲。中央层面,先有国资委发布“四项改革”试点名单,中粮集团、国家开发投资公司、中国医药集团总公司、中国建筑材料集团有限公司、中国节能环保集团公司、新兴际华集团有限公司先拔头筹;后有副总理马凯挂帅国有企业改革领导小组,国资国企改革有了总指挥;地方上,先后有上海、天津、贵州、湖南、云南、重庆、四川、江西、湖北、江苏、山东、山西、广东、甘肃、北京、青海、宁夏、广西、黑龙江等19个省市发布了国资国企改革路线图,只等后续细化和展开。在此背景下,我们有理由相信2015年将是国资改革落地年。
改革3.0版本下的国资改革新路径
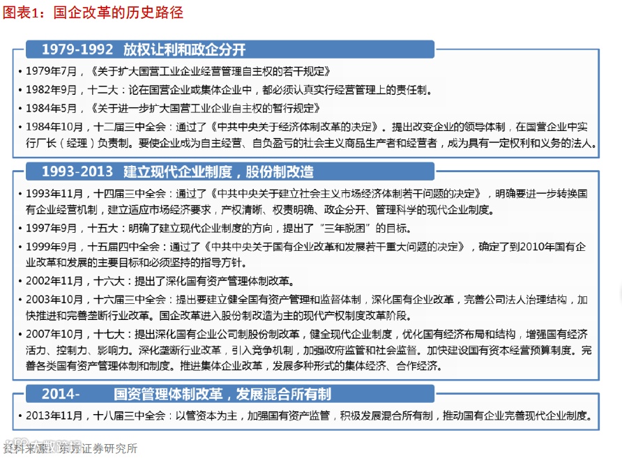
我们把1978年到1992年之前归为改革的1.0版本,是改革开放的尝试期;1992年到2012年可归为改革的2.0版本,是构筑市场经济体系的改革时期;那么十八届三中全会以来,我们开始进入改革的3.0版本时期,市场开始起决定性作用,即改革的深度进化时期。
对应到国资国企改革而言,改革1.0中主要是放权让利和政企分开,国营企业开始成为具有一定权利和义务的法人;改革2.0中,国企改革主要是建立起产权清晰、权责明确、政企分开、管理科学的现代企业制度,并在2003年之后进入股份制改造的现代产权制度改革阶段;而在十八届三中全会中,明确提出以管资本为主,加强国有资产监督管理体制改革,积极发展混合所有制,这也意味着进入全面推进国资管理体制改革、全面深化国资国企改革的新阶段。

十八届三中全会已经确定了新一轮国资国企改革的总体思路是:以市场化为方向,完善现代企业制度,发展混合所有制经济,发挥市场在资源配置中的决定性作用,推动国有经济布局结构调整,完善国有资产管理体制,不断增强国有经济活力、控制力和影响力。
国有企业作为政府参与经济活动的微观主体,是划分政府与市场的边界的关键连接点,因此国企改革是促进经济市场化的关键。国企改革事关公平市场环境建立,进而决定全社会资源市场化配置的最终实现。深化国资国企改革,其本质是要解决生产力与生产关系的相互协调问题;其核心目标是要提高国有资本运营效率和国有企业活力。从企业层面看,表现为企业活力、竞争力、效率和效益等问题,关键是建立健全公司法人治理结构,建立产权清晰、权责明确、政企分开、管理科学的现代企业制度和市场化的经营机制;从国家层面看,是要解决“政企不分”、“政资不分”的问题,完善国有资产管理体制。

新常态下国资改革的迫切性
当前,国内经济进入“新常态”,国资国企改革也进入攻坚克难的新阶段。为适应公平开放透明的市场规则,国有企业必须进一步完善现代企业制度,规范经营决策,提高效率和增强活力。


调结构方面,过去的国企强调“授权经营”的概念,即国家把部分所有权交给了企业。授权经营使企业自己成为自己的老板。而企业天生的职责是做大做强,因此实体企业的资产存量和增量一旦由内部人配置,只会“做大蛋糕”,面对产能过剩的情况,国资委常常进退维谷,一方面要考虑国有资产保值增值,低效率的资金应向高效率方向延伸,一方面要考虑宏观的指导意义,退出产能过剩行业,但执行起来却发现增量的利润下交企业,无法投向其他行业;存量资本也没有退出机制。因此体制对调结构就产生了相当大的阻碍。
提高效率方面,国企经营效率是在不断下降的。一个从ROE看,2003年国企改革之后,ROE曾一度快速回升,但08年金融危机之后,国有企业销售利润率开始出现下降,ROE也与民企渐渐拉开距离,制度上的劣势开始显露出来。另一个从营业收入、利润及同比增速来看,随着国有资产总盘子的越来越大,国企的盈利增速也是渐渐在走下坡路,国企改革,提高效率势必需要。
另一方面,提高效率伴随打破垄断的讨论,伴随油气、电力、电信等的改革,国企改革正是在微观企业层面对这些重大改革的支持。这些改革项预期明年都会有重大进展落实,势必推动相关的国企改革在明年出现深入的发展。
全球化4.0倒逼国资改革
与此同时,经济全球化促进国际新型投资贸易规则不断推出,国有企业必须主动融入并遵循国际市场竞争规则,不断提升国际竞争能力,更好地适应国际市场竞争的新形势。
我们多次提到,新的全球化4.0的一个重要改变是中国的地位的提升,承担与之国际地位相适应的国际责任。经济方面,则意味中国从外向型经济走向以中国内需为起点的资金链、产业链和价值链的循环。我们能观察到的事实包括一路一带的实施、人民币国际化的推进、金砖银行的设立等。应该意识到在这个对外投资的过程中,国企是有相当重的任务和责任的。
但长期以来中国的海外投资就颇多不顺。中海油收购美国石油公司优尼科折戟,中铝增持澳大利亚力拓公司失利,这些固然有意识形态对立的成分,但央企公司治理结构不完善,政企不分,也是使交易对手方产生疑虑的重要原因,站在走出去的角度来看,中国企业要想获得西方世界的认同,透明化、市场化操作,更为完善的公司治理结构是必须的。
另外,整合一些国企资产,减少内部之间的竞争和损耗,也走出去战略不得不考虑的,正是这一背景下出现了南北车合并的预期和操作。
从这两方面因素看,在全球化4.0加速演进中,国企改革也会加速进行。

二、方向:国企改革怎么改?
国资国企改革的三个层次
从制度角度来看,国资国企改革自上而下主要是三层次的内容。
第一层次是改革国资委,即国资管理体制的改革。
十八届三中全会决定中关于国有资产管理体制的改革明确要求“完善国有资产管理体制,以管资本为主加强国有资产监管,改革国有资本授权经营体制,组建若干国有资本运营公司,支持有条件的国有企业改组为国有资本投资公司。”通过改组国有资产运营公司,将国资委的职能分开,从而解决其利益冲突,加强对国有资产的监管。
这也意味着国资委对国有企业的监管职能和股东职能或将分开,由管企业变为国资监管者。其核心是改目前国资委和下属企业的两层管理体制,变成“国资委-国有资本运营和投资公司-国有企业”三层次管理架构。其中,国资委是国有资产监管机构,负责履行出资人的监管职责;国有资本投资运营公司是国有股权的持股主体,负责履行国有资本的运作;国有企业则是从事企业日常经营的市场主体,负责企业的生产经营。
以往,国有资产管理机构既是国有企业的监管部门也是出资人,即国资委既是出资人代表,承担所有者的角色,又承担了行政监管的角色,有时还越过董事会成为直接的运营者和决策者。这种既当运动员,又当裁判员的角色定位,存在利益冲突,影响职能发挥,既造成了企业决策能力和经营效率的低下,同时也加深了行政垄断,给社会福利带来巨大损失。现在在三层结构下,国资委只起到裁判作用,而国资运营平台相当于教练和领队,而国有企业则是参与市场竞争的运动员。


另一方面,资本是逐利的,国资改革推进资本化的管理,意味着对于国有资本的保值增值能力将会得到不断的强化,通过国有资本运营/投资公司,实现国资的战略掌控、社会公益保障性等目标。国有资产的资本化是实现国有资本保值增值的重要手段,国有资产资本化是指国有企业通过产权交易及证券市场的交易而实现重新估值和定价。资产资本化,不仅能推动国企利润的大幅增长,而且还能实现国资数额的成倍放大。现阶段的国有资产资本化主要包含土地资本化、资源资本化以及国企上市资本化三个方面。同时,对旗下企业进行分类管理和重整,实现国资的有进有退,也是未来国资运营平台重要的工作内容之一。
国有资本运营/投资公司是管资本的重要实现形式。国有资本运营公司的定位应该是“进退和调整”;国有资本投资公司的定位应该是“投资为主,发挥控制力和影响力”。属于公共服务或自然垄断领域的企业,资本运营特征不强,可由国资委直接行使所有权监管。凡属特定功能、战略重要和完全商业竞争等类别的企业,都可以纳入到国有资本投资、运营公司的范畴。
国资改革的时间表也已经明确,从现在到2020年,国资委将逐渐向淡马锡模式的方向努力,一至两年内重在设置投资运营公司试点,三至四年将有序推开,五至七年全面推进。国资委将向国资投资运营公司及二级公司逐步移交权力,核心在于把经营权交给二级公司,把对二级公司的考核权和分配权交给投资运营公司。

第二层要改革国有企业,是国企公司治理体制的改革。即真正落实现代企业制度,让董事会、监事会发挥真正的监督制约作用,让总经理或CEO等国企高管扮演各自的角色。建立现代企业制度,实行公司制,是国有企业特别是国有大中型企业改革的方向。公司制主要形式是有限责任公司和股份有限公司。股份有限公司产权清晰、权责明确、政企分开、管理科学,由股东代表大会、董事会、监事会和高级经理人员组成的相互依赖又相互制衡的公司治理结构,是重要的改革方向之一。这样,目前国企高管高度集权、监督缺失的问题就能得到解决。事实证明,现在的国企内部监督,如企业监事会、纪检监察部门、工会组织等,对国企一把手缺乏实质约束。同时,发展混合所有制,引入多种所有制形式,引入外部股东,是这一目标的重要载体,有利于实现良好的公司治理体系。
第三层要改革人事制度,是国企前两项改革的配套制度。任何一项改革,最终都需要落实到人,因此人事制度是最不起眼却是最关键的。其主要手段是董事会三项试点。通过高级管理人员选聘,熟悉企业和熟悉行业情况的人才得到了任命,有利于企业发展方向的把控。通过业绩考核,变对国资委负责为对董事会负责,董事会可以根据实际情况,对企业管理层进行考核,企业管理层的成绩易于被肯定,增加了管理层善治的动机;通过薪酬管理制度,改变国企激励不足的问题,有利于增强国企的效率。这三项内容,有助于结束过去国有企业一把手既有行政序列,又有市场化工资的历史,也有利于国企改革的真正落实。
这三个层次中,我们认为资本市场上,目前最需要关注的是以国资流动平台为载体的国资管理体制改革和以混合所有制为主要载体的国有企业公司治理体制改革。
国企改革第一步:国资资本化,组建资本流动平台
国资管理体制核心方向是国有资产资本化。本次国资改革以推进资本化,让资本发挥主导作用为方向。其核心是国有资产资本化,实现国有资本的保值增值以及国资的战略掌控力、社会公益保障性等。资本资产最大区别在流动性。资本是流动的,流动性要强于资产,因此建设资本运营流动平台,意味着涉及具体企业时,国资变得可进可退,既可以增资持股,又可以退出。
国有资产资本化的作用,一是通过资本管理来加强国有资产监管;实现国有资产覆盖领域的合理配置调整和国有资本的有序进退。合理配置,有进有退,即在一些关系国计民生和国家利益的关键领域保持控制力,而一般竞争性领域有序退出,在一些战略新兴产业加大投入发挥国资“集中力量好办事”的引导作用,引领经济转型的方向。同时强化国资收益的社会保障和财政支撑功能,发挥更多社会性作用。二是强化收益,实现收益全民共享,以货币形式存在的国企分红和退出得到的资本可以划至全国社保管理机构以充实养老基金,再以财务投资形式重新回笼到资本市场进行保值增值,为消化未来国民养老的隐性负债提供支持,即实现国有资本积累成果的全民共享,这一点类似于资本市场的强制分红。
国资流动平台的载体。国有资产资本化的实现载体是两个平台,即国有资本投资公司和国有资本运营公司。国有资本投资公司定位于“投资为主,发挥控制力和影响力”,以产业资本投资、融资、建设项目为主;国有资本运营公司定位于“进退和调整”,不经营实业,主要通过划拨现有国企股权并通过资本市场运作开展股权运营,调整国资布局,改善国资收益。国有资本投资公司和国有资本运营公司之间是一个过渡形态的关系,也就是先由现有的集团公司升级为国有资本投资公司,还承担一些产业资本投资运营任务,随后进一步升级为运营公司,只对股权进行管理。
国资流动平台的建设路径。鉴于前面所辨析的国资流动平台的模式以及国资流动平台“多改造,少新设”的提法,我们认为国资流动平台大致可能的运营方向有两种。改造为国有资本投资公司的企业,会将经营权下放,集团本身更注重投融资和运作项目,后续再慢慢往国有资本运营公司演变;改造为国有资本运营公司,主要专注于股权运作。数量上改造为国有资本投资公司的企业会多于国有资本运营公司,旗下有大型产业集团,集团本身也从事经营业务的企业会向资本投资公司的方向发展;少部分设立时即带有股权运作性质的企业会改造成国有资本运营公司。
国资流动平台的投资机会。两类不同平台的公司,最终会产生不同的投资机会。我们认为,国有资本投资公司的机会主要在于旗下同类资产的整合重组,优质资产的注入,国资委可能也会将同类资产划拨至这些公司旗下,意图达成协同效应;定位于国有资本运营平台的公司,会剥离旗下的实业,可能的方式在资本市场外是行政划拨,在资本市场内是卖壳。从案例上看,也符合这样的结论,比如国投公司在成为资本投资平台后,资本市场的主要操作是安信证券对中纺投资的借壳上市和国投中鲁的卖壳;而上海国资中定位于国有资本运营公司的国盛的主要运作模式是棱光实业的卖壳和耀皮玻璃的划拨。
我们认为应有三类企业为潜在国有资本运营平台。
一是国有资产运营平台的升级,我们观察到国资管理体制改革是一个渐进式的过程。先前就有过国有资产运营公司的试点,我们认为这类企业升级为国有资本运营公司的可能性极大。中央层面上,这样的公司主要是三家:国家开发投资公司、诚通、国新公司。目前国开投公司已经在7月成为第一批国有资本流动平台公司,那么和他同为试点的诚通集团,我们判断就极有可能成为下一轮试点的标的;地方上,也有效仿此的架设,比如上海,有两大平台,国际和国盛;广东有四大平台:广业、广新、广弘、广晟。
第二类是产业链整合。央企层面有已进入试点的中粮集团,我们预计还会有中化工集团、中材集团、国机集团。
第三类是综合性企业升级,比如央企层面的招商局、华润、保利,目前这一类企业未列入试点的名单,所以是否会按我们的设想变为国资运营平台还有待观察,但应有很大可能为国有资本投资公司。




三、路径:混合所有制如何操作?
国企改革:分类管理,混合所有制是有效实现路径
国企改革需要分类管理。我国是社会主义国家,国有经济控制国家经济的命脉,国有企业在参与经济运行时还承担一定的社会责任、完成国家发展战略等任务,因此对于国有企业的改革不能一概而论,需要对国有企业进行分类管理。
功能类国有企业主要是指承担政府的战略任务、重大专项任务或提供公共产品和服务,以实现社会效益为主要目标并兼顾经济效益的国有企业,对于这类企业应该保持国有独资或者国有控股。竞争类国有企业是指以市场化为导向,以经济效益最大化为主要目标并兼顾社会效益的国有企业,对于这类企业可根据市场竞争情况,有序进退。
改革将从竞争类国企开始。按照从易到难的思路,国企改革通常是从争议较小的竞争类国企开始,包括竞争类行业以及垄断类行业的竞争性领域。从目前已经出台的中央和地方国企改革试点来看,竞争类国企被选中的案例最多。例如今年推出的试点央企中,中国医药集团和中国建筑材料集团就处于竞争类行业。
混合所有制改革是市场公平竞争的有效实现路径。私有化未必会带来效率的提升,重要的是平等待遇和混合所有制,公平竞争会真正激发活力和创造力,因此市场化导向是必然趋势,而作为市场的参与者之一,国企改革必然会加速推进。
国企改革第二步:全面推进混合所有制
国有企业公司治理制度建立主要倚仗混合所有制改革。国有企业是市场经济的参与主体之一,已经成为整个市场中重要的一环,企业的天生职责就是追求利润和股东回报最大化。因此,对于国企的改革必须以推进市场化、参与公平竞争、激发竞争活力为方向。混合所有制的最大作用就是通过外部约束,建立和完善公司治理制度,可以说混合所有制是国企改革最为倚重的部分,也是本轮国企改革的最大亮点。
混合所有制的作用
国企改革的具体实现路径是完善现代企业制度,参与公平市场化竞争、提高效率、激发活力。具体内容包括:将所有权和经营权分离,进一步完善公司治理结构、建立激励约束机制(经营层股权激励和问责机制)、引入外部竞争(垄断行业放开民资发挥鲶鱼效应)等四个方向,从而提高国企经营效益和竞争活力。混合所有制在这四个维度都能发挥积极作用。
完善公司治理结构方面,当前国有企业治理结构不合理现象普遍存在,最主要凸显在领导集权、运作不协调等方面。我们认为,国企改革的第一步需要内伸性调整,即制定合理、有效的制衡型治理结构,扁平化的管理体系以及管理层领导治理能力的专业化,除了引进职业经理人的管理方式外,一个重要实现方式就是通过混合所有制引入外部董事,这有助于充分发挥国有企业资源整合能力。
产权多元化的核心实现路径就是引进战略投资者,允许民间资本参与到国企改革之中,这也是一种混合所有制的实现方式。国有企业在较长的历史中遗留的问题并不能在一朝一夕间通过内部的调整实现跨越,而我们认为更有效的途径是通过外部的冲击进行多元化的管理,而产权多元化、引进战略投资者或是实现这一方式最快捷的途径。
完善内部激励约束机制,这也是国企改革的重点。以往国有企业运营的弊病更多在于激励机制的不到位,即使有一定的激励仍不能充分发挥国有企业的优势,而国有企业内部对于经营业绩以“达标”、“过线”为基准的经营理念,也是阻碍发展最大的屏障。因此,我们认为,国有企业从管理层开始,包括底层员工都需合理的考核、薪酬机制,国企管理层、普通员工终身制需要被打破,收入分配更需根据业绩考核进行衡量,同时,在保证国有企业基本增长的前提下,通过有效激励机制加大鼓励企业超越经营目标。而混合所有制中的员工持股计划正是实现这一目标的重要形式。
打破垄断,引入外部竞争,发挥民企的鲶鱼效应。我们认为,改革的核心在于激发活力,因此,以市场化的方式带动起国有企业发展的积极性,才是国有企业改革真正的目的。对于资源集中的行业,引入一些民营企业,实现混合所有制。有助于有效打破一体化的垄断,产生竞争,带动产业积极性。
混合所有制的六种实现形式
我们认为混合所有制可能通过以下方式实现:
一是借改制重组机会实现混合所有制,即民间投资主体参与国有企业的改制上市或定向增发,通过出资入股、收购股权、认购可转债、融资租赁等多种形式参与国有企业改制重组;
二是资产证券化,即通过多层次的资本市场,实现国企的股权的转让,引入民间资金;
三是员工持股计划。通过员工持股计划将混合所有制和公司激励相结合,最大程度调动员工的积极性;
四是设立基金,即通过国有资本和非国有资本设立基金共同投资的方式,实现混合所有制;
五是引入战略投资者,从而使国企与外部企业一同协调发展;
六是提供一些重大项目,在项目中寻求民间资金的引入,将融资与混合所有制相结合,在自然垄断性行业中,我们认为以这种方式,引入社会资本,未来会成为主流。

资本市场是混合所有制的最优载体
7月份,上海市国资委出台了《关于推进本市国有企业积极发展混合所有制经济的若干意见(试行)》。《意见》明确提出,以发展公众公司为混合所有制的主要实现形式,其主要途径有三条:一是公司制股份制改革,包括整体上市、核心业务资产上市、公司股份制改革以及探索特殊管理股制度等4个方面;二是开放性市场化双向联合重组;三是股权激励和员工持股。
混合所有制的核心问题是国有资产的转让,如何解决国有资产流失问题并保障民营资本在公司内部的话语权是决定国企改革成败的关键。资本市场是优化市场要素配置、企业投融资、兼并重组等的市场化平台,其定价、交易过程相对公开、有效;交易所及监管部门对上市公司的信息披露有严格的规定,对其并购、定向增发等行为有严格的限制;上市公司治理机制相对透明、规范,同时可以建立起以投资为纽带的董事会制度,规范法人治理结构和实行职业经理人管理。因此资本市场应该是混合所有制的主战场,公众上市公司也应该是混合所有制的主要实现形式。
混合所有制标的投资选择
第一,混改将从竞争类国企开始。按照从易到难的思路,国企改革通常是从争议较小的竞争类国企开始,包括竞争类行业以及垄断行业的竞争性领域。例如首次试点的央企中,中国医药集团和中国建筑材料集团就处于竞争类行业。
竞争类国有企业作为市场参与主体,通过市场化改革激发竞争活力,以经济效益最大化为主要目标并兼顾社会效益,对于这类企业可根据市场竞争情况,有序进退:
1)将所有权与经营权分离,完善公司治理结构,引入职业经理人制度;
2)产权多元化——引进战略投资者参与公司战略发展;
3)建立激励约束机制(经营层股权激励和问责机制);
4)引入外部竞争(垄断行业放开民资发挥鲶鱼效应)。
其中混合所有制的实现路径主要是通过上市公司进行资本运作与市值管理,相关上市公司值得重点关注。而更为重要的是,改革由点及面,逐渐铺开,将带来信心的极大改善。改革的核心在于激发活力,因此,以市场化的方式带动起国有企业发展的积极性才是国有企业改革真正的目的,对于资源集中的行业,应有效打破一体化的垄断,产生竞争,有效激发产业发展的动力。
第二,混改选择标杆公司。通过对首批试点中建材和国药进行分析,我们认为混改的标杆性企业更容易被选为试点,从而推广全国。一方面是因为两家公司都处于竞争较为充分、市场化程度较高的行业;另一方面是因为这两家公司具有高度相似的混合所有制模式。
比如中建材集团,截至2013年年底,中国建材集团所属企业中,混合所有制企业占85.4%,通过发展混合所有制经济,中建材用220亿元国有权益控制了660亿元净资产,进而带动了超过3600亿元总资产。又比如国药集团,中国医药集团目前国有股份不到50%,其中与复星集团合资的国药控股被作为混合所有制的典范,十年来,通过混合所有制改革,国药控股在公司治理、董事会建设、管理层选拔激励、公司战略、并购整合等方面,已展现出一定的优势。
第三,可以从舆情入手。混改就可以说成是自下而上的,正如我们前面所述,被推的试点混改公司更多起到标杆作用,也就是说并不是只在试点公司内做混改,任何愿意做混改的公司都可以效法标杆公司,或自主创新,做自己的混改方案。我们观察了一些央企的年中会议,发现确实有不少明确提出混改口号的企业,比如恒天集团、中冶集团。综合三项来看,我们认为恒天集团作混改的可能性较大。

四、结果:混合完了怎么办?
市值管理:通过上市公司平台实现国资、民资共赢
混合所有制的根本目的不是压缩国资的空间,而是提升国有企业的运营效率,实现国有资产的保值增值。
混合所有制首先是资本的融合,市值管理是实现资本共赢的重要手段。“新国九条”明确提出,引导上市公司通过资本市场完善现代企业制度,鼓励上市公司建立市值管理制度。完善上市公司股权激励制度,允许上市公司按规定通过多种形式开展员工持股计划,这属于混合所有制的延伸与补充,若有效实施将充分释放国企的潜力。
一方面,国有资本从管理者转变为“出资人”,最看重的应该是股东回报,这也要求国资参股的混合所有制企业必须以市值考核为核心,因此未来完全有可能把市值管理纳入国资运作的考核重点。
目前,证监会也正在拟定《上市公司市值管理意见》,或将明确鼓励上市公司提高企业盈利水平和内在价值,通过引入市值考核评价指标、给予高管股权激励等方式,统一经营者与股东利益,重视企业长期战略规划,促进公司长远发展。
另一方面,上市公司股权激励制度和员工持股计划,将有效形成企业利益共同体,充分发挥各方积极性,利用市值管理的手段推动公司提升股东价值,充分实现上市公司的价值发现和价值创造功能,而不是股东直接干预公司的经营活动。
国企混合所有制改革的深入推进或将深度激发国资参股上市公司的竞争活力和价值体现。目前A股总市值大约30万亿,其中国企大约占比60%,国资实际控制人持股占比在25%左右。如果这些资本增值10%以上,将撬动数万亿市值增长空间!这就是真正的让国企像猪一样飞!资本市场也将迎来超级机会!
国企改革第三步:建立现代企业制度
进行市值管理的前提是建立现代企业制度,提升国企经营效率,这也是国资国企改革的重要目标。围绕公司治理结构建设和激励约束机制设计,国资国企改革将着重加大如下五方面制度建设:

一是建立健全股东会、董事会、监事会和经理层“协调运转、有效制衡”的公司法人治理结构,特别是依法落实董事会职权,严格董事履职责任,发挥董事会科学决策的治理功能。
二是探索建立职业经理人制度,加大国企高管市场化选聘和管理力度,并对国企负责人实行分层分类管理。
三是在经营机制上,建立健全管理人员能上能下、员工能进能出、收入能增能减的制度体系,探索推进国有企业重大信息公开,提高国有企业运营透明度。
此外,分别针对企业高管和员工,完善激励约束机制,包括合理确定并严格规范国企管理人员薪酬水平,对市场化聘任的企业管理人员,研究建立市场化薪酬协商机制;同时,探索混合所有制企业员工持股办法,允许混合所有制经济实行企业员工持股。
国企改革最后是要改革人的要素。由于国有企业激励机制、晋升机制缺乏,这导致国有企业员工得过且过,人浮于事,企业经营管理效率低下。证监会发布的《关于上市公司实施员工持股计划试点的指导意见》中明确,在上市公司中推进员工持股计划试点,有利于建立和完善劳动者与所有者的利益共享机制,改善公司治理水平,提高职工凝聚力和公司竞争力。上市公司开展员工持股计划,可以为上市公司提供新的市值管理工具,有利于上市公司更好地开展市值管理工作。
董事会职权试点是董事会试点的延伸。过去,一批国有大型独资企业是按照1988年的《企业法》设立的,没有董事会;即使是按《公司法》设立的国有独资公司,其董事会成员与经理人员高度重合,企业的决策权与执行权没有分开,董事会也不能很好地发挥作用。2004年2月,国资委向国务院提出在中央企业进行国有独资公司建立和完善董事会试点工作,得到了国务院的同意,之后相关工作陆续启动,第一批试点企业包括际华、宝钢、神华、中国诚通、国旅、国药、铁通7家。从逻辑上来说,必须先有董事会才能有董事会职权试点,现今央企参与董事会试点的一共有52家,这显然为我们的筛选标的提供了一定的参考。
相比较前两类,董事会三项试点,在资本市场可操作空间比较小,而且可使用的分辨方法也不多,结合历史来看,我们认为董事会试点时间较长,经验比较丰富、效果比较明显的宝钢集团和神华,集团可能更容易被列为下一批试点对象。
五、投资建议
总结而言,新一轮国资改革分三步走:
I、方向:国企改革怎么改?
——管资本:股份制改造、资产资本化;企业自主运营:建立现代企业制度
——分类管理:功能类和竞争类两大类。
功能类:不以盈利为目的,提供公共服务
竞争类:竞争中性和混合所有制,打破垄断,市场化公平竞争,混合所有制是有效实现路径
II、路径:混合所有制怎么操作?
——好的混合所有制和坏的混合所有制如何区分?
原则:信息公开、定价公开、竞争公开、程序公开
——主要实现形式:公众上市公司
资本市场是优化市场要素配置、企业投融资、兼并重组等的市场化平台,其定价、交易过程相对公开、有效,上市公司治理相对透明、规范,同时可以建立起以投资为纽带的董事会制度,规范法人治理结构和实行职业经理人管理。资本市场应该是混合所有制的主战场
III、结果:混合完了怎么办?
——完善现代企业制度,进行市值管理
围绕公司治理结构建设和激励约束机制设计,通过资本市场的价值创造、价值发现和价值经营功能,实现国资、民资共赢;国资持股、民资持股、员工持股(包括管理层股权激励),三者形成利益共同体,鼓励股东回报,考核市值。
具体到投资建议上,建议跟踪以下三条主线:
1、国资投资运营平台构建中,下属上市公司可能会进行系列资产整合,尤其是大集团小公司类的国企,看好资产证券化带来的并购重组机会;
重点关注:国投、中粮、华润、诚通等投资运营平台下属上市公司的并购重组,以及军工科研院所的资产证券化、军工集团整体上市等。
2、一般竞争性行业,建议关注治理结构较优、竞争力较强、引入了战略投资者或进行股权激励的优质国企;
重点关注:即将或者已经实现混合经营,未来有望推行市值管理的上市公司。
3、垄断性行业对民资放开,如油气开发领域受益的民企等;
重点关注:油气开发领域、军工民用化领域等相关企业。
六、风险提示
主题投资难以回避系统性风险:主题投资有利于分散系统风险,可能在某些阶段超出市场整体表现,但并不能完全回避系统性风险,且受主流趋势影响较大,存在一定波动性;
相关政策的推进时间表难以准确把握;上海国际金融中心的建设是一个长期过程,短期难以找到明确的指标跟踪建设进展,相关政策的推进时间以及推进效果都尚难估量。
经济可能出现超预期下滑,对相应的建设进程及相关上市公司的基本面产生较大影响。
1、搜索“东方红资产管理”,一键关注服务号(dfh_zcgl)、订阅号(dfhzcgl)
2、客服电话:400-920-0808
3、更多信息请关注:www.dfham.com

