2016年军工行业虽然相对低迷,但6月和7月却有亮眼反弹,且不乏优秀个股。随着国际社会事务的风云变幻,2016年的行业不确定性因素大大增多。2017年研究院所改制和军民融合加速推进有望为行业贡献制度红利,空、天、海新型号列装的不断加速将带动军工新材料、海洋防务产业、装备测试维护和商业航天等产业迅速成长。军工行业已具备战略投资价值。
一、2016年简单回顾:行业整体低迷,但不确定因素增加,未来军工行业前景相对明朗
1、军工指数跌幅明显
回顾2016 年,中证军工指数今年以来截止12 月26 日跌幅为22.5%,跑输同期上证综指接近10.7 个百分点;军工板块今年以来涨幅位居28 个板块第20 位,6 月份虽有短期快速反弹,但今年以来区间收盘最大涨幅仅位居第18 位,跌幅较大且反弹空间很有限。而年底前考虑到周边局势紧张仍成常态,短期刺激因素不影响军工中长期走势;年底风险偏好下降,市场偏好有业绩支撑和高送转的标的。

2、年三季报数据发现,军工行业利润增长显著
通过比较2016年三季报数据发现,军工行业利润增长显著,其中航天装备、航空装备板块保持稳定高速增长,而地面兵装、船舶制造板块业绩均取得大幅改善。
航空装备子行业军品资产证券化率较高,盈利能力和成长性拐点明显,高于行业平均水平。通过比较收入、归母净利润增速以及毛利和ROE情况几个关键数据,国防军工行业总体盈利能力依然低于沪深300,单航空装备子行业的盈利能力和成长性情况显著高于军工行业平均水平,且关键财务指标体现出明显向上拐点。
招商证券军工行业王超(首席分析师,2016新财富第五名)团队认为,航空装备子行业成分股以中航集团下属上市公司居多,中航集团的军工资产证券化率较高,因此航空装备子行业更能代表军工行业实际情况。我们预期未来随着军工行业各集团的军工业务整体上市,行业整体成长性和盈利能力将明显提高。

3、国防军费开支持续加大
本世纪以来我国的军费开支一直保持增长态势,从2002 年到2014 年(2010 年除外),军费开支的增速一直保持在两位数。2016 年我国军费增加7.6%,约9543 亿元,但是总体上军费增长仍是和国家经济增长相同步的,略低于预期主要原因有:GDP 目标增速的下滑带动军费支出预算同步下滑;符合历史上“保增长”大年是军费增速小年的特点;“军改”推行压缩了军费中各项非战斗力支出导致整体军费增速略微下滑。
安信证券机械工业邹润芳(首席分析师,2016新财富第一名)团队认为虽然目前外部环境总体有利,但长期看来仍面临多元复杂的地缘安全威胁,遇到的外部威胁和挑战存在较大可能性。预计2017 年军费增速可能略高于2016 年增速,维持在8%-10%的区间范围,按照目前增速预测,我国明年的军费支出有望突破万亿。

4、国防军改不断深化
军队改革将推动国防军工的改革。我们认为,我国军队改革是一个自上而下的过程,将成为全面推动改革的最强催化剂:一方面,军队改革将进一步优化军队的领导管理制度、作战指挥制度和军队结构,可以从需求方的角度为国防工业的发展指引方向;另一方面,军队政策制度改革可以为国防工业的改革和发展提供政策保障。

新军事变革加速信息化装备列装。信息化技术是本次军事改革的根本推动力,军事改革的推进又加速了对信息化装备列装的需求。信息化武器装备从20世纪80年代以来应用于现代战争,已成为一种影响战争走势的决定性力量,信息化武器装备的加速列装已成为发展趋势。
5、全球安全形势变化,不确定因素增加
右翼民粹主义崛起,全球安全形势不确定加强。2016年是全球政治格局发生重大转变的一年,继英国脱欧后,特朗普赢得大选,而法国、德国等传统欧洲国家也将于2017年进入大选年,右翼民粹主义在西方崛起。后2016年的全球政治、安全秩序面临重新洗牌的格局。
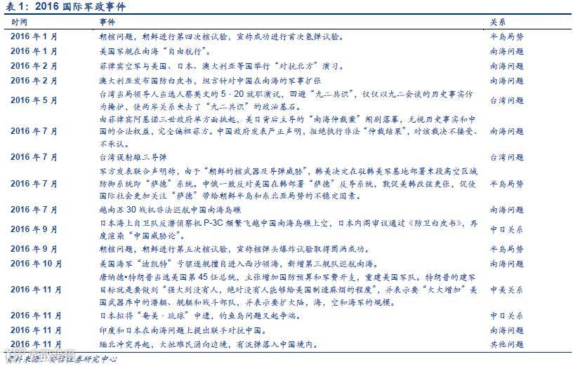
周边安全环境发生新变化。中国周边环境压力主要来自于美国的战略遏制围堵以及台海两岸局势变化。2016年的周边局势发生了重要的变化:蔡英文上台后,两岸关系基础日益不牢;中日在多方面开展竞争,双方进入冷和平;中菲就南海问题达成共识,南海争端趋缓;韩美共同部署萨德,朝鲜半岛问题日益复杂;而特朗普上台后,全球政治变量面临巨大不确定性。

总体看来,2016年6月-7月虽然出现年内最大反弹,涨幅+28%,个别板块个股也不乏亮眼表现,但行业总体的低迷很明显。另外,随着军改政策的不断深化,周边环境变化的刺激,2017年的军工行业基本面将发生良好变化。
二、2017年军工行业展望:四大方向,稳步推进
1、装备升级需求紧迫,向远程化、信息化、多维度方向发展
武器装备建设持续推进,新产品列装/老产品换代需求强烈,国防信息化叠加国产化/更新换代,相关产业链整机、零部件公司业绩有望提升。
海空军战略转变是新产品列装的主要驱动力。亚丁湾护航、航母出海,我国海军战略已发生本质性的转变,率先走出去,走向深海。海军按照近海防御、远海护卫的战略要求,逐步实现近海防御型向近海防御与远海护卫型结合转变,构建合成、多能、高效的海上作战力量体系,提高战略威慑与反击、海上机动作战、海上联合作战、综合防御作战和综合保障能力。参考美国军费构成,海军投入在各军兵种中排在首位。而我国海军的远洋战略,必然会导致海军武器装备的持续投入,围绕航母战斗群的建设将成为重点。

空军战力与国外差距明显,新品列装需求强烈。就空军数量分布而言,中国目前整体数量排名世界第三,但是与排名第一的美国差距巨大,我国目前有战斗机1066 架,为同期美国战斗机数量的一半左右;运输机876架,不及美国的1/6;直升机908 架,仅为美国的1/7。我国主力机种在数量和质量上都远远落后于美国,根据Flightglobal 的数据,我国军用飞机共有2860 架,但约60%的军用飞机面临退役,新品列装需求强烈。

海、空军新产品列装驱动产业链(整机、零部件)盈利能力提升。海、空军新产品的列装不仅将直接提升军工集团旗下总装/配套公司的盈利能力,还能促进相关产业链条上军工公司业绩快速增长。
陆军规模缩减,机械化向信息化转型。随着武器装备的发展以及战争形态和作战样式的不断演变,其他军兵种在战争中的地位迅速崛起,陆军在军队中的主体地位以及在战争中的主宰地位已经不可避免地发生改变。陆军按照机动作战、立体攻防的战略要求,实现区域防卫型向全域机动型转变,加快小型化、多能化、模块化发展步伐,适应不同地区不同任务需要,组织作战力量分类建设,构建适应联合作战要求的作战力量体系,提高精确作战、立体作战、全域作战、多能作战、持续作战能力。陆军建设的机遇在于由机械化向信息化转型,在转型过程中,陆军信息化武器装备的比例和规模是逐步增大的,如我军新一代主战坦克需要具备实时战场感知、高效指挥控制、快速机动突击、精确火力打击、信息综合防护等特点。

我国航天事业将进入快速攀升阶段。重量级成果将在“十三五”出现快速增长,航天是长期逻辑。“十三五”规划已将航天发展列为国家核心发展方向,未来国家发展战略将紧紧围绕“网络强国、海洋强国、航天强国”等国家战略展开;
目前北斗卫星导航已接近布网完成,亟待民用放量;移动通信卫星已上天服务,服务弱覆盖区域;商用遥感卫星已慢慢步入正轨,我国航天事业正在飞速的向民用、向市场靠拢,预计随着天基布完的日益完善,发达国家万亿航天市场将现于中国。今年以来,高分三号、量子卫星、天宫二号、神舟十一号、长征五号等频繁成功升空,密集航天事件将在未来5 年内频繁启动,航天板块充满长期机会。民营资本逐步参与到商业航天领域,快舟系列固态运载火箭和新型长征五号、六号、七号等运载火箭的研制成功,将大幅降低我国航天发射成本,有效增强我国在商业航天发射领域的综合实力,推动中国商业航天事业快速发展。

网络电子安全,争取控制权
在现代战争条件下, 信息化能力已成为衡量作战高低的首要标志。 信息优势的争夺已成为争夺制空权、制海权、陆地控制权的前提,直接影响着整个战争的进程和结局。

我国目前国防信息化程度仍然较低,巨大的建设需求孕育千亿市场空间。据美国电子协会资料,美军信息化装备比重超过50%,信息技术成本占装备总造价比例超过50%,与之相比我国信息化装备比重还很低。以国防装备采购占军费支出三分之一,信息技术成本占装备总造价比例超过50%来计算,2016年我国国防装备采购中国防信息化建设市场空间就超过1500亿元。
战场信息采集是国防信息化的首要任务,也是信息化作战的前提。简而言之,信息采集包括敌方目标的侦查、可疑目标的监视以及我方信息的监控,是信息化作战指挥的重要依据。战场信息采集装备多种多样,大致可以分为主动式和被动式两大类。基于其载荷平台的不同,战场信息采集装备可以分为陆基、海基、空基、天基等形式;基于其工作原理的不同,战场信息采集装备可以分为雷达、红外、激光、声呐等形式。
经过国防技术的长期积累,我国在雷达、红外、激光等多种信息探测系统上取得巨大进步,系统集成技术水平位居世界前列,但在部分关键器件上与世界先进水平仍有一定距离。可以说,我国信息采集装备优势在于平台,而劣势在于核心元器件。随着国家加大投入力度和十三五期间的重点攻关,我国在核心元器件领域的短板有望补齐。预计未来雷达探测设备、光电探测设备将是我国国防信息采集装备采购的重点领域。

2、国改深化,资产证券化持续稳步推进
国有企业肩负着重大历史使命和责任,深化国企改革是经济发展的必然要求。2016年资产证券化迎来三大新变化,科研院所改制+重量级总装类资产注入是“十三五”期间资产证券化的主要看点。
中国军工集团的资产证券化依然较低,未来继续提高空间大。“十二五”期间,各军工集团均加速了资产证券化进程,但资产证券化程度有较大差别:从净资产口径来看,中航工业集团和中国电子集团的资产证券化率较高,航天系的资产证券化率偏低;从利润口径,中航工业集团资产证券化率最高,中船重工为负值。目前军工集团全市场综合资产证券率为40%左右,潜在提升空间大。

2014年以来,各军工集团分别通过集团文件或相关文章、报道传递积极推动军工资产证券化的决心和目标。中国航天科技集团等集团对“十三五”期间提升集团资产证券化率制定了具体的目标。
虽然资产证券化持续推进,但各集团资产证券化处于不同发展阶段。目前军工集团综合资产证券化率为40%左右,我们认为军工集团资产证券化将在一个较长周期里持续推进。各军工集团资产证券化发展阶段不同,其资产证券化呈现特点也不尽相同:
部分军工集团进入核心军品资产阶段。部分集团资产证券化启动早,目前资产证券化率已经较高,未来集团资产证券化将向迈向深水区,例如核心军品总装资产及军工科研院所等,逐步完成业务板块的整体上市;
部分军工集团可能仍体现为民品及配套类军工资产注入。部分集团资产证券化率较低,未来一段时间可能体现为资产证券化初期阶段的特点,例如某业务板块内单一或部分军工企业先注入,注入资产以民品和配套类军品为主。
军品资产尤其是核心军品资产注入仍是看点,科研院所改制有望取得实质性进展。

中信建投军工行业冯福章(首席分析师,2016新财富第一名)团队则认为,军工资产证券化进程并未明显提速。通过对2009 年以来军工集团旗下的80 余家上市公司并购重组案例进行了详细梳理,不论方案是否最终成功,只要发布重组预案即算做一起案例,预案发布时间作为案例统计基准日。通过统计数据发现,2009-2016 年共计88 起军工资产并购重组案例,2013-2016年(共61 起)比2009-2012年(共27 起)整体高出不少,但趋势上并未出现明显提速的状态,2013 年案例数量最多(为18 起),2014 年(14 起)、2015 年(17 起)稳定提升,2016 年呈下降趋势(为13 起),总体而言近几年处于高位平稳的状态。
因此,他们认为军工资产证券化进程未来不会明显提速,遵循“成熟一个,发展一个”的原则。相比一般行业,军工资产证券化由于军工行业的特殊性,注入和并购进程不会突然提速,主要原因有:1、军工资产注入需要一个体外孵化和整理的漫长阶段,并非一蹴而就;2、重组时机要根据股价表现,择机而动;3、重组势必伴随核心高管的变动,军工集团领导任命比较复杂,需要一个多方沟通协调的时间;4、军工集团资产证券化率目标是由集团大领导制定,但集团资本运营部在具体实施过程中,面临非常大的推进难度和压力,因此实际进度并不快,而此前也经常出现资产证券化率目标无法完成的情况。

此外,央企资产证券化或资产注入很难给二级市场带来投资机会。当前的央企资产注入跟几年之前的情形有很大的区别。主要是经过近几年军工板块的大幅上涨,相关公司的股价已充分包含了上市公司体外待
注入资产的影响,这些资产注入到上市公司的进程和方式(选择哪个上市公司注入、停牌时股价和锁定价格、资产增值率、配套融资比例等)并不确定,但最重要的是,即使注入到上市公司,其合并后的业绩仍难以支撑当前的股价,重组带来的业绩增厚难以消化预期造成的高估值,这也是为什么近一两年来不少公司注入资产复牌后不涨反跌的原因所在。
因此,资产证券化虽然是一个机会,但要仔细分析研究相关公司具体情况,切不可盲目眉毛胡子一把抓,区别对待,才能有所斩获。
3、军民融合上升为国家战略,政策红利助跑军工行业
自上世纪中叶以来,以信息技术、新材料技术等为特征的第三次技术革命有效推动了社会各个方面的进步。其中,以航空技术和航天技术为代表的新型军事科技已经完全模糊了过去军民技术的定义范畴,新兴技术的特殊性已经很难被认为是单纯的民用技术或是军用技术。在美国,85%的军事核心技术,同时也是民用关键技术;80%以上的民用关键技术,同样可以直接运用于军事目的。可以说,技术成果军民共享的时代已经来临。
设和经济建设的必然选择。“军民结合,寓军于民”的军民融合政策是我国新时期国防产业发展变革的大趋势,可以有效增强国防技术储备,已经上升成为我国的国防工业发展战略。
军转民的核心要义是将长期积累的高端军用技术民用化,从而最大化科学技术经济效应,反过来促进军用技术的长远发展。
民参军的核心目的就是引导优势民营企业、优质社会资源进入军品科研、生产和维修的各个领域,从而提高军工产业生产效率,为铸造强军“利器”提供物质技术支撑。

军民融合基金陆续成立,为优质项目孵化提供资本支持。随着推进军民融合政策的不断出台,军工集团和地方政府担任基金领投方,联合社会资本陆续成立了多个军民融合基金,用于孵化一级市场优质资产。其中,军工集团为领投方的基金规模较大,主要投向为军工集团的资产证券化、混合所有制改革和院所改制等;地方政府为领投方的基金规模较小,主要目的为吸引社会资本参与军民融合产业的股权投资,对相关产业项目进行扶持。
上市公司设立军工产业并购基金,为一二级市场联动提供桥梁。自2015 年以来,有越来越多的上市公司与一级市场投资机构合作设立军工产业并购基金,预计总规模已经超过100 亿元。并购基金能有效综合一级市场投资机构的资本运作经验和上市公司自身平台优势,为一级市场优质军工标的通过并购重组进入二级市场提供桥梁。我们认为,通过联合设立并购基金,不仅促进了一级市场优质项目的加速成长,实现了一级市场机构投资收益的有效锁定,还大幅降低了上市公司通过并购重组转型军工的资金成本。

从2016年上半年的情况来看,民参军公司收购企业并表,净利润大幅提升。2016年民参军上市公司中报收入共计583亿元(+19.36%),收入增速有所回升,总体趋势向好;净利润共计55.76亿元(+80.16%),净利润增速大幅提升,主要是由于盈利能力较强的民参军公司并表所致。
2016年上半年,约32%的并购企业完成全年业绩承诺的5成。2016年上半年20家军工行业收购案例中并购标的完成了承诺业绩的5成以上,但11家并购标的,包括斯太尔并购的梧桐硅谷、卫士通注入的两家公司等尚处于亏损状态

短期而言,渠道优势是民参军企业的核心竞争力。由于军工行业大部分产品技术门槛高,产品研发周期长,具有较强的行业壁垒,部分民参军企业虽然有产品,却无法获取订单。因此,渠道能力代表公司获取订单的能力,这对于民参军企业而言尤为关键。
长期而言,持续的技术研发创新能力与并购整合能力是核心优势。对于民参军潜在龙头而言,需要依靠内生式和外延式两种方式保持业绩持续增长。内生方面,由于军工行业的特殊性,军品订单多与型号相对应,持续的获取新订单是民参军企业业绩增长的基本条件;外延方面,民参军企业需要具备持续的并购能力和业务整合能力。

因此,广发证券军工行业胡正洋(首席分析师,2016新财富第三名)团队认为,投资方向应通过渠道、技术和并购能力三方面优选民参军潜在龙头。
总的来说,2017 年或比2016 年好。从基本面因素来看,武器装备建设稳步向前,局势中短期得以缓解,军费增速随经济表现仍可能维持低增速,军工新品研发和列装受到不利影响,海、空军装备和信息化装备领域增长相对较快;军工体制改革有所推进,但没有超预期因素,应寻找民参军领域的机会。
投资策略上坚持有所为、有所不为。有所不为:原则上抛弃央企重组、抛弃大市值公司、抛弃通航发动机航天等概念炒作;有所为:重点关注海陆空军新装备研发和航空航天、资产债券化以及军民融合三大领域的投资机会。
延伸阅读:相关重点标的推荐
中信建投军工行业冯福章(首席分析师,2016新财富第一名)团队:

广发证券军工行业胡正洋(首席分析师,2016新财富第三名)团队:
中航机电 |
银河电子 |
钢构工程 |
国睿科技 |
四创电子 |
雷科防务 |
海兰信 |
中直股份 |
全信股份 |
国泰君安军工行业原丁(首席分析师,2016新财富第四名)团队:

招商证券军工行业王超(首席分析师,2016新财富第五名)团队:
中航机电(002013) |
中直股份(600038) |
*ST黑豹(600760) |
航天机电(600151) |
四创电子(600990) |
中电广通(600764) |
中航飞机(000768) |
中航动力(600893) |
航天电子(600879) |
海兰信(300065) |
鼎立股份(600614) |
万泽股份(000534) |
安信证券机械工业邹润芳(首席分析师,2016新财富第一名)团队:

_______________________________________
免责声明:所载内容来源互联网,微信公众号等公开渠道,我们对文中观点保持中立,仅供参考,不作为投资依据。部分文章推送时未能与原作者取得联系,若涉及版权问题, 请发送消息至公号后台与我们联系,非常感谢!
_______________________________________
深圳国金永恒基金管理有限公司(以下简称“国金永恒基金”)成立于2014年,是经中国证券投资基金业协会批准设立的投资顾问公司和私募基金管理人。国金永恒基金主要从事受托管理股权投资基金、受托资产管理、投资管理、股权投资、经济信息咨询、投资咨询、企业管理咨询等业务。产品线将涵盖定向增发基金、股票型基金、FOF股权基金、量化对冲基金、可转债基金、其他理财产品、VIP理财。为投资者提供多维度的理财配置方案。国金永恒基金研究团队致力于宏观经济投资策略和股票上市公司实地调研精准分析,研究证券市场投资策略和未来走势预测,真诚服务于私募基金客户和广大投资者。

长按二维码,关注国金永恒基金

