前面,国小金为投资者朋友们介绍了二级资本债与永续债。其实,现在国内商业银行发行的债券品种,除了前面介绍的两种债券,主要还包括商业银行普通金融债,也就是我们常听到的商金债。咱们有的投资者可能对商金债还不是很熟悉,别着急,容国小金为大家仔细讲解~
首先,什么是商金债呢?顾名思义就是商业银行作为主体发行的金融债,它的募集用途主要是发放专项贷款、优化负债结构以及补充营运资金等。如果把商金债细分,还可以分为四小类,即小微金融债(比如发放小微贷款等)、三农金融债(比如发放涉农贷款等)、双创金融债(比如发放双创产业项目贷款等)、绿色金融债(比如发放绿色产业项目贷款等)。
咱们深扒商金债,发现它大多不带有特殊条款。商金债不设有减记条款,为机构配置的下沉提供可能;商金债受机构行为的影响相对较小,或便于投资者朋友们追求收益与安全边际之间的平衡。
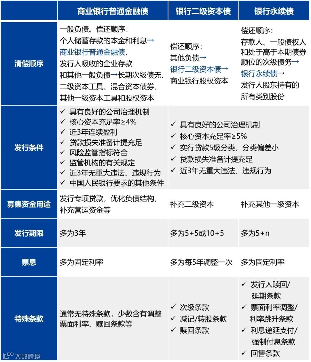
听到这里,有的投资者朋友不免好奇,这个商金债和国小金之前为大家介绍的银行二级资本债、永续债有什么区别呢?为了大家能更直观的了解,国小金整理了下面的对比表格:
商金债、银行二级资本债、银行永续债对比
数据来源:Wind、全国银行间债券市场金融债券发行管理办法、商业银行次级债券发行管理办法、商业银行资本管理办法。
通过国小金以上的讲解,相信投资者朋友们对商金债有了更多的了解。总而言之,“商金债”丰富了资本市场的投资工具,是债券投资中不可或缺的一部分。当然,想要做好债券投资,会涉及许多专业知识,更加复杂。普通投资者可以把精力更多的放在挑选出风险收益特征与自己的风险偏好相匹配的债券型基金上,让专业的投研团队为我们进行资产管理~
风险提示:市场有风险,基金投资需谨慎。本材料既不构成基金宣传推介材料,也不构成任何法律文件。本材料由国金基金编写,未经国金基金事先书面同意,任何机构和个人不得以任何形式更改、传送、复印、复制、刊登、发表或者引用本材料的全部或任何部分。本材料所载观点和信息仅供参考,不构成任何投资建议,不应被视为国金基金销售任何公募基金、资管计划或其他金融产品的要约,不构成产品未来投资策略及业绩的保证。本材料所载内容的来源及观点的出处皆被国金基金认为可靠,但国金基金对这些信息的准确性及完整性不作保证。国金基金承诺以诚实信用、勤勉尽责的原则管理和运用委托财产,但不保证委托财产本金不受损失,也不保证一定盈利及最低收益。因使用本材料而导致的直接或间接损失,国金基金不承担任何责任。基金有风险,投资前请认真阅读《基金合同》《基金产品资料概要》《招募说明书》等法律文件,在了解基金的特有风险并听取销售机构适当性意见的基础上,根据自身风险承受能力、投资期限和投资目标,独立做出投资决策。本材料制作时间:2024年9月6日。

