今年以来,银行的资本补充需求强烈,商业银行二永债发行规模较大。根据Wind,今年以来商业银行二级资本债和永续债(以下简称“二永债”)发行总额9705.5亿元,已达到去年全年发行总规模(11157.9亿元)的86.98%(数据来源:Wind,截至2024.7.12)。
咱们投资者朋友们可能对二永债听说的比较多,它是二级资本债和永续债的合称。不过,一些投资者朋友们可能对二永债的详细情况并不熟悉。别找急,国小金先为大家讲解一下二永债之中的二级资本债~
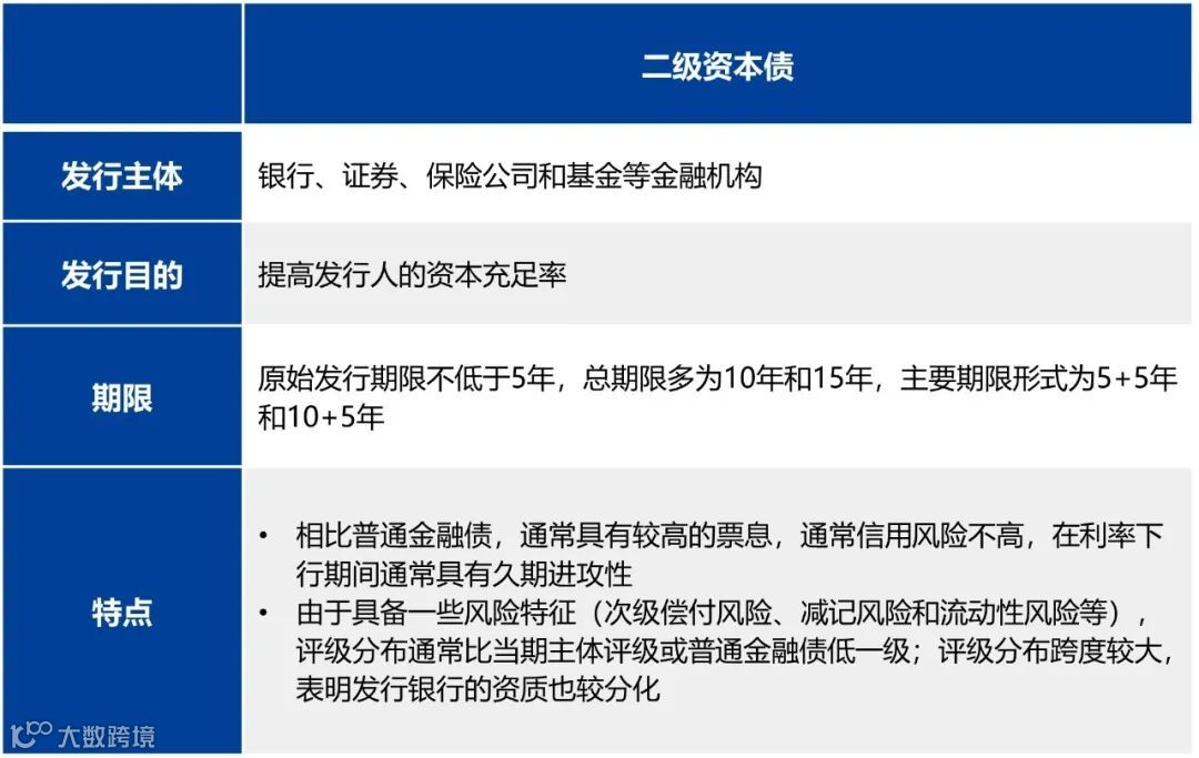
二级资本债,指本金和利息的清偿顺序列于其他负债之后、先于股权资本的债券。国小金将二级资本债的基本情况整理如下:
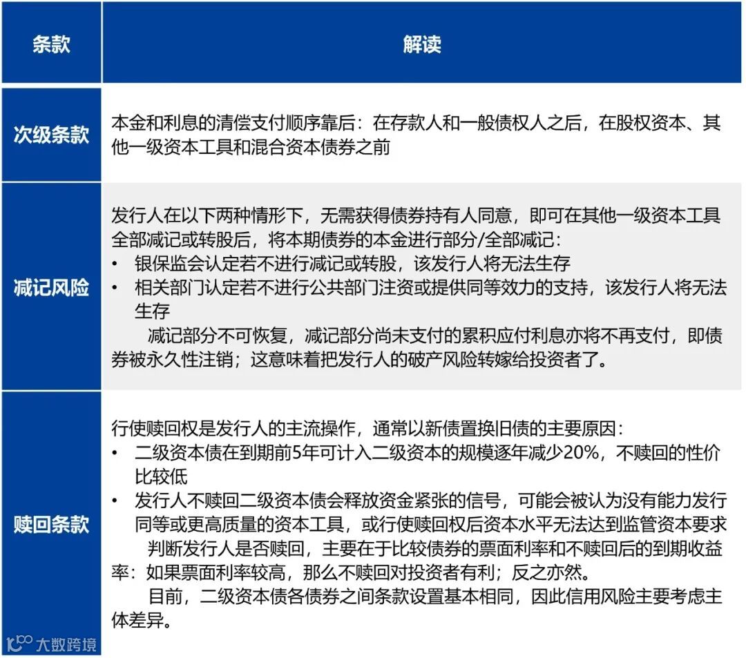
看到这里,投资者朋友们对二级资本债的基本情况有了一定的了解。除此之外,我们平常在研究二级资本债时,还有三个重要条款需要关注:
通过国小金以上的介绍,相信咱们投资者朋友对二级资本债的基本信息、需要关注的条款与投资分析时需要考量的因素都有了更多的了解。下期国小金将为大家讲解二永债中的另一个品种——永续债~
风险提示:市场有风险,基金投资需谨慎。本材料既不构成基金宣传推介材料,也不构成任何法律文件。本材料由国金基金编写,未经国金基金事先书面同意,任何机构和个人不得以任何形式更改、传送、复印、复制、刊登、发表或者引用本材料的全部或任何部分。本材料所载观点和信息仅供参考,不构成任何投资建议,不应被视为国金基金销售任何公募基金、资管计划或其他金融产品的要约,不构成产品未来投资策略及业绩的保证。本材料所载内容的来源及观点的出处皆被国金基金认为可靠,但国金基金对这些信息的准确性及完整性不作保证。国金基金承诺以诚实信用、勤勉尽责的原则管理和运用委托财产,但不保证委托财产本金不受损失,也不保证一定盈利及最低收益。因使用本材料而导致的直接或间接损失,国金基金不承担任何责任。基金有风险,投资前请认真阅读《基金合同》《基金产品资料概要》《招募说明书》等法律文件,在了解基金的特有风险并听取销售机构适当性意见的基础上,根据自身风险承受能力、投资期限和投资目标,独立做出投资决策。本材料制作时间:2024年8月26日。

