
近期,不少纳税人咨询差额征税、差额如何开票以及能否开具增值税专用发票(以下简称“专票”)的问题,今天我们就来了解一下差额征税和差额开票的基本知识:
NO.1 基本概念
差额征税是营改增以后为了解决那些无法通过增值税进项发票抵扣来避免重复征税的项目而采取的一种抵扣方法。
差额开票是一种开票方式,按差额部分能否开具专票,可分为两大类型:一种是差额部分不得开具专票,另一种是差额部分可以开具专票。
差额部分不得开具专票的业务,销售方差额纳税,购买方差额抵扣税款,体现了销售方征多少增值税,购买方抵多少增值税的原理。
差额部分可以开具专票的业务,销售方差额纳税,购买方全额抵扣税款,减轻了销售方不能取得进项发票的税负问题,又使购买方的利益不受影响。

NO.2 开票业务分类及计税依据
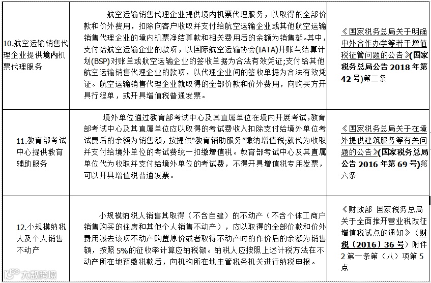
差额部分不得开具专票的业务有:





差额部分可以开具专票的业务有:





总结:
如果政策规定扣除项目不得开具专用发票的,可开具两张发票,不得开具专票的扣除部分开具普票,余额部分开具专票,也可以全额开具普票。凡政策文件未标明不得开具专票情形的,销售方可以全额开具专票,购买方可全额抵扣。



