收到货款暂不开票不申报纳税的情况相信各位会计都遇到过,但是这种做法是税务稽查重点!稍有不慎风险是很大的!
01
未开票收入被查
补税上百万!
一、未开票收入未申报,补税上百万
近日,武汉市税务局在稽查过程中发现武汉某公司存在:收取销货款未入账,未申报销售收入计提销项税额的情况,最终应补缴增值税1158229.55元!


二、未开票收入补申报,被罚滞纳金51.9万
厦门某食品有限公司于2017年12月补充申报了2017年1-10月的未开票收入共计3806.75万元。称其在销售货物时,客户不能确定是否需要开具发票,为避免在申报纳税后客户要求补开发票,所以当月未开具发票且未确认收入。在2017年12月确定客户不需要开具发票后,于2017年12月统一做未开票收入进行申报。
税务机关虽未认定厦门某食品有限公司于2017年12月补充申报的共计3806.75万元未开票收入为偷税,厦门某食品有限公司还是为此缴纳了51.9万元的滞纳金。
看到这,风险是不是太大了!不想被处罚?未开票收入改如何处理?我们来给大家划重点!
02
没开发票,做了未开票收入
税务局也要罚款!

问题:
我是一个培训公司,有取得相关资质,2022年8月,税务局的同志来我公司,说我已经申报了158万营业额,但是从未申领过发票,属于未按规定,应当开具未开具发票的行为,情节严重,根据发票管理办法要罚我5000元!
我公司经营过程中,从未违法违章,按期申报,也从未有顾客向我们公司索取发票而被我拒绝!如果对方索取,我会开给他的!市场上,也存在着大量这样的情况!
请问,这处罚是否合理?
国家税务总局福建省12366纳税服务中心答复:
您好!您提交的问题已收悉,现针对您所提供的信息回复如下:
一、根据《中华人民共和国发票管理办法》(中华人民共和国国务院令第587号)规定:“第三十五条 违反本办法的规定,有下列情形之一的,由税务机关责令改正,可以处1万元以下的罚款;有违法所得的予以没收:
(一)应当开具而未开具发票,或者未按照规定的时限、顺序、栏目,全部联次一次性开具发票,或者未加盖发票专用章的;
……”
二、根据《国家税务总局福建省税务局国家税务总局厦门市税务局关于发布<福建省税务行政处罚裁量基准>的公告》(国家税务总局福建省税务局 国家税务总局厦门市税务局公告2021年第1号)附件:《福建省税务行政处罚裁量基准》规定,未按照规定的时限、顺序、栏目,全部联次一次性开具发票,情节严重的(涉案发票在51份以上的),处2000元以上1万元以下罚款(个体减半),有违法所得的予以没收。
因此,应当开具而未开具发票或者未按照规定的时限开具发票,由税务机关责令改正,可以处1万元以下的罚款。
感谢您的咨询!上述回复仅供参考,具体以法律法规和法律法规授权主管税务机关作出的相关规定为准。若您对此仍有疑问,请联系福建税务12366或主管税务机关。
注:这个案例,实务中很少见。目前看到的只是12366的答疑,并没有看到相关的行政处罚书。所以,最终会不会让罚款落地,现在还不好说。
03
即日起,未开票收入都这样处理!
税局上门查,也不用怕!
一、未开票收入报税一定会被罚款吗?
根据《发票管理办法》的规定,企业发生经营业务,应按规定开具发票,具体规定如下:
1.发票开具要求

2.应当开具而未开具发票的处罚

二、未开票收入可以不申报吗?
不可以!
按照相关规定,增值税申报收入包括开票收入、未开票收入、纳税评估收入、稽查查补收入等,因此只申报开票收入既不合规,也不合法!
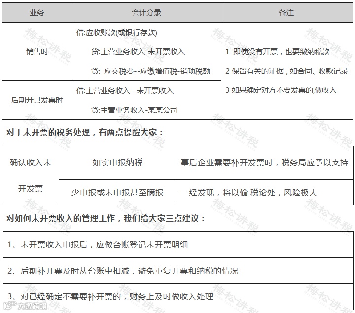
三、未开票收入如何入账?
当存在没开票的收入时,入账方式如下:

04
未开票申报操作宝典
一、申报注意事项
根据税法规定取得收入应按照纳税义务时间来申报增值税,当达到纳税义务时间,就算没有开票也应申报纳税。未开票收入的申报,成都市国家税务局在《关于增值税纳税申报比对新规的最新温馨提示》第五条对一般纳税人申报未开票收入时需要注意事项如下:
1、发生未开票纳税义务期间:申报增值税仍然在“未开票收入”栏填列正数销售额即可,但需要保留有关的证据,如合同、收款记录等,以备日后查证
2、如果对未开票收入在日后开具发票,则对开具发票期间,申报增值税在“未开票收入”填列负数冲减,系统会启动异常比对处理程序,需要到大厅接受审核,并提交前期取得未开票收入的记账凭证、当期开具的发票等作为证明,申请正常申报和解锁税控设备。
二、具体通过案例,我们给您来演示如何填报!
在粉丝留言中,发现部分人认为申报增值税只填报开票收入,其实这种理解是错误的!这是为啥呢?我们先来看看申报表!
(以增值税一般纳税人为例)

案例一:某一般纳税人A从事餐饮行业,因客人大部分是散客,就餐后一般没有索要发票,6月取得的60万元不含税销售收入中,有40万元未开具发票,那么A企业在申报增值税时,这40万元应该如何处理呢?
《增值税暂行条例》明确规定了销售服务的增值税纳税义务发生时间为收讫销售款或者取得销售款凭据的当天,A企业收取餐费的当天就应当承担纳税义务,虽然客户没有索取发票,但是这部分收入属于A企业的正常营业收入,所以应当申报40万元的未开票收入。
申报表应这样填!

案例二:某纳税人B,将自产的食品作为节日福利发放给公司员工,未开具发票,成本为50万元,对外销售的不含税价值为100万元,那么,B企业又应该如何申报呢?
按照《增值税暂行条例》相关规定,B企业的行为:将自产的货物用于集体福利,符合视同销售货物情形,即使没有开具发票,也应当申报100万元的未开票收入。
申报表应这样填!

案例三:某纳税人C是一家房产租赁企业,2021年与客户签订一份不含税总金额为280万元的租赁合同,并在合同中约定采用预收款方式支付,且年底集中开票。2021年1月,C企业收到第一笔预收款140万元,7月,收到第二笔预收款140万元,对于这两笔未开票的预收款收入,C企业应该如何申报呢?
对于纳税人提供租赁服务采取预收款方式的,纳税义务发生时间为收到预收款的当天,C企业在1月、7月收到两笔款项,则应当在此时间计算应缴税款,并在收款次月分别申报这两笔收款,若没有开票就做未开票收入申报。
申报表应这样填!

案例四:某纳税人D在接受税务局检查时,查补去年未申报的一笔不含税20万元销售收入,面对这笔纳税检查调整收入,D企业应该申报吗?
根据增值税相关规定,D企业除了申报开票收入外,还应申报稽查查补收入、纳税评估收入等各项收入,并缴纳相应增值税,才能规避风险,持续健康地发展。
申报表应这样填!

来源: 梅松讲税 ,本文仅供交流学习,版权归原创者所有,侵立删


收到货款暂不开票不申报纳税的情况相信各位会计都遇到过,但是这种做法是税务稽查重点!稍有不慎风险是很大的!
未开票收入被查
补税上百万!
一、未开票收入未申报,补税上百万
近日,武汉市税务局在稽查过程中发现武汉某公司存在:收取销货款未入账,未申报销售收入计提销项税额的情况,最终应补缴增值税1158229.55元!


二、未开票收入补申报,被罚滞纳金51.9万
厦门某食品有限公司于2017年12月补充申报了2017年1-10月的未开票收入共计3806.75万元。称其在销售货物时,客户不能确定是否需要开具发票,为避免在申报纳税后客户要求补开发票,所以当月未开具发票且未确认收入。在2017年12月确定客户不需要开具发票后,于2017年12月统一做未开票收入进行申报。
税务机关虽未认定厦门某食品有限公司于2017年12月补充申报的共计3806.75万元未开票收入为偷税,厦门某食品有限公司还是为此缴纳了51.9万元的滞纳金。
看到这,风险是不是太大了!不想被处罚?未开票收入改如何处理?我们来给大家划重点!
没开发票,做了未开票收入
税务局也要罚款!

问题:
我是一个培训公司,有取得相关资质,2022年8月,税务局的同志来我公司,说我已经申报了158万营业额,但是从未申领过发票,属于未按规定,应当开具未开具发票的行为,情节严重,根据发票管理办法要罚我5000元!
我公司经营过程中,从未违法违章,按期申报,也从未有顾客向我们公司索取发票而被我拒绝!如果对方索取,我会开给他的!市场上,也存在着大量这样的情况!
请问,这处罚是否合理?
国家税务总局福建省12366纳税服务中心答复:
您好!您提交的问题已收悉,现针对您所提供的信息回复如下:
一、根据《中华人民共和国发票管理办法》(中华人民共和国国务院令第587号)规定:“第三十五条 违反本办法的规定,有下列情形之一的,由税务机关责令改正,可以处1万元以下的罚款;有违法所得的予以没收:
(一)应当开具而未开具发票,或者未按照规定的时限、顺序、栏目,全部联次一次性开具发票,或者未加盖发票专用章的;
……”
二、根据《国家税务总局福建省税务局国家税务总局厦门市税务局关于发布<福建省税务行政处罚裁量基准>的公告》(国家税务总局福建省税务局 国家税务总局厦门市税务局公告2021年第1号)附件:《福建省税务行政处罚裁量基准》规定,未按照规定的时限、顺序、栏目,全部联次一次性开具发票,情节严重的(涉案发票在51份以上的),处2000元以上1万元以下罚款(个体减半),有违法所得的予以没收。
因此,应当开具而未开具发票或者未按照规定的时限开具发票,由税务机关责令改正,可以处1万元以下的罚款。
感谢您的咨询!上述回复仅供参考,具体以法律法规和法律法规授权主管税务机关作出的相关规定为准。若您对此仍有疑问,请联系福建税务12366或主管税务机关。
注:这个案例,实务中很少见。目前看到的只是12366的答疑,并没有看到相关的行政处罚书。所以,最终会不会让罚款落地,现在还不好说。
即日起,未开票收入都这样处理!
税局上门查,也不用怕!
一、未开票收入报税一定会被罚款吗?
根据《发票管理办法》的规定,企业发生经营业务,应按规定开具发票,具体规定如下:
1.发票开具要求

2.应当开具而未开具发票的处罚

二、未开票收入可以不申报吗?
不可以!
按照相关规定,增值税申报收入包括开票收入、未开票收入、纳税评估收入、稽查查补收入等,因此只申报开票收入既不合规,也不合法!
三、未开票收入如何入账?
当存在没开票的收入时,入账方式如下:

未开票申报操作宝典
一、申报注意事项
根据税法规定取得收入应按照纳税义务时间来申报增值税,当达到纳税义务时间,就算没有开票也应申报纳税。未开票收入的申报,成都市国家税务局在《关于增值税纳税申报比对新规的最新温馨提示》第五条对一般纳税人申报未开票收入时需要注意事项如下:
1、发生未开票纳税义务期间:申报增值税仍然在“未开票收入”栏填列正数销售额即可,但需要保留有关的证据,如合同、收款记录等,以备日后查证
2、如果对未开票收入在日后开具发票,则对开具发票期间,申报增值税在“未开票收入”填列负数冲减,系统会启动异常比对处理程序,需要到大厅接受审核,并提交前期取得未开票收入的记账凭证、当期开具的发票等作为证明,申请正常申报和解锁税控设备。
二、具体通过案例,我们给您来演示如何填报!
在粉丝留言中,发现部分人认为申报增值税只填报开票收入,其实这种理解是错误的!这是为啥呢?我们先来看看申报表!
(以增值税一般纳税人为例)

案例一:某一般纳税人A从事餐饮行业,因客人大部分是散客,就餐后一般没有索要发票,6月取得的60万元不含税销售收入中,有40万元未开具发票,那么A企业在申报增值税时,这40万元应该如何处理呢?
《增值税暂行条例》明确规定了销售服务的增值税纳税义务发生时间为收讫销售款或者取得销售款凭据的当天,A企业收取餐费的当天就应当承担纳税义务,虽然客户没有索取发票,但是这部分收入属于A企业的正常营业收入,所以应当申报40万元的未开票收入。
申报表应这样填!

案例二:某纳税人B,将自产的食品作为节日福利发放给公司员工,未开具发票,成本为50万元,对外销售的不含税价值为100万元,那么,B企业又应该如何申报呢?
按照《增值税暂行条例》相关规定,B企业的行为:将自产的货物用于集体福利,符合视同销售货物情形,即使没有开具发票,也应当申报100万元的未开票收入。
申报表应这样填!

案例三:某纳税人C是一家房产租赁企业,2021年与客户签订一份不含税总金额为280万元的租赁合同,并在合同中约定采用预收款方式支付,且年底集中开票。2021年1月,C企业收到第一笔预收款140万元,7月,收到第二笔预收款140万元,对于这两笔未开票的预收款收入,C企业应该如何申报呢?
对于纳税人提供租赁服务采取预收款方式的,纳税义务发生时间为收到预收款的当天,C企业在1月、7月收到两笔款项,则应当在此时间计算应缴税款,并在收款次月分别申报这两笔收款,若没有开票就做未开票收入申报。
申报表应这样填!

案例四:某纳税人D在接受税务局检查时,查补去年未申报的一笔不含税20万元销售收入,面对这笔纳税检查调整收入,D企业应该申报吗?
根据增值税相关规定,D企业除了申报开票收入外,还应申报稽查查补收入、纳税评估收入等各项收入,并缴纳相应增值税,才能规避风险,持续健康地发展。
申报表应这样填!

来源: 梅松讲税 ,本文仅供交流学习,版权归原创者所有,侵立删



