先搞清楚一个问题:Listing到底优化什么?
很多人一说优化Listing,就是改标题、换图、调五点描述。
这些都对,但都是表面功夫。
我理解的Listing优化,核心只有一件事:让系统看得懂你,让用户愿意买你。
系统看得懂,意味着你的关键词布局要精准,类目节点要正确,后台参数要填满。这是流量进来的前提。
用户愿意买,意味着你的主图要能抓住眼球,卖点要能打动人心,描述要能打消疑虑。这是转化率的基础。
这两个维度缺一不可。
我见过太多人只顾一头。要么拼命堆关键词,文案读起来像机器写的,用户看了直接划走;要么文案写得天花乱坠,但系统根本抓不到核心词,流量死活上不去。
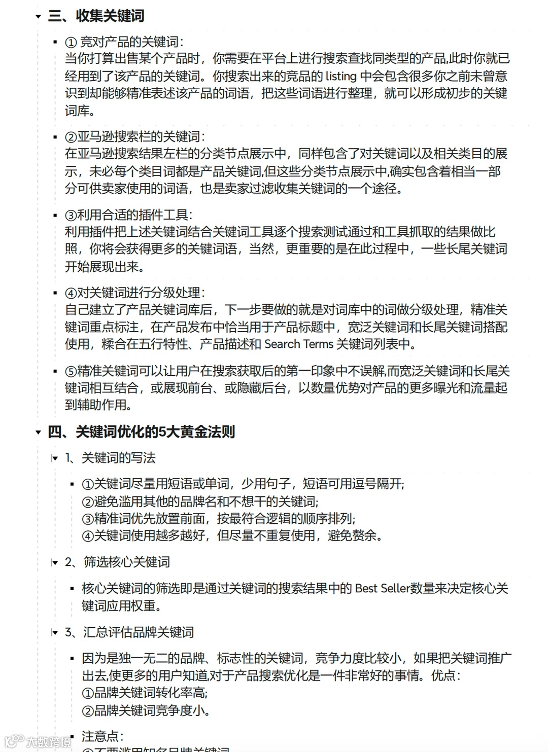
第一步:关键词调研
我做任何一个新品,第一件事不是写文案,不是做图,而是挖关键词。
这一步花的时间最长,但也是最值得的。
我的方法是分三步走:
第一,收集。
把能想到的所有相关词全部列出来。核心词、长尾词、场景词、属性词、材质词、功能词……不设限,越多越好。
来源有几个:亚马逊搜索框下拉词、竞品标题和文案、品牌分析报告、第三方工具。
第二,筛选。
按照搜索量、相关度、竞争程度三个维度筛选。
不是所有词都要用。我一般会把词分成三类:
核心大词:搜索量大,竞争激烈,放在标题和后台关键词里
精准长尾词:搜索量适中,转化率高,放在五点描述和A+里
场景词/问题词:用户带着需求搜的,放在描述和评论区回复里
第三,验证。
选好词之后,我不会直接定稿。我会去前台搜一下,看看搜索结果页是什么样的。如果搜出来的产品和我的产品根本不是一类,那这个词就不能用——相关度太低,系统推不准,转化率也上不去。
这一步做完,你手里的词库就是你Listing的底牌。
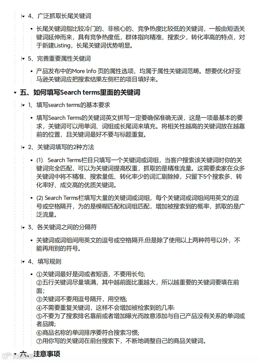
第二步:文案撰写(标题、五点、描述)
有了词库,接下来就是往文案里放。
我写文案有一个原则:标题给系统看,五点给用户看,描述解决疑虑。
标题:
我习惯用“核心大词 + 品牌词 + 核心卖点 + 属性词 + 适用场景”这个结构。
不是所有词都往里塞,标题读起来要通顺。我一般控制在150个字符以内,手机端能完整显示就行。
五点描述:
这是我花时间最多的地方。
每个卖点,我都会按照“功能 + 优势 + 场景 + 情绪”这个逻辑来写。
举个例子,写一款保温杯:
普通写法:双层真空隔热,保温12小时
我的写法:早上8点装的热咖啡,下午6点喝还是烫嘴。双层真空隔热技术,让你从早到晚都能喝到热饮。
描述(长描述):
这一块很多卖家会忽略,觉得没人看。但其实,犹豫的买家会看。
我会在这里放几类内容:产品细节展示、使用场景拓展、常见问题解答、品牌故事(如果品牌有沉淀的话)。
重点是让那些看完五点还在犹豫的人,找到下单的理由。
第三步:图片策划(视觉是转化的关键)
文案写得好,图做得烂,一样白搭。
我做图片策划的流程是:
先定逻辑,再做设计。
一张主图,六张附图,每张图都要有它的作用。我的标准配置是:
主图:白底,产品占画面85%以上,突出主体
附图1:产品卖点图(最核心的那个卖点,用场景+文字呈现)
附图2:功能细节图(材质、工艺、尺寸、重量等)
附图3:使用场景图(用户在实际使用中的样子)
附图4:对比图(和普通产品的差异,但不要拉踩)
附图5:赠品/包装图(如果有赠品,或者包装很精美)
附图6:售后服务/质保说明(打消后顾之忧)
每张图上的文字不要太多,5-8个字一个卖点,字要大,手机端能看清。
图片风格要统一,色调、字体、排版保持一致,这样整条Listing看起来才专业。
第四步:A+页面(让转化率再上一个台阶)
A+页面,说白了就是给你的产品一个讲故事的机会。
图文并茂,场景带入,品牌调性,全在这里体现。
我做A+的逻辑是:
第一屏:品牌故事或产品核心价值。
用一张大图+一句slogan,告诉用户“我们是谁”、“我们为什么做这个产品”。
中间几屏:分模块展示卖点。
每个卖点占一屏,图片+文案,逻辑清晰。从最吸引人的卖点开始排,越往后越是加分项。
最后一屏:售后服务或品牌承诺。
告诉用户“买了之后不用担心”,质保多久、怎么联系客服、有什么保障。
A+不是越长越好,而是逻辑越清楚越好。用户看A+的时候,其实是在脑海里想象自己使用这个产品的样子。你要帮他完成这个想象。
第五步:后台设置(容易被忽略的细节)
这一步很多人会忽略,但真的很重要。
类目节点:
一定要选对。选错了,系统推不准,流量损失一大半。如果不确定,可以去前台搜核心大词,看看竞品都放在哪个类目。
后台关键词:
250个字符,不要重复标题里的词,不要加逗号,用空格隔开。用前面筛选出来的、没放进标题的那些精准长尾词。
属性参数:
所有能填的字段全部填满。颜色、尺寸、重量、材质、适用人群……这些不仅是给用户看的,也是给系统看的。填得越全,系统给你推流的机会越多。
变体关系:
如果有变体,一定要把父子关系设置清楚。变体的图片、标题、五点要保持一致,只是颜色/尺寸不同而已。
第六步:上架后的持续优化
Listing上架,不是结束,是开始。
我一般会在上架后的第7天、第30天、第60天各做一次复盘。
看什么?看三样东西:
第一,看数据。
点击率够不够?不够就改主图、改标题前几个词。转化率够不够?不够就改五点、改A+、改评论区的回复。
第二,看竞品。
上架一个月后,去看看竞品有没有变化。他们是不是降价了?是不是换了主图?是不是新增了卖点?这些变化都要及时跟进。
第三,看评论。
用户怎么说你的产品?好评里提到的卖点,要放大;差评里提到的问题,要么改进产品,要么在文案里提前解释。
Listing优化,是一个不断迭代的过程。没有一劳永逸的Listing,只有不断优化的Listing。
写在最后
在亚马逊这个平台待了这几年,最大的感受是:基本功决定下限,细节决定上限。
Listing优化,就是基本功里的基本功。
你广告打得再好,产品再牛,Listing做得烂,一切都是白搭。用户点进来就走了,花出去的钱全打了水漂。
反过来,Listing做好了,哪怕广告预算不多,也能慢慢跑起来。系统喜欢你,用户信任你,正向循环一旦形成,后面就顺了。
我这套流程,不是什么独门秘籍,就是这几年一点一点摸索、一点一点总结出来的。
希望能帮到还在这个行业里摸爬滚打的你。
感兴趣的宝子记得点赞收藏并转发,让更多人看到
每日更新电商新手干货!
关注我,不迷路~

