运费规则一变,很多美客多自发货卖家的旧路子,基本就走不通了。
以前不少人做自发货,选品时先看的是有没有同款在卖、价格能不能挂上去、插件能不能快速采集,至于重量、尺寸、包装后的体积,很多时候都是后面再说。链接先上,单先出,物流账慢慢补。这个思路在流量还粗放、平台对尺寸重量抓得没那么细的时候,勉强还能混一阵子。可现在后台通知已经说得很清楚了:后续运费将按照毛重和体积重两者中的较高值来计算,而且平台会核验每一笔订单的申报尺寸和重量,如果和你填报的不一致,就会补收额外费用,并同步影响运费和刊登价格。简单说,以后不是你想怎么报就怎么报,而是平台开始按“真实占用的物流资源”来跟你结账了。
这件事很多人还没真正意识到它的杀伤力。表面上看,平台只是改了一个物流计费口径;实际上,它是在重构美客多自发货的选品逻辑。以前不少自发货卖家,最核心的能力是“会找货、会上架、会跟价、会赌链接”。以后这套能力会越来越不值钱,因为利润不再只是由采购价和售价决定,物流尺寸和包装体积会直接变成利润模型里最硬的一刀。以前一个产品看起来能赚,可能只是因为你没有把大体积的真实成本算进去;现在平台帮你把这笔账直接算了,而且还是按高的一边算。
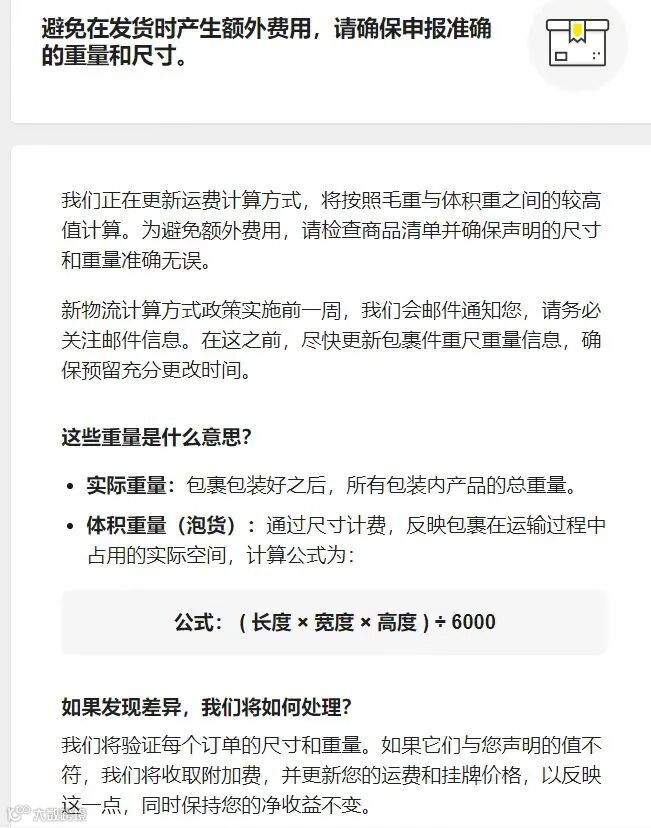
先把规则拆透。后台通知里有两个关键词,一是“实际重量”,二是“体积重量”。实际重量很好理解,就是产品加上完整包装后的总重量。体积重量才是很多人真正会吃亏的地方,它的公式是:长 × 宽 × 高 ÷ 6000。也就是说,你卖的不是一个“有多重”的包裹,而是一个“占了多少运输空间”的包裹。对物流来说,车厢、航班、分拣线、仓位,很多时候先吃的是体积,再吃的是克重。所以那些看起来不重、但箱子很大、包装很鼓、结构不规整的产品,以前也许还能靠低报尺寸蒙混过去,以后基本会被系统直接抓出来。
这个变化,对哪些卖家最致命?不是那些本来就算账很细的人,而是那批长期靠海铺、靠采集、靠插件批量上货的人。因为这类卖家做链接的时候,最容易忽略的就是重量和尺寸的真实性。图片是别人的,标题是抄的,属性是半自动填的,包装后的长宽高根本没实际量过,毛重很多时候也是从工厂的裸品数据里瞎套一个,或者直接采集别人错误重量的产品。以前这样干,问题会滞后暴露,单出了再算账;现在这种粗糙打法把亏损篓子再捅得更大。
很多人以为“我卖的是小件,不重,物流应该没事”。不对。新规则下,真正可怕的不只是重货,而是泡货。比如一个产品实际重量只有0.35kg,卖家觉得很安全,结果包装后的尺寸是30cm × 20cm × 15cm,体积重一算就是1.5kg。也就是说,平台最后不是按0.35kg跟你算,而是按1.5kg跟你算。这一来一回,运费成本可能不是多几毛,而是直接跳了一个甚至两个计费档位。你前台看着售价没问题,后台利润直接被吞掉一半。
这轮变化真正改变的是选品起点。以前很多自发货卖家选品,第一步是看有没有市场,第二步是看价格能不能挂,第三步才是去想怎么发。以后顺序必须倒过来。你得先问,这东西包装后到底多大、多重,是按实重算,还是按体积重算,落在哪个费用带里,吃完物流以后,价格还有没有竞争力。要是这一步都没跑通,后面市场再大、同款卖得再猛,对你都没有意义,因为那不是你的利润模型。
这里我特别想强调一句,后台通知本身其实已经在替卖家划线了:平台后面会按照“申报数据是否准确”来决定你是否产生额外费用。也就是说,平台不只是单纯涨价,而是在倒逼卖家把体积申报从“模糊填写”变成“真实经营”。谁的重量尺寸长期乱填,谁后面就会不断被补刀。
这类冲击对美客多自发货卖家影响最大的,不是“马上发不出去”,而是物流行业会更认真地重新计算每一寸运输资源。以前运力相对宽松的时候,一些尺寸申报不严、泡货低报、包装松散的问题,还能被系统效率和市场红利掩盖;现在运力和能源价格都更敏感,平台和物流商自然会把计费口径收紧。因为对他们来说,真正值钱的不是你卖了多少,而是这个包裹到底占了多少位置、用了多少运输成本。这个逻辑,在当前国际局势下只会越来越严格,不会再回头放松。
所以,新规则下到底该怎么做。我的观点其实很明确:自发货不是不能做铺货,但绝对不能再做海铺直采那一套。 过去那种看到什么上什么、体积重量后面再看、先出单再修正的逻辑,在新规则下会越来越危险。因为你赌的不是流量,而是利润模型里最硬的一块成本,而这块成本一旦赌错,后面很难补回来。
真正适合现在的方向,应该叫“带核算的精铺”。这四个字里,最值钱的是前面两个字:核算。什么叫带核算的精铺?不是SKU少,而是上架之前先把物流账跑通。不是先采集再筛,而是先设标准再上货。不是看到能卖的货就冲,而是只做那些重量、体积、包装、利润都能被你确认的货。
具体怎么落地?第一步,先建立一个最基础的物流筛货表。每个准备上的产品,不要先急着做标题和图片,先把四个字段填准:裸品重量、包装后毛重、包装后长宽高、按体积重折算后的计费重量。然后在这个基础上,再去对照你当前渠道的物流费用带。卖家现在最该做的,不是多找几个采集工具,而是先把自己常用的物流计费档位摸透。因为以后真正有利润的货,不一定是采购价最低的,而是落在某个运费带里最舒服的那批货。
第二步,不要再迷信“同款卖得好,我也能卖”。以前看同款,主要看价格、销量、评价;以后看同款,必须多加一层:它是不是一个好发货的产品。比如有些产品看着销量很大,但体积大、包装空、配件多、形状不规整,这种货在新规则下未必适合自发货卖家。你如果不把物流维度加进去,最后看到的是别人的销量,吃到的却是自己的亏损。真正适合现在自发货的精铺方向,往往是那些需求已经被验证、但包装紧凑、尺寸标准、实重和体积重差距不大的产品。
第三步,要开始把“包装设计”当成利润动作,而不是发货动作。很多卖家以前对包装的理解太浅,以为只要装得下、发得出就行。现在完全不是这样。一个产品能不能通过换内衬、压缩空隙、改外箱比例、合并配件摆放,把体积重从1.2kg打回0.8kg,这中间差的可能就是一条链接能不能活。以后真正会赚钱的自发货卖家,绝对不是上架最快的那批,而是最会做包装工程的那批。因为他们不是在节省纸箱,而是在节省每一单的固定成本。
第四步,重新审视类目。新规则下,最危险的不是低价类目,而是“低客单 + 高体积”的类目。以前这种类目还能靠粗放发货和低报重量硬撑一阵子,以后平台一旦按真实体积重计费,这类货基本没有太多修复空间。反过来,高客单、结构小、包装紧、尺寸标准的产品,反而会越来越适合自发货。也就是说,选品逻辑不再是“有没有单”,而是“单值不值得跑”。跑得动和赚得到,是两回事。
第五步,SKU数量一定会下降,但单SKU研究深度必须上升。以前海铺逻辑下,很多卖家靠的是数量换概率,一百个SKU里跑出来两个就觉得值。现在这种规则一变,SKU越多,如果底层重量尺寸不准,死得越快。因为每个SKU都可能变成一个不断漏钱的口子。所以不是以后不能铺,而是铺之前必须更深。一个SKU从上架前到上架后,至少要把供应商参数、实测包装、计费重量、落档运费、目标售价、最低可承受毛利全部过一遍。这才叫精铺。不是SKU少了,而是每一个SKU都更像一个经过算账的项目。
第六步,运营思路也要跟着变。以前很多卖家喜欢先把链接做热,再慢慢补货、补信息、补利润。以后这种“先跑起来再修”的思路风险会更大。因为物流收费规则一旦收紧,很多问题不是靠后面优化能修回来的。一个产品只要天然是泡货,或者包装后超出舒适区,再怎么调图、调标题、调广告,核心成本都在那里。你能提高转化,但不一定能挽回物流本身吞掉的利润。所以以后自发货更像一道筛选题,而不是一道救火题。前面选错了,后面很难救。
说到底,这次规则变化,平台其实是在逼卖家从“做链接”转向“做产品模型”。链接只是前台,真正值钱的是后台这套账有没有跑顺。以前很多自发货卖家还能靠插件、采集、跟卖、低价、海铺去混个结果;以后真正还能活下来的,基本都会往一个方向走:SKU更少,核算更细,包装更紧,利润更实,节奏更稳。
以前不会算重量体积,只是粗糙;以后不会算重量体积,可能就是直接亏钱。规则一变,真正先死掉的,不是不会运营的人,而是那些还在拿旧时代逻辑做新规则生意的人。

