

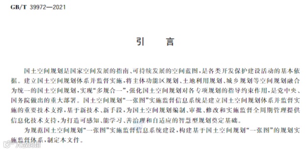
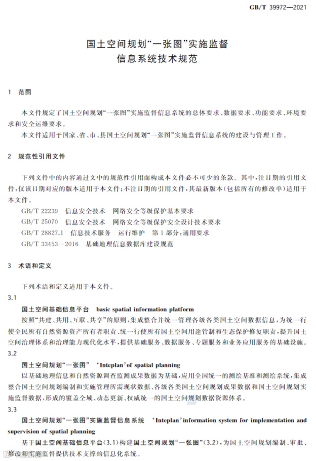
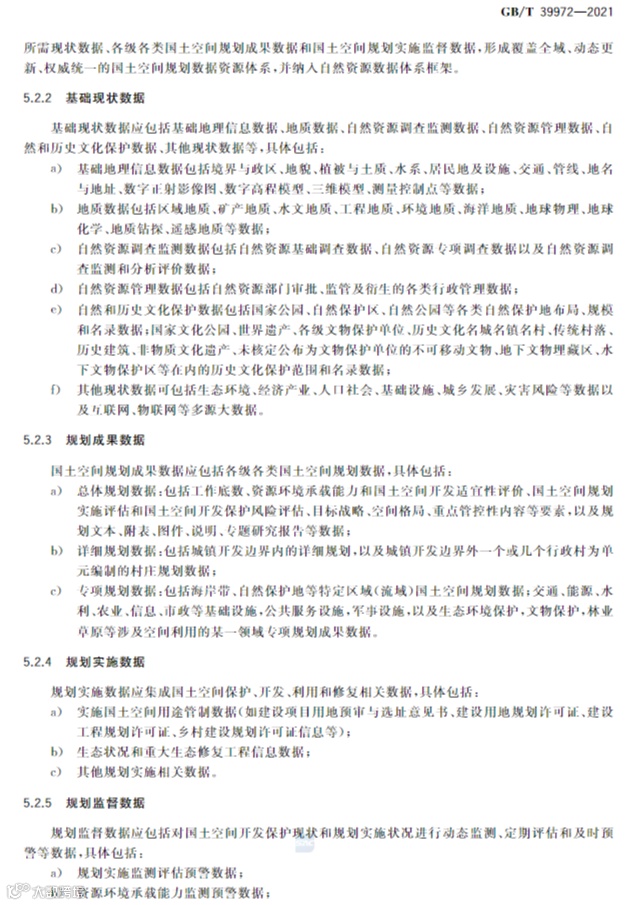
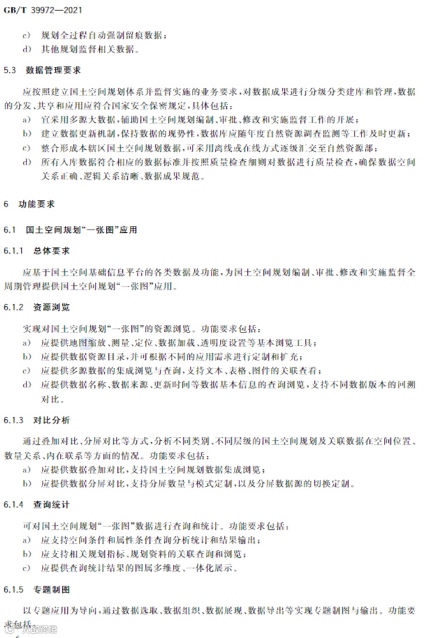
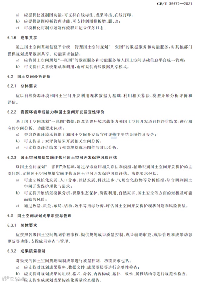
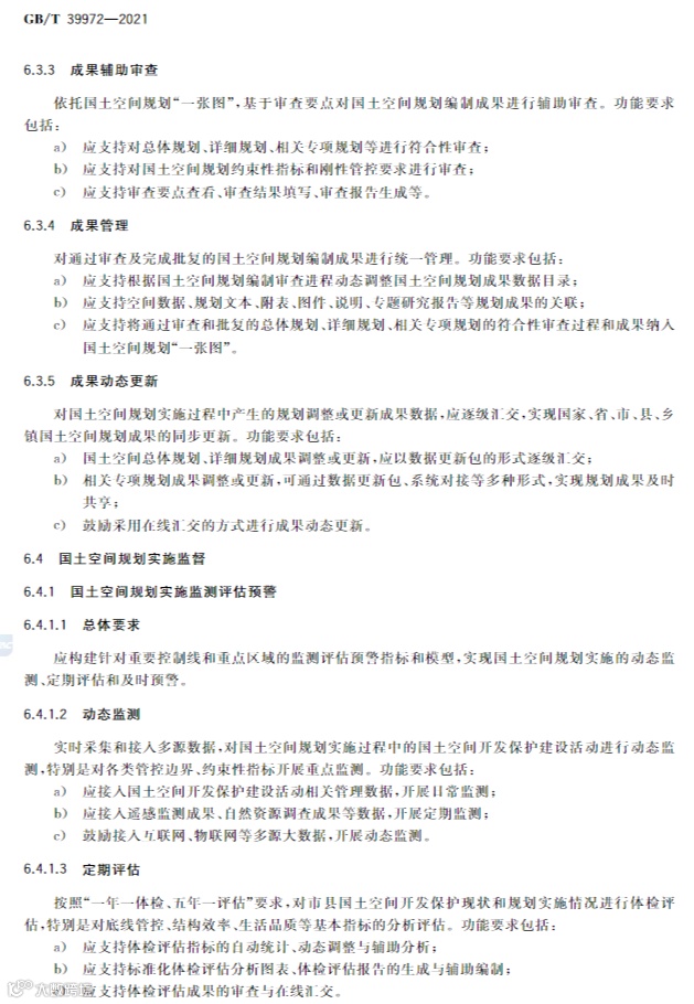
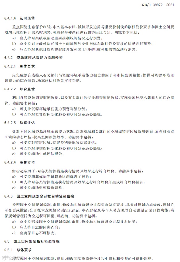
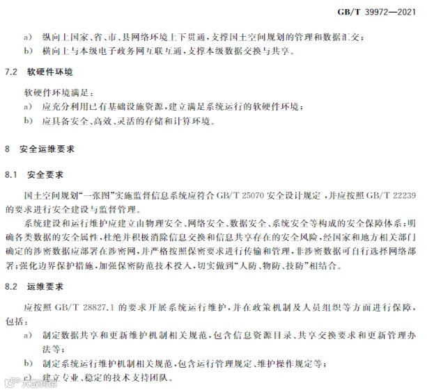
日前,国家标准《国土空间规划“一张图”实施监督信息系统技术规范》全文已正式公布,标准规定了国土空间规划“一张图”实施监督信息系统的总体要求、数据要求、功能要求、环境要求和安全运维要求,适用于国家、省、市、县国土空间规划“一张图”实施监督信息系统的建设与管理工作。
以下为规范全部内容:

















(以上图文转自中国国土空间规划公众号,如有侵权,请联系删除)

第一房研究院

日前,国家标准《国土空间规划“一张图”实施监督信息系统技术规范》全文已正式公布,标准规定了国土空间规划“一张图”实施监督信息系统的总体要求、数据要求、功能要求、环境要求和安全运维要求,适用于国家、省、市、县国土空间规划“一张图”实施监督信息系统的建设与管理工作。
以下为规范全部内容:

















(以上图文转自中国国土空间规划公众号,如有侵权,请联系删除)
