搜索
首页
大数快讯
大数活动
服务超市
文章专题
出海平台
流量密码
出海蓝图
产业赛道
物流仓储
跨境支付
选品策略
实操手册
报告
跨企查
百科
导航
知识体系
工具箱
更多
找货源
跨境招聘
DeepSeek
首页
>
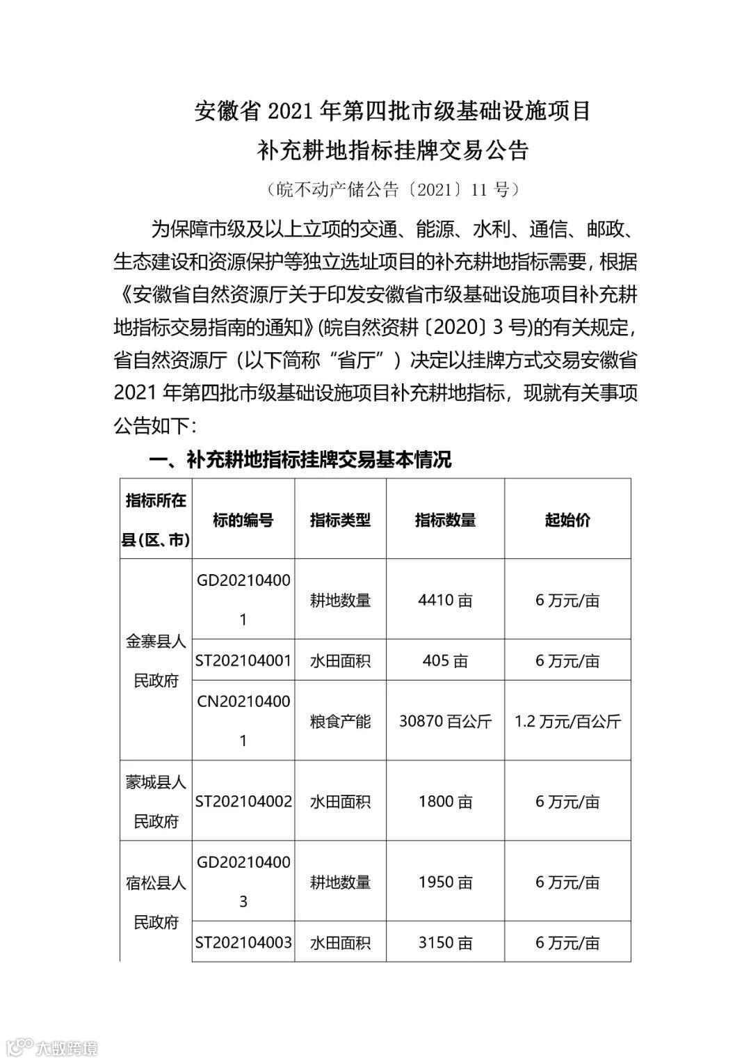
安徽省2021年第四批市级基础设施项目补充耕地指标挂牌交易公告
>
安徽省2021年第四批市级基础设施项目补充耕地指标挂牌交易公告
第一房研究院
2021-11-01
1
导读:安徽省2021年第四批市级基础设施项目补充耕地指标挂牌交易公告.pdf
安徽省2021年第四批市级基础设施项目补充耕地指标挂牌交易公告.pdf
【声明】内容源于网络
0
0
第一房研究院
第一房研究院公众号隶属于合肥第一房网络科技有限公司,依托院校、研究机构、媒体等资源组建核心团队。自主研发的筋斗云AI楼市指数系统,覆盖土地、房产等数据。作为政企与土地之间的桥梁,精准对接客户需求,助力项目快速落地。
内容
0
粉丝
0
关注
在线咨询
第一房研究院
第一房研究院公众号隶属于合肥第一房网络科技有限公司,依托院校、研究机构、媒体等资源组建核心团队。自主研发的筋斗云AI楼市指数系统,覆盖土地、房产等数据。作为政企与土地之间的桥梁,精准对接客户需求,助力项目快速落地。
总阅读
0
粉丝
0
内容
0