

NO.1丨壹
政企对话,共鉴六安土地市场
参加本次土地推介会的领导有:
六安市参会领导:
六安市自然资源和规划局 局长 李忠武
六安市自然资源和规划局 副局长 张金永
六安市收储中心 副主任 刘万兵
六安市金安区参会领导:
六安市金安区土地收购储备发展中心 主任 鲍传敏
金安区自然资源和规划局乡村振兴办公室 副主任 李淑妹
金寨县参会领导:
金寨县自然资源和规划局 副局长 余友勇
金寨县收储中心 主任 高绪权
及六安市自然资源和规划局其他领导
参加本次土地推介会的房企有:
文一地产、联发地产、旭辉地产、华润置地、合肥城建、招商地产、合肥城改、远大地产、居然之家、保利地产、蓝城集团、新锦城地产、金地集团、中交地产、高速地产、红星美凯龙、建发集团、振兴集团、龙湖地产、华地集团、华宇集团、绿地集团、越秀地产、安徽置地、宝龙地产、北京城房、中梁地产、帝景地产、文德地产、万瑞地产等超30家房企代表和商界精英参加会议。
会议伊始,六安市自然资源和规划局李忠武局长为本次推介会致辞:

首先,李局长代表六安市自然资源和规划局,向参加推介会的各位领导以及开发商朋友,表示热烈欢迎。
随后,李局长为大家介绍六安近几年的经济发展、地理位置、交通以及各区县的发展规划。具体如下:
六安作为大别山区域中心城市、是国家级皖江城市带承接产业转移示范区的成员城市,安徽省会经济圈合肥经济圈的副中心城市,誉为“合肥后花园”,下辖3区4县。六安近几年来经济快速发展,2021年GDP达1923.5亿元,同比增长11%,快于全省平均水平2.7个百分点,居全省第2位。社会消费品零售总额、城镇、农村居民可支配收入等多项经济指标增幅,在全省位次创历史最好水平。
“十四五”期间,瞄准合六同城化、、长三角一体化的发展方向,紧紧抓住与上海市对口合作机遇,发挥合六经济走廊六安新城东向发展“桥头堡”作用,推进六安东部与合肥西部连片发展,打造合六经济走廊科创新城和现代产业新城。同时,推动城南、城北、河西板块协同发展。“向东推进,向北延伸,向西拓展,向南完善”是城市规划主导,重心向东、向北转移。为城市发展提供充足的空间。可以说,近年来的六安,迎来了最好的发展时机。
最后,感谢各位领导、各位开发商朋友对本次推介会的大力支持,祝你们工作顺利,收获满满!让我们共同为打造绿色六安携手共进!
NO.2丨贰
20宗超2800亩优质地块推介
金安区自然资源和规划局乡村振兴办公室李淑妹副主任介绍六安市市直及金安区多宗地块

金寨县收储中心高绪权主任介绍了金寨县3宗地块

六安市直、金安区、金寨县此次分别有1489亩、557.7亩、835.3亩地块推介,具体情况分别如下:
1、六安市直12宗地,约1489亩。

1、地块1#长安路以东、清风路南侧


2、地块2#赤壁路以西、佛子岭路以北


3、地块3#皋城路以南、球拍广场以西


4、地块4#解放南路以东、齐云路以南


5、地块5#寿春路以南,淠河路以东


9
6、地块6#解放路以西、齐云路以南


7、地块7#解放北路以西、东古城路以南


8、地块8#长安路以南、晋善路以东


9、地块9#磨子潭路以东、佛子岭路以南


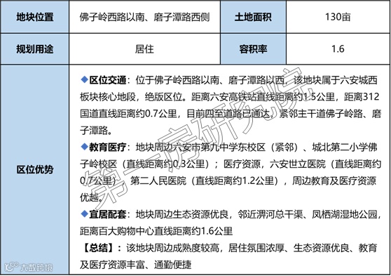
10、地块10#佛子岭西路以南、磨子潭路西侧


11、地块11#河西滨河大道以北、西环路以东


12、地块12#大别山路以南、平桥路以东


2、金安区5宗地,约557.7亩。

1、地块1#凤凰路以西,汇文路以北


2、地块2#凤凰路以东,汇文路以北


3、地块3#长江路以北、胜利路以东


4、地块4#梅山南路以东、大华山路以西


5、地块5#九江路以北、临淮路以南


3、金寨县3宗地,约835.3亩。

1、地块1#六号桥半岛地块


2、地块2#一中以东128亩地块


3、地块3#抱儿山路以南地块


NO.3丨叁
政企互动交流,共鉴六安崛起
在今天的房企互动交流环节,各位开发商代表也是积极发言,为六安发展建言献策。
以振兴、远大、万瑞等为首的本土房企纷纷表示很看好六安市场,未来也将继续深耕本土,为城市建设添砖加瓦,其中新锦城表示对带商业地块有较大兴趣。而对于此次推荐的地块也都表示将会仔细研判,争取未来有所收获。

振兴集团 郑总

远大地产 王总

万瑞地产 马总

新锦城 邓总
对于部分已进驻六安的全国性房企,中梁提问是否会有小体量地块出让;旭辉表示希望政府可以在项目融资、贷款放款问题等方面能提供相应的助力;而蓝城集团则提出由于本公司注重康养方面的项目,政府是否有合适的地块出让;绿地集团则希望对合六快速通道的建设能加快速度。

中梁地产 高总

旭辉地产 夏总

蓝城集团 孙总

绿地集团 吴总
对于房企提出疑问和建议,六安市政府的各位领导也给与答复和解惑。六安市自然资源和规划局李忠武局长为发言房企代表解惑,六安市已出台应对疫情纾困暖企促进房地产市场平稳健康发展的若干政策,坚持房子是用来住的、不是用来炒的定位,支持刚性和改善性住房需求,优化商品房预售资金监管。六安市自然资源和规划局张金永副局长同时表示,欢迎各位房企代表来六安考察投资,对于提出的一些建议,政府也会在充分考虑后给与适当的助力。而收储中心的刘万兵副主任表示对于部分房企关注度比较高的土地也正在收储过程中,一旦完成流程就会适时入市,而且政府也会对所有房企一视同仁。

六安市自然资源和规划局局长 李忠武

六安市自然资源和规划局副局长 张金永

六安市收储中心副主任 刘万兵
今天到场房企参与度热情高涨,除了以上房企外还有华润、文一、安徽置地、招商等多个品牌房企代表也参与了此次答疑互动环节,限于时间关系,这里就不一一叙述。
NO.4丨肆
结语
随着今天的推介会圆满落幕 ,我们看到了六安这片热土所蕴藏着的机遇,伴随着长三角一体化发展更加紧密。
欢迎各位朋友到六安参观考察,投资兴业,共谋发展,实现共赢。
“锦绣六安 拓启新程”六安拟出让地块房企意向登记链接:



