
今天,合肥学区划分公布,这些区域有调整。
NO.1|壹
速看,合肥学区划分有变
让我们一一来看:
1、瑶海和平小学+三十八中瑶海湾校区招生
三十八中瑶海湾学区范围内包括文一云溪湾、静安新城、公园天著、龙湖亚伦璟云上府等小区。

和平小学瑶海湾校区的学区划分,同三十八中瑶海湾校区东西向一样,只不过向北缩短到了新安江路,向南缩短了月亮湾路,文一云溪湾、公园天著等小学都在学区范围内。

2、翡翠云璟学区敲定,为168玫瑰园学校西校新校区
值得注意的是,168玫瑰园学校西校新校区与168玫瑰园学校西校并没有分开招生,而是共同招生,同一个学区范围,这似乎在侧面也佐证了新校区与西校是一校两区的关系。
3、新站喜提168
对比之前,新站今年增加了38中磨店分校,融创邦泰云起星辰、文一朗书轩、光合森林、城建琥珀菁华里等在售楼盘都在该学区范围内。
4、肥西中海、祥生、荣盛学区有变
祥生云境、荣盛山湖樾、中海岭湖湾和新华御湖庄园小区“两个一致”居民子女今年初中起始年级入学,除可在学区学校入学外,如家长有意愿,可提出申请,经审核后可选择合肥市梦园中学入学。

合肥发布官方截图
5、庐阳再添45中新校区
庐阳新增四十五中固镇路新校区,划定范围为北二环路以南、四里河路以东、桃花店路延至合九铁路以西,(不含京福米兰苑)、临泉路以北地块。以及肥西路以西、北一环路以北、临泉路以南、四里河路以东地块。
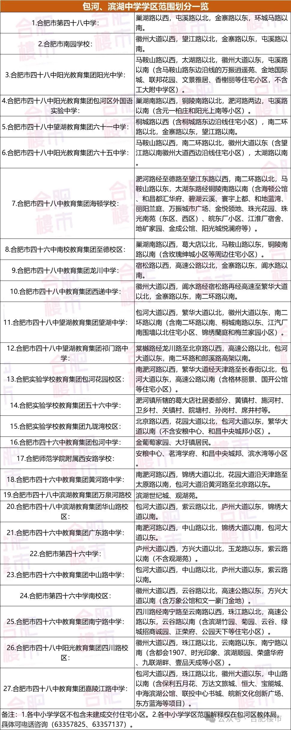
NO.2|贰
合肥各区中小学学区划分来了



























NO.3|叁
结语

