





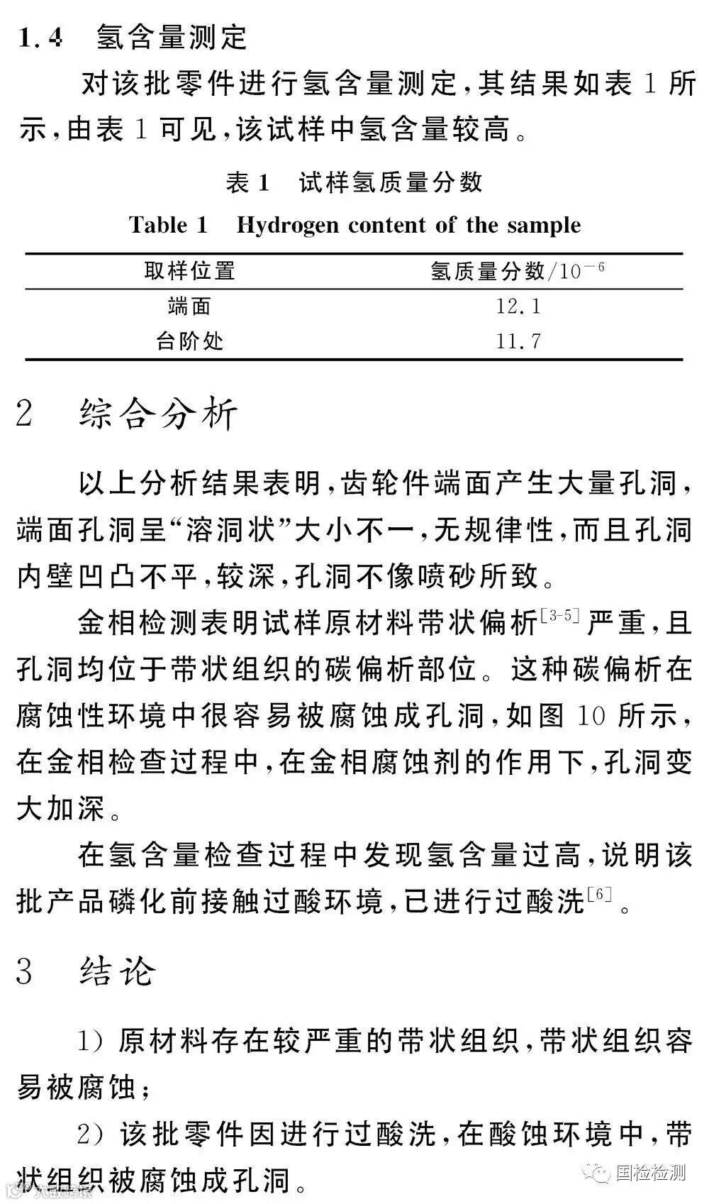
微信公众号:国检检测
官方QQ:800058468(国检检测)
地址:中国浙江海盐县盐北路211号
联系电话:0573-86180168
网址(Url):www.chinazbj.com
国检使命:致力于材料、基础零部件的专业检测;通过理念创新、技术创新、服务创新;为客户创见更大价值。
国检愿景:成为工业基础领域检测的引领者
国检价值观:诚信 共创 共赢
国检服务观:我的用心 您的满意
国检检测






微信公众号:国检检测
官方QQ:800058468(国检检测)
地址:中国浙江海盐县盐北路211号
联系电话:0573-86180168
网址(Url):www.chinazbj.com
国检使命:致力于材料、基础零部件的专业检测;通过理念创新、技术创新、服务创新;为客户创见更大价值。
国检愿景:成为工业基础领域检测的引领者
国检价值观:诚信 共创 共赢
国检服务观:我的用心 您的满意